Zum Inhalt
Die Gynäkologie

Nichtinvasiver Pränataltest in der Schwangerenvorsorge

Erschienen in:

Auszug

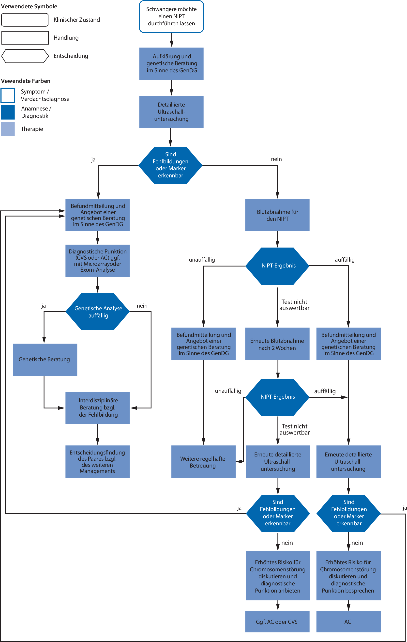
Mithilfe der zellfreien DNA-Analyse (cfDNA-Analyse oder NIPT [nichtinvasiver Pränataltest]) können etwa 99 % der Feten mit Trisomie 21 erkannt werden bei einer Falsch-Positiv-Rate von etwa 0,1 % [1, 2]. Diese hervorragende Testgüte hat dazu geführt, dass die Untersuchung in die Mutterschaftsrichtlinien übernommen wurde. Hierbei wurde aber Wert darauf gelegt, dass die Untersuchung nur bei Risikoschwangerschaften und nicht als Screeninguntersuchung angewendet werden sollte. Da der gemeinsame Bundesausschuss (G-BA) jedoch nicht definiert hat, wann bei einer Schwangeren ein erhöhtes Risiko vorliegt, wird der NIPT nicht selten auch dann angewendet, wenn nur ein subjektiv erhöhtes Risiko vorliegt, das nicht objektivierbar ist. Einen Handlungsalgorithmus zu NIPT bei Schwangeren finden Sie in Abb. 1.
Abb. 1
Nichtinvasiver Pränataltest (NIPT), Handlungsalgorithmus. AC Amniozentese, CVS Chorionzottenbiopsie, GenDG Gendiagnostikgesetz
Bild vergrößern
Titel
Nichtinvasiver Pränataltest in der Schwangerenvorsorge
Verfasst von
Karl Oliver Kagan
Publikationsdatum
27.05.2024
Verlag
Springer Medizin
Erschienen in
Die Gynäkologie / Ausgabe 6/2024
Print ISSN: 2731-7102
Elektronische ISSN: 2731-7110
DOI
https://doi.org/10.1007/s00129-024-05237-7
Dieser Inhalt ist nur sichtbar, wenn du eingeloggt bist und die entsprechende Berechtigung hast.

Neu im Fachgebiet Gynäkologie und Geburtshilfe

Brustkrebs: Bestrahlung nach Mastektomie verliert an Bedeutung

Auf eine Thoraxwandbestrahlung nach einer Mastektomie können Frauen mit Brustkrebs und einem intermediären Rezidivrisiko heutzutage offenbar verzichten: In der Phase-3-Studie SUPREMO minderte die Bestrahlung nicht das Sterberisiko.

5 Mythen rund um die Perimenopause: Eine Gynäkologin klärt auf

Zu den Wechseljahren halten sich noch zahlreiche Fehlannahmen, teilweise auch unter fachlichen Kolleginnen und Kollegen. Die Präsidentin der Deutschen Menopause Gesellschaft ordnet häufig gehörte Mythen ein.

Mammografie-Screening: Das sind Hindernisse und Motivatoren

Brustkrebs ist die häufigste Krebserkrankung bei Frauen. Mit dem Mammografie-Screening können Tumoren potenziell früh erkannt werden – allerdings nehmen es viele Patientinnen nicht in Anspruch. Wie kann man sie besser motivieren?

Gestörte Glukosetoleranz nach Gestationsdiabetes: Diese Empfehlungen helfen

Um bei Frauen mit Schwangerschaftsdiabetes im späteren Leben das Entstehen eines manifesten Typ-2-Diabetes zu verhindern, können allgemeine und medikamentöse Maßnahmen helfen. An deren Umsetzung hapert es jedoch.

Update Gynäkologie

Bestellen Sie unseren Fach-Newsletter und bleiben Sie gut informiert – ganz bequem per eMail.

Bildnachweise
Frau hält sich eine Brustseite nach Mastektomie/© chotiga / Stock.adobe.com (Symbolbild mit Fotomodell), Frau in der Menopause mit Hormonpflaster/© Anchiy / Getty Images / iStock (Symbolbild mit Fotomodell), Radiologin richtet Mammographiescreening ein/© LIGHTFIELD STUDIOS / stock.adobe.com (Symbolbild mit Fotomodellen), Schwangere misst Blutzucker/© MMPhotography / Getty Images / iStock (Symbolbild mit Fotomodell)