Antioxidative and anti-inflammatory effects of Carvacrol against polycystic ovary syndrome associated complications using high fat diet and Letrozole challenged rat model: a multidisciplinary study cascading in vivo, in vitro, in silico and network pharmacology approaches
- 20.06.2025
- Original Article
- Verfasst von
- Arfah Siddiqua
- Abdul Malik
- Urooj Iqbal
- Nabeela Tabassum Sial
- Malik Hassan Mehmood
- Muhammad Fayyaz ur Rehman
- Erschienen in
- Inflammopharmacology | Ausgabe 8/2025
Abstract
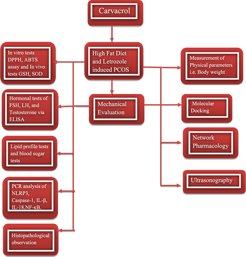
Polycystic ovary syndrome is a complex metabolic and endocrine disorder featuring hyperglycemia, hyperandrogenism, disrupted ovulation, and inflammation. Hyperandrogenism induces inflammation through the NLRP3/NF-қB pathway, disturbing ovarian function and causing infertility. We aimed to study the impact of Carvacrol (CAR) on PCOS-associated complications using high fat-diet (HFD) and letrozole-administered rats. Using molecular docking and network pharmacology approaches, we identified NLRP3 and NF-κB as potential target genes mediating the anti-inflammatory effects of CAR. For PCOS induction, female Sprague Dawley rats were given HFD combined with oral letrozole (1 mg/kg) for 30 consecutive days. Administration of Carvacrol (5, 10, and 20 mg/kg/day, p.o) to PCOS-developed rats for 15 days, resulted in decreased body weight, ovarian cysts, the levels of serum testosterone, luteinizing hormone, glycemic, and lipid markers. Similar activity profile has also been observed with metformin (20 mg/kg/day, p.o.), a standard treatment for PCOS. CAR treatment also exerted anti-inflammatory effects, which were evident by the observed down-regulation in the mRNA expression of NLRP3, Caspase-1, IL-18, IL-1β, and NF-κB. Administration of CAR also expressed antioxidant effects observed through a significant elevation of SOD and GSH levels. CAR treatment has also shown positive promising effects in ABTS and DPPH assays. Administration of CAR has also improved ovarian morphology and functions evaluated through histopathological and ultrasonography studies. This study shows that Carvacrol offers protection against polycystic ovary syndrome-mediated complications possibly through its attenuating effects on oxidative stressors and NLRP3/NF-қB dependent pathway, thus providing a sound basis to its therapeutic potential in PCOS.
Graphical Abstract
Anzeige
- Titel
- Antioxidative and anti-inflammatory effects of Carvacrol against polycystic ovary syndrome associated complications using high fat diet and Letrozole challenged rat model: a multidisciplinary study cascading in vivo, in vitro, in silico and network pharmacology approaches
- Verfasst von
-
Arfah Siddiqua
Abdul Malik
Urooj Iqbal
Nabeela Tabassum Sial
Malik Hassan Mehmood
Muhammad Fayyaz ur Rehman
- Publikationsdatum
- 20.06.2025
- Verlag
- Springer International Publishing
- Erschienen in
-
Inflammopharmacology / Ausgabe 8/2025
Print ISSN: 0925-4692
Elektronische ISSN: 1568-5608 - DOI
- https://doi.org/10.1007/s10787-025-01809-8
Dieser Inhalt ist nur sichtbar, wenn du eingeloggt bist und die entsprechende Berechtigung hast.