Zum Inhalt
Die Pathologie

Automation of a pathology laboratory – current developments

  • Open Access
  • 08.12.2025
  • Hauptreferate: Hauptprogramm der DGP
Erschienen in:

Abstract

Background

Over the past 20 years, pathology laboratories have seen significant technical innovation to achieve greater standardization of processes and enhance occupational safety.

Methods

Digital order entry and tracking systems designed specifically for histological applications facilitate and secure transportation and workflows, covering all aspects from clinical sampling, cassette printing, and automated processing and embedding to fully automated microtomy and slide printing as well as digitally supported archiving of blocks and slides.

Results and conclusion

These technologies are ideal for producing digital histological sections and offer promising solutions to replace time-consuming and error-prone manual steps, thus improving efficiency and accuracy in pathology workflows.
Scan QR code & read article online

Publisher’s Note

Springer Nature remains neutral with regard to jurisdictional claims in published maps and institutional affiliations.
Automation in histopathology is by no means a new topic. Indeed, a device for automated dehydration and paraffin impregnation was awarded a patent as early as 1909 [1]. However, subsequent efforts were limited to a few additional steps, such as staining and coverslipping. Unlike clinical chemistry, however, histopathology remains a field dominated by manual work to this day. Instrument suppliers are mostly small companies whose digital expertise is sometimes limited, and competition between them manifests as a multitude of incompatible block and slide racks.
Current developments in German pathology are characterized by lower revenues, rising production costs, and staff shortages [2]. Therefore, mergers to form larger laboratory units are common, often under the control of laboratory chains. Smaller hospital departments are showing a tendency to be merged in order to achieve higher case numbers and enable the economic use of high-throughput equipment.
Since its foundation in 2001, Vivantes GmbH, the largest municipal hospital group in Germany, has gradually implemented strategies to face these developments and has operated a pathology department comprising four portal institutes and one central hub since 2010. This setup enables efficient processing of the majority of specimens using high-throughput technology.

Digital pathology

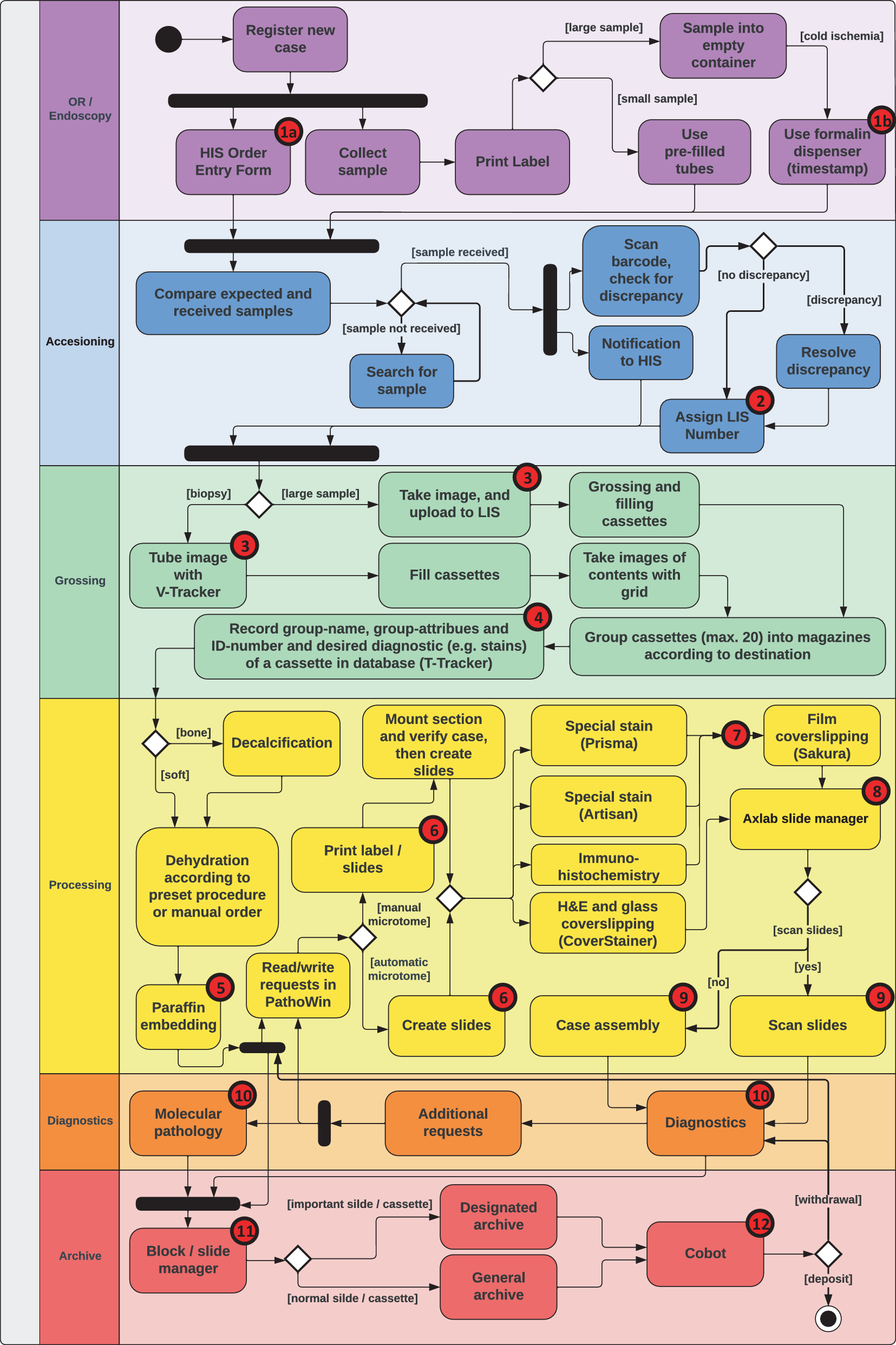
A key prerequisite of automation was the introduction of digital pathology, which is not just the introduction of whole-slide imaging (WSI) but rather a comprehensive approach to documentation and control of the work steps, i.e., the digital tracking of a sample from the time of collection in the clinic, through pre-analytics and diagnostics, and, finally, to the archive. A pivotal achievement was the implementation of barcodes on all sample containers, cassettes, and slides. This eliminated manual labeling and reading of handwriting on blocks and slides, both of which are highly prone to error. With suitable tracking software, the path of objects in the processing chain can be tracked, and incorrect assignments, which are time consuming and labor intensive to correct, can be avoided [3]. With the introduction of digital cassette and slide printers as well as the Dako TPID tracking software (Agilent Technologies, Waldbronn, Germany), which was first introduced in Europe in 2008, it became possible to map the core process of histotechnology digitally. With specialized scanners and interfaces to many laboratory instruments, it is now possible to follow tissue containers, blocks, and slides along their journey through the entire process (Fig. 1).
Fig. 1
Activity diagram of the pathology workflow with checkpoints. (1a) A new case is reported to the laboratory information system (LIS) through the hospital information system’s order entry (OE) form. (1b) If applicable, the formalin dispenser sends information to the LIS, allowing for calculation of the cold ischemia time. (2) The OE case is connected to an LIS case, and a LIS identifier with a 2D code is assigned. (3) The LIS 2D code is scanned during grossing to ensure all images, cassettes, and tissue samples belong to the same case. (4) Cassettes are batched together in magazines by intended destination, and the contents of each magazine are scanned via the 2D codes. (5) The 2D code of each cassette received for embedding is either registered automatically or manually by a handheld scanner. (6) Slides are labeled manually or in the automatic microtome; both ways require identification of the 2D codes, which trigger a notification to the LIS. (7) The 2D codes of all slides are scanned for staining and coverslipping. (8) The slide manager scans the codes of all slides entered. (9) Slide 2D codes are identified for whole-slide imaging and assembly of cases. (10) Cases received for diagnostics are scanned out to their name by the recipients. (11) For archiving, the block/slide manager scans all 2D codes. (12) The cobot scans all 2D codes of the cassettes and slides and deposits them into or withdraws them from the long-term storage
Bild vergrößern

Paraffin block processing

Another important innovation was the replacement of rigid embedding cassettes with the Paraform system from Sakura Finetek (Alphen aan den Rijn, NL). This system, which utilizes sectionable mesh inserts, rendered the manual embedding step obsolete for approximately 98% of cassettes. Collected in magazines with a capacity of up to 20 cassettes, the samples (provided they have a tissue thickness of 2 mm) can undergo the entire processing in Sakura’s Xpress rapid processing system within 2–3 h [4]. They can then be processed into paraffin blocks, ready to undergo microtomy, manually or automatically, using the Sakura AutoTEC a120 automatic embedder.
Alternatively, tissue samples in Paraform cassettes may be processed in conventional automatic tidal tissue processors, which are particularly applicable to cassettes that arrive at the central laboratory in the afternoon for overnight processing after grossing at the satellite laboratories. We prefer to use the Logos and Magnus dual-chamber systems from Milestone, Bergamo, Italy. In the first chamber, dehydration is carried out up to the xylene or xylene substitute step. For paraffin impregnation, the samples are transferred to the second chamber, the paraffin chamber. If this manual step is not carried out promptly in the Logos, the device pumps out the liquids and replaces them with paraffin. The Logos device then operates in conventional mode, which requires cleaning of the chamber and thus results in a loss of time. In the Magnus device, this problem is solved by a robotic arm that transfers the magazines from the liquid phase chamber to the wax chamber, so that the run can be completed without manual intervention.

Fully automatic microtomy

After fully automatic microtomes AS-410M from Dainippon Seiki (Kyoto, Japan; represented in Europe by Axlab, Vedbaek, Denmark) had already been used in Denmark for some time, two machines were finally installed at Vivantes in 2023—the first of their type in Germany. They are a combination of microtome and slide printer, which obtain information from the laboratory information system (LIS) via an interface, thereby reliably preventing incorrect labeling (Fig. 2). The device performs the microtome section at a standardized temperature and humidity, pulls the paraffin section onto a conveyor belt, and then transfers the section to the appropriately printed slide. Defects in the paraffin section, such as nicks and scratches which may indicate blade marks, are detected and result in automatic realignment or replacement of the blade. Approximately 90–95% of the slides pass quality control and can be further processed. The remaining slides must be reworked manually.
Fig. 2
Automatic microtomes AT-192 and AS-410M (Dainippon Seiki). a The AT-192 facing microtome handles up to 192 paraffin blocks; b,c view into the microtoming chamber with a reservoir for 8 × 24 blocks. d The AS-410M instrument; e view inside the microtoming unit, the transfer tape, and transfer of a section to a glass slide with dedicated printed label (f)
Bild vergrößern
For Sakura Paraform cassettes, excess paraffin and the bottom of the embedding net must be trimmed away at room temperature. For this step, which previously had to be performed manually on a conventional microtome, Vivantes recently started operating an AT-192 (Dainippon Seiki) trimming (or facing) microtome. This microtome utilizes sensors to automatically align the paraffin block and then separate only the mesh base, without removing the sample. The required cutting depth is programmed before the run. The AT-192 supplies the two automatic AS-410M microtomes, each with a capacity of 96 paraffin blocks; however, all blocks prepared by the AT-192 are also available for conventional microtomy.
The uniformly thick sections produced in the AS-410M are optimally positioned on the slide and, if the H&E staining intensity remains constant through suitable machines for H&E and special stains [5], are ideal for WSI. This fulfills the essential requirements for digital microscopy and the application of artificial intelligence to histological specimens.

Pre-analytics in the clinic: order entry

Current efforts focus on expanding digital pathology into the clinic, specifically in endoscopy and operating rooms, through digital order entry from the hospital information system (HIS) combined with printing of a barcode label with a distinct order number for each individual sample or series of samples from a single examination. An order is sent to pathology via the HIS using order entry, i.e., a case is announced. In the context of the LIS, a case is considered a single sample or a collection of samples taken from one patient at the same time or arriving at the laboratory on the same day.
The LIS is connected to the HIS via an interface and thus receives information from the order entry system. This information includes, for example, the HIS identification number (HIS ID), the order entry identification number (OE ID), the number of samples, a brief patient history, any questions to the pathologist, and some details about the sender. With this information, the sample is initially registered exclusively in the number/identifier logic of the order entry system, where it now “waits” as unassigned information to be linked to a case in the LIS logic.
In the case of endoscopy, the printing time documented in the HIS largely corresponds to the start of fixation and transport time—the time of cold ischemia is usually negligible. This is not necessarily true in the case of surgical samples: here, it is possible to calculate the duration of cold ischemia as the period between label printing by the HIS and the start of formalin fixation, provided that the time of formalin addition is documented.
An innovative dispensing system, Ultrasafe (Milestone, Bergamo, Italy), is available for adding formalin, which we successfully tested at a Vivantes hospital (Fig. 3). In the operating tract, the sample is placed in a container with a specially designed lid that contains formalin, and the container receives a barcoded sample number from the HIS. The sample is then weighed in the dispensing device and covered with a sufficient volume of formalin relative to the sample weight. All relevant data (HIS sample number, sample weight, formalin volume, time) are printed on a label and attached to the container. This enables reconstruction of the intervals of cold ischemia and transport. The integration of the Ultrasafe, located in the operating area outside the pathology department, into the LIS is planned as a next step in order to avoid manual data transfer. The Ultrasafe dispensing device eliminates the need for open handling of formalin, effectively protecting the surgical team from the vapors of this hazardous substance.
Fig. 3
Formalin fixation of tissue samples in the operating tract using the Ultrasafe (Milestone, Bergamo, Italy) dispensing unit, grossing, assembly of cassettes in magazines, and tracking prior to transportation und further processing in tissue processors and a Sakura AutoTEC a120 (Sakura, Alphen aan den Rijn, NL) embedding unit
Bild vergrößern
In the pathology accession lab, all incoming vessels are assigned an LIS number (with a sub-number, if necessary) in the LIS’s identifier logic, represented by a 2D code label printed by the LIS. All further photos, such as those of the container labels with handwritten notes as well as pictures taken during the grossing, can be directly assigned to an LIS case by automatically scanning the 2D code, thereby allowing for seamless documentation. In the future, all images of a sample will be compiled in a PDF file to facilitate access to the respective samples and their assigned images.

Transportation

The paraffin embedding (Paraform) cassettes filled during the grossing process are placed in magazines with a capacity of up to 20 cassettes. Cassettes that undergo the same further processing (e.g., urgent, small case with few cassettes, long case with many cassettes, sample thickness, etc.) are batched together in one magazine. A special scanner (T-Tracker, Milestone) scans the 2D code of each of the cassettes, documenting the content of each magazine once it is loaded (Fig. 3). The associated alphanumeric processing number is obtained from the LIS via an interface to the tracker software. The tracking software (Milewatch, Milestone) documents not only the LIS ID and position of each cassette in a magazine but also allows the assignment of a label to the magazine, which indicates the intended further processing. While transportation from a satellite laboratory to the hub laboratory is still pending, the staff at the hub have already been informed. It is imaginable that in the future, it will be possible to calculate the expected arrival time by including information on the road traffic situation. Once a magazine arrives at the central laboratory, it is sufficient to scan a single cassette of the magazine to obtain all information associated with that magazine. All of this facilitates planning the next steps of the workflow. Magazines can be assigned to embedding devices to ensure optimal use, and processing times can be documented. The arrangement geometry (from top to bottom in the magazine) allows for precise error analysis in the event of drainage problems, which was not possible without this documentation. The data are made available for further process management, e.g., on a “dashboard.”

Pre-analytics in the pathology laboratory

Suitable middleware enables the documentation and analysis of data acquired in the pre-analytic phase, which in turn facilitates the aggregation of relevant information in a dashboard. This information can then be selectively transferred, if necessary, to the LIS. On the path towards a fully automated laboratory workflow that largely eliminates human intervention, manual steps represent troublesome interruptions that increase the likelihood of errors and reduce the predictability and traceability of processes. The transport from one instrument to another and starting the next machine, which have been accomplished by humans up until now, could be realized by robots that move from one device to the next with the help of docking stations. A first attempt is the use of collaborative robots (cobots), which enable the transfer of slides between two magazines of different types. A demonstration device (SmartLab Solutions, Dresden, Germany) has already successfully transferred several thousand slides and was readily accepted by the employees (Fig. 4). The connection of two Sakura machines by the SmartConnect robot (Sakura) is an example of this technology that is already commercially available.
Fig. 4
Slide handling using collaborative robot UR5e (a) and short- to medium-term storage of 2D-coded slides in the Axlab Slidemanager (b, c)
Bild vergrößern
To process small samples (biopsy specimens, tissue cylinders), the V‑Tracker (Vial Tracker, Milestone) registers labels on sample tubes via a cone-shaped mirror (Fig. 5). The device’s software rectifies the circular image and reproduces the entire circumference as seen on the tube. The 2D-coded processing number from the LIS is recognized. Therefore, again, all images can be easily assigned and stored with the correct case in the LIS. The interface with the LIS further ensures that only cassettes belonging to the current case are accepted for processing by recognizing incorrect 2D codes. Next, a picture is taken of the tissue samples placed in the open cassette. A grid is digitally superimposed over the cassette, providing a quick overview of the number and dimensions of the individual tissue samples. Artificial intelligence (AI) applications are likely to become available in the future to simplify this step.
Fig. 5
Documentation of vial labels in the V‑Tracking device, matching of 2D codes on tubes, and associated cassettes with cases numbers
Bild vergrößern

Scanning and archiving

The next steps in the workflow are paraffin embedding, microtomy, staining, immunohistology, and others. In theory, they can all be mapped in the LIS via interfaces with microtomes, staining and embedding machines, and through the selective transfer of data from the comprehensive immunohistology middleware, which includes reagent and antibody management (in our case, Agilent/Dako Omnis-Link). Once coverslipped, the slides can either be digitized with a slide scanner or handed out to the pathologist without prior digitization. Suppose there are insufficient scanning capacity to digitize all suitable slides and inadequate long-term storage space for digital images (which is the case for the majority of institutes in Germany). In that case, the slides must be manually sorted by case number and distributed for the diagnostic process at the institute or, after targeted scanning, the home office.
Manual slide distribution is particularly time consuming and prone to errors, as it requires reading the small print on the slides and, in some cases, picking up and putting down each slide multiple times, which is why digitally maintained slide storage is particularly helpful. After staining and coverslipping, sufficiently dried slides are removed from the rack and placed in a device, e.g., the SlideManager from Axlab (Vedbaek, DK). Slides are identified again by virtue of their 2D code, informed via the interface with the LIS, and distributed on a slide-by-slide basis according to priority or other criteria (Fig. 3). Depending on its capacity, the device is suitable as an interim archive for up to several weeks before cases are compiled sequentially and transferred to a long-term archive, usually in the basement of the institute. Ideally, such an archive will also be operated by robots or cobots in the future, which will monitor entry and delivery of slides, dispose of materials after the statutory storage period has expired, and be constantly informed about the whereabouts of each slide.
Similarly, there is a great need for “intelligent” paraffin block storage systems, as the blocks may be unique specimens whose loss could lead to repeated unnecessary biopsies with the associated risk to the patient. We have utilized the ARKIVE system from Menarini, Berlin, Germany, as an interim archive after microtomy [5]. It has proven beneficial to store the blocks used for immunohistology in a separate automated archive system, where they remain readily accessible in the laboratory over a longer period, as experience has shown that this pool accumulates cases suitable for further diagnostics and molecular pathology.

Practical consideration

The complete digitization of pathology workflow steps, beginning with order entry in the clinic, continuing with detailed documentation, and concluding in the block and slide archive, combined with the use of multifunctional machines and robots, is not the image of a distant future but already a reality in many institutes, albeit to varying degrees. The advantages are not only the avoidance of material loss and redundant procedures but also increased cost-effectiveness through efficient personnel deployment. The time lost due to unnecessary searching for incorrectly filed objects is often underestimated, as there is a lack of meaningful statistics on this.

Disclaimer

For obvious reasons, it is not possible to list or even compare the automation solutions of all companies. The selection of examples is therefore based on the devices used in the authors’ laboratories. They do not constitute a recommendation and, given the relatively long service life of the devices, do not necessarily reflect the state of the art.

Acknowledgements

We are grateful to T. Lübke and G. Micheletti for their permission to use graphic representations of instruments. The paper is based on the presentation “Automation of a Pathology Laboratory—Nuts and Bolts” at this year’s congress of the DGP in Leipzig.

Declarations

Conflict of interest

H. Herbst has received honoraria for consultancy and compensation for travel expenses from Agilent, Amgen, BMS, Milestone, MSD, Novartis, Pfizer, Roche, and Sakura. The Vivantes Department of Pathology cooperates as reference center (Center of Excellence) with Agilent, Axlab, Nikon, Philips, and Sakura. K. Pocha declares that he has no competing interests.
For this article no studies with human participants or animals were performed by any of the authors. All studies mentioned were in accordance with the ethical standards indicated in each case.
The supplement containing this article is not sponsored by industry.
Open Access Dieser Artikel wird unter der Creative Commons Namensnennung - Nicht kommerziell - Keine Bearbeitung 4.0 International Lizenz veröffentlicht, welche die nicht-kommerzielle Nutzung, Vervielfältigung, Verbreitung und Wiedergabe in jeglichem Medium und Format erlaubt, sofern Sie den/die ursprünglichen Autor(en) und die Quelle ordnungsgemäß nennen, einen Link zur Creative Commons Lizenz beifügen und angeben, ob Änderungen vorgenommen wurden. Die Lizenz gibt Ihnen nicht das Recht, bearbeitete oder sonst wie umgestaltete Fassungen dieses Werkes zu verbreiten oder öffentlich wiederzugeben. Die in diesem Artikel enthaltenen Bilder und sonstiges Drittmaterial unterliegen ebenfalls der genannten Creative Commons Lizenz, sofern sich aus der Abbildungslegende nichts anderes ergibt. Sofern das betreffende Material nicht unter der genannten Creative Commons Lizenz steht und die betreffende Handlung nicht nach gesetzlichen Vorschriften erlaubt ist, ist für die oben aufgeführten Weiterverwendungen des Materials die Einwilligung des jeweiligen Rechteinhabers einzuholen. Weitere Details zur Lizenz entnehmen Sie bitte der Lizenzinformation http://creativecommons.org/licenses/by-nc-nd/4.0/.

Publisher’s Note

Springer Nature remains neutral with regard to jurisdictional claims in published maps and institutional affiliations.
download
DOWNLOAD
print
DRUCKEN
Titel
Automation of a pathology laboratory – current developments
Verfasst von
Prof. Dr. Hermann Herbst
Kolja Pocha
Publikationsdatum
08.12.2025
Verlag
Springer Medizin
Erschienen in
Die Pathologie / Ausgabe Sonderheft 1/2026
Print ISSN: 2731-7188
Elektronische ISSN: 2731-7196
DOI
https://doi.org/10.1007/s00292-025-01512-z
1.
Zurück zum Zitat Arendt G (1909) Apparat zur selbsttätigen Fixierung und Einbettung mikroskopischer Präparate. Münch Med Wochenschr 56:2226–2227
2.
Zurück zum Zitat Märkl B, Füzesi L, Huss R, Bauer S, Schaller T (2020) Number of pathologists in Germany: comparison with European countries, USA, and Canada. Virchows Arch 478:335–341CrossRefPubMedPubMedCentral
3.
Zurück zum Zitat Rhoades C (2008) To err is human. The cost of one mistake. Pathology in practice, pp 154–156
4.
Zurück zum Zitat Morales AR, Nassiri M, Kanhoush R, Vincek V, Nadji M (2004) Experience with an automated microwave-assisted rapid tissue processing method. Validation of histologic quality and impact on the timeliness of diagnostic surgical pathology. Am J Clin Pathol 121:528–536CrossRefPubMed
5.
Zurück zum Zitat Herbst H, Rüdiger T, Hofmann C (2022) Automatisierung und Einsatz von Robotern im Pathologielabor. Pathologie 43:210–218CrossRef

Kompaktes Leitlinien-Wissen Innere Medizin (Link öffnet in neuem Fenster)

Mit medbee Pocketcards schnell und sicher entscheiden.
Leitlinien-Wissen kostenlos und immer griffbereit auf ihrem Desktop, Handy oder Tablet.

Neu im Fachgebiet Innere Medizin

RSV birgt in der postakuten Phase erhebliche Risiken

Ob und wie stark können Infektionen mit dem Respiratorischen Synzytial-Virus kardiorespiratorische Probleme auch in der postakuten Phase verursachen? Eine Studie hat das untersucht.

Opportunistische Salpingektomie lohnt sich häufig

Eine opportunistische Eileiterentfernung reduziert das Risiko für tubo-ovarielle Karzinome um 40 bis 80% – ohne kurzfristige Nachteile für die Ovarialfunktion. Die Europäische Gynäkologievereinigung rät Frauen ohne Kinderwunsch daher, solche Eingriffe zu nutzen.

Beschleunigt leichte nächtliche Hypertonie eine Niereninsuffizienz?

Haben Menschen mit einer chronischen Niereninsuffizienz nachts systolische Blutdruckwerte über 110 mmHg, scheint dies die Nierenfunktion weiter zu verschlechtern. Ab 65 Jahren ist es nach Daten aus China aber genau umgekehrt.

Orales Semaglutid kann Herzinsuffizienz-Komplikationen reduzieren

Die Behandlung eines Typ-2-Diabetes mit oralem Semaglutid scheint sich auch auf eine bestehende Herzinsuffizienz günstig auszuwirken. Laut einer Sekundäranalyse der SOUL-Studie profitieren vor allem Patienten und Patientinnen mit erhaltener Auswurffraktion.

Update Innere Medizin

Bestellen Sie unseren Fach-Newsletter und bleiben Sie gut informiert.

Bildnachweise
Die Leitlinien für Ärztinnen und Ärzte, Seniorin verschluckt sich beim Teetrinken/© South_agency / Getty Images / iStock (Symbolbild mit Fotomodell), Hysterektomie/© nkeskin / Getty Images / iStock