Zum Inhalt
HNO

Diagnostik und Therapie bei Schwindel

Interdisziplinärer Leitfaden für die klinische Praxis

Erschienen in:

Zusammenfassung

Hintergrund

Schwindel ist eines der häufigsten Leitsymptome in der klinischen Praxis, die Differenzialdiagnose stellt oftmals eine Herausforderung dar.

Ziel der Arbeit

Die vorliegende Arbeit soll praxisorientierte und evidenzbasierte Empfehlungen zur Erstdiagnostik und -therapie von Schwindelsyndromen vermitteln.

Material und Methoden

Der Konsensus einer interdisziplinären Arbeitsgruppe im Nachgang an eine Umfrage unter Schweizer Primärversorger:innen und Spezialist:innen (HNO, Neurologie) zu Diagnostik und Therapie bei Schwindel sowie die Ergebnisse einer Literaturrecherche in PubMed bis Oktober 2024 werden präsentiert.

Ergebnisse und Schlussfolgerung

Eine strukturierte Anamnese und klinisch-neurootologische Untersuchung bilden die Grundlage für die Differenzialdiagnose der verschiedenen akuten (AVS) episodischen (EVS) und chronischen (CVS) vestibulären Syndrome (AVS: z. B. Schlaganfall oder akute unilaterale Vestibulopathie; EVS: z. B. benigner paroxysmaler Lagerungsschwindel [BPLS], M. Menière, vestibuläre Migräne, Vestibularisparoxysmie; CVS: z. B. bilaterale Vestibulopathie, „persistent postural perceptual dizziness“). Der vorliegende Artikel enthält Übersichten zu (i.) „red flags“ für eine potenziell gefährliche Ursache bei Patient:innen mit akutem Schwindel/Gangunsicherheit, (ii.) essenziellen klinisch-neurootologischen Untersuchungen bei Schwindel, (iii.) den Lagerungs- und Repositionsmanövern für BPLS der posterioren und lateralen Bogengänge und (iv.) den wichtigsten therapeutischen Ansätzen bei den o. g. vestibulären Syndromen sowie (v.) die „Top-10-Empfehlungen“ zu Anamnese, Diagnose und Therapie von Schwindelerkrankungen in der klinischen Praxis. Diese Zusammenstellung möge Ärzt:innen unterschiedlicher Disziplinen als tägliches „Vademecum“ bei der Erstdiagnose und -therapie von Schwindelerkrankungen dienen.

Zusatzmaterial online

Die Online-Version dieses Beitrags (https://doi.org/10.1007/s00106-025-01598-0) enthält Tab. S1 und Abb. S1–S2.
Die englische Version dieses Beitrags ist unter https://doi.org/10.1007/s00106-025-01599-z zu finden.
Die Autoren A. Zwergal und J. Dlugaiczyk haben zu gleichen Teilen zum Manuskript beigetragen.
Die Originalversion des Beitrags wurde korrigiert: In der Tabelle 3 zu diesem Artikel war der Eintrag in der zweiten Spalte unter der Überschrift „Medikamentöse Therapien/Akutphase/symptomatisch“ nicht korrekt.
Er hätte richtigerweise „Ggf. Antiemetika (Domperidon, Metoclopramid, Ondansetron) und/oder Antivertiginosa (Cinnarizin ± Dimenhydrinat) für max. 2–3 Tage, ggf. raffinierter Trockenextrakt aus Ginkgo-biloba-Blättern (EGb 761) zur Förderung der zentralen Adaptation [28, 29]“ sein müssen, anstelle von „Ggf. Antiemetika (Domperidon, Metoclopramid, Ondansetron) und/oder Antivertiginosa (Cinnarizin ± Dimenhydrinat) für max. 2–3 Tage, ggf. raffinierter Trockenextrakt aus Ginkgo-biloba-Blättern (EGb 716) zur Förderung der zentralen Adaptation [28, 29]“.
Zusatzmaterial online – bitte QR-Code scannen
Zu diesem Beitrag ist ein Erratum online unter https://doi.org/10.1007/s00106-025-01669-2 zu finden.

Hinweis des Verlags

Der Verlag bleibt in Hinblick auf geografische Zuordnungen und Gebietsbezeichnungen in veröffentlichten Karten und Institutsadressen neutral.
AIS
Akutes Imbalance-Syndrom
AUVP
Akute unilaterale Vestibulopathie
AVS
Akutes vestibuläres Syndrom
BG
Bogengang
BPLS
Benigner paroxysmaler Lagerungsschwindel
BRN
Blickrichtungsnystagmus
BVP
Bilaterale Vestibulopathie
CT
Computertomographie
CVS
Chronisches vestibuläres Syndrom
EVS
Episodisches vestibuläres Syndrom
HINTS
„Head impulse, nystagmus, test of skew“
KIT
Kopfimpulstest
MRT
Magnetresonanztomographie
PNP
Polyneuropathie
PPPD
„Persistent postural perceptual dizziness“
s
Spontan
SN
Spontannystagmus
t
Getriggert
TIA
Transient-ischämische Attacke
TiTrATE
„Timing, Triggers And Targeted Examinations“
VM
Vestibuläre Migräne
VOR
Vestibulookulärer Reflex

Vorbemerkung

Im Nachgang an eine publizierte Umfrage unter Schweizer Primärversorger:innen und neurootologischen Spezialist:innen (HNO-Heilkunde, Neurologie) zum Thema Diagnostik und Therapie bei Schwindel wurde eine interdisziplinäre Arbeitsgruppe eingerichtet, bestehend aus Fachärzt:innen für Neurologie (Autoren AAT, HK, SD, RK), HNO-Heilkunde (CC, RP, RM, AWL, JD) und einem Allgemeinpraktiker (JB) aus der Schweiz sowie einem Vertreter aus Deutschland (AZ) [14]. Die vorliegende Arbeit stellt den Konsensus dieser Arbeitsgruppe dar und soll als Leitfaden für die Erstdiagnose und -therapie von Schwindelsyndromen in der klinischen Praxis verstanden werden.

Häufigkeit

Schwank- oder Drehschwindel ist eines der häufigsten Leitsymptome und betrifft bis zu 8 % aller Arztkonsultationen [5]. Bei 10–15 % der Patient:innen besteht eine ernsthafte, aber behandelbare Erkrankung [6]. Eine ursächliche Verknüpfung zwischen bestimmten Schwindelqualitäten (Drehschwindel, „vertigo“; Schwank‑/Benommenheitsschwindel, „dizziness“; Präsynkope) und zugrunde liegenden Ursachen ist nicht zuverlässig möglich [7] und erlaubt keine Unterscheidung zwischen harmlosen und gefährlichen Erkrankungen [8]. Die breite Differenzialdiagnose, (zu) kurze Konsultationszeiten sowie mangelnde Expertise stellen wichtige limitierende Faktoren bei Primärversorger:innen dar [1].
Dieser Artikel setzt sich zum Ziel, bestehende Wissenslücken zu füllen sowie praxisorientierte und evidenzbasierte Empfehlungen zur Diagnostik und Therapie zu vermitteln.

Diagnostik

Anamnese

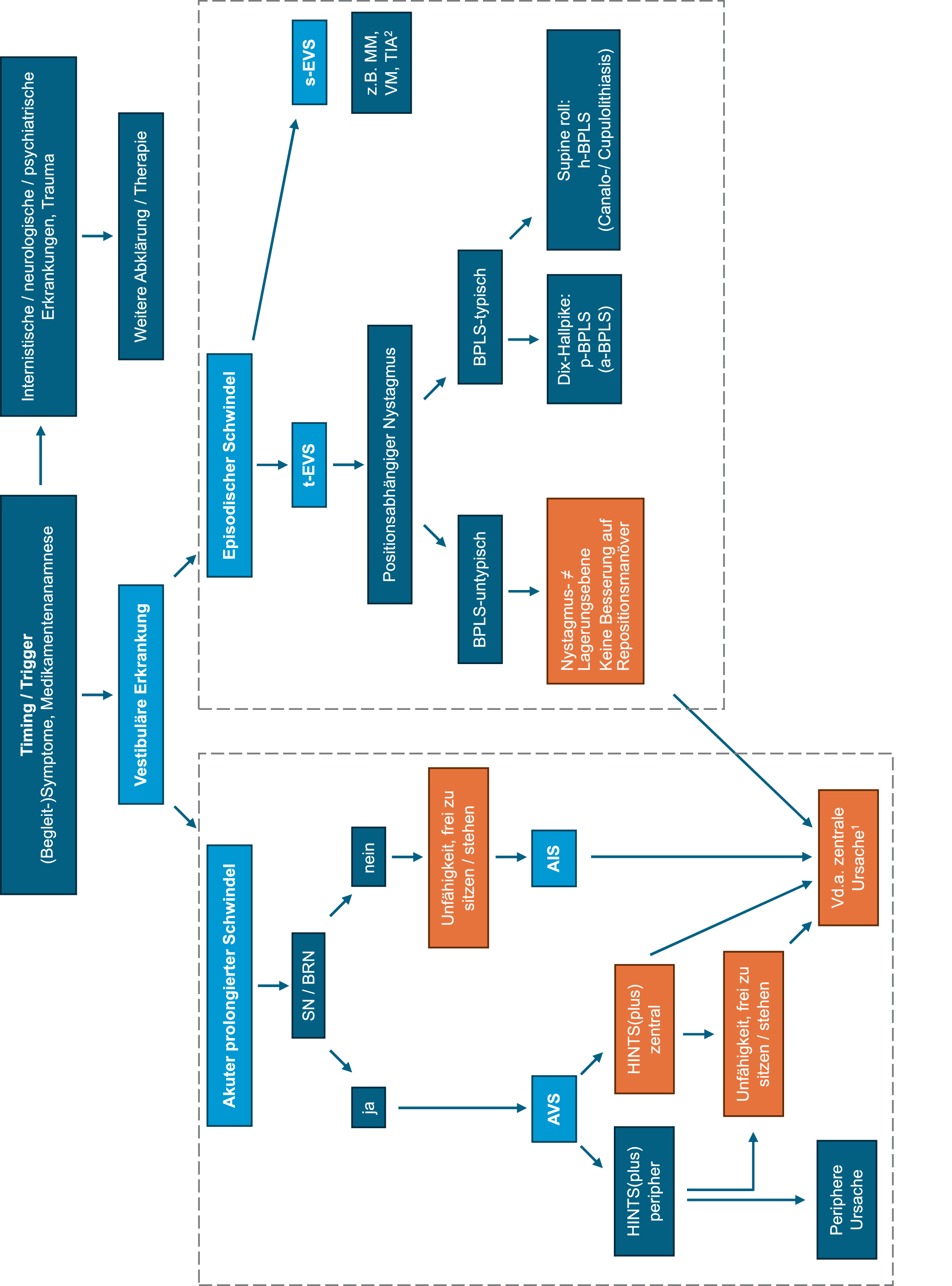
Bei der Anamneseerhebung sollte ein Fokus auf die Dauer und Häufigkeit der Symptome (akut und prolongiert vs. episodisch vs. chronisch) sowie auf das Vorliegen von Triggern gelegt werden („Timing-and-Triggers-Herangehensweise“ [7]). Während wiederkehrender Schwindel (episodisches vestibuläres Syndrom, EVS) über Minuten bis Stunden im Rahmen einer vestibulären Migräne oder eines M. Menière auftreten kann, ist bei einer Erstepisode z. B. auch eine transient-ischämische Attacke (TIA) denkbar. Bei akutem prolongiertem Schwindel (akutes vestibuläres Syndrom, AVS) ist die Abgrenzung zwischen gefährlichen zentralen (z. B. Schlaganfall) und peripheren (z. B. akute unilaterale Vestibulopathie, AUVP) Ursachen essenziell (Abb. 1). Wichtig ist zudem die Unterscheidung zwischen Provokationsfaktoren (lösen Symptomatik aus) und exazerbierenden Faktoren (verstärken vorbestehende Symptomatik). Begleitsymptome, Vorerkrankungen und die aktuelle Medikation bilden weitere Themen. Die Abb. 2 skizziert das differenzialdiagnostische Vorgehen bei AVS und EVS gemäß „TiTrATE“ („Timing, Triggers And Targeted Examinations“). Die wichtigsten „red flags“ finden sich in Tab. 1, essenzielle neurootologische Fachbegriffe sind im Glossar (Supplement, Tab. S1) aufgeführt.
Abb. 1
Die häufigsten Ursachen von Schwindel und deren Episodendauer. BPLS benigner paroxysmaler Lagerungsschwindel, CPV zentraler Lageschwindel, PLF Perilymphfistel, SSCDS Syndrom der superioren Bogengangdehiszenz, TIA transient-ischämische Attacke, VP vestibuläre Paroxysmie. (Mod. nach Büki und Tarnutzer [36], mit freundl. Genehmigung von Oxford Publishing Limited)
Bild vergrößern
Abb. 2
Differenzialdiagnose vestibulärer Störungen gemäß „TiTrATE“ („Timing, Triggers And Targeted Examinations“). Orange hinterlegt „red flags“ für eine zentral-vestibuläre Störung. 1 Weitere „red flags“: vertikaler/torsioneller/vertikal-torsioneller Spontannystagmus, okuläre Lateropulsion, sakkadierte Blickfolge, dysmetrische Sakkaden (s. auch Tab. 1). 2 Die Unterscheidung zwischen einem akuten vestibulären Syndrom (AVS) und der Erstmanifestation eines spontanen episodischen vestibulären Syndroms (s‑EVS) ist oft erst retrospektiv möglich. Details siehe Haupttext. a anterior, AIS akutes Imbalance-Syndrom, AVS akutes vestibuläres Syndrom, BPLS benigner paroxysmaler Lagerungsschwindel, BRN Blickrichtungsnystagmus, EVS episodisches vestibuläres Syndrom, h horizontal, HINTS „head impulse, nystagmus, test of skew“, MM M. Menière, p posterior, s spontan, t getriggert, SN Spontannystagmus, TIA transient-ischämische Attacke, VM vestibuläre Migräne
Bild vergrößern
Tab. 1
„Red flags“ bei Patient:innen mit akutem Schwindel und/oder Gangunsicherheit
„Red flag“ – Schwindel/Gangunsicherheit plus
Differenzialdiagnose
Empfohlene Maßnahme(n)
Anamnese
Akute Hörminderung ohne Hinweise für eine Ohrerkrankung inkl. M. Menière (siehe auch Haupttext)
Zentrale Ursache (meist Hirnstamminfarkt im AICA-Stromgebiet)
Zuweisung auf die Stroke Unit zur weiteren Diagnostik/Therapie einschließlich MRT des Neurokraniums
Multiple vaskuläre Risikofaktoren (ABCD2-Score \(\geq 4\))
Zentrale, meist ischämische Ursache
Zuweisung auf die Stroke Unit zur weiteren Diagnostik/Therapie einschließlich MRT des Neurokraniums
Perakuter Beginn ohne Trigger
Zentrale, meist ischämische Ursache
Zuweisung auf die Stroke Unit zur weiteren Diagnostik/Therapie einschließlich MRT des Neurokraniums
Neuartiger Kopf- oder Nackenschmerz ± neuartige einseitige Hörminderung
Erhöhter intrakranieller Druck (z. B. durch eine Raumforderung in der hinteren Schädelgrube oder eine Sinusvenenthrombose), Dissektion A. vertebralis
Zuweisung in die Notfallabteilung zur zerebralen Bildgebung (CT inkl. i.v. Kontrastmittel und Darstellung der Sinusvenen sowie der arteriellen hirnversorgenden Gefäße)
Bewusstseinsverlust
Epileptischer Anfall, erhöhter intrakranieller Druck mit drohender Herniation, Subarachnoidalblutung, Medikamentenintoxikation (z. B. Neuroleptika, Antiepileptika), kardiale Arrhythmie, Basilaristhrombose
Zuweisung in die Notfallabteilung zur zerebralen Bildgebung (CT inkl. CT-Angiographie ausreichend in den meisten Fällen), EEG, EKG, Medikamentenspiegelbestimmung
Anhaltendes Erbrechen, verminderte Nahrungsaufnahme oder Malabsorption
Akuter Thiaminmangel
Thiaminspiegelbestimmung im Blut, umgehende hochdosierte Thiaminsupplementation (3 × 200–500 mg pro Tag als Kurzinfusion über 5 Tage)
Fieber
Meningitis, Meningoenzephalitis
Zuweisung in die Notfallabteilung zur zerebralen Bildgebung (CT i. d. R. ausreichend) sowie zur Lumbalpunktion
Diplopie, Dysphagie, Dysarthrie, Dysästhesie, Dysmetrie („deadly Ds“)
Zentrale Ursache im Hirnstamm/Kleinhirn (Schlaganfall, Blutung, Tumor, demyelinisierende Läsion), Medikamentenintoxikation
Zuweisung auf die Stroke Unit zur weiteren Diagnostik/Therapie einschließlich MRT des Neurokraniums
Klinische Befunde am Patientenbett
Normaler Kopfimpulstest (trotz Vorliegen eines Spontannystagmus oder Blickrichtungsnystagmus)
Zentrale Ursache im Hirnstamm/Kleinhirn (Schlaganfall, Blutung, demyelinisierende Läsion), Medikamentenintoxikation, Erstmanifestation einer vestibulären Migräne
Zuweisung auf die Stroke Unit zur weiteren Diagnostik/Therapie einschließlich MRT des Neurokraniums
Rein vertikaler, rein torsioneller oder torsionell-vertikaler Spontannystagmus
Zentrale Ursache im Hirnstamm/Kleinhirn (Schlaganfall, Blutung, demyelinisierende Läsion), Medikamentenintoxikation, akuter Thiaminmangel, Erstmanifestation einer vestibulären Migräne
Siehe oben
Horizontaler, nicht erschöpflicher Blickrichtungsnystagmus bei exzentrischer Blickwendung
Zentrale Ursache im Hirnstamm oder Kleinhirn (Schlaganfall, Blutung, demyelinisierende Läsion, Tumor), Erstmanifestation einer vestibulären Migräne, Medikamentenintoxikation, Thiaminmangel
Siehe oben
Klinisch manifeste vertikale Divergenz („skew deviation“) im alternierenden Abdecktest
Zentrale Ursache im Hirnstamm oder Kleinhirn (Schlaganfall, Blutung, demyelinisierende Läsion)
Siehe oben
(Neuartige) Okulomotorikstörung (sakkadierte Blickfolge, dysmetrische Sakkaden, Reboundnystagmus, vertikaler Nystagmus nach Kopfschütteln in der horizontalen Ebene)
Zentrale Ursache im Hirnstamm oder Kleinhirn (Schlaganfall, Blutung, demyelinisierende Läsion, neurodegenerativ, Tumor)
Bei akuter Symptomatik Vorstellung in der Notfallabteilung (inkl. zerebraler Bildgebung), bei subakuter/chronischer Symptomatik Zuweisung zur fachärztlich neurologischen Abklärung
Akuter einseitiger Hörverlust ohne Hinweise für eine Ohrerkrankung inkl. M. Menière
Zentrale Ursache (meist Hirnstamminfarkt im AICA-Stromgebiet)
Zuweisung auf die Stroke Unit zur weiteren Diagnostik/Therapie einschließlich MRT des Neurokraniums
Schwere Rumpfataxie (Unfähigkeit, ohne Hilfe/ohne Abstützen zu sitzen/stehen)
Vertebrobasiläre Ischämie, Hirnstamm‑/Kleinhirnblutung, demyelinisierende Läsion
Siehe oben
Positionsabhängiger Nystagmus ohne Besserung nach wiederholten Repositionsmanövern und/oder atypischer Präsentation (Schlagrichtung nicht passend zu einem Bogengang)
Zentrale Ursache im Hirnstamm oder Kleinhirn (Schlaganfall, Blutung, demyelinisierende Läsion, Tumor), Erstmanifestation einer vestibulären Migräne
Siehe oben
Auffällige Vitalzeichen (Hypotonie, Tachykardie, Arrhythmie)
Internistisch-kardiologische Ursachen
Dringliche kardiologische/internistische Abklärung
AICA anteriore inferiore zerebelläre Arterie, CT Computertomographie, EEG Elektroenzephalographie, MRT Magnetresonanztomographie
Empfehlung 1.
Priorität sollte die Suche nach gefährlichen akuten Schwindelursachen haben und dabei auf neurologische (z. B. Doppelbilder, [Hemi-]ataxie, Paresen, Dysarthrie), otologische (Ohrenschmerzen, Hörminderung) und kardiovaskuläre Begleitsymptome (Palpitationen, Arrhythmien, retrosternaler Druck) geachtet werden [7].
Empfehlung 2.
Bei der Anamneseerhebung sollte immer nach dem „Timing“ (Häufigkeit, Akuität, Dauer einzelner Episoden), Triggern (Provokations‑/Exazerbationsfaktoren), Begleitsymptomen sowie der aktuellen Medikation gefragt werden.
Empfehlung 3.
Die Qualität der Schwindelbeschwerden darf nicht zum Ausschluss einzelner Differenzialdiagnosen führen.

Klinische Untersuchung bei akutem Schwindel

Essenziell ist die Unterscheidung zwischen benignen und gefährlichen Krankheitsbildern [9]. Besteht ein akuter prolongierter Schwindel mit Nausea/Vomitus, Gangunsicherheit, Bewegungsintoleranz sowie Nystagmus, so wird von einem AVS gesprochen. Liegt leitsymptomatisch eine Stand- und Gangunsicherheit ohne Nystagmus vor, wird dies als akutes Imbalance-Syndrom (AIS) bezeichnet (Tab. S1, Abb. 2).
Dabei ist die Suche nach subtilen okulomotorischen Zeichen sowie nach Stand- und Gangstörungen essenziell. Hierzu zählen zentrale Augenbewegungsstörungen ohne eingeschränkte Augenmotilität, insbesondere ein vertikaler, torsioneller oder vertikal-torsioneller Spontannystagmus (SN), ein horizontaler Blickrichtungsnystagmus (BRN), eine okuläre Lateropulsion, sakkadierte Folgebewegungen, dysmetrische Sakkaden und ein intakter vestibulookulärer Reflex (Tab. 1; Tab. S1; [10]). Offensichtliche fokal-neurologische Befunde fehlen bei gut der Hälfte der Patient:innen mit zentralem AVS. Die klinische Untersuchung ist hier sensitiver als eine frühe (d. h. innerhalb von 24–48 h nach Symptombeginn durchgeführte) Magnetresonanztomographie (MRT) des Neurokraniums mit diffusionsgewichteten Sequenzen (ca. 20 % falsch-negative Befunde) [10]. Das Vorliegen eines Spontannystagmus weist auf eine akute vestibuläre Störung (zentral oder peripher) hin. Sofern ein (isoliert) vertikaler, ein isoliert torsioneller oder torsionell-vertikaler SN vorliegt, spricht dies für eine zentrale Ursache (Tab. 1 und 2). Ein horizontal-torsioneller SN lässt keine Unterscheidung peripher vs. zentral zu [11].
Tab. 2
Essenzielle klinisch-neurologische Untersuchungen bei Schwindel
Untersuchung
Wann indiziert?
Interpretation eines pathologischen Befundes
Suche nach fokal-neurologischen Defiziten
Bei allen Patient:innen
Vorliegen fokal-neurologischer Defizite → starker Hinweis für eine zentrale Ursache
Suche nach einem Spontannystagmus mit/ohne Fixation (Frenzel-Brille)
Bei allen Patient:innen
Sofern horizontal, mit Torsion und/oder Abnahme bei Fixation → eher peripher
Sofern rein vertikal, rein torsionell oder vertikal-torsionell und ohne Abnahme bei Fixation → eher zentral
Suche nach subtilen okulomotorischen (und audiologischen) Zeichen (HINTS plus)
Bei akutem prolongiertem Schwindel (AVS)
Kopfimpulstest → Einstellsakkade meist hinweisend auf periphere Ursache (Cave: „falsch“ abnorm bei 20 % der Patient:innen mit zentralem AVS), intakter Kopfimpulstest im Kontext eines AVS → suggestiv für zentrale Ursache
Exzentrische Blickhaltefunktion → Blickrichtungsnystagmus (d. h. Drift der Augen in die Primärposition und Korrektursakkade nach außen) suggestiv für zentrale Ursache
Alternierender Abdecktest → klare vertikale Einstellbewegung („skew deviation“) suggestiv für zentrale Ursache
Neuartiger einseitiger Hörverlust (Prüfung mittels Flüsterzahlen oder Fingerreiben) ohne Hinweis für Ohrerkrankung → suggestiv für zentrale Ursache („Plus-Kriterium“)
Suche nach einer Rumpfataxie
Bei allen Patient:innen
Freies Sitzen oder Stehen ohne Abstützen nicht möglich → zentral
Freies Stehen (im Tandemstand) und freies Gehen möglich → peripher oder zentral-vestibulär
Provokationsmanöver für die posterioren und lateralen Bogengänge
Bei typischen Provokationsfaktoren
Hallpike-Dix-Manöver: torsionell-geotroper Nystagmus → BPLS des posterioren Bogengangs
Supine-Roll-Manöver: geotroper oder apogeotroper rein horizontaler Nystagmus → BPLS des lateralen Bogengangs
AVS akutes vestibuläres Syndrom, BPLS benigner paroxysmaler Lagerungsschwindel, HINTS „head impulse, nystagmus, test of skew“ (Kopfimpulstest, exzentrische Blickhaltefunktion, alternierender Abdecktest)

Prüfung von HINTS sowie der Stand- und Gangfunktion

Liegt bei Patient:innen mit akutem prolongiertem Schwindel i.S.e. AVS ein Spontan- oder Blickrichtungsnystagmus vor, so ist die Prüfung von HINTS (head impulse, nystagmus, test of skew) essenziell (Abb. 2, Tab. 2, Tab. S1). Eine zuverlässige Durchführung (Dauer 2–3 min) und Interpretation der HINTS-Untersuchung ist bereits nach wenigen Stunden Training möglich [12] und erlaubt die Identifikation zentraler Ursachen mit hoher Genauigkeit (Sensitivität 95,3 % [10]). Dabei sollte zwischen „peripheren HINTS“ und „zentralen HINTS“ unterschieden werden. Der horizontale Kopfimpulstest („head impulse“, KIT) dient der Prüfung des vestibulookulären Reflexes (VOR) der horizontalen Bogengänge (Tab. S1). Es sollten rasche, kleinamplitudige (5–15° Auslenkung) Kopfrotationen in nicht vorhersehbarer Richtung und Amplitude appliziert werden, während die Patient:innen die Nasenspitze des Untersuchenden fixieren [13]. Das Vorliegen von Korrektursakkaden spricht für eine VOR-Unterfunktion auf derjenigen Seite, zu welcher die rasche Kopfdrehung erfolgt. Dieser Befund ist obligat für die AUVP, findet sich aber auch bei ca. 20 % aller zentralen Ursachen (zweites Neuron des VOR liegt im Vestibulariskern im Hirnstamm). Daher zeigt nur ein unauffälliger KIT in Kombination mit einem SN klar eine zentrale Schwindelursache an. Weitere okulomotorische Zeichen wie die exzentrische Blickhaltefunktion („nystagmus“: Prüfung bei 30° Lateralblick, Dauer \(\geq\) 10 s) sowie der alternierende Abdecktest („test of skew“: abwechselndes Abdecken eines Auges, Frequenz = 0,5 Hz) sollten immer ergänzend geprüft werden (Tab. 2; Abb. 2).
Als „zentral“ gelten die HINTS-Befunde, sofern eines/mehrere der 3 Zeichen auf eine zentrale Ursache hinweisen (Tab. 2, Tab S1). Sind die HINTS-Befunde „peripher“, so sollte zusätzlich nach einer neu aufgetretenen einseitigen Hörminderung gesucht werden, was als „HINTS plus“ bezeichnet wird ([12]; Tab. 2; Tab. S1; Abb. 2). Liegt eine solche vor, spricht dies bis zum Beweis des Gegenteils (Innenohrerkrankung wie z. B. Erstmanifestation eines M. Menière) für eine zentrale Ursache. Bei Patient:innen mit AVS sollte daher immer auch eine Otoskopie durchgeführt werden (s. unten).
Ergänzend (oder alternativ, sofern keine Erfahrung mit HINTS besteht) sollte eine graduierte Prüfung der posturalen Stabilität und des Gangbilds erfolgen (Tab. 2; Abb. 2). Dies insbesondere, sofern kein Spontan- oder Blickrichtungsnystagmus vorliegt, aber ein anhaltender Schwindel und eine Gangunsicherheit bestehen. Dann ist von einem AIS auszugehen. Ist das selbständige Stehen/Sitzen nicht mehr möglich, so ist dies ein deutlicher Hinweis für eine zentrale Ursache [12].
Aufgrund akuter Behandlungsmöglichkeiten bei zentralen (meist ischämischen) Ursachen eines AVS oder AIS einschließlich einer intravenösen Thrombolyse (bis maximal 9 h nach Symptombeginn in ausgewählten Fällen möglich [14]) und einer endovaskulären Thrombektomie (bis maximal 24 h nach Symptombeginn in ausgewählten Fällen möglich [15]) sollten entsprechende Abklärungen umgehend und in einem Krankenhaus mit einer Stroke Unit erfolgen.

Klinische Untersuchung bei spontanem episodischem oder chronischem Schwindel

Primäres Ziel ist die Unterscheidung zwischen peripher-, zentral- und nichtvestibulären Ursachen (Abb. 1). Okulomotorische Zeichen (z. B. sakkadierte Blickfolge, dysmetrische Sakkaden, vertikaler SN) sprechen für eine zentrale Ursache (Tab. 1 und 2), ein bilateral abnormer KIT in Kombination mit einem deutlichen Schwanken im Romberg-Test ist suggestiv für eine bilaterale Vestibulopathie (BVP). Bei Schwindel im Stehen/Gehen respektive einer chronischen Gangstörung sollte ein erweitertes Spektrum (inkl. Polyneuropathie [PNP] und zerebellären/hypokinetisch-rigiden Erkrankungen) berücksichtigt werden.

Lagerungsmanöver

Besteht ein episodischer getriggerter Schwindel, sollten die HINTS(plus)-Tests nicht primär durchgeführt werden, sondern die Suche nach einem benignen paroxysmalen Lagerungsschwindel (BPLS) mittels Lagerungsmanövern priorisiert werden ([16]; Tab. 2; Abb. 2). Aufgrund der Häufigkeit eines BPLS sollten Lagerungsmanöver immer bei einer klinischen Schwindelabklärung erfolgen. Während das Hallpike-Dix-Manöver (Abb. 3a) der Prüfung der posterioren Bogengänge (BG) dient, lässt sich mittels Supine-Roll-Manöver (Abb. 3b) ein BPLS des lateralen BG nachweisen (Tab. 2). Der Nachweis eines Crescendo-decrescendo-Nystagmus mit torsionell-geotroper Schlagrichtung (d. h. rotatorisch sowie zur Erde schlagend) sowie die Angabe von transientem Schwindel in der Hallpike-Dix-Position sprechen für einen BPLS des posterioren BG. Charakteristisch sind eine Latenz von wenigen Sekunden und eine Nystagmus- und Symptomdauer von 10–20 s („Canalolithiasis“) [16]. Ein horizontaler geotroper (zur Erde schlagender) oder apogeotroper (von der Erde weg schlagender) Nystagmus begleitet von Schwindel im Supine-Roll-Manöver spricht für einen BPLS des lateralen BG. Bei der geotropen Variante ist die betroffene Seite diejenige mit mehr Nystagmus, bei der apogeotropen Variante ist es diejenige Seite mit weniger Nystagmus. Dabei ist das Vorliegen eines geotropen (oder apogeotropen) Nystagmus sowohl bei Kopfdrehung nach links wie auch nach rechts erforderlich. Eine CT- oder MRT-Bildgebung des Neurokraniums bei Verdacht auf BPLS ist primär nicht nötig [17]. Eine MRT ist in therapierefraktären/atypischen Fällen zu erwägen (Tab. 1; Abb. 2). Im Fall eines anhaltenden lagerungsabhängigen Nystagmus (> 60 s Dauer) ist von einem Anhaften der Otokonien an der Ampulle auszugehen („Cupulolithiasis“).
Abb. 3
Lagerungs- und Repositionsmanöver beim benignen paroxysmalen Lagerungsschwindel (BPLS), schrittweise dargestellt und mit Piktogrammen zur Illustration der Kopf- und Körperpositionsänderungen (dabei immer Betrachtung des Patienten/der Patientin von hinten). a Mittels Hallpike-Dix-Manöver erfolgt die Prüfung der posterioren Bogengänge (hier: rechter posteriorer BG). Dabei wird der Patient/die Patientin mit einer Kopfrotation von ca. 45° zur Seite in eine Kopftieflage (ca. 20° unterhalb der Horizontalen) gebracht. Ein Nachweis eines torsionell-geotropen (d. h. drehend und zur Erde hin schlagenden) Nystagmus sowie Schwindel ist suggestiv für einen BPLS. b Die Prüfung der lateralen Bogengänge erfolgt mittels Supine-Roll-Test. Dabei wird in Rückenlage – oder mit leicht (10–20°) angehobenem Kopfteil – eine Kopfdrehung zu beiden Seiten von je ca. 60° durchgeführt und auf das Auftreten eines horizontalen geotropen oder apogeotropen (d. h. von der Erde weg schlagenden) Nystagmus geachtet (siehe Haupttext zur Bestimmung der betroffenen Seite). c Die Reposition eines BPLS des rechten posterioren Bogengangs mittels Epley-Manöver erfolgt schrittweise wie abgebildet und mit ausreichenden Pausen (30–60 s) pro Position. d Bei Nachweis eines BPLS des lateralen Bogengangs ist für die Reposition mittels Gufoni-Manöver die Unterscheidung zwischen der geotropen Variante (3a, hier für den linken lateralen Bogengang → es erfolgt eine Kopfrotation „nose down“) und der apogeotropen Variante (3b, hier für den rechten lateralen Bogengang → es erfolgt eine Kopfrotation „nose up“) entscheidend
Bild vergrößern

Ohruntersuchung

Eine Otoskopie ist bei allen Patient:innen mit Schwindel obligat, dabei steht die Suche nach Entzündungszeichen (z. B. Otorrhö, Rötung/Vorwölbung des Trommelfells, Bläschen/Krusten), Traumata (z. B. Stufenbildung/Blutung im Gehörgang, Trommelfellperforation) und Raumforderungen (z. B. Hornschuppen/epitympanale Retraktion des Trommelfells bei Cholesteatom) im Vordergrund. Bei berichtetem Hörverlust sollte eine orientierende Hörprüfung mittels Stimmgabel (440 Hz; Rinne- und Weber-Test) erfolgen, um zwischen einer Schallleitungsschwerhörigkeit (Rinne negativ auf der betroffenen Seite, Weber lateralisiert zur betroffenen Seite) und einer sensorineuralen Schwerhörigkeit (Rinne positiv, Weber lateralisiert zur gesunden Seite) unterscheiden zu können. Patient:innen mit Auffälligkeiten in der Otoskopie und/oder einem neuartigen Hörverlust sollten HNO-fachärztlich abgeklärt werden.
Empfehlung 4.
Die HINTS(plus)-Tests sind nur bei Patient:innen mit AVS (d. h. mit Spontan- oder Blickrichtungsnystagmus und persistierender Schwindelsymptomatik) diagnostisch trennscharf zwischen peripheren und zentralen Ursachen. Liegt kein Nystagmus vor (AIS), so sollte primär die graduierte Prüfung der Stand‑/Gangfunktion erfolgen.
Empfehlung 5.
Lagerungsmanöver sind insbesondere, aber nicht ausschließlich bei Patient:innen mit intermittierendem, positionsabhängigem Schwindel zu empfehlen. Dabei sollten die posterioren und lateralen Bogengänge geprüft werden.
Empfehlung 6.
Es sollte eine neurologische Untersuchung sowie eine Otoskopie und orientierende Prüfung des Gehörs erfolgen.

Therapieprinzipien

Bei der Behandlung von Schwindel bieten sich pharmakologische, physiotherapeutische, psychotherapeutische/verhaltensneurologische und seltener operative Ansätze an. Oft werden verschiedene Modalitäten kombiniert. Eine an der Pathophysiologie und Ursache orientierte Therapie ist zu priorisieren. Für die wichtigsten Krankheitsbilder sind in Tab. 3 Therapievorschläge zusammengefasst. Dabei ist zu betonen, dass es für viele pharmakologische Therapieansätze nur eine geringe Evidenz gibt. Im Patientengespräch sollte die Prognose der bestehenden Erkrankung thematisiert und eine realistische Erwartung zur Wirklatenz einer therapeutischen Intervention vermittelt werden.
Tab. 3
Behandlungsoptionen für die häufigsten neurootologischen Ursachen von Schwindel und/oder Gangstörung
 
Medikamentöse Therapien
Nichtmedikamentöse Therapien
Diagnose
Akutphase/symptomatisch
Prophylaxe
Akutphase/symptomatisch
Prophylaxe/weitere therapeutische Maßnahmen
Follow-up
Empfehlung für weitere Diagnostik/Therapie
Benigner paroxysmaler Lagerungsschwindel (BPLS)
Ggf. Antiemetika oder Anxiolytika als Prämedikation vor Repositionsmanövern
Vitamin-D3-Supplementation empfohlen (bei Rezidiv) [26]
Repositionsmanöver (Praxis/Notfall, zuhause, Abb. 3, S1–2), Physiotherapie (inkl. Heimübungen)
Anleitung zur selbstständigen Durchführung von Repositionsmanövern mit Hand-outs, Videos (z. B. https://novel.utah.edu), Smartphone-Apps
Nach 3–7 Tagen (telefonisch, remote per Video, in der Praxis)
Fachärztlich-neurologische und HNO-ärztliche spezialisierte vestibuläre Diagnostik/cMRT bei therapierefraktärer Symptomatik
Akute unilaterale Vestibulopathie (AUVP)
Steroide unter Berücksichtigung von Begleiterkrankungen erwägen gemäß S2k-Leitlinie „Vestibuläre Funktionsstörungen“ (DGHNO-KHC/DGN) [27]
Keine
Physiotherapie (vestibuläre Rehabilitationstherapie, VRT) [30]
Anleitung zur selbständigen Durchführung von VRT mit Hand-outs, Videos, Smartphone Apps [31]
Verlaufskontrolle nach 2–4 Wochen empfohlen
Dringliche Zuweisung in die Notfallabteilung, zum HNO-Arzt oder zum Neurologen bei ausgeprägter Klinik oder Verdacht auf zentrale Ursache sowie zur erweiterten qualitativen/quantitativen Vestibularisdiagnostik (siehe Tab. 1 „red flags“)
Ggf. Antiemetika (Domperidon, Metoclopramid, Ondansetron) und/oder Antivertiginosa (Cinnarizin ± Dimenhydrinat) für max. 2–3 Tage, ggf. raffinierter Trockenextrakt aus Ginkgo-biloba-Blättern (EGb 761) zur Förderung der zentralen Adaptation [28, 29]
Ischämischer/hämorrhagischer Schlaganfall („Stroke“)
Ggf. Antiemetika (Domperidon, Metoclopramid, Ondansetron) zum Transfer
Sekundärprophylaxe gemäß Leitlinien (DGN [32], AHA/ASA [33])
Neurorehabilitation (ambulant, stationär)
Lifestyle-Modifikationen (gemäß Leitlinien zur Sekundärprophylaxe [33])
Regelmäßige Nachkontrollen gemäß Spezialist:in
Umgehende Zuweisung zur nächstgelegenen Stroke Unit mittels Notarzt
Weitere Maßnahmen siehe S2k-Leitlinie (DGN), Leitlinie AHA/ASA [33]
Vestibuläre Migräne (VM)
Akutmedikation gemäß Guidelines (siehe Migräneattackenbehandlung, Schweizerische Kopfwehgesellschaft, www.headache.ch, und DGN [34])
Entscheid zur Prophylaxe in RS mit Spezialist:in empfohlen
Keine
Lifestyle-Modifikationen
Sofern Beginn einer Langzeitprophylaxe erfolgt: Nachkontrolle nach 10–12 Wochen empfohlen
Zuweisung zum Neurootologen/in ein Schwindelzentrum empfohlen, ggf. parallel cMRT zum Ausschluss sekundärer Schwindel‑/Kopfschmerzursachen
(siehe Migräne-Langzeitprophylaxe www.headache.ch und DGN [34])
Weitere Maßnahmen siehe Leitlinien DGN und Schweizerische Kopfwehgesellschaft
M. Menière
Antiemetika (Domperidon, Metoclopramid, Ondansetron)
Entscheid zur Prophylaxe in RS mit Spezialist:in empfohlen. Details siehe [27, 35]
Keine
Individuelles multimodales Therapiekonzept, „shared decision making“ mit u. a. folgenden Elementen: Lifestyle-Modifikationen, Hörrehabilitation, Physio‑/Psychotherapie, Selbsthilfegruppen
I. d. R. spezialärztlich
Zuweisung zum Neurootologen/in ein Schwindelzentrum empfohlen, Ausschluss struktureller Ursachen (cMRT), ggf. Hydrops-MRT
Details siehe [27, 35]
Vestibuläre Paroxysmie
Keine (Attacken i. d. R. zu kurz für symptomatische Therapie)
Entscheidung zur Prophylaxe in RS mit Spezialist:in empfohlen (Carbamazepin, Oxcarbazepin, Lacosamid als Off-Label-Verwendung) [27]
Keine
Keine
I. d. R. spezialärztlich
Zuweisung zum Neurootologen/in ein Schwindelzentrum empfohlen, Ausschluss struktureller Ursachen (cMRT)
Persistent postural perceptual dizziness (PPPD)/funktioneller Schwindel
Verwendung von Antiemetika oder Antivertiginosa nicht empfohlen
Entscheidung zur Prophylaxe in RS mit Spezialist:in empfohlen (i. d. R. Antidepressiva)
Keine
Meist multimodaler Therapieansatz inkl. Patientenedukation (www.vestibular.org), Verhaltenstherapie, Physiotherapie (inkl. Heimübungen) [25]
I. d. R. spezialärztlich
Zuweisung zum Neurootologen/in ein Schwindelzentrum empfohlen, Behandlung der auslösenden Erkrankung (z. B. BPLS, VM)
Bilaterale Vestibulopathie (BVP)
Keine
Keine
Keine
Physiotherapie (inkl. Heimübungen mit Hand-outs, Smartphone Apps) Vermeiden ototoxischer Medikamente
Spezialärztliche Verlaufskontrolle nach 6 Monaten empfohlen
Zuweisung zum Neurootologen/in ein Schwindelzentrum empfohlen, Ausschluss zusätzlicher Pathologien (z. B. CANVAS)
Therapie anderer Sinneseinschränkungen (z. B. Sehen, Hören)
AHA American Heart Association, ASA American Stroke Association, CANVAS „cerebellar ataxia, neuropathy and vestibular areflexia syndrome“, cMRT kranielle Magnetresonanztomographie, DGHNO-KHC Deutsche Gesellschaft für Hals-Nasen-Ohren-Heilkunde, Kopf- und Halschirurgie, DGN Deutsche Gesellschaft für Neurologie, RS Rücksprache, VRT vestibuläre Rehabilitationstherapie

Wichtigste Schwindelsyndrome

Akutes vestibuläres/akutes Imbalance-Syndrom

Beim AVS/AIS steht die Suche nach einem ischämischen Schlaganfall im Vordergrund (ca. 80 % aller zentralen AVS; Tab. 1, 2 und 3; Abb. 2). Weitere wichtige zentrale Ursachen stellen Medikamentenintoxikationen (z. B. Neuroleptika, Antiepileptika), eine erste Episode einer vestibulären Migräne oder ein akuter Thiaminmangel dar. Davon abzugrenzen ist die akute unilaterale Vestibulopathie (AUVP, „vestibuläre Neuritis“), welche die häufigste Ursache eines peripheren AVS ausmacht. Periphere HINTS(plus)-Befunde sind hierfür suggestiv und sollten eine entsprechende Akutbehandlung (Tab. 3) mit sich führen. Dabei ist auf eine Limitierung der Einnahmedauer von Antivertiginosa und Antiemetika auf max. 2–3 Tage zu achten, da ansonsten die zentrale Kompensation negativ beeinflusst wird.

Episodisches vestibuläres Syndrom

Beim EVS ist die Unterscheidung getriggert vs. spontan essenziell (Abb. 2). Ist in den Lagerungsmanövern bei Patient:innen mit getriggertem EVS (t-EVS) ein BPLS-typischer Nystagmus nachweisbar, so sollte das passende Repositionsmanöver erfolgen (Abb. 3). Lässt sich kein Nystagmus auslösen oder tritt Schwindel nur beim Aufsitzen auf, so sollte eine orthostatische Hypotension gesucht werden, wobei das Fehlen des Auslösens eines Nystagmus bei der Lagerung einen bereits abgeklungenen BPLS nicht ausschließt.
Zur Behandlung des BPLS des posterioren BG (ca. 80 %) hat sich das Epley-Manöver (Abb. 3c) oder alternativ das Semont-plus-Manöver (Abb. S1) etabliert [16, 18]. Liegt ein BPLS des lateralen BG vor (ca. 20 %), so sollte bevorzugt ein Gufoni-Manöver (Abb. 3d) erfolgen, alternativ ein 360°-Barbecue-Manöver über das nichtbetroffene Ohr mit anschließendem Ruhen auf dem nichtbetroffenen Ohr („roll and rest“; Abb. S2; [19]). Liegt eine geotrope Variante vor, so erfolgt das Gufoni-Manöver „nose down“ auf die nichtbetroffene Seite, liegt die apogeotrope Variante vor, so erfolgt es „nose up“ auf die betroffene Seite. Die Lagerung erfolgt beim Gufoni-Manöver immer auf die Seite mit weniger Nystagmus. Lässt sich dies im Supine-Roll-Manöver nicht eindeutig festlegen, so sollte die Patient:innen nach der Intensität der Schwindelbeschwerden befragt und das Gufoni-Repositionsmanöver auf der Seite mit weniger Schwindel begonnen werden.
Nach dem Repositionsmanöver sollte ein Lagerungsmanöver zur Erfolgskontrolle (und ggf. erneuter Reposition) erfolgen. Selbstrepositionen sind bei Patient:innen mit rezidivierendem BPLS sinnvoll. Eine Nachkontrolle (ggf. „remote“) ist empfohlen [20]. Patient:innen sollten über nachfolgende, unspezifische Beschwerden (Gangunsicherheit, Benommenheitsgefühl) für einige Tage informiert und auf das Rezidivrisiko von 15–20 % über 12 Monate aufmerksam gemacht werden. Ist aufgrund von Immobilität, Wirbelsäulenpathologien oder eines (extra)pyramidalmotorischen Syndroms die Durchführung von Manövern auf der Liege nicht möglich, so bietet sich die Testung/Behandlung auf einem manuellen Drehstuhl an (z. B. TRV Chair, Fa. Interacoustics, Dänemark, oder Rotundum, Fa. Balcare, Küsnacht, Schweiz). Sind Repositionsmanöver bei vermutetem BPLS wiederholt erfolglos, ist das Nystagmusmuster atypisch oder finden sich fokal-neurologische Auffälligkeiten, so stellt dies eine „red flag“ dar (Tab. 1; Abb. 2).
Beim spontanen EVS (s-EVS) steht die Differenzierung vestibuläre Migräne (VM) vs. M. Menière im Vordergrund (Abb. 2). Während bei der VM eine positive Anamnese für Migränekopfschmerzen zwingend vorliegen muss, ist eine reintonaudiometrisch dokumentierte sensorineurale Tieftonschwerhörigkeit zur Diagnose des „sicheren“ M. Menière Pflicht. Die diagnostischen Kriterien der VM verlangen mindestens 5 Schwindelepisoden moderater/hoher Intensität (Symptomdauer 5 min–72 h) bei gleichzeitigem Vorliegen von Migränesymptomen in mindestens jeder zweiten Attacke sowie die Diagnose einer Migräne [21] (für therapeutische Maßnahmen siehe [22] sowie Tab. 3). Für die Diagnose eines M. Menière sind ≥2 Episoden mit vestibulärer und cochleärer Symptomatik (Dauer 20 min–12 h) erforderlich [23]. Einige therapeutische Optionen beim M. Menière sind in Tab. 3 abgebildet und werden von HNO-Spezialist:innen individuell angepasst.

Chronisches vestibuläres Syndrom

Bei persistierender Symptomatik gilt es, aggravierende und provozierende Faktoren zu identifizieren. Treten Schwindel oder Gleichgewichtsstörungen nur im Stehen/Gehen auf, ist nach einer PNP, einem chronischen einseitigen Vestibularisausfall und einer BVP oder einer zentralen (neurodegenerativen, chronisch-zerebrovaskulären) Ursache zu suchen. Begleitendes Verschwommensehen bei raschen Kopfdrehungen/beim Gehen spricht für eine BVP. Ebenso weisen das Vorliegen eines beidseitig abnormen KIT, einer Sturzneigung im Romberg-Test auf der Schaummatte sowie einer Abnahme des Visus um ≥ 2 Linien bei Prüfung während Kopfschütteln (sog. dynamische Sehschärfe) auf eine BVP hin (siehe [24]). Lässt sich ein chronischer Schwindel nicht durch eine Störung sensorischer Funktionen erklären, sollte insbesondere auch auf eine zentrale oder funktionelle Ursache geachtet werden. Bei V. a. zentrale Ursache (z. B. Kleinhirnzeichen, Hypokinesie) ist die fachärztlich-neurologische Vorstellung obligat.
Besteht ein anhaltender Schwankschwindel über ≥3 Monate mit Exazerbation beim Aufstehen, aktiver oder passiver Bewegung sowie beim Betrachten bewegter/komplexer visueller Stimuli, welcher zu einer relevanten Beeinträchtigung im Alltag führt, spricht dies für einen funktionellen Schwindel („persistent postural perceptual dizziness“, PPPD). Häufig liegt als Auslösefaktor ein Schwindelereignis oder eine psychosoziale Belastungssituation vor [25]. Die Therapie ist multimodal (Tab. 3).
Empfehlung 7.
Beim BPLS sollten Repositionsmanöver (Semont plus/Epley für den posterioren BG; Gufoni/Barbecue für den lateralen BG) durchgeführt werden.
Empfehlung 8.
Bei Verdacht auf Schlaganfall ist die notfallmäßige Zuweisung zur nächstgelegenen Stroke Unit essenziell, bei einem akuten Thiaminmangel die hochdosierte B1-Supplementation vordringlich.
Empfehlung 9.
Antivertiginosa/Antiemetika sollten auf eine Therapiedauer von max. 2–3 Tage begrenzt werden.
Empfehlung 10.
Die Behandlung der vestibulären Migräne, des M. Menière und auch des funktionellen Schwindels sollte in spezialärztlicher Absprache erfolgen.

Ausblick

Angesichts bestehender Wissenslücken von Primärversorger:innen in der Betreuung von Patient:innen mit Schwindel [1] ist die Weiter- und Fortbildung essenziell, um die Rate an unklaren Fällen, spezialärztlichen Zuweisungen wie auch nicht zielgerichteter Zusatzdiagnostik zu senken und gleichzeitig die Prognose zu verbessern. Primärversorger:innen sollten in der Anwendung der HINTS-Tests und der Lagerungs‑/Repositionsmanöver bei BPLS geschult werden [2].

Fazit für die Praxis

  • Bei Schwindel ist eine strukturierte Vorgehensweise inkl. gezieltem Erfragen der Dauer und Häufigkeit der Episoden und Provokationsfaktoren sowie eine fokussierte neurootologische Untersuchung einschließlich der Suche nach subtilen okulomotorischen Zeichen essenziell („TiTrATE“-Herangehensweise).
  • Die Identifikation gefährlicher Ursachen ist prioritär, beim akuten vestibulären Syndrom und akuten Imbalance-Syndrom sind dies v. a. vertebrobasiläre Ischämien und beim episodischen vestibulären Syndrom kardiale Arrhythmien und eine TIA.
  • Primärversorger:innen sollten in der praktischen Anwendung der HINTS sowie der Lagerungs- und Repositionsmanöver (insbesondere für den lateralen BG) geschult werden.
  • Medikamentöse Therapien bei Schwindel sollten möglichst evidenzbasiert durchgeführt werden und periodisch bezüglich Wirksamkeit und Verträglichkeit reevaluiert werden.

Danksagung

Wir bedanken uns bei H + O communications unter der Leitung von Frau Dr. E. Heitlinger und Team für die Unterstützung in der Erstellung der Abb. 3, S1 und S2.

Einhaltung ethischer Richtlinien

Interessenkonflikt

Es erfolgte eine finanzielle Unterstützung durch die Schwabe Pharma AG (Übernahme der Kosten für die Erstellung der Abbildungen durch H + O communications; Vortragshonorare an einzelne Autor:innen im Rahmen eines Advisory Boards zur Präsentation der Studienergebnisse). Die Selektion des Inhalts des Leitfadens sowie das Schreiben des Übersichtsartikels erfolgte vollumfänglich durch die Autor:innen. Der Inhalt entspricht der Meinung der Autor:innen, weder die Schwabe Pharma AG noch H + O communications hatten Einfluss auf den Inhalt. Es war kein Medical Writing involviert. A.A. Tarnutzer: Finanzielle Interessen: Vortragshonorare von „Forum für medizinische Fortbildung“ (FomF), Diatec, Schwabe Pharma AG und Hennig Arzneimittel sowie Unterstützung bei Reise- und Übernachtungskosten von Diatec, Schwabe Pharma AG und Hennig Arzneimittel. Nichtfinanzielle Interessen: Vorstandsmitglied bei der Schweizerischen Neurologischen Gesellschaft (SNG). H. Kerkeni C. Candreia, R. Piantanida und A. Welge-Lüssen: Finanzielle Interessen: Vortragshonorar und Unterstützung bei Reise- und Übernachtungskosten von Schwabe Pharma AG. S. Diener, R. Kalla, R. Maire und J. Budweg Finanzielle Interessen: Vortragshonorar von Schwabe Pharma AG. A. Zwergal: Finanzielle Interessen: Forschungsförderung durch die Europäische Union (MSCA Projekt PROVIDE), „Cures within reach“ und den Innovationsfond des Gemeinsamen Bundesausschusses (Projekt „PoiSe“). Vortragshonorare von Schwabe Pharma AG, Pfizer und Astra Zeneca; Teilnahme an einem Advisory Board der Dr. Willmar Schwabe GmbH; Nichtfinanzielle Interessen: Sprecher der Kommission „Neuroophthalmologie/Neurootologie“ in der Deutschen Gesellschaft für Neurologie (DGN). und J. Dlugaiczyk: Finanzielle Interessen: Vortragshonorare von „Forum für medizinische Fortbildung“ (FomF), Diatec, Schwabe Pharma AG und Hennig Arzneimittel sowie Unterstützung bei Reise- und Übernachtungskosten von Diatec, Schwabe Pharma AG und Hennig Arzneimittel. Nichtfinanzielle Interessen: Vorstandsmitglied bei der Arbeitsgemeinschaft Deutschsprachiger Audiologen, Neurootologen und Otologen (ADANO) sowie der Prosper Menière Society; Editorial Board Member „HNO“, Review Editor „Frontiers in Neurology“.
Für diesen Beitrag wurden von den Autor/-innen keine Studien an Menschen oder Tieren durchgeführt. Für die aufgeführten Studien gelten die jeweils dort angegebenen ethischen Richtlinien.
Open Access Dieser Artikel wird unter der Creative Commons Namensnennung 4.0 International Lizenz veröffentlicht, welche die Nutzung, Vervielfältigung, Bearbeitung, Verbreitung und Wiedergabe in jeglichem Medium und Format erlaubt, sofern Sie den/die ursprünglichen Autor(en) und die Quelle ordnungsgemäß nennen, einen Link zur Creative Commons Lizenz beifügen und angeben, ob Änderungen vorgenommen wurden. Die in diesem Artikel enthaltenen Bilder und sonstiges Drittmaterial unterliegen ebenfalls der genannten Creative Commons Lizenz, sofern sich aus der Abbildungslegende nichts anderes ergibt. Sofern das betreffende Material nicht unter der genannten Creative Commons Lizenz steht und die betreffende Handlung nicht nach gesetzlichen Vorschriften erlaubt ist, ist für die oben aufgeführten Weiterverwendungen des Materials die Einwilligung des jeweiligen Rechteinhabers einzuholen. Weitere Details zur Lizenz entnehmen Sie bitte der Lizenzinformation auf http://creativecommons.org/licenses/by/4.0/deed.de.

Hinweis des Verlags

Der Verlag bleibt in Hinblick auf geografische Zuordnungen und Gebietsbezeichnungen in veröffentlichten Karten und Institutsadressen neutral.
Download
Titel
Diagnostik und Therapie bei Schwindel
Interdisziplinärer Leitfaden für die klinische Praxis
Verfasst von
Alexander Andrea Tarnutzer
Hassen Kerkeni
Suzie Diener
Roger Kalla
Claudia Candreia
Renato Piantanida
Raphaël Maire
Antje Welge-Lüssen
Joris Budweg
Andreas Zwergal
Prof. Dr. med. Julia Dlugaiczyk
Publikationsdatum
16.04.2025
Verlag
Springer Medizin
Erschienen in
HNO / Ausgabe 7/2025
Print ISSN: 0017-6192
Elektronische ISSN: 1433-0458
DOI
https://doi.org/10.1007/s00106-025-01598-0
1.
Zurück zum Zitat Zwergal A, Mantokoudis G, Heg D, Kerkeni H, Diener S, Kalla R et al (2023) What is the current status of primary care in the diagnosis and treatment of patients with vertigo and dizziness in Switzerland? A national survey. Front Neurol 14:1254080. https://doi.org/10.3389/fneur.2023.1254080CrossRefPubMedPubMedCentral
2.
Zurück zum Zitat Mantokoudis G, Zwergal A, Heg D, Kerkeni H, Diener S, Kalla R et al (2023) Needs and supporting tools for primary care physicians to improve care of patients with vertigo and dizziness: a national survey. Front Neurol 14:1254105. https://doi.org/10.3389/fneur.2023.1254105CrossRefPubMedPubMedCentral
3.
Zurück zum Zitat Mantokoudis G, Zwergal A, Heg D, Kerkeni H, Diener S, Kalla R et al (2023) What neuro-otology specialists need for better care of dizzy patients: a national survey. Front Neurol 14:1322471. https://doi.org/10.3389/fneur.2023.1322471CrossRefPubMed
4.
Zurück zum Zitat Zwergal A, Mantokoudis G, Heg D, Kerkeni H, Diener S, Kalla R et al (2023) What is the current status of care by neuro-otology specialists in Switzerland—A national survey. Front Neurol 14:1322330. https://doi.org/10.3389/fneur.2023.1322330CrossRefPubMedPubMedCentral
5.
Zurück zum Zitat Bosner S, Schwarm S, Grevenrath P, Schmidt L, Horner K, Beidatsch D et al (2018) Prevalence, aetiologies and prognosis of the symptom dizziness in primary care—a systematic review. BMC Fam Pract 19(1):33. https://doi.org/10.1186/s12875-017-0695-0CrossRefPubMedPubMedCentral
6.
Zurück zum Zitat Newman-Toker DE, Hsieh YH, Camargo CA Jr., Pelletier AJ, Butchy GT, Edlow JA (2008) Spectrum of dizziness visits to US emergency departments: cross-sectional analysis from a nationally representative sample. Mayo Clin Proc 83(7):765–775. https://doi.org/10.4065/83.7.765CrossRefPubMed
7.
Zurück zum Zitat Newman-Toker DE, Edlow JA (2015) TiTrATE: a novel, evidence-based approach to diagnosing acute dizziness and vertigo. Neurol Clin 33(3):577–599. https://doi.org/10.1016/j.ncl.2015.04.011CrossRefPubMedPubMedCentral
8.
Zurück zum Zitat Kerber KA, Newman-Toker DE (2015) Misdiagnosing dizzy patients: common pitfalls in clinical practice. Neurol Clin 33(3):565–575. https://doi.org/10.1016/j.ncl.2015.04.009CrossRefPubMedPubMedCentral
9.
Zurück zum Zitat Tarnutzer AA, Berkowitz AL, Robinson KA, Hsieh YH, Newman-Toker DE (2011) Does my dizzy patient have a stroke? A systematic review of bedside diagnosis in acute vestibular syndrome. CMAJ 183(9):E571–E592. https://doi.org/10.1503/cmaj.100174CrossRefPubMedPubMedCentral
10.
Zurück zum Zitat Tarnutzer AA, Gold D, Wang Z, Robinson KA, Kattah JC, Mantokoudis G et al (2023) Impact of clinician training background and stroke location on bedside diagnostic test accuracy in the acute vestibular syndrome—A meta-analysis. Ann Neurol 94(2):295–308. https://doi.org/10.1002/ana.26661CrossRefPubMedPubMedCentral
11.
Zurück zum Zitat Wuthrich M, Wang Z, Martinez CM, Carmona S, Mantokoudis G, Tarnutzer AA (2023) Systematic review and meta-analysis of the diagnostic accuracy of spontaneous nystagmus patterns in acute vestibular syndrome. Front Neurol 14:1208902. https://doi.org/10.3389/fneur.2023.1208902CrossRefPubMedPubMedCentral
12.
Zurück zum Zitat Tarnutzer AA, Edlow JA (2023) Bedside testing in acute vestibular syndrome-evaluating HINTS plus and beyond—A critical review. Audiol Res 13(5):670–685. https://doi.org/10.3390/audiolres13050059CrossRefPubMedPubMedCentral
13.
Zurück zum Zitat Halmagyi GM, Chen L, MacDougall HG, Weber KP, McGarvie LA, Curthoys IS (2017) The video head impulse test. Front Neurol 8:258. https://doi.org/10.3389/fneur.2017.00258CrossRefPubMedPubMedCentral
14.
Zurück zum Zitat Campbell BCV, Ma H, Ringleb PA, Parsons MW, Churilov L, Bendszus M et al (2019) Extending thrombolysis to 4.5–9 h and wake-up stroke using perfusion imaging: a systematic review and meta-analysis of individual patient data. Lancet 394(10193):139–147. https://doi.org/10.1016/S0140-6736(19)31053-0CrossRefPubMed
15.
Zurück zum Zitat Nguyen TN, Abdalkader M, Fischer U, Qiu Z, Nagel S, Chen HS et al (2024) Endovascular management of acute stroke. Lancet 404(10459):1265–1278. https://doi.org/10.1016/S0140-6736(24)01410-7CrossRefPubMed
16.
Zurück zum Zitat Bhattacharyya N, Gubbels SP, Schwartz SR, Edlow JA, El-Kashlan H, Fife T et al (2017) Clinical practice guideline: benign paroxysmal positional vertigo (update). Otolaryngol Head Neck Surg 156(3_suppl):S1–S47. https://doi.org/10.1177/0194599816689667CrossRefPubMed
17.
Zurück zum Zitat Edlow JA, Carpenter C, Akhter M, Khoujah D, Marcolini E, Meurer WJ et al (2023) Guidelines for reasonable and appropriate care in the emergency department 3 (GRACE-3): Acute dizziness and vertigo in the emergency department. Acad Emerg Med 30(5):442–486. https://doi.org/10.1111/acem.14728CrossRefPubMed
18.
Zurück zum Zitat Strupp M, Mandala M, Vinck AS, Van Breda L, Salerni L, Gerb J et al (2023) The Semont-plus maneuver or the Epley maneuver in posterior canal benign paroxysmal positional vertigo: a randomized clinical study. JAMA Neurol 80(8):798–804. https://doi.org/10.1001/jamaneurol.2023.1408CrossRefPubMedPubMedCentral
19.
Zurück zum Zitat Bhandari A, Bhandari R, Kingma H, Zuma EMF, Strupp M (2021) Three-dimensional simulations of six treatment maneuvers for horizontal canal benign paroxysmal positional vertigo canalithiasis. Eur J Neurol 28(12):4178–4183. https://doi.org/10.1111/ene.15044CrossRefPubMed
20.
Zurück zum Zitat Strupp M, Mavrodiev V, Goldschagg N (2023) Triple benign paroxysmal positional vertigo and the strength of remote video-based management. JAMA Neurol 80(3):322. https://doi.org/10.1001/jamaneurol.2022.4861CrossRefPubMed
21.
Zurück zum Zitat Lempert T, Olesen J, Furman J, Waterston J, Seemungal B, Carey J et al (2022) Vestibular migraine: diagnostic criteria1. J Vestib Res 32(1):1–6. https://doi.org/10.3233/VES-201644CrossRefPubMedPubMedCentral
22.
Zurück zum Zitat Smyth D, Britton Z, Murdin L, Arshad Q, Kaski D (2022) Vestibular migraine treatment: a comprehensive practical review. Brain 145(11):3741–3754. https://doi.org/10.1093/brain/awac264CrossRefPubMedPubMedCentral
23.
Zurück zum Zitat Lopez-Escamez JA, Carey J, Chung WH, Goebel JA, Magnusson M, Mandala M et al (2017) Diagnostic criteria for Meniere’s disease according to the Classification Committee of the Barany Society. HNO 65(11):887–893. https://doi.org/10.1007/s00106-017-0387-zCrossRefPubMed
24.
Zurück zum Zitat Strupp M, Kim JS, Murofushi T, Straumann D, Jen JC, Rosengren SM et al (2017) Bilateral vestibulopathy: diagnostic criteria consensus document of the classification committee of the Barany society. J Vestib Res 27(4):177–189. https://doi.org/10.3233/VES-170619CrossRefPubMedPubMedCentral
25.
Zurück zum Zitat Staab JP (2020) Persistent postural-perceptual dizziness. Semin Neurol 40(1):130–137. https://doi.org/10.1055/s-0039-3402736CrossRefPubMed
26.
Zurück zum Zitat Hong X, Christ-Franco M, Moher D, Tse D, Lelli DA, Schramm D et al (2022) Vitamin D supplementation for benign paroxysmal positional vertigo: a systematic review. Otol Neurotol 43(7):e704–e711. https://doi.org/10.1097/MAO.0000000000003586CrossRefPubMed
27.
Zurück zum Zitat Deutsche Gesellschaft für Hals-Nasen-Ohren-Heilkunde, Kopf- und Hals-Chirurgie e. V. (DGHNO-KHC), Deutsche Gesellschaft für Neurologie e. V. (2021) S2k-Leitlinie Vestibuläre Funktionsstörungen. https://register.awmf.org/de/leitlinien/detail/017-078. Zugegriffen: 22. Apr. 2024
28.
Zurück zum Zitat Lindner M, Gosewisch A, Eilles E, Branner C, Kramer A, Oos R et al (2019) Ginkgo biloba extract EGb 761 improves vestibular compensation and modulates cerebral vestibular networks in the rat. Front Neurol 10:147. https://doi.org/10.3389/fneur.2019.00147CrossRefPubMedPubMedCentral
29.
Zurück zum Zitat Hamann KF (2007) Special ginkgo extract in cases of vertigo: a systematic review of randomised, double-blind, placebo controlled clinical examinations. HNO 55(4):258–263. https://doi.org/10.1007/s00106-006-1440-5CrossRefPubMed
30.
Zurück zum Zitat Hall CD, Herdman SJ, Whitney SL, Anson ER, Carender WJ, Hoppes CW et al (2022) Vestibular rehabilitation for peripheral vestibular hypofunction: an updated clinical practice guideline from the academy of neurologic physical therapy of the American physical therapy association. J Neurol Phys Ther 46(2):118–177. https://doi.org/10.1097/NPT.0000000000000382CrossRefPubMed
31.
Zurück zum Zitat Kellerer S, Amberger T, Schlick C, Dlugaiczyk J, Wuehr M, Jahn K (2023) Specific and individualized instructions improve the efficacy of booklet-based vestibular rehabilitation at home—a randomized controlled trial (RCT). J Vestib Res 33(5):349–361. https://doi.org/10.3233/VES-220122CrossRefPubMed
32.
Zurück zum Zitat Deutsche Schlaganfall-Gesellschaft und Deutsche Gesellschaft für Neurologie (DGN) (2022) Sekundärprophylaxe ischämischer Schlaganfall und transitorische ischämische Attacke: Teil 1, S2k-Leitlinie. https://dgn.org/leitlinie/sekundarprophylaxe-ischamischer-schlaganfall-und-transitorische-ischamische-attacke-teil-1. Zugegriffen: 30. Juli 2024
33.
Zurück zum Zitat Kleindorfer DO, Towfighi A, Chaturvedi S, Cockroft KM, Gutierrez J, Lombardi-Hill D et al (2021) 2021 guideline for the prevention of stroke in patients with stroke and transient Ischemic attack: a guideline from the American heart association/American stroke association. Stroke 52(7):e364–e467. https://doi.org/10.1161/STR.0000000000000375CrossRefPubMed
34.
Zurück zum Zitat Deutsche Gesellschaft für Neurologie e. V. (DGN), Deutsche Migräne- und Kopfschmerzgesellschaft e. V. (DMKG) (2022) Therapie der Migräneattacke und Prophylaxe der Migräne, S1-Leitlinie. https://dgn.org/leitlinie/therapie-der-migraneattacke-und-prophylaxe-der-migrane-2022. Zugegriffen: 30. Juli 2024
35.
Zurück zum Zitat Basura GJ, Colandrea M, Walsh SA, Kuch AA, Monjur TM (2020) Plain language summary: Meniere’s disease. Otolaryngol Head Neck Surg 162(4):435–445. https://doi.org/10.1177/0194599820909437CrossRefPubMed
36.
Zurück zum Zitat Büki B, Tarnutzer AA (2013) Vertigo and Dizziness. Oxford University PressCrossRef

Neu im Fachgebiet HNO

Covid verdoppelt Risiko für chronische Rhinosinusitis

Erwachsene mit Covid-19 erhielten in den Monaten nach einem PCR-Nachweis deutlich häufiger eine neue CRS-Diagnose als Personen mit negativem PCR-Test. Der Risikoanstieg zeigte sich unter allen Varianten, am stärksten in der Omikron-Periode.

Real-World Daten bestätigen Nivolumab bei Kopf-Hals-Tumoren

In der nicht-interventionellen Real-World-Studie HANNA wurde Nivolumab bei Menschen mit rezidiviertem oder metastasiertem Plattenepithelkarzinom der Kopf-Hals-Region in verschiedenen Therapielinien geprüft. Ein Kollege präsentierte auf dem diesjährigen Krebskongress in Berlin die finalen Daten.

Mehr molekulare Diagnostik bei Krebs ist nicht immer besser

Neue molekularpathologische Methoden erhöhen die diagnostische Sensitivität bei Tumorerkrankungen. Aber verfeinert ein stetiges Mehr an molekularer Diagnostik auch die therapeutische Präzision? Diese Frage wurde im Rahmen des Deutschen Krebskongresses (DKK) 2026 in Berlin diskutiert. 

Luftverschmutzung erhöht das Risiko für chronische Rhinitis

Die Auswertung von mehr als 81 Millionen ambulanten Arztbesuchen wegen chronischer Rhinitis in Seoul zeigt: Eine hohe Luftbelastung geht kurzfristig mit einem Anstieg der Konsultationen einher. Eine Altersgruppe ist besonders betroffen.

Update HNO

Bestellen Sie unseren Fach-Newsletter und bleiben Sie gut informiert – ganz bequem per eMail.

Bildnachweise
Endoskopie in der Praxis/© peakSTOCK / Getty Images / iStock (Symbolbild mit Fotomodell), Plattenepithelkarzinom/© Springer Medizin Verlag GmbH, 3D Illustration einer DNA Sequenzierung/© undefined / Getty Images / iStock