Zum Inhalt
HNO

Empfehlungen zur Auswahl von Zielparametern und Prozessempfehlungen bei audiologisch-technischen Funktionsprüfungen des Cochlea-Implantats

Erarbeitet von der Arbeitsgruppe ERA (AG-ERA) der ADANO in Kooperation mit dem Fachausschuss „Cochlea-Implantate und implantierbare Hörsysteme“ der DGA. Bestätigt vom Vorstand der ADANO am 31.01.2025.

Erschienen in:
download
DOWNLOAD
print
DRUCKEN
insite
SUCHEN

Zusammenfassung

Die kontinuierliche Kontrolle der technischen und physiologischen Funktion von Cochlea-Implantaten (CI) stellt einen zentralen Baustein im gesamten Versorgungsprozess dar. Trotz weltweiter Bestrebungen zur Vereinheitlichung der Verfahren zeigen sich nach wie vor erhebliche Unterschiede zwischen den CI-versorgenden Einrichtungen – insbesondere hinsichtlich der eingesetzten Methoden, ihrer praktischen Umsetzung und der Festlegung aussagekräftiger Zielgrößen. Für eine verlässliche Qualitätssicherung und verbesserte Vergleichbarkeit ist ein einheitlicher, strukturierter Prüfprozess erforderlich. Vor diesem Hintergrund wurde in einem offenen Konsensverfahren der Arbeitsgruppe Elektrische Reaktionsaudiometrie (AG-ERA) der ADANO, gemeinsam mit dem Fachausschuss „Cochlea-Implantate und implantierbare Hörsysteme“ der DGA, ein Minimalstandard für die audiologisch-technische Funktionsprüfung von CI entwickelt. Dieser definiert grundlegende Anforderungen an Durchführung und Dokumentation und dient als praxisnahe Empfehlung für CI-versorgende Einrichtungen. Ziel ist eine standardisierte, nachvollziehbare Vorgehensweise, die die interdisziplinäre Zusammenarbeit verbessert, die Versorgungsqualität erhöht und eine strukturierte, langfristig optimierte Betreuung von CI-Tragenden ermöglicht.
Die englische Version dieses Beitrags ist unter https://​doi.​org/​10.​1007/​s00106-025-01629-w zu finden.
QR-Code scannen & Beitrag online lesen

Hinweis des Verlags

Der Verlag bleibt in Hinblick auf geografische Zuordnungen und Gebietsbezeichnungen in veröffentlichten Karten und Institutsadressen neutral.

Präambel

Während des gesamten CochIea-Implantat(CI)-Versorgungsprozesses muss eine möglichst detaillierte Information über die technische und physiologische Funktion des Implantats zur Verfügung stehen. Zusätzlich soll die korrekte Lage des Elektrodenträgers regelmäßig überprüft werden. Zu diesem Zweck werden i. d. R. intra- und postoperativ umfangreiche technische und elektrophysiologische Messungen mit dem CI durchgeführt [11, 42, 57, 58]. Sie sind fester Bestandteil der audiologischen Diagnostik.
Trotz internationaler Bestrebungen zur Vereinheitlichung der Prozesse besteht immer noch eine große Heterogenität in den Abläufen der CI-versorgenden Einrichtungen bei der Auswahl und Nutzung geeigneter Methoden sowie der damit verbundenen Zielparameterwahl [2, 3]. Deshalb halten die Autoren einen standardisierten Prozess der audiologisch-technischen Funktionsprüfungen des CIs, die Festlegung durchzuführender Messverfahren und die Definition relevanter Zielparameter für notwendig. Als Ergebnis eines offenen Verfahrens innerhalb der Arbeitsgruppe Elektrische Reaktionsaudiometrie (AG-ERA) der ADANO (Arbeitsgemeinschaft Deutschsprachiger Audiologen, Neurootologen und Otologen) der DGHNO-KHC (Deutsche Gesellschaft für HNO-Heilkunde, Kopf- und Halschirurgie) und in enger Kooperation mit dem Fachausschuss „Cochlea-Implantate und implantierbare Hörsysteme“ in der DGA (Deutsche Gesellschaft für Audiologie) wurde ein Minimalstandard zur Durchführung audiologisch-technischer Funktionsprüfungen von CIs während des gesamten Versorgungsprozesses festgelegt und konsentiert.
Dieser Minimalstandard gilt nicht nur für die CI-versorgenden Einrichtungen, sondern bezieht explizit auch die CI-Firmen mit ein. Es ist essenziell, dass herstellerseitig geeignete Mess- und Auswerteverfahren zur Verfügung gestellt und in die jeweiligen Anwendersoftware-Lösungen integriert werden. Durch diese Maßnahmen soll gewährleistet werden, dass die Messwerte der definierten Zielparameter zuverlässig erfasst, reproduzierbar ausgewertet und über verschiedene Versorgungseinrichtungen hinweg vergleichbar gemacht werden können.
Der Einsatz von Impedanzmessungen der Elektroden [1, 29, 30, 37, 40, 41, 55, 57], Messungen der Impedanz- oder Spannungsmatrix [5, 6, 17, 22, 25, 45, 54, 59], elektrisch evozierten Stapediusreflexen [8, 16, 31, 53, 56, 57], Summenaktions- und Hirnstammpotentialen [7, 9, 13, 14, 1821, 26, 27, 31, 32, 3436, 38, 39, 43, 47, 51, 52, 60], Potentialen des auditorischen Kortex [15, 27, 33, 46, 48, 58] und der extra- und intracochleären Elektrocochleographie während und nach der Elektrodeninsertion [10, 23, 24, 28] bietet eine große Bandbreite möglicher zu messender Zielgrößen. Zudem gibt es verschiedene herstellerspezifische Optionen und Implementierungen der o. g. Messverfahren in der jeweiligen Anwendersoftware. Einige dieser Verfahren sind derzeit jedoch nicht bei allen Herstellern standardmäßig integriert. Daher enthalten diese Empfehlungen auch Angaben für den jeweiligen Messprozess. Die definierten Zielparameter- und Prozessempfehlungen sollen einerseits die profunde Beurteilung der Messergebnisse ermöglichen, um damit auch die regelhafte technische und physiologische Funktion des Implantats zu bestätigen. Andererseits sollen sie zur Sicherung der Versorgungsqualität [49] gemäß der aktuell gültigen S2k-Leitlinie zur CI-Versorgung der Arbeitsgemeinschaft der Wissenschaftlichen Medizinischen Fachgesellschaften (AWMF-Register-Nr.: 017–071) [4] und des Weißbuchs „Cochlea-Implantat (CI)-Versorgung“ der DGHNO-KHC [12] beitragen und sollen ggf. auch für das DGHNO-CI-Register Verwendung finden [50].
Die Anwendung weiterer Methoden und die Auswahl zusätzlicher Zielparameter zur Untersuchung individueller Fragestellungen, z. B. bei relativer Kontraindikation zur CI-Versorgung (s. [4], S. 33), sollen durch diese Empfehlung explizit nicht eingeschränkt werden.

Empfehlungen

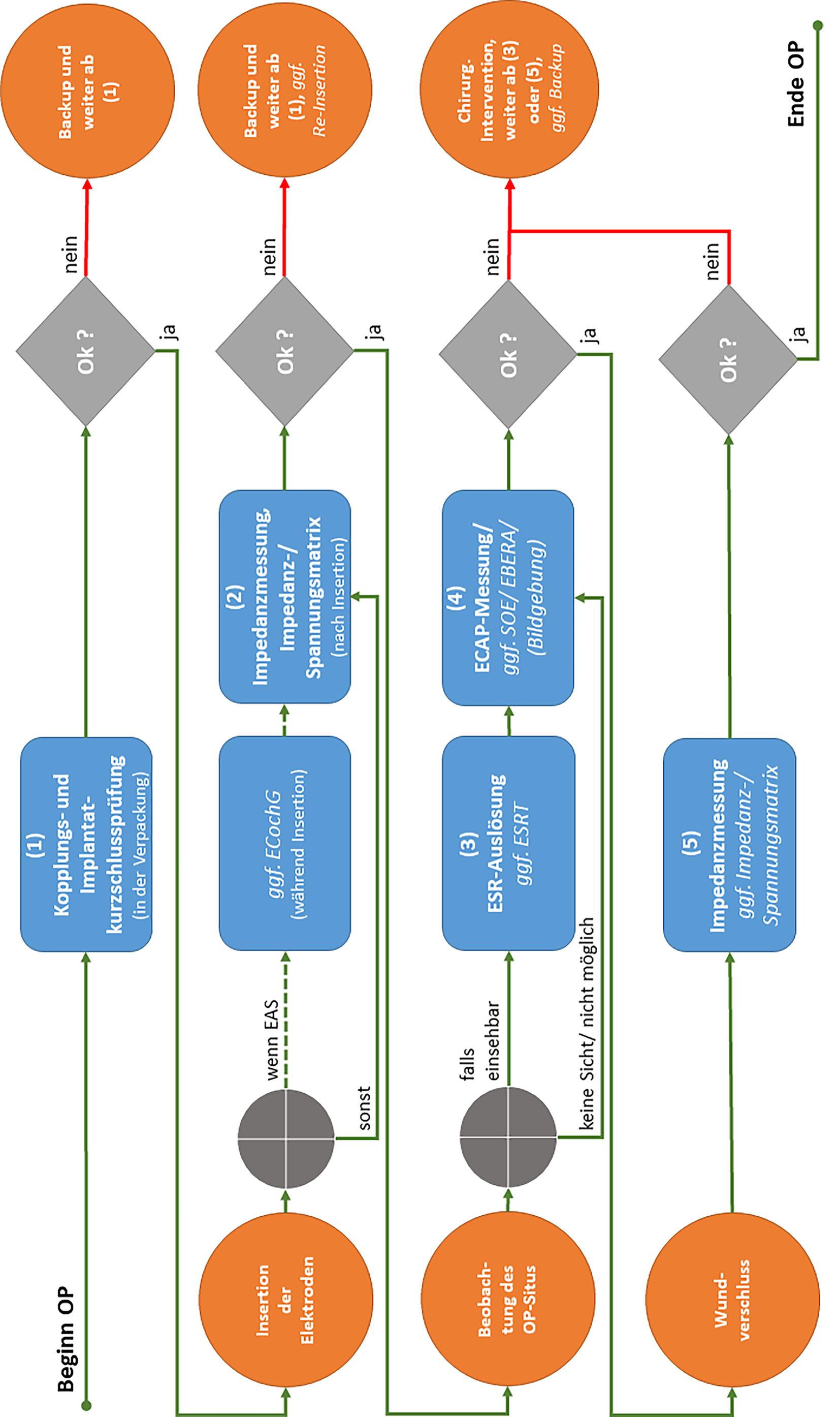
Wenn im Sinne dieser Empfehlungen audiologisch-technische Funktionsprüfungen des CIs oder elektrophysiologische Funktionsprüfungen des Hörsystems während und nach der Elektrodeninsertion durchgeführt werden, sollen für verschiedene Fragestellungen die in Tab. 1 aufgeführten Methoden (Spalte 1) genutzt und jeweils die genannten Zielparameter (Spalte 3) sowie während der Operation entsprechend der Prozessbeschreibung aus Abb. 1 gemessen, bestimmt und berichtet werden. Ebenfalls sollen die aufgeführten Prozessempfehlungen (Spalte 4) eingehalten werden.
Tab. 1
Zielparameter- und Prozessempfehlungen der unterschiedlichen Messmethoden
Methode
Fragestellung(en)
Zielparameterempfehlung
Prozessempfehlung
Regelhafter Befund (Minimalkonsens)
STANDARD-VERSORGUNG (Vorhaltung notwendig)
Kopplungs- und Implantatkurzschlussprüfung
– Prüfung auf bidirektionale telemetrische Datenübertragung
– Kontrolle der spezifikationsgerechten Funktion des Implantats inkl. der Elektrodenkontakte
– Hinweise auf Defekte des Implantats
Spulen-Implantat-Kopplung [ja/nein]
Impedanzen [Z in kΩ]
Messung in allen verfügbaren Stimulationsmodi an allen Elektrodenkontakten des Implantats
präOP: vor Beginn der Operation in der sterilen Verpackung (alternativ: Überprüfung in NaCl-Lösung direkt vor Insertion)
intra-/postOP: Monitoring der Kopplung während der gesamten audiologisch-technischen Diagnostik
(1) stabile Kopplung und bidirektionale Datenübertragung
(2) keine Kurzschlüsse zwischen den Elektrodenkontakten
z. B. in [3, 57, 58]
Impedanzmessung der Elektroden
– Kontrolle der spezifikationsgerechten Funktion des Implantats
– Überprüfung aller Elektrodenkontakte auf dem Elektrodenträger sowie der externen Referenzelektrode(n)
– Hinweise auf Defekte des Implantats
Impedanzen [Z in kΩ]
Massepfadimpedanz [Z in kΩ]
Messung in allen verfügbaren Stimulationsmodi an allen Elektrodenkontakten des Implantats
intraOP: direkt nach Insertion (ggf. nach Elektrodenfixierung) und nach Wundverschluss
postOP: regelmäßig (z. B. vor jeder/m Anpassung/ Fitting)
(1) kein Hinweis auf offene Stromkreise (keine auffälligen Impedanzen)
(2) keine Kurzschlüsse zwischen den Elektrodenkontakten
(3) Impedanzen aller intracochleären Elektroden im Erwartungsbereich des jeweiligen Implantatmodells oder Herstellers
z. B. in [1, 29, 30, 37, 40, 41, 55, 57]
Messung der stimulationsstrominduzierten nichtstimulierenden Elektrodenspannung (SCINSEV)
– Kontrolle der spezifikationsgerechten Funktion des Implantats
– Schätzung der Elektrodenposition(en) und Identifizierung einer Fehllage wie „tip fold-over“, „base kinking“
– Derzeit im Fokus der Forschung sind Einführtiefe und Lage des Elektrodenträgers, z. B. bei Migration des Elektrodenträgers [5, 6]
Spannung pro Stromeinheit
[Rn,m in kΩ]
Messung der SCINSEV und Darstellung in einer 12×12-, 16×16- oder 22×22-Matrix (je nach Implantatmodell)
intraOP: nach Elektrodenträgerinsertion (ggf. nach Elektrodenträgerfixierung)
postOP: regelmäßig im Verlauf
(1) kein Hinweis auf offene Stromkreise (keine auffälligen Impedanzen)
(2) keine Kurzschlüsse zwischen den Elektrodenkontakten
(3) kontinuierlicher Abfall der Spannung pro Stromeinheit an der Aufzeichnungselektrode mit zunehmender Entfernung von der Stimulationselektrode
z. B. in [17, 22, 25, 45, 54, 59]
Elektrisch evozierte Stapediusreflexe (ESR)
– Physiologische Funktionsprüfung der Signalleitung (untere Hörbahn – Olivenkomplex – Hirnstammebene) und Reflexauslösung durch den N. facialis
– Bestätigung der vollständigen Insertion bzw. Ausschluss einer möglichen Fehlinsertion des Elektrodenträgers
– Bestimmung der oberen Grenze des elektrischen Dynamikbereiches (Über- oder Unterstimulation)
– Plausibilitätskontrolle von Stimulationsparametern und ECAP
Auslösen des Reflexes
[auslösbar/nicht auslösbar]
ESR-Auslöseschwellen
[Q in nC]
Stimulation auf mehreren über den Elektrodenträger verteilten Elektrodenkontakten (basal – medial – apikal)
intraOP: visuelle Detektion (ipsilateral) nach erster Impedanzmessung und Messung der SCINSEV unter Sicht (intraoperativer Situs) bei elektrischer Stimulation (z. B. durch Eingabeln der Auslöseschwelle)
postOP: bei Bedarf und wenn durchführbar Messung über ein Impedanzaudiometer bei direkter elektrischer Reizung (ipsilateral) an ausgewählten Elektroden oder Bestimmung der Auslöseschwellen im Freifeld
(1) Reflex auslösbar und als Bewegung der/des Stapessehne und/oder -köpfchens identifizierbar
z. B. in [8, 16, 31, 53, 56, 57]
Elektrisch evozierte Summenaktionspotentiale des Hörnervs (ECAP)
– Reizantwortschwellendiagnostik/Schwellenprofil (Ausgangsbefunde und Daten für die CI-Anpassung)
– Verlaufskontrolle der neuronalen Parameter/retrocochleäre Diagnostik bei unklarer Integrität des Hörnervs
– Lageprüfung des Elektrodenträgers (z. B. Ausschluss von „tip fold-over“, Elektrodenmigration)
Nachweisbarkeit der ECAP [ja/nein]
ECAP-Schwellen [Q in nC]
ECAP-Wachstumsfunktionen (AGF), N1–P1-Amplitude [U in µV]
Absolutlatenzen von N1 und P1
[t in µs]
SOE-Profil, N1–P1 Amplituden [U in µV]
Bestimmung der ECAP-AGF, ECAP-Latenzen sowie ECAP-Schwellen auf allen intracochleären Elektroden (12–22, je nach Implantatmodell)
Messung von ein oder mehreren SOE-Profilen an mehreren Elektroden (apikal), je nach Implantatmodell und Elektrodenträger
intraOP: nach erfolgter Impedanzmessung, ggf. auch nach Elektroden-Konditionierung, bei Bedarf im Anschluss SOE-Messung
postOP: regelmäßig (vor/bei Anpassung/Fitting) nach Impedanzmessung, bei Bedarf SOE-Messung
(1) ECAP an allen Elektroden nachweisbar
(2) ECAP-Schwellen liegen im Erwartungsbereich des jeweiligen Implantatmodells (abhängig von den Werten der Stimulationsparameter)
z. B. in [7, 19, 26, 31, 32, 36, 38, 47]
(3) bei SOE unter Beibehaltung einer definierten Prüfelektrodenposition (Prüf- und Ableitelektrode) nimmt der Einfluss der Verschiebung der Maskierungsposition (Maskerelektrode) entlang des Elektrodenträgers kontinuierlich ab (abhängig von den Werten der Stimulationsparameter und vom jeweiligen Implantatmodell)
z. B. in [9, 14, 21, 35, 39, 43]
Frühe elektrisch evozierte Potentiale (FEEP, Technik: EBERA)
– Retrocochleäre Diagnostik bei auditorischer Synaptopathie/Neuropathie (AS/AN) sowie unklarer Integrität des Hörnervs und unteren Hirnstamms, Detektion von Reifungs- und Degenerationsprozessen
– Beurteilung der Reizverarbeitung und -weiterleitung in besonderen Fällen, d. h. wenn keine ECAP-Messung möglich (bei erworbenen Veränderungen des Innenohrs, z. B nach chronischen Entzündungen, traumatischen Veränderungen)
– Reizantwortschwellendiagnostik
Absolutlatenzen der Wellen eIII und eV sowie Interpeaklatenz (IPL) in Abhängigkeit von der Reizstärke: [t in ms]
Kleinster Reiz mit identifizierbarer und reproduzierbarer Reizantwortschwelle [Q in nC]
Potentialamplituden [U in nV]
Potentialmessung auf ausgewählten (intracochleären) Elektrodenkontakten oder Bereichen, Detektion der Potentiallatenzen und Bestimmung der Reizantwortschwelle
intraOP: bei Bedarf Messung über ein AEP/ERA-System nach Impedanz‑/ESR-/ECAP-Messung, Position der Ableitelektroden: Cz oder Fpz vs. Mastoid oder Ohrläppchen (kontralateral) bzw. im unteren Bereich des M. sternocleidomastoideus (ipsilateral)
postOP: bei Bedarf Messung über ein AEP/ERA-System, Position der Ableitelektroden: Cz oder Fpz vs. Mastoid oder Ohrläppchen (ipsi- und kontralateral)
(1) Hirnstammpotentiale überschwellig auslösbar, Wellen eIII und eV gut identifizierbar, Absolutlatenzen sowie Interpeaklatenzen liegen im Erwartungsbereich (abhängig von den Werten der Stimulationsparameter)
(2) FEEP-Schwellen liegen im Erwartungsbereich (abhängig von den Werten der Stimulationsparameter)
z. B. in [13, 18, 20, 27, 34, 51, 52, 58, 60]
BEI EAS/HYBRID-VERSORGUNG (Vorhaltung im Einzelfall nützlich)
Elektrocochleographie (ECochG)
– Kontrolle und Überwachung (Monitoring) der cochleären Funktion von Haarsinneszellen sowie afferenten Hörnervenfasern (Restgehörerhalt) vor, während sowie nach der Insertion des Elektrodenträgers
– Kontrolle der Haarzellfunktion während und nach der Implantation
Nachweisbarkeit der 3 Signalkomponenten der ECochG (CM, CAP, SP), mind. „cochlear microphonic“ (CM)
Bestimmung der (größten) CM-Amplitude
[U in µV]
Akustische Stimulation, z.B. bei 500Hz („tone burst“) mit ca. 40dB SL sowie Potentialmessung auf ausgewählten Elektrodenkontakten
intraOP: bei Bedarf Ableitung der ECochG
extracochleär: Elektrode am runden Fenster (vor Insertion) oder auf dem Promontorium (während der Insertion), intracochleär: apikale Elektrode; jeweils in Referenz zu einer Ableitelektrode (Cz oder Fpz)
postOP: bei Bedarf Ableitung der ECochG
intracochleär: apikale Elektrode (22 oder 1 je nach Implantatmodell); jeweils in Referenz zu einer Ableitelektrode (Cz oder Fpz)
(1) kein (rascher) Amplitudenabfall in der ECochG während der Insertion des Elektrodenträgers
(2) Intra- und postOP stabile CM-Amplituden
z. B. in [10, 23, 24, 28]
OPTIONAL (vorwiegend wissenschaftlich interessant)
Späte elektrisch evozierte Potentiale des auditorischen Kortex (SEEP, Technik: ECERA)
– Integritätsprüfung der Hörbahn bis zur Ebene der Hirnrinde
– Beurteilung der Hörbahnreifung auf kortikaler Ebene
P1–N1–P2–N2-Komplex
[t in ms]
Potentialmessung auf ausgewählten Elektrodenkontakten bzw. Bereichen, Detektion der Potentiallatenzen und Bestimmung der Reizantwortschwelle
postOP: bei Bedarf Messung über ein AEP/ERA-System, Position der Ableitelektroden: Cz oder Fpz vs. Mastoid oder Ohrläppchen (ipsi- und kontralateral)
(1) Kortikale Potentiale überschwellig auslösbar, P1–N1–P2–N2-Komplex gut identifizierbar, Absolutlatenzen sowie Interpeaklatenzen liegen im Erwartungsbereich (abhängig von den Werten der Stimulationsparameter)
z. B. in [15, 27, 33, 46, 48, 58]
AEP Akustisch Evozierte Potentiale, AGF Amplitude Growth Function, CAP Compound Action Potential, CI Cochlea-Implantat, CM Cochlear Microphonic, Cz Elektrodenposition am Vertex, EAS Elektrisch-akustische Stimulation, EBERA Electrically-evoked Brainstem Response Audiometry, ECAP Electrically-evoked Compound Action Potential, ECERA Electrically-evoked Cortical Response Audiometry, ECochG Elektrocochleographie, ERA Elektrische Reaktionsaudiometrie, ESR Electrically-evoked Stapedius Reflex, ESRT Electrically-evoked Stapedius Reflex Threshold, FEEP Frühe Elektrisch Evozierte Potentiale, Fpz frontozentrale Elektrodenposition, NaCl Natriumchlorid, SCINSEV Stimulation-Current-Induced Non-Stimulating Electrode Voltage, SEEP Späte Elektrisch Evozierte Potentiale, SOE Spread-of-Excitation, SP Summationspotential
Abb. 1
Prozessbeschreibung bei audiologisch-technischen Funktionsprüfungen des Cochlea-Implantats während der Operation: Nach der Kopplungs- und Implantatkurzschlussprüfung in der Verpackung und/oder in Natriumchlorid(NaCl)-Lösung (1) erfolgt die Insertion des Elektrodenträgers, bei resthörerhaltenden Operationen (EAS) ggf. mit Echtzeit-Elektrocochleographie(ECochG)-Monitoring. Anschließend werden die elektrischen (technischen) Funktionskontrollen des Cochlea-Implantats mittels Impedanzmessung und Messung der Impedanz- oder Spannungsmatrix durchgeführt (SCINSEV) (2). Bei festgestelltem Elektrodenproblem soll unmittelbar der möglichen Ursache nachgegangen werden und im Bedarfsfall ein Backup-Implantat zum Einsatz kommen. Wenn möglich, erfolgt im Anschluss unter Beobachtung des Operationssitus die elektrische Auslösung der Stapediusreflexe (ESR), ggf. mit Bestimmung der Auslöseschwelle (ESRT) (3) und die Messung der elektrisch evozierten Summenaktionspotentiale (ECAP) (4). Bei schwierigen Fragestellungen oder unklaren Ergebnissen werden zusätzlich elektrisch evozierte Hirnstammpotentiale (EBERA) und/oder die Spread-of-Excitation (SOE) gemessen, ggf. wird eine intraoperative Bildgebung durchgeführt. Falls erforderlich, folgt eine chirurgische Intervention und/oder die Verwendung des Backup-Implantats. Nach Wundverschluss wird die Impedanzmessung wiederholt (5)
Bild vergrößern
Die Sicherung einer möglichst hohen Qualität der Untersuchungsergebnisse wird durch die Sicherstellung der fehlerfreien Funktion aller medizintechnischen Gerätekomponenten, die Schaffung optimaler Messbedingungen (angemessener Untersuchungsraum) durch Artefaktreduktion bei möglichst geringen Störschallpegeln und/oder Beseitigung/Abschirmung von elektromagnetischen Störfeldern, die Minimierung des Restrauschens und der Reststörung (z. B. durch Entspannung/Schlaf/Sedierung/Narkose der zu untersuchenden Person) und die fachliche Qualifikation und Erfahrung der Anwendenden gewährleistet.

Begriffsbestimmungen

Stimulationsstrominduzierte nichtstimulierende Elektrodenspannung.
Indirektes Maß für die elektrische Feldausbreitung entlang des Elektrodenträgers und aus der Cochlea heraus (im Text auch mit SCINSEV [44] abgekürzt), gemessen als Spannung pro Stromeinheit und dargestellt in einer m × n‑Matrix, d. h. die durch den Eingangsstrom I an einer Stimulationselektrode (m) induzierte elektrische Spannung U als Potentialdifferenz zwischen einer (nichtstimulierenden) Aufzeichnungselektrode (n) und einer Masseelekrode, angegeben in der Maßeinheit kΩ mit
$$\boldsymbol{R}_{m,n}=\frac{\boldsymbol{U}_{n}}{\boldsymbol{I}_{m}}$$
Reizantwortschwelle.
Kleinste angelegte elektrische Ladung Q mit (noch) identifizierbarer und reproduzierbarer Reizantwort (in der Tab. 1 auch als Auslöseschwelle oder Schwelle bezeichnet) als Produkt von Stimulationsstrom und -zeit (Pulsphasenzeit), angegeben in der Maßeinheit nC mit
$$\boldsymbol{Q}=\boldsymbol{I}\cdot \boldsymbol{t}$$
Wenn diese Maßeinheit nicht verfügbar ist, soll die herstellerabhängige Intensitätseinheit angegeben und entsprechend gekennzeichnet werden.

Einhaltung ethischer Richtlinien

Interessenkonflikt

A. Müller, M. Blümer, O.C. Dziemba, A. Elsholz, L. Fröhlich, U. Hoppe, D. Polterauer, T. Rahne, T. Steffens, M. Walger, T. Weißgerber, T. Wesarg, S. Zirn und T. Rader geben an, dass kein Interessenkonflikt besteht.
Für diesen Beitrag wurden von den Autor/-innen keine Studien an Menschen oder Tieren durchgeführt. Für die aufgeführten Studien gelten die jeweils dort angegebenen ethischen Richtlinien.
Open Access Dieser Artikel wird unter der Creative Commons Namensnennung 4.0 International Lizenz veröffentlicht, welche die Nutzung, Vervielfältigung, Bearbeitung, Verbreitung und Wiedergabe in jeglichem Medium und Format erlaubt, sofern Sie den/die ursprünglichen Autor(en) und die Quelle ordnungsgemäß nennen, einen Link zur Creative Commons Lizenz beifügen und angeben, ob Änderungen vorgenommen wurden. Die in diesem Artikel enthaltenen Bilder und sonstiges Drittmaterial unterliegen ebenfalls der genannten Creative Commons Lizenz, sofern sich aus der Abbildungslegende nichts anderes ergibt. Sofern das betreffende Material nicht unter der genannten Creative Commons Lizenz steht und die betreffende Handlung nicht nach gesetzlichen Vorschriften erlaubt ist, ist für die oben aufgeführten Weiterverwendungen des Materials die Einwilligung des jeweiligen Rechteinhabers einzuholen. Weitere Details zur Lizenz entnehmen Sie bitte der Lizenzinformation auf http://​creativecommons.​org/​licenses/​by/​4.​0/​deed.​de.

Hinweis des Verlags

Der Verlag bleibt in Hinblick auf geografische Zuordnungen und Gebietsbezeichnungen in veröffentlichten Karten und Institutsadressen neutral.

Unsere Produktempfehlungen

HNO

Print-Titel

• Ausgewählte Übersichtsbeiträge zu aktuellen Themenschwerpunkten

• Mit CME-Beiträgen Wissen auffrischen und Punkte sammeln

• Prüfungsvorbereitung mit dem Repetitorium Facharztprüfung

• Kommentierte Studienreferate

e.Med Interdisziplinär

Kombi-Abonnement

Für Ihren Erfolg in Klinik und Praxis - Die beste Hilfe in Ihrem Arbeitsalltag

Mit e.Med Interdisziplinär erhalten Sie Zugang zu allen CME-Fortbildungen und Fachzeitschriften auf SpringerMedizin.de.

e.Dent – Das Online-Abo der Zahnmedizin

Online-Abonnement

Mit e.Dent erhalten Sie Zugang zu allen zahnmedizinischen Fortbildungen und unseren zahnmedizinischen und ausgesuchten medizinischen Zeitschriften.

Weitere Produktempfehlungen anzeigen
download
DOWNLOAD
print
DRUCKEN
Titel
Empfehlungen zur Auswahl von Zielparametern und Prozessempfehlungen bei audiologisch-technischen Funktionsprüfungen des Cochlea-Implantats
Erarbeitet von der Arbeitsgruppe ERA (AG-ERA) der ADANO in Kooperation mit dem Fachausschuss „Cochlea-Implantate und implantierbare Hörsysteme“ der DGA. Bestätigt vom Vorstand der ADANO am 31.01.2025.
Verfasst von
Dr.-Ing. Alexander Müller
M. Blümer
O. C. Dziemba
A. Elsholz
L. Fröhlich
U. Hoppe
D. Polterauer
T. Rahne
T. Steffens
M. Walger
T. Weißgerber
T. Wesarg
S. Zirn
T. Rader
Publikationsdatum
23.05.2025
Verlag
Springer Medizin
Erschienen in
HNO / Ausgabe 8/2025
Print ISSN: 0017-6192
Elektronische ISSN: 1433-0458
DOI
https://doi.org/10.1007/s00106-025-01628-x
1.
Zurück zum Zitat Alahmadi A, Abdelsamad Y, Yousef M, Almuhawas F, Hafez A, Alzhrani F, Hagr A (2024) Cochlear Implantation: Long-Term Effect of Early Activation on Electrode Impedance. J Clin Med. https://​doi.​org/​10.​3390/​jcm13113299CrossRefPubMedPubMedCentral
2.
Zurück zum Zitat Aljazeeri I, Abdelsamad Y, Alsanosi A et al (2024) Minimum intraoperative testing battery for cochlear implantation: the international practice trend. Eur Arch Otorhinolaryngol. https://​doi.​org/​10.​1007/​s00405-024-08944-yCrossRefPubMed
3.
Zurück zum Zitat Alzhrani F, Aljazeeri I, Abdelsamad Y et al (2024) International Consensus Statements on Intraoperative Testing for Cochlear Implantation Surgery. Ear Hear 45(6):1418–1426. https://​doi.​org/​10.​1097/​AUD.​0000000000001526​CrossRefPubMedPubMedCentral
4.
Zurück zum Zitat Aschendorff A, Baumann U, Delank K, Ernst A, Hoppe U et al (2020) Cochlea-Implantat Versorgung: S2k-Leitlinie 017/071 der Deutschen Gesellschaft für Hals-Nasen-Ohren-Heilkunde, Kopf und Hals-Chirurgie e. V. (DGHNO KHC), Bonn. https://​register.​awmf.​org/​assets/​guidelines/​017-071l_​S2k_​Cochlea-Implantat-Versorgung-zentral-auditorische-Implantate_​2020-12.​pdf
5.
Zurück zum Zitat Ayas M, Muzaffar J, Borsetto D, Eitutis S, Phillips V, Tam YC, Salorio-Corbetto M, Bance ML (2024) A scoping review on the clinical effectiveness of Trans-Impedance Matrix (TIM) measurements in detecting extracochlear electrodes and tip fold overs in Cochlear Ltd devices. PLoS ONE 19(3):e299597. https://​doi.​org/​10.​1371/​journal.​pone.​0299597CrossRefPubMedPubMedCentral
6.
Zurück zum Zitat Ayas M, Tam YC, Bysouth-Young D, Eitutis ST, Salorio-Corbetto M, Axon PR, Donnelly NP, Tysome JR, Borsetto D, Smith ME, Bance ML (2024) Intraoperative Detection of Extracochlear Electrodes Using Stimulation Current Induced Non-Stimulating Electrode Voltage (SCINSEV) Measures (Transimpedance Measures)-A Case Series. Clin Otolaryngol 49(6):827–832. https://​doi.​org/​10.​1111/​coa.​14212CrossRefPubMed
7.
Zurück zum Zitat Berger K, Hocke T, Hessel H (2017) Lautheitsoptimierte Messung von Summenaktionspotentialen bei Cochlea Implantat Trägern. Laryngorhinootologie 96(11):780–786. https://​doi.​org/​10.​1055/​s-0043-119292CrossRefPubMed
8.
Zurück zum Zitat Chai B, Holland ML, Camposeo EL, King K, Schvartz-Leyzac KC (2024) Patient and Device Factors Contributing to Electrically Evoked Stapedial Reflex Thresholds in Cochlear Implanted Adults. Audiol Neurootol 29(4):263–270. https://​doi.​org/​10.​1159/​000535058CrossRefPubMed
9.
Zurück zum Zitat Cinar BC, Özses M (2024) How differ eCAP types in cochlear implants users with and without inner ear malformations: amplitude growth function, spread of excitation, refractory recovery function. Eur Arch Otorhinolaryngol. https://​doi.​org/​10.​1007/​s00405-024-08971-9CrossRefPubMed
10.
Zurück zum Zitat Dalbert A, Weder S (2024) Anwendung der extra- und intracochleären Elektrocochleographie während und nach der Cochleaimplantation. HNO. https://​doi.​org/​10.​1007/​s00106-024-01481-4CrossRefPubMedPubMedCentral
11.
Zurück zum Zitat Deutsche Gesellschaft für Audiologie e. V. (2015) Audiologische Leistungen nach der CI-Indikation: Empfehlungen der Deutschen Gesellschaft für Audiologie (DGA). Z Audiol 54(1):36–37
12.
Zurück zum Zitat Deutsche Gesellschaft für Hals-Nasen-Ohren-Heilkunde, Kopf- und Hals-Chirurgie e. V. (2021) Weißbuch Cochlea-Implantat(CI)-Versorgung: Empfehlungen zur Struktur, Organisation, Ausstattung, Qualifikation und Qualitätssicherung inder Versorgung von Patienten mit einem Cochlea-Implantat in der Bundesrepublik Deutschland. https://​www.​ci-register.​de/​wp-content/​uploads/​DGHNO_​Weissbuch_​CI-Versorgung.​pdf (2. Aufl. Deutsche Gesellschaft für Hals-Nasen-Ohren-Heilkunde, Kopf- und Hals-Chirurgie e. V., Bonn)
13.
Zurück zum Zitat Dziemba OC, Hocke T, Müller A (2022) EABR on cochlear implant—measurements from clinical routine compared to reference values. Gms Z Audiol Acoust. https://​doi.​org/​10.​3205/​zaud000023CrossRef
14.
Zurück zum Zitat Dziemba OC, Salim MP, Müller A (2024) References for electrophysiological measurements for intraoperative verification of placement for several types of CI electrodes. Gms Z Audiol – Audiol Acoust. https://​doi.​org/​10.​3205/​ZAUD000049CrossRef
15.
Zurück zum Zitat Firszt JB, Chambers RD, Kraus And N, Reeder RM (2002) Neurophysiology of cochlear implant users I: effects of stimulus current level and electrode site on the electrical ABR, MLR, and N1-P2 response. Ear Hear 23(6):502–515. https://​doi.​org/​10.​1097/​00003446-200212000-00002CrossRefPubMed
16.
Zurück zum Zitat Franke-Trieger A, Mattheus W, Seebacher J, Zahnert T, Neudert M (2021) Stapedius reflex evoked in free sound field in cochlear implant users compared to normal-hearing listeners. Int J Audiol 60(9):695–703. https://​doi.​org/​10.​1080/​14992027.​2020.​1866780CrossRefPubMed
17.
Zurück zum Zitat Franke-Trieger A, Lailach S, Strahl SB, Murrmann K, Schebsdat E, Neudert M, Zahnert T (2024) Voltage matrix algorithm for intraoperative detection of cochlear implant electrode misplacement. Audiol Neurootol. https://​doi.​org/​10.​1159/​000543264CrossRefPubMed
18.
Zurück zum Zitat Gabr T, Debis H, Hafez A (2024) Electric Auditory Brainstem Response Audiometry in Cochlear Implants: New Recording Paradigm. Audiol Res 14(4):581–592. https://​doi.​org/​10.​3390/​audiolres1404004​9CrossRefPubMedPubMedCentral
19.
Zurück zum Zitat Gärtner L, Bräcker T, Kals M, Penninger RT, Billinger-Finke M, Lenarz T, Büchner A (2022) ARTFit‑A Quick and Reliable Tool for Performing Initial Fittings in Users of MED-EL Cochlear Implants. Life. https://​doi.​org/​10.​3390/​life12020269CrossRefPubMedPubMedCentral
20.
Zurück zum Zitat Gordon KA, Papsin BC, Harrison RV (2006) An evoked potential study of the developmental time course of the auditory nerve and brainstem in children using cochlear implants. Audiol Neurootol 11(1):7–23. https://​doi.​org/​10.​1159/​000088851CrossRefPubMed
21.
Zurück zum Zitat Grolman W, Maat A, Verdam F, Simis Y, Carelsen B, Freling N, Tange RA (2009) Spread of excitation measurements for the detection of electrode array foldovers: a prospective study comparing 3‑dimensional rotational x‑ray and intraoperative spread of excitation measurements. Otol Neurotol 30(1):27–33. https://​doi.​org/​10.​1097/​mao.​0b013e31818f57ab​CrossRefPubMed
22.
Zurück zum Zitat Hans S, Arweiler-Harbeck D, Kaster F, Ludwig J, Hagedorn E, Lang S, Meyer M, Holtmann LC (2021) Transimpedance Matrix Measurements Reliably Detect Electrode Tip Fold-over in Cochlear Implantation. Otol Neurotol 42(10):e1494–e1502. https://​doi.​org/​10.​1097/​MAO.​0000000000003334​CrossRefPubMed
23.
Zurück zum Zitat Harris MS, Koka K, Thompson-Harvey A, Harvey E, Riggs WJ, Saleh S, Holder JT, Dwyer RT, Prentiss SM, Lefler SM, Kozlowski K, Hiss MM, Ortmann AJ, Nelson-Bakkum ER, Büchner A, Salcher R, Harvey SA, Hoffer ME, Bohorquez JE, Alzhrani F, Alshihri R, Almuhawas F, Danner CJ, Friedland DR, Seidman MD, Lenarz T, Telischi FF, Labadie RF, Buchman CA, Adunka OF (2024) Amplitude Parameters Are Predictive of Hearing Preservation in a Randomized Controlled Trial of Intracochlear Electrocochleography During Cochlear Implant Surgery. Otol Neurotol 45(8):887–894. https://​doi.​org/​10.​1097/​MAO.​0000000000004286​CrossRefPubMed
24.
Zurück zum Zitat Haumann S, Mynarek Née Bradler M, Maier H, Helmstaedter V, Büchner A, Lenarz T, Teschner MJ (2024) Does Intraoperative Extracochlear Electrocochleography Correlate With Postoperative Audiometric Hearing Thresholds in Cochlear Implant Surgery? A Retrospective Analysis of Cochlear Monitoring. Trends Hear 28:23312165241252240. https://​doi.​org/​10.​1177/​2331216524125224​0CrossRefPubMedPubMedCentral
25.
Zurück zum Zitat Hoppe U, Brademann G, Stöver T, Ramos de Miguel A, Cowan R, Manrique M, Falcón-González JC, Hey M, Baumann U, Huarte A, Liebscher T, Bennett C, English R, Neben N, Ramos Macías A (2022) Evaluation of a Transimpedance Matrix Algorithm to Detect Anomalous Cochlear Implant Electrode Position. Audiol Neurootol 27(5):347–355. https://​doi.​org/​10.​1159/​000523784CrossRefPubMed
26.
Zurück zum Zitat Hoth S, Herisanu I, Praetorius M (2016) Objektive Maße bei der Anpassung der Prozessoren von Cochleaimplantatsystemen : Nutzung von Diskriminationsfunktionen und Betrachtung von Elektrodenprofilen. HNO 64(12):870–879. https://​doi.​org/​10.​1007/​s00106-016-0281-0CrossRefPubMed
27.
Zurück zum Zitat Hoth S, Dziemba OC (2017) The Role of Auditory Evoked Potentials in the Context of Cochlear Implant Provision. Otol Neurotol 38(10):e522–e530. https://​doi.​org/​10.​1097/​MAO.​0000000000001480​CrossRefPubMed
28.
Zurück zum Zitat Kim J‑S (2020) Electrocochleography in Cochlear Implant Users with Residual Acoustic Hearing: A Systematic Review. Int J Environ Res Public Health. https://​doi.​org/​10.​3390/​ijerph17197043CrossRefPubMedPubMedCentral
29.
Zurück zum Zitat Konrad S, Büchner A, Lenarz T, Paasche G (2023) Impedance development after implantation of hybrid-L24 cochlear implant electrodes. Int J Audiol 62(12):1137–1144. https://​doi.​org/​10.​1080/​14992027.​2022.​2125914CrossRefPubMed
30.
Zurück zum Zitat Körtje M, Stöver T, Leinung M, Baumann U (2022) The Importance of a Preinsertion Integrity Device Test of Cochlear Implants. Otol Neurotol 43(6):e641–e644. https://​doi.​org/​10.​1097/​MAO.​0000000000003548​CrossRefPubMed
31.
Zurück zum Zitat Kosaner J, Spitzer P, Bayguzina S, Gultekin M, Behar LA (2018) Comparing eSRT and eCAP measurements in pediatric MED-EL cochlear implant users. Cochlear Implants Int 19(3):153–161. https://​doi.​org/​10.​1080/​14670100.​2017.​1416759CrossRefPubMed
32.
Zurück zum Zitat Lambriks L, van Hoof M, Debruyne J, Janssen M, Hof J, Hellingman K, Devocht E, George E (2023) Toward neural health measurements for cochlear implantation: The relationship among electrode positioning, the electrically evoked action potential, impedances and behavioral stimulation levels. Front Neurol 14:1093265. https://​doi.​org/​10.​3389/​fneur.​2023.​1093265CrossRefPubMedPubMedCentral
33.
Zurück zum Zitat Lamminmäki S, Cormier K, Davidson H, Grigsby J, Sharma A (2023) Auditory Cortex Maturation and Language Development in Children with Hearing Loss and Additional Disabilities. Children. https://​doi.​org/​10.​3390/​children10111813​CrossRefPubMedPubMedCentral
34.
Zurück zum Zitat Lassaletta L, Calvino M, Díaz M, Morales-Puebla JM, Sánchez-Cuadrado I, Varela-Nieto I, Gavilán J (2024) Intraoperative assessment of cochlear nerve functionality in various vestibular schwannoma scenarios: Lessons learned. Hear Res 446:108997. https://​doi.​org/​10.​1016/​j.​heares.​2024.​108997CrossRefPubMed
35.
Zurück zum Zitat Liebscher T, Mewes A, Hoppe U, Hornung J, Brademann G, Hey M (2021) Electrode Translocations in Perimodiolar Cochlear Implant Electrodes: Audiological and Electrophysiological Outcome. Z Med Phys 31(3):265–275. https://​doi.​org/​10.​1016/​J.​ZEMEDI.​2020.​05.​004CrossRefPubMed
36.
Zurück zum Zitat Liebscher T, Hornung J, Hoppe U (2023) Electrically evoked compound action potentials in cochlear implant users with preoperative residual hearing. Front Hum Neurosci 17:1125747. https://​doi.​org/​10.​3389/​fnhum.​2023.​1125747CrossRefPubMedPubMedCentral
37.
Zurück zum Zitat Lin DP‑Y, Chen JK‑C, Tung T‑H, Li LP‑H (2019) Differences in the impedance of cochlear implant devices within 24 hours of their implantation. PLoS ONE 14(9):e222711. https://​doi.​org/​10.​1371/​journal.​pone.​0222711CrossRefPubMedPubMedCentral
38.
Zurück zum Zitat Müller A, Hocke T, Mir-Salim P (2015) Intraoperative findings on ECAP-measurement: normal or special case? Int J Audiol 54(4):257–264. https://​doi.​org/​10.​3109/​14992027.​2014.​969410CrossRefPubMed
39.
Zurück zum Zitat Müller A, Kropp MH, Mir-Salim P, Aristeidou A, Dziemba OC (2021) Intraoperatives Tip-Foldover-Screening mittels Spread of Excitation Messungen. Z Med Phys 31(3):276–288. https://​doi.​org/​10.​1016/​J.​ZEMEDI.​2020.​07.​002CrossRefPubMed
40.
Zurück zum Zitat Mussoi BS, Meibos A, Woodson E, Sydlowski S (2024) The association between electrode impedance and short-term outcomes in cochlear implant recipients of slim modiolar and slim straight electrode arrays. Cochlear Implants Int 25(1):59–68. https://​doi.​org/​10.​1080/​14670100.​2023.​2290768CrossRefPubMed
41.
Zurück zum Zitat Oberhoffner T, Mlynski R, Schraven S, Brademann G, Dierker A, Spitzer P, Hey M (2024) Effects of Intraoperative Cochlear Implant Electrode Conditioning on Impedances and Electrically Evoked Compound Action Potentials. IEEE Trans Biomed Eng 71(2):650–659. https://​doi.​org/​10.​1109/​TBME.​2023.​3313198CrossRefPubMed
42.
Zurück zum Zitat Rader T, Baumann U, Stöver T, Weissgerber T, Adel Y, Leinung M, Helbig S (2016) Management of Cochlear Implant Electrode Migration. Otol Neurotol 37(9):e341–e348. https://​doi.​org/​10.​1097/​MAO.​0000000000001065​CrossRefPubMed
43.
Zurück zum Zitat Rader T, Nachtigäller P, Linke T, Weißgerber T, Baumann U (2023) Exponential fitting of spread of excitation response measurements in cochlear implants. J Neurosci Methods 391:109854. https://​doi.​org/​10.​1016/​j.​jneumeth.​2023.​109854CrossRefPubMed
44.
Zurück zum Zitat de Rijk SR, Tam YC, Carlyon RP, Bance ML (2020) Detection of Extracochlear Electrodes in Cochlear Implants with Electric Field Imaging/Transimpedance Measurements: A Human Cadaver Study. Ear Hear 41(5):1196–1207. https://​doi.​org/​10.​1097/​AUD.​0000000000000837​CrossRefPubMedPubMedCentral
45.
Zurück zum Zitat de Rijk SR, Hammond-Kenny A, Tam YC, Eitutis ST, Garcia C, Carlyon RP, Bance M (2022) Detection of Extracochlear Electrodes Using Stimulation-Current-Induced Non-Stimulating Electrode Voltage Recordings With Different Electrode Designs. Otol Neurotol 43(5):e548–e557. https://​doi.​org/​10.​1097/​MAO.​0000000000003512​CrossRefPubMed
46.
Zurück zum Zitat Saravanan P, Devi N, Geetha C (2024) Electrically evoked late latency response using single electrode stimulation and its relation to speech perception among paediatric cochlear implant users. Front Hum Neurosci 18:1441854. https://​doi.​org/​10.​3389/​fnhum.​2024.​1441854CrossRefPubMedPubMedCentral
47.
Zurück zum Zitat Schrank L, Nachtigäller P, Müller J, Hempel J‑M, Canis M, Spiegel JL, Rader T (2024) ART and AutoART ECAP measurements and cochlear nerve anatomy as predictors in adult cochlear implant recipients. Eur Arch Otorhinolaryngol 281(7):3461–3473. https://​doi.​org/​10.​1007/​s00405-023-08444-5CrossRefPubMedPubMedCentral
48.
Zurück zum Zitat Sharma A, Dorman MF, Spahr AJ (2002) A sensitive period for the development of the central auditory system in children with cochlear implants: implications for age of implantation. Ear Hear 23(6):532–539. https://​doi.​org/​10.​1097/​00003446-200212000-00004CrossRefPubMed
49.
Zurück zum Zitat Stöver T, Leinung M, Loth A (2020) Welche Qualität macht den Unterschied in der Cochlea-Implantat-Versorgung? Laryngorhinootologie 99(S 01):S107–S164. https://​doi.​org/​10.​1055/​a-1019-9381CrossRefPubMed
50.
Zurück zum Zitat Stöver T, Plontke SK, Guntinas-Lichius O, Welkoborsky H‑J, Zahnert T, Delank KW, Deitmer T, Esser D, Dietz A, Wienke A, Loth A, Dazert S (2023) Struktur und Einrichtung des Deutschen Cochlea-Implantat-Registers (DCIR). HNO 71(12):767–778. https://​doi.​org/​10.​1007/​s00106-023-01309-7CrossRefPubMedPubMedCentral
51.
Zurück zum Zitat Thai-Van H, Cozma S, Boutitie F, Disant F, Truy E, Collet L (2007) The pattern of auditory brainstem response wave V maturation in cochlear-implanted children. Clin Neurophysiol 118(3):676–689. https://​doi.​org/​10.​1016/​j.​clinph.​2006.​11.​010CrossRefPubMed
52.
Zurück zum Zitat Thangaraj M, Arunachalam R, Gore M, AjithKumar U (2023) Prediction of behavioral MCL using electrophysiological responses in children using MED-EL implant. Int J Pediatr Otorhinolaryngol 172:111696. https://​doi.​org/​10.​1016/​j.​ijporl.​2023.​111696CrossRefPubMed
53.
Zurück zum Zitat Tyagi Y, Chatterjee I (2023) The effect of cochlear implant age and duration of intervention on ESRT in children with cochlear implant. Cochlear Implants Int 24(4):224–234. https://​doi.​org/​10.​1080/​14670100.​2023.​2221048CrossRefPubMed
54.
Zurück zum Zitat Vanpoucke FJ, Boermans P‑P, Frijns JH (2012) Assessing the placement of a cochlear electrode array by multidimensional scaling. IEEE Trans Biomed Eng 59(2):307–310. https://​doi.​org/​10.​1109/​TBME.​2011.​2173198CrossRefPubMed
55.
Zurück zum Zitat Wei JJ‑F, Tung T‑H, Li LP‑H (2021) Evolution of impedance values in cochlear implant patients after early switch-on. PLoS ONE 16(2):e246545. https://​doi.​org/​10.​1371/​journal.​pone.​0246545CrossRefPubMedPubMedCentral
56.
Zurück zum Zitat Weiss NM, Óvári A, Oberhoffner T, Demaret L, Bicer A, Schraven S, Ehrt K, Dahl R, Schneider A, Mlynski R (2021) Automated detection of electrically evoked stapedius reflexes (eSR) during cochlear implantation. Eur Arch Otorhinolaryngol 278(6):1773–1779. https://​doi.​org/​10.​1007/​s00405-020-06226-xCrossRefPubMed
57.
Zurück zum Zitat Wesarg T, Arndt S, Aschendorff A, Laszig R, Zirn S (2014) Intraoperative audiologisch-technische Diagnostik bei der Cochleaimplantatversorgung. HNO 62(10):725–734. https://​doi.​org/​10.​1007/​s00106-014-2936-zCrossRefPubMed
58.
Zurück zum Zitat Wesarg T, Arndt S, Aschendorff A, Laszig R, Beck R, Jung L, Zirn S (2017) Intra- und postoperative elektrophysiologische Diagnostik. HNO 65(4):308–320. https://​doi.​org/​10.​1007/​s00106-016-0195-xCrossRefPubMed
59.
Zurück zum Zitat Zhang L, Schmidt FH, Oberhoffner T, Ehrt K, Cantré D, Großmann W, Schraven SP, Mlynski R (2024) Transimpedance Matrix Can Be Used to Estimate Electrode Positions Intraoperatively and to Monitor Their Positional Changes Postoperatively in Cochlear Implant Patients. Otol Neurotol 45(4):e289–e296. https://​doi.​org/​10.​1097/​MAO.​0000000000004145​CrossRefPubMed
60.
Zurück zum Zitat Zirn S, Arndt S, Aschendorff A, Wesarg T (2015) Interaural stimulation timing in single sided deaf cochlear implant users. Hear Res 328:148–156. https://​doi.​org/​10.​1016/​j.​heares.​2015.​08.​010CrossRefPubMed

Neu im Fachgebiet HNO

Schlechter Geruchssinn als mögliches Anzeichen für erhöhtes KHK-Risiko

Ein nachlassender Geruchssinn könnte ein Hinweis auf ein erhöhtes Risiko für die koronare Herzkrankheit (KHK) sein. In einer Analyse von über 5.000 älteren Erwachsenen war die Assoziation in den ersten Jahren nach Testung am stärksten und nahm mit der Zeit ab.

Prophylaktische Antibiotika bei Nasentamponade ohne erkennbaren Nutzen

Bei immunsupprimierten Patientinnen und Patienten mit Nasentamponade nach anteriorer Epistaxis konnte durch eine prophylaktische Antibiotikagabe keine Reduktion klinisch relevanter Infektionen erzielt werden. Die Rate unerwünschter Arzneimittelwirkungen lag hingegen deutlich über der Infektionsrate.

Paukenröhrchen: HNO-ärztliche Verlaufskontrollen überflüssig

Für Kinder, die mit Paukenröhrchen versorgt wurden, wird eine fachärztliche Verlaufskontrolle empfohlen. Eine Studie aus Norwegen stellt die Notwendigkeit dieses Vorgehens infrage.

Erste positive Daten zu Kopf-Hals-Tumoren in der Neoadjuvanz

Auch bei Kopf-Hals-Tumoren eröffnen Checkpoint-Inhibitoren neue Behandlungsmöglichkeiten. Nachdem die adjuvante Gabe wenig erfolgreiche Studienergebnisse hervorbrachte, wird nun der Fokus auf die neoadjuvante und perioperative Gabe gelegt – mit ersten Erfolgen.

Update HNO

Bestellen Sie unseren Fach-Newsletter und bleiben Sie gut informiert – ganz bequem per eMail.

Bildnachweise
Eine ältere Frau riecht an einem Basilikumblatt/© Halfpoint / Stock.adobe.com (Symbolbild mit Fotomodell), HNO-Untersuchung beim Jungen/© adamkaz / Getty Images / iStock (Symbolbild mit Fotomodellen), Infusion/© georgeoprea9 / Getty Images / iStock