Zum Inhalt

Comparative study of liver injury protection by Akkermansia muciniphila and Faecalibacterium prausnitzii interventions in live and cell-free supernatant forms via targeting the hepcidin – ferroportin axis in mice with CCl₄-induced liver fibrosis

  • Open Access
  • 01.12.2025
  • Research
Erschienen in:
Download

Abstract

Background

liver fibrosis is associated with dysregulated iron homeostasis regulated by the hepcidin-ferroportin axis, and dysbiotic gut microbiota. This study aimed to investigate the preventive and ameliorative effects of live and cell-free supernatant (CFS) forms of Akkermansia muciniphila and Faecalibacterium prausnitzii, as important gut microbiota members, on liver fibrosis by targeting the hepcidin-ferroportin axis in both in vitro and in vivo models.

Methods

At the in vitro level, the effects of A. muciniphila and F. prausnitzii on the expression of collagen type I alpha 1 (COL1A1) and ferroportin (SLC40A1) transcripts in hepatic stellate cells (HSCs) were evaluated in transforming growth factor beta (TGFβ)-activated LX-2 cells, a human hepatic stellate cell line. In vivo, male C57BL/6 mice were intraperitoneally (IP) injected with 10% carbon tetrachloride (CCl₄) twice weekly for 6 weeks to establish the liver fibrosis model. Administration of live and CFS forms of A. muciniphila and F. prausnitzii was initiated 10 days before CCl₄ injection and continued until the end of the experiment. Liver injury and fibrosis were assessed using serum markers, hematoxylin and eosin (H&E), and Masson’s trichrome staining. Reverse transcription-quantitative polymerase chain reaction (RT-qPCR) and immunohistochemistry (IHC) were used to evaluate the effects of the interventions on gene expression related to the hepcidin-ferroportin axis in liver, colon and brain samples. Additionally, qPCR was used to determine alterations in the relative abundance of key gut microbiota members in fecal samples.

Results

Both A. muciniphila and F. prausnitzii, as well as their CFS, significantly downregulated COL1A1 expression in TGFβ-activated LX-2 cells, accompanied by reduced alpha-smooth muscle actin (α-SMA) protein expression in liver tissue. In vivo, intervention with F. prausnitzii, particularly its CFS, led to a greater induction of hepatic hepcidin and ferroportin expression compared to A. muciniphila and its CFS. Serum liver injury markers (alanine aminotransferase (ALT), aspartate aminotransferase (AST), lactate dehydrogenase (LDH)) and iron levels were markedly improved following treatment with live F. prausnitzii and its CFS. Additionally, F. prausnitzii CFS significantly enhanced hepcidin gene expression in brain tissue, suggesting broader systemic benefits.

Conclusion

We demonstrated that F. prausnitzii and its CFS had greater beneficial potential than A. muciniphila and its CFS in the prevention and amelioration of liver fibrosis, likely through modulation of the hepcidin-ferroportin axis. These findings may support the development of next-generation probiotics and postbiotics for liver injury, which warrants further investigation.

Publisher’s note

Springer Nature remains neutral with regard to jurisdictional claims in published maps and institutional affiliations.

Background

Iron (Fe) is an essential trace element due to its involvement in many biological processes however, it also has deleterious effects, including tissue damage caused by the Fenton reaction and reactive oxygen species (ROS) in conditions of iron overload [1], as well as anemia resulting from iron deficiency [24]. It has been demonstrated that iron overload and accumulation of iron in the hepatocytes are shared characteristic of liver fibrosis. This condition results in liver fibrosis due to induction of the Fenton reaction, inflammatory signaling pathways, and hepatic stellate cells (HSCs) activation, which plays a pivotal role in the fibrogenic process as the primary source of extracellular matrix (ECM) components during liver injury and fibrosis progression [5]. Hepcidin is a master regulator of systemic iron homeostasis. It functions by targeting, internalizing, and degrading ferroportin (FPN), the sole iron efflux protein (iron exporter). Ferroportin, which is encoded by the SLC40A1 gene, is expressed on cells involved in iron homeostasis including enterocytes, macrophages, and hepatocytes. Therefore, the hepcidin-ferroportin axis represents a critical regulatory pathway for systemic iron homeostasis, and it is modulated by various stimuli, including iron levels and inflammatory signals [6]. Hepcidin is mainly expressed by hepatocytes and controlled by various mechanisms, such as iron load, hypoxia, and inflammatory stimuli. Bone morphogenetic protein 6 (BMP6), produced by liver sinusoidal endothelial cells (LSECs), Interleukin-6 (IL-6) derived from macrophages, and lipopolysaccharides (LPS) interact with hepatocytes, the primary site of hepcidin production, to induce expression of the hepcidin antimicrobial peptide (HAMP) gene, which encodes hepcidin [7, 8]. Iron levels, which have an inverse relationship with the hepcidin level, is controlled by the hepcidin-ferroportin axis through regulation of dietary iron absorption in the enterocytes (intestinal epithelial cells), red blood cell (RBC) recycling in macrophages, and iron storage in the hepatocyte. Intestinal iron absorption is mainly mediated by duodenal cytochrome B (DCYTB), which reduces ferric iron (Fe³⁺) to ferrous iron (Fe²⁺), divalent metal transporter 1 (DMT1), which transports ferrous iron (Fe²⁺) into enterocytes, and FPN, which exports iron from enterocytes into the circulation [1]. Therefore, under low hepcidin conditions, there is no inhibitory activity of ferroportin on enterocytes and macrophages, which is followed by elevated iron levels in circulation, eventually leading to iron overload in hepatocytes. It has also been demonstrated that low hepcidin levels can contribute to liver fibrosis due to the absence of hepcidin’s inhibitory effect on ferroportin-expressing HSCs producing ECM components. Indeed, hepcidin can regulate liver fibrosis by controlling the intracellular iron load in hepatocytes and modulating the cross-talk between hepatocytes and HSCs by inhibiting HSCs activation through suppression of SMAD signaling, which is involved in ECM production [9]. Additionally, disrupted liver function may lead to impaired brain function, including hepatic encephalopathy (HE), which is an end-stage complication of liver disease [10]. Neurodegenerative disease may result from disrupted brain iron homeostasis due to dysregulation of brain hepcidin producers and increased iron uptake in the brain, followed by the generation of ROS and subsequent cytotoxic effects [11, 12].
Furthermore, it is well established that the gut microbiota affects liver pathophysiology through the gut-liver axis [13, 14]. Also, dysbiosis of the gut microbiota can cause liver damage and conversely, liver damage can induce dysbiosis. This bidirectional interaction is driven by disrupted gut barrier function, which leads to increased bacterial translocation (BT) from the gastrointestinal tract (GIT) lumen into the circulation and liver, dysregulated immune responses, and activation of HSCs, etc [15, 16]. Importantly, Akkermansia muciniphila and Faecalibacterium prausnitzii have been recognized as promising next-generation probiotics due to their considerable potential to modulate host immunity, improve intestinal barrier integrity, and restore metabolic homeostasis [17, 18]. Alterations in gut microbiota composition have been observed in liver injuries, such as liver fibrosis, which may progress to cirrhosis or hepatocellular carcinoma (HCC). In this context, both the immunomodulatory and hepatoprotective properties, as well as the reduced abundance of gut microbiota members such as A. muciniphila and F. prausnitzii A2-165, have been reported in animal models and patients with liver injury [1926].
On the other hand, it has been demonstrated that intestinal iron availability can influence the composition and metabolic activity of the gut microbiota. Additionally, the gut microbiota can affect iron homeostasis through its reported role in regulating intestinal iron absorption and hepatic hepcidin production [2729]. However, despite the known immunoregulatory and hepatoprotective properties of A. muciniphila and F. prausnitzii, their impact on liver fibrosis through modulation of the hepcidin-ferroportin axis has not yet been studied. In this regard, we have previously reported the direct and macrophage-mediated impact of A. muciniphila and F. prausnitzii A2-165 strain (also known as F. duncaniae) on HAMP induction and intestinal expression of genes involved in iron uptake and export, using HepG2 (human liver cancer), THP-1 (human monocytic), and Caco-2 (human intestinal epithelial) cell lines [30].
Considering the potential role of A. muciniphila and F. prausnitzii A2-165 strain in modulating inflammation and hepatoprotective activities, as well as our previous report on their effects on the gene expression of HAMP and ferroportin (SLC40A1) in in vitro models, it is necessary to understand the interplay between A. muciniphila, F. prausnitzii and hepcidin-ferroportin axis during liver fibrosis. Our study aimed to shed light on this issue through a comparative study to investigation of the effects of live and cell-free supernatant (CFS) forms of A. muciniphila, F. prausnitzii on the protection of liver fibrosis by focusing on the hepcidin-ferroportin axis at in vitro and in vivo models. The inclusion of CFS, in addition to live bacterial form, was intended to distinguish whether the therapeutic effects were dependent on viable bacterial cells or mediated by secreted metabolites and possible postbiotic factors. In vitro, we utilized transforming growth factor beta (TGFβ)-activated LX-2 cells, an established human HSC model, were used to mimic liver fibrosis, as TGFβ stimulation induces fibrotic responses [31]. This model was used to examine the potential impact of A. muciniphila and F. prausnitzii in both live and CFS forms on the HSCs expression of SLC40A1 and collagen type I alpha 1 (COL1A1) genes. Next, prevention and improvement of liver fibrosis mediated by live and CFS forms of A. muciniphila and F. prausnitzii interventions by targeting hepcidin-ferroportin axis was studied in carbon tetrachloride (CCl₄)-induced liver fibrosis in C57BL/6 mice model using blood, liver, colon, and brain tissues examination. The fecal relative abundance of A. muciniphila, F. prausnitzii and Enterobacteriaceae (a family of potentially pathogenic gut bacteria) was also determined in fecal samples.

Materials and methods

Determination of gene expression profiles related to liver fibrosis and iron metabolism

Based on literature review, we selected a panel of genes involved in liver fibrosis and iron metabolism, including Hamp, Zo1 (Zonula Occludens-1), Tlr4 (toll-like receptor 4), Slc40a1, Dmt1, Il6, Bmp6, α-SMA (alpha-smooth muscle actin, Acta2) and Stat3 (signal transducer and activator of transcription 3). To confirm the biological relevance of these genes, we performed a preliminary bioinformatics analysis using a publicly available dataset (GSE207855) from a mouse model of CCl₄-induced liver fibrosis. This dataset was retrieved from the Gene Expression Omnibus (GEO) and included liver tissue samples from both CCl₄-induced liver fibrosis and untreated (control) mice [32]. Differential gene expression analysis was conducted using the Python programming language within the PyCharm environment [33]. Genes with a p-value < 0.05 were considered significantly differentially expressed. We selected this dataset because it does not include external interventions, allowing us to capture the natural molecular signature of liver fibrosis and to validate the expression patterns of our target genes. Additionally, principal component analysis (PCA) was performed to visualize the clustering of samples based on their gene expression profiles. PCA was implemented using Python version 3.10 in Jupyter Notebook with the Seaborn, Scikit-learn, and Matplotlib libraries. The analysis reduced dimensionality and revealed a clear separation between fibrotic and control samples based on the expression of iron-related and fibrosis-associated genes.

Bacterial culture conditions and cell-free supernatant preparation

Akkermansia muciniphila (DSM 22959) and Faecalibacterium prausnitzii A2-165 strain (DSM 17677) (also known as Faecalibacterium duncaniae) were provided by the DSMZ institute (German Collection of Microorganisms and Cell Cultures). These bacteria were cultured anaerobically in brain heart infusion (BHI) agar (Quelab, Canada) supplemented with menadione (1 µg/mL) (Sigma-Aldrich, USA), hemin (5 µg/mL) (Sigma-Aldrich, USA), and 0.05% L-cysteine (Sigma-Aldrich, USA). Additionally, 0.5% porcine mucin (Sigma-Aldrich, USA) was added for A. muciniphila, and 0.5% yeast extract (Sigma-Aldrich, USA) was added for F. prausnitzii. The bacteria were incubated under anaerobic conditions (80% N₂, 10% H₂, and 10% CO₂) at 37 °C for 3–7 days, utilizing an Anoxomat™ MARK II system [1]. To obtain cell-free supernatants (CFS) from A. muciniphila and F. prausnitzii, the bacteria were inoculated into supplemented BHI broth (Quelab, Canada) and incubated overnight until the optical density (OD) at 600 nm reached ≥ 1 (logarithmic phase). The bacterial cultures were then centrifuged at 12,000 × g for 20 min at 4 °C, and the bacterial pellets were discarded. The pH of the supernatants was adjusted to 7.4, followed by filtration through a 0.22 μm pore-size filter (Millipore, Rockville, Maryland, USA). The resulting CFS samples were stored at − 80 °C until use [34].

LX-2 cell line activation and treatment

The human hepatic stellate cell line, LX-2 was kindly donated by Dr. Reza Afarin (Jundishapur University of Medical Sciences, Ahvaz, Iran). LX-2 cells were cultured in Dulbecco’s Modified Eagle Medium (DMEM) High Glucose (Gibco; Thermo Fisher Scientific, Inc.) supplemented with 10% heat-inactivated fetal bovine serum (FBS) (Gibco Life Technologies, Paisley, UK), 100 U/mL penicillin, and 100 µg/mL streptomycin (Gibco Life Technologies, Paisley, UK). Cells were maintained in a humidified incubator at 37 °C with 5% CO₂, and the culture medium was replaced every 1–2 days.
For activation, LX-2 cells were seeded in 6-well plates (Sorfa, Zhejiang, China) at a density of 5 × 10⁵ cells/well and stimulated with transforming growth factor beta 1 (TGF-β1) (1 ng/mL; PeproTech, Sigma-Aldrich, Merck KGaA) overnight to establish an in vitro model of hepatic stellate cell activation. Afterward, LX-2 cells were treated with live A. muciniphila and F. prausnitzii at different multiplicities of infection (MOIs 10, 50 and 100), as well as with their derived CFS at 10% v/v, and incubated overnight in a 5% CO₂ atmosphere at 37 °C. Equal volumes of PBS and BHI broth were added in separate wells as controls for the live bacterial and CFS treatments, respectively [35, 36].

Total RNA extraction, cDNA synthesis, and reverse transcription-quantitative polymerase chain reaction (RT-qPCR) analysis

Total RNA was extracted using RNX-Plus reagent (CinnaGen, Iran). RNA quantity and quality were evaluated using a NanoDrop 2000 spectrophotometer (Thermo Fisher Scientific, USA) and verified by gel electrophoresis. Complementary DNA (cDNA) was synthesized using a First Strand cDNA Synthesis Kit (Parstous, Iran) according to the manufacturer’s instructions. RT-qPCR was performed using the Rotor-Gene Q MDX system (QIAGEN, Hilden, Germany). The mRNA expression levels of SLC40A1 and COL1A1 genes were assessed using Add SYBR Master-2x (Addbio, Korea) with specific primers listed in Table 1. Glyceraldehyde 3-phosphate dehydrogenase (GAPDH) was used as the internal reference gene. Relative gene expression was calculated using the 2–ΔΔCt method, and results are presented as fold changes compared to the control group.
Table 1
Oligonucleotide primers used in LX-2 cell line and mice
Target gene
Primer designation
Oligonucleotide sequence (5`-3`)
Product size (bp)
Reference
LX-2 cell
    
COL1A1
Forward
GGAAAGAATGGAGATGATGGG
140
This study
Reverse
AAACCACTGAAACCTCTGTG
SLC40A1
Forward
CTACTTGGGGAGATCGGATGT
176
[62]
Reverse
CTGGGCCACTTTAAGTCTAGC
GAPDH
Forward
GGAGCGAGATCCCTCCAAAAT
197
[63]
Reverse
GGCTGTTGTCATACTTCTCATGG
Mice
    
Hamp
Forward
CTGAGCAGCACCACCTATCTC
205
[7]
Reverse
TGGCTCTAGGCTATGTTTTGC
Stat3
Forward
AGAACCTCCAGGACGACTTTG
159
[8]
Reverse
TCACAATGCTTCTCCGCATCT
Acta2
Forward
GGACGTACAACTGGTATTGTGC
179
[9]
Reverse
TCGGCAGTAGTCACGAAGGA
Bmp6
Forward
TCAACGACACCACAAAGAGTTC
150
[10]
Reverse
TGCAAGACTTGGTAAATGCTGA
Il6
Forward
TGAACAACGATGATGCACTTG
200
[11]
Reverse
CTGAAGGACTCTGGCTTTGTC
Slc40a1
Forward
GGGTGGATAAGAATGCCAGAC
224
[12]
Reverse
CCTTTGGATTGTGATCGCAGT
Dmt1
Forward
TACCTAGACCCAGGAAACATCG
132
[14]
Reverse
CACTCCAAGTCTCGCTGCAA
Tlr4
Forward
TTTATTCAGAGCCGTTGGTG
186
[15]
Reverse
CAGAGGATTGTCCTCCCATT
Zo1
Forward
GCCGCTAAGAGCACAGCAA
172
[16]
Reverse
GCCCTCCTTTTAACACATCAGA
Rpl19
Forward
CCTGAAGGTCAAAGGGAATGTGTT
143
[17]
Reverse
GCTTTCGTGCTTCCTTGGTCTTA

Animal experiment

All animal experiments were conducted in agreement with the Animal Experiment Committee of Pasteur Institute of Iran guidelines for the care and use of laboratory mice. The study protocol was approved by the Animal Experiment Committee Pasteur Institute of Iran (IR.PII.REC.1399.029). For the present study, 40 male wild-type C57BL/6 mice at 6–8 weeks of age were purchased from Pasteur Institute of Iran (Tehran, Iran). All mice were examined for health status, with no observed abnormalities. The mice were housed under controlled and equal conditions for the acclimatization period (12 h light/dark cycle, temperature 22–23 °C, humidity 40%) with free access to a standard diet and autoclaved drinking water. All mice were separately housed in autoclaved cages and sterile hardwood chip bedding during the study. After environmental acclimatization, the mice were randomly allocated into 8 groups (n = 5).

Carbon tetrachloride (CCl₄)-induced liver fibrosis model and intervention

To establish the liver fibrosis model, mice were intraperitoneally (IP) injected a 10% Carbon tetrachloride (CCl₄) solution in olive oil, twice per week for 6 weeks. Prior to liver fibrosis induction, mice received oral pretreatment with either live and CFS forms of A. muciniphila and F. prausnitzii for 10 consecutive days. This intervention was continued throughout the duration of the experiment following the initiation of CCl₄ injections. To examine the effect of studied bacteria and their CFS on liver fibrosis, a total of eight experimental groups were established, each comprising five mice (n = 5), as follows: CNT group: healthy mice receiving no CCl₄ and no intervention, (2) Olive group: mice receiving intraperitoneal injections of olive oil alone (vehicle control), without bacterial intervention, CCl₄ group: mice receiving intraperitoneal injections of 10% CCl₄ solution without any oral intervention, PBS group: mice receiving CCl₄ injections and oral gavage of phosphate-buffered saline (PBS) as an intervention control, (5) Am group: mice receiving CCl₄ injections and oral gavage with 1 × 10⁹ CFU/200 µL live A. muciniphila, (6) Am-CFS group: mice receiving CCl₄ injections and oral gavage with 200 µL of A. muciniphila derived CSF, Fp group: mice receiving CCl₄ injections and oral gavage with 1 × 10⁹ CFU/200 µL live F. prausnitzii, (8) Fp-CFS mice receiving CCl₄ injections and oral gavage with 200 µL of F. prausnitzii-derived CFS.
At the end of the experiment, all liver fibrotic model mice were sacrificed by cervical dislocation two days after the last CCl₄ injection. Blood was collected for the assessment of serum biochemical markers. Liver, colon, and brain tissues, as well as fecal samples, were isolated from each mouse, snap-frozen in liquid nitrogen, and stored at − 80 °C for further analyses. Liver tissues were also used for histopathological evaluation [9].

Serum biochemical analysis

After blood collection, the samples were kept at room temperature for two hours and then centrifuged at 1,372 × g for 10 min to separate the serum. To evaluate liver function, serum levels of alanine aminotransferase (ALT), aspartate aminotransferase [37], lactate dehydrogenase (LDH), and iron were measured using commercial assay kits, following the manufacturer’s instructions [20].

Histopathological analysis

For histopathological analysis, liver samples were fixed in 10% neutral-buffered formalin, dehydrated, cleared, and embedded in paraffin. Paraffin-embedded liver tissues were sectioned at a thickness of 3–4 μm and stained with hematoxylin and eosin (H&E) and Masson’s trichrome. Microscopic evaluation of the stained sections was then performed (88). Examination of liver histopathology was performed by an expert pathologist, blind to study groups using a light microscope [20].

Immunohistochemistry (IHC) analysis

Paraffin-embedded liver tissues were sectioned at 3–4 μm thickness and air-dried at room temperature. After fixation at 80 °C for 20 min, non-specific antigens were blocked using horse serum at room temperature. The slides were incubated for 1 h at room temperature with the primary antibody against HAMP (hepcidin antimicrobial peptide antibody NBP1-59337, Novous biologicals), α-SMA (smooth muscle actin 1A4 Vitro), and FPN (ferroportin/SLC40 A1 antibody NBP2-453560, Novous biologicals) diluted in PBS by following dilution: anti-Hepcidin (1:200), anti- α-SMA (1:500) and anti FPN (1:100). Studied antigens were visualized using MASTER POLYMER PLUS DETECTION SYSTEM (PEROXIDASE, Master diagnostica) consists of HRP-conjugated secondary antibody (Primary Antibodies Amplifier Master) (MAD-000237QK-B10 or MAD-000237QK-B)) followed by PBS washing, incubation with Master Polymer Plus HRP (MAD-00237QK-C10 or MAD-000237QK-C), MAD-001811QK - Immunoperoxidase DAB Kit (Dark Brown) and MAD-108.1000 - Hematoxylin. For the microscopic study of histological slides, a light microscope (OLYMPUS CX-21) equipped with a digital camera (TRUECHROME II) was used by an expert pathologist, blind to study groups [38, 39].

Tissue RNA extraction and gene expression analysis

Total RNA from mice tissues (liver, colon, and brain) was extracted using the RNX-Plus Kit (CinnaGen, Iran). The quality of extracted RNA was assessed by 2% agarose gel electrophoresis and their concentration was measured by NanoDrop 2000 (Thermo Fisher Scientific, USA). The genomic DNA was removed using DNase I (Qiagen). Complementary DNA (cDNA) was synthesized using a cDNA synthesis kit (Parstous, Iran). RT-qPCR was performed by Rotor-Gene Q MDX (QIAGEN Hilden, Germany) using SYBR green master mix (Add SYBR Master-2x, Addbio, Korea). Specific primers used are listed in Table 1. Ribosomal protein L19 (Rpl19) was considered for normalizing the studied genes expression in liver, colon, and brain tissues. Relative gene expression levels were calculated using the 2–ΔΔCt method, and results are presented as fold change compared to the control group.

Fecal DNA extraction and gut microbiota-targeted analysis

Fresh fecal samples were collected in sterile containers and stored at − 80 °C for further analysis. Total DNA was extracted from each fecal sample by QIAamp DNA Stool mini kit (Qiagen, Germany) according to the manufacturer’s guidance. The purity and quantity of the extracted DNA were determined by 2% agarose gel electrophoresis and NanoDrop 2000 (Thermo Fisher Scientific, USA), respectively. The extracted DNA samples were stored at − 20 °C. The abundance of phyla and targeted bacteria were examined by quantitative PCR (qPCR) using SYBR green master mix (Add SYBR Master-2x, Korea) in LightCycler®96 SW 1.1 instrument (Roche, Germany). The PCR reactions were performed under the following thermal cycling conditions: an initial denaturation at 95 °C for 10 min, followed by 40 cycles of denaturation at 95 °C for 15 s, primer annealing at 58 °C for 30 s, and extension at 72 °C for 30 s. Specific primer pairs used for targeting gut microbiota members are listed in Table 2. The relative abundance of the targeted microbiota was calculated by normalizing Ct values against the control (CNT) group using the comparative ΔCt method (2ΔCt) [40].
Table 2
16 S rRNA gene-specific primers used for the gut microbiota analysis
Target gene
Primer designation
Oligonucleotide sequence (5`-3`)
Reference
Firmicute
Forward
TGAAACTYAAGGAATTGACG
[18]
Reverse
ACCATGCACCTGTC
Bacteroidetes
Forward
AAACTCAAAKGAATTGACGG
[18]
Reverse
GGTAAGGTTCCTCGCGCTAT
A. muciniphila
Forward
CAGCACGTGAAGGTGGGGAC
[19]
Reverse
CCTTGCGGTTGGCTTCAGAT
F. prausnitzii
Forward
GGAGGAAGAAGGTCTTCGG
[20]
Reverse
AATTCCGCCTACCTCTGCACT
Enterobacteriaceae
Forward
CATTGACGTTACCCGCAGAAGAAGC
[21]
Reverse
CTCTACGAGACTCAAGCTTGC

Identification of significantly altered gut microbiota in liver fibrosis patients using bioinformatics analysis

To identify significantly altered gut microbiota members associated with liver fibrosis, we performed a bioinformatics analysis on next-generation sequencing (NGS) data from BioProject PRJEB11419, as curated in the GMrepo database (https://gmrepo.humangut.info/). GMrepo is a curated and consistently annotated repository that reprocesses and standardizes publicly available human gut metagenomics datasets. Based on GMrepo’s metadata classification, we analyzed gut microbiota profiles of samples labeled as “liver fibrosis” and “healthy controls” [41]. Data processing and analysis were conducted using Python (version 3) within the Jupyter Notebook environment, utilizing the Seeker package. Bacterial taxa were categorized based on whether their relative abundance was significantly increased or decreased in liver fibrosis patients compared to healthy subjects. Statistical significance was determined using Linear Discriminant Analysis (LDA) with an FDR-corrected p-value threshold of < 0.05. LDA was applied to the amplicon-based/marker gene sequencing data to identify taxa that contributed most to the separation between groups. LDA plots were generated using Seaborn, Scikit-learn, and Matplotlib libraries in Python 3.10. To further validate and interpret the identified bacterial taxa, we used the Coremine Medical database (https://www.coremine.com/medical/) for literature-based functional association and confirmation [42].

Statistical analysis

Results are presented as the mean ± standard error of the mean (SEM). Statistical analyses were performed using GraphPad Prism 8.0 (GraphPad Software Inc., CA, USA). An independent sample t-test was used for comparisons between two groups, while one-way ANOVA followed by Tukey’s post hoc test was applied for comparisons among multiple groups. Statistical significance was indicated as follows: at *P < 0.05, **P < 0.01, ***P < 0.001, and ****P < 0.0001.

Results

Differential expression of liver fibrosis-associated genes in Mice with CCl₄-induced liver fibrosis compared to healthy controls

To confirm the biological relevance of the selected genes, we performed a preliminary analysis using a publicly available dataset from a mouse model of CCl₄-induced liver fibrosis. A hierarchical clustering heat map (Fig. 1A) revealed distinct expression patterns between fibrotic and control liver samples. Notably, genes associated with fibrosis and inflammation including Stat3, Tlr4, Bmp6, Acta2, Il6, Dmt1, and Slc40a1 were upregulated in the liver fibrosis group, while Zo1 and Hamp were markedly downregulated compared to controls.
Fig. 1
Heatmap of selected liver fibrosis- and iron metabolism-related gene expression profiles (Stat3, Tlr4, Bmp6, α-SMA, Il6, Dmt1, Slc40a1, Zo1, and Hamp) comparing control and CCl₄-induced liver fibrosis groups. Red and blue colors indicate high and low expression levels, respectively (A). Principal component analysis (PCA) plot showing clear separation between control and liver fibrosis groups based on differential gene expression patterns (B)
Bild vergrößern
Furthermore, PCA clearly separated the control and fibrotic groups based on their overall gene expression profiles (Fig. 1B), with the first PC1 accounting for 79.7% of the variance. These findings highlight the strong discriminatory power of the selected genes and validate their importance as targets for subsequent experimental analysis in our intervention study involving A. muciniphila, F. prausnitzii, and their CFS in mice with CCl₄-induced liver fibrosis.

Live and CFS forms of A. muciniphila and F. prausnitzii downregulated the expression of SLC40A1 and COL1A1 in TGFβ-stimulated LX-2 cells

To evaluation of the potential effect of A. muciniphila, F. prausnitzii and their CFS on the SLC40A1and COL1A1 genes, LX2 cells were stimulated with TGFβ, a potent fibrogenic factor known to activate quiescent HSCs. TGFβ-stimulated LX-2 cell were then treated with live forms of the studied bacteria at MOI of 10, 50, and 100, as well as with CFS at a concentration of 10% (v/v) overnight. As depicted in Fig. 2 (A-D) TGFβ stimulation significantly upregulated SLC40A1 and COL1A1 relative mRNA expression compared to unstimulated control cells. Treatment with A. muciniphila, F. prausnitzii, and their respective CFS significantly downregulated the TGFβ-induced mRNA expression of SLC40A1 and COL1A1 genes compared to the PBS. Notably, F. prausnitzii at MOI 50 and A. muciniphila at MOI 10 did not significantly alter SLC40A1 expression; however, all other bacterial treatments (live and CFS forms) led to a significant downregulation of SLC40A compared to the PBS (Fig. 2A and B). Similarly, with the exception of A. muciniphila at MOI 50 and F. prausnitzii at MOI 50, significant downregulation of COL1A1 gene was observed in all other treatment groups compared to the PBS control (Fig. 2C and D).
Fig. 2
Effect of live and CFS forms of Akkermansia muciniphila and Faecalibacterium prausnitzii on the expression of SLC40A1 and COL1A1 genes in TGF-β-activated LX-2 cells. (A, C) LX-2 cells were stimulated with TGF-β1 (1 ng/mL) to induce fibrogenic activation and treated with live bacteria (A. muciniphila or F. prausnitzii) at different multiplicities of infection (MOI 10, 50, and 100). (B, D) Parallel treatments were performed with 10% (v/v) cell-free supernatant (CFS) derived from the respective bacteria. Gene expression levels of SLC40A1 (A, B) and COL1A1 (C, D) were assessed by RT-qPCR and normalized to GAPDH as the internal control. Results are shown as fold change relative to control (unstimulated LX-2 cells). Data represent the mean ± SEM. The significant results are shown as *P < 0.05, **P < 0.01, ***P < 0.001, and ****P < 0.0001
Bild vergrößern

Liver injury amelioration by live and CFS forms of A. muciniphila and F. prausnitzii in mice with CCl₄-induced liver fibrosis

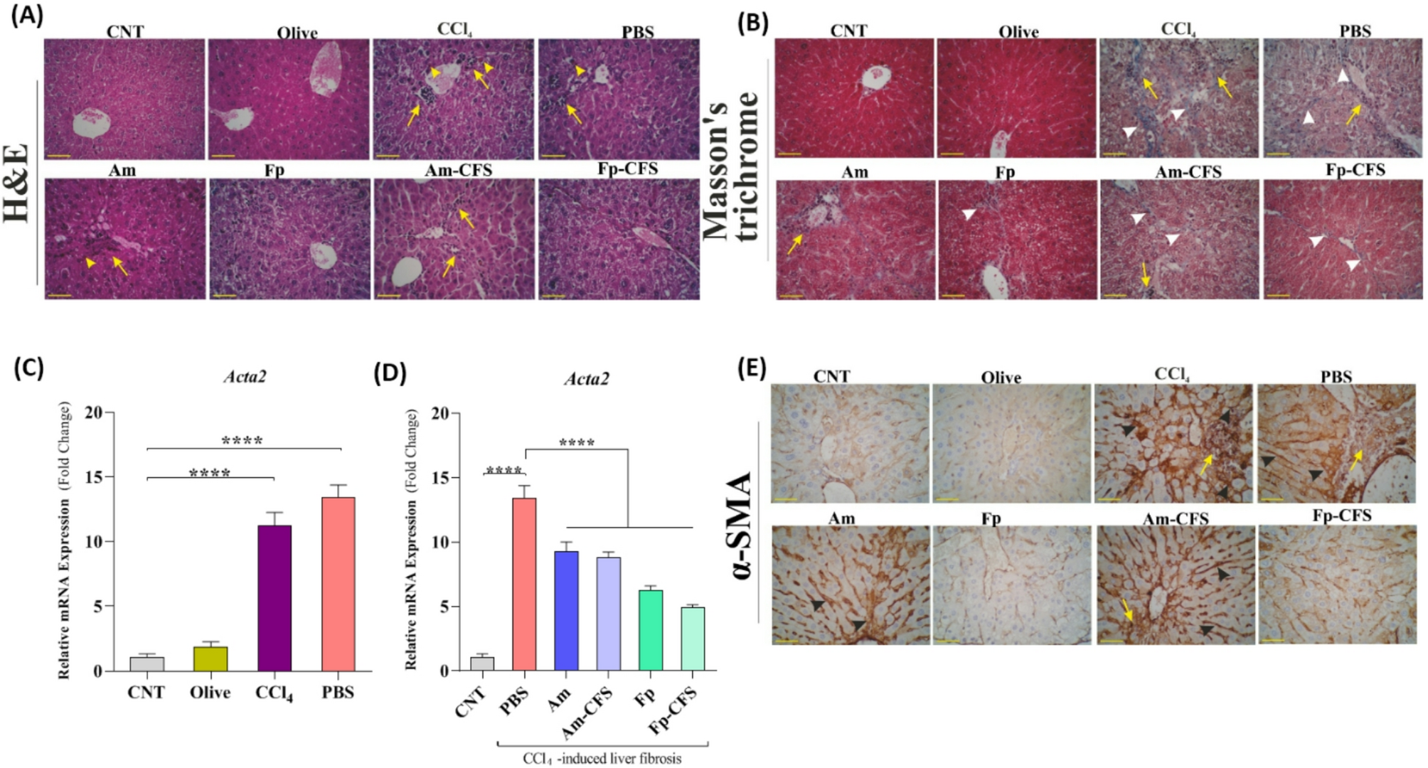
To evaluate the protection effects of A. muciniphila, F. prausnitzii, and their CFS intervention on liver fibrosis induced by CCl₄, we performed histopathological analysis of liver tissues and assessed the expression of α-SMA, a key fibrogenic marker, using RT-qPCR and IHC techniques. Histopathological evaluation of liver sections stained with hematoxylin and eosin (H&E) and Masson’s trichrome staining showed that the liver tissue architecture was completely normal in the CNT and Olive mice groups (Fig. 3A and B). Necrosis of hepatocytes, high infiltration of inflammatory cells, extensive disruption of the hepatocyte plates, and an increase in interstitial connective tissue with collagen fibers and also elevated α-SMA were observed in the CCl₄ and PBS (Fig. 3A-E). Am, Fp, Am-CFS, and Fp-CFS groups exhibit less tissue damage and visibly reduced collagen staining compared to PBS group, with Fp and Fp-CFS showing more preserved liver architecture, suggesting better hepatoprotective effects (Fig. 3A and B). The relative mRNA levels of α-SMA (Acta2), a gene upregulated during liver fibrosis, were significantly lower in mice with liver fibrosis receiving live A. muciniphila, A. muciniphila CFS, F. prausnitzii, and F. prausnitzii CFS (Am, Am-CFS, Fp, and Fp-CFS groups) compared to the PBS group (Fig. 3C and D). As demonstrated in Fig. 3E, we also reported the reduced α-SMA in Fp, Fp-CFS and AM groups than in the PBS group, respectively. In mice with liver fibrosis treated with F. prausnitzii (Fp group) and F. prausnitzii CFS (Fp-CFS), low infiltration of inflammatory cells and α-SMA was identified in the structure of the liver tissue; the hepatic architecture was completely intact in most fields of the liver, and no histopathological changes were observed (Fig. 3A and E).
Fig. 3
Protective effects of live and CFS forms of Akkermansia muciniphila and Faecalibacterium prausnitzii on liver fibrosis in CCl₄-induced mice. Mice were pre-treated with A. muciniphila, F. prausnitzii, or their CFS starting 10 days before CCl₄ IP injection and continued until the end of experiment. (A) Hematoxylin and eosin (H&E) staining and (B) Masson’s trichrome staining of liver sections showing histopathological alterations and collagen deposition, respectively. (C, D) hepatic α-SMA (Acta2) mRNA expression in liver tissues were assessed by RT-qPCR and normalized to Rpl19 as the internal control. Results are shown as fold change relative to CNT group (E) Immunohistochemical (IHC) staining for α-SMA expression in liver tissues. Images were captured under light microscopy (scale bars = 50 μm). Yellow arrowheads indicate hepatocyte necrosis, yellow arrows indicate inflammatory infiltration, white arrowheads indicate collagen fibers, and black arrowheads indicate α-SMA-positive areas. Healthy mice (CNT), phosphate-buffered saline (PBS), A. muciniphila (Am), A. muciniphila CFS (Am-CFS), F. prausnitzii (Fp), and F. prausnitzii CFS (Fp-CFS). Data represent the mean ± SEM. The significant results are shown as *P < 0.05, **P < 0.01, ***P < 0.001, and ****P < 0.0001
Bild vergrößern

The impact of live and CFS forms of A. muciniphila and F. prausnitzii on hepcidin and ferroportin expression in liver tissue of mice with CCl₄-induced liver fibrosis

Given the important role of the hepcidin-ferroportin axis in liver fibrosis, we evaluated the effects of A. muciniphila, F. prausnitzii, and their CFS on hepatic expression of hepcidin (Hamp) and ferroportin (Slc40a1) in mice liver tissue using RT-qPCR and IHC. RT-qPCR analysis revealed that hepatic mRNA expression of Hamp and Slc40a1 were significantly reduced in the CCl₄ group and the PBS group compared to the healthy control (CNT) group. We did not observe a significant difference in the relative mRNA expression of Hamp and Slc40a1 in the Olive group compared to the CNT group (Fig. 4A and D). Interestingly, with the exception of the non-significant change in hepatic Slc40a1 expression observed in mice with liver fibrosis treated with A. muciniphila CFS (Am-CFS group), intervention with both live and CFS forms of A. muciniphila and F. prausnitzii (Am, Am-CFS, Fp, and Fp-CFS groups) significantly increased hepatic Hamp and Slc40a1 expression compared to the PBS group (Fig. 4B and E). IHC staining supported the gene expression data CCl₄ and PBS groups show weaker staining for both Hamp and Fpn compared with CNT. Mild expression of Hamp in the histological structure of the liver was observed in the Am, and Am-CFS groups (Fig. 4C). The expression of Hamp in the hepatic architecture of the liver in CNT, Fp, and Fp-CFS groups was completely intact in most fields (Fig. 4C). Although a reduction in ferroportin expression was observed in the PBS, CCl₄, and Am-CFS groups, Fpn expression in the liver tissue of the CNT, Am, Fp, and Fp-CFS groups appeared normal in most histological fields (Fig. 4F).
Fig. 4
Effect of live and CFS forms of Akkermansia muciniphila and Faecalibacterium prausnitzii on hepatic Hamp and Fpn expression in CCl₄-induced liver fibrosis mice. Mice were pre-treated with A. muciniphila, F. prausnitzii, or their CFS starting 10 days before CCl₄ IP injection and continued until the end of experiment. (A, B, D and E) Relative mRNA expression of Hamp and ferroportin (Slc40a1) genes in liver tissue assessed by RT-qPCR and normalized to Rpl19 as the internal control. Results are shown as fold change relative to CNT group. (B, E) Comparison of Hamp and Fpn expression across intervention groups. (C, F) Immunohistochemically (IHC) staining for Hamp and Fpn in liver tissue (scale bar, 50 μm). Data represent the mean ± SEM. The significant results are shown as *P < 0.05, **P < 0.01, ***P < 0.001, and ****P < 0.0001
Bild vergrößern

The impact of live and CFS forms of A. muciniphila and F. prausnitzii on serum iron and liver enzymes in mice with CCl₄-induced liver fibrosis

The serum levels of alanine aminotransferase (ALT), aspartate transaminase [37], lactate dehydrogenase (LDH), and iron were measured to assess the ameliorative effects of live A. muciniphila, F. prausnitzii, and their CFS on liver fibrosis. The serum levels of ALT, AST, LDH, and iron were significantly increased in the PBS group compared to the CNT group (Fig. 5A-D). Interestingly, the levels of these markers were markedly reduced in mice with liver fibrosis receiving F. prausnitzii and F. prausnitzii CFS (Fp and Fp-CFS groups) compared to the PBS group. Additionally, mice intervened with A. muciniphila CFS (Am-CFS group) showed significantly lower serum levels of AST, LDH, and iron compared to the PBS group, although ALT levels did not differ significantly. In the mice with liver fibrosis treated with live A. muciniphila (Am group), a noticeable reduction in ALT and LDH levels was observed, while AST and iron levels remained unchanged (Fig. 5A-D).
Fig. 5
Effect of Akkermansia muciniphila, Faecalibacterium prausnitzii and their CFS on serum biomarkers in mice with CCl₄-induced liver fibrosis. Mice were pre-treated with A. muciniphila, F. prausnitzii, or their CFS starting 10 days before CCl₄ IP injection and continued until the end of experiment. Serum levels of (A) alanine aminotransferase (ALT), (B) aspartate aminotransferase [37], (C) lactate dehydrogenase (LDH), and (D) iron were measured. Healthy mice (CNT), phosphate-buffered saline (PBS), A. muciniphila (Am), A. muciniphila CFS (Am-CFS), F. prausnitzii (Fp), and F. prausnitzii CFS (Fp-CFS). Data represent the mean ± SEM. The significant results are shown as *P < 0.05, **P < 0.01, ***P < 0.001, and ****P < 0.0001
Bild vergrößern

The impact of live and CFS forms of A. muciniphila and F. prausnitzii on the hepatic mRNA levels of Tlr4, Il6, Stat3, Dmt1, Bmp6, and Zo1 in liver tissue of mice with CCl₄-induced liver fibrosis

To investigate whether intervention with A. muciniphila, F. prausnitzii, and their CFS modulates the expression of genes involved in liver fibrosis and iron metabolism, we evaluated the hepatic mRNA expression of Tlr4, Il6, Stat3, Dmt1, Bmp6, and Zo1 in liver tissue of mice with liver fibrosis. The expression of Il6 and Tlr4 was significantly decreased in the PBS group compared to the CNT group, while Stat3 expression did not show a significant change (Figs. 6A-C).
Fig. 6
Effect of Akkermansia muciniphila, Faecalibacterium prausnitzii, and their CFS on hepatic mRNA expression of Stat3, Tlr4, Bmp6, Il6, Dmt1, and Zo1 genes in mice with CCl₄-induced liver fibrosis. Mice were pre-treated with A. muciniphila, F. prausnitzii, or their CFS starting 10 days before CCl₄ IP injection and continued until the end of experiment. Total RNA was extracted from liver tissues, and mRNA expression level of (A) Stat3, (B) Tlr4, (C) Il6, (D) Bmp6, (E) Dmt1 and (F) Zo1 were assessed by RT-qPCR and normalized to Rpl19 as the internal control. Results are shown as fold change relative to CNT group. Healthy mice (CNT), phosphate-buffered saline (PBS), A. muciniphila (Am), A. muciniphila CFS (Am-CFS), F. prausnitzii (Fp), and F. prausnitzii CFS (Fp-CFS). Data represent the mean ± SEM. The significant results are shown as *P < 0.05, **P < 0.01, ***P < 0.001, and ****P < 0.0001
Bild vergrößern
Significant downregulation of Il6 and Tlr4 was observed in mice with liver fibrosis receiving A. muciniphila, A. muciniphila CFS, F. prausnitzii, and F. prausnitzii CFS (Am, Am-CFS, Fp, and Fp-CFS groups) compared to the PBS group (Fig. 6B and C). The hepatic mRNA expression of Stat3 was significantly increased in the Am group (mice receiving live A. muciniphila) and significantly decreased in the Am-CFS group compared to the PBS group. While Stat3 expression did not change significantly in the Fp group (mice receiving live F. prausnitzii), a significant upregulation was observed in the Fp-CFS group (mice receiving F. prausnitzii CFS) compared to the PBS group (Fig. 6A).
In addition, there was a significant reduction in Bmp6 and Dmt1 mRNA expression in the PBS group compared to the CNT group (Fig. 6D and E). This downregulation was also observed in the Am and Am-CFS groups compared to the PBS group. Although a significant reduction in Bmp6 expression was found in the Fp-CFS group, and a significant induction of Dmt1 was observed in the Fp group, no significant changes in hepatic Bmp6 expression were found in the Fp group, nor in Dmt1 expression in the Fp-CFS group (Fig. 6D and E).
Furthermore, a significant reduction in Zo1 transcript levels was observed in the liver tissue of PBS group compared to the CNT group. This reduction was significantly reversed in the Fp group (mice receiving F. prausnitzii) compared to the PBS group. However, no significant changes in hepatic Zo1 mRNA expression were detected following intervention with A. muciniphila, its CFS, or F. prausnitzii CFS (Am, Am-CFS, and Fp-CFS groups) compared to the PBS group (Fig. 6F).

The impact of live and CFS forms of A. muciniphila and F. prausnitzii on mRNA levels of Zo1, Dmt1, and Slc40a1 in colonic tissue of mice with CCl₄-induced liver fibrosis

Given the critical role of genes involved in gut barrier integrity and intestinal iron absorption and transport, we investigated the effects of A. muciniphila, F. prausnitzii, and their CFS on the mRNA expression levels of Zo1, Dmt1, and Slc40a1 in the colonic tissue of mice with CCl₄-induced liver fibrosis.
A significant downregulation of Dmt1 gene expression was observed in the colonic tissue of the PBS group compared to the CNT group. While Dmt1 mRNA expression was significantly increased in mice with liver fibrosis receiving F. prausnitzii and its CFS (Fp and Fp-CFS groups) compared to the PBS group, no significant changes were detected in the Am and Am-CFS groups (mice treated with A. muciniphila and its CFS) (Fig. 7A). Although Slc40a1 expression did not differ significantly between the PBS and CNT groups, a significant downregulation of Slc40a1 was observed in the colonic tissue of the Am, Am-CFS, Fp, and Fp-CFS groups compared to the PBS group (Fig. 7B). Furthermore, compared to the PBS group, Zo1 mRNA expression was significantly upregulated in the colonic tissue of mice with liver fibrosis receiving F. prausnitzii and its CFS (Fp and Fp-CFS groups), while no significant effects were observed in the Am and Am-CFS groups (Fig. 7C).
Fig. 7
Effect of Akkermansia muciniphila, Faecalibacterium prausnitzii, and their CFS on the mRNA levels of Dmt1, Slc40a1, and Zo1 genes in the colon tissue of mice with CCl₄-induced liver fibrosis. Mice were pre-treated with A. muciniphila, F. prausnitzii, or their CFS starting 10 days before CCl₄ IP injection and continued until the end of experiment. Total RNA was extracted from colon tissues, and mRNA expression level of (A) Dmt1, (B) Slc40a1 and (C) Zo1 were assessed by RT-qPCR and normalized to Rpl19 as the internal control. Healthy mice (CNT), phosphate-buffered saline (PBS), A. muciniphila (Am), A. muciniphila CFS (Am-CFS), F. prausnitzii (Fp), and F. prausnitzii CFS (Fp-CFS). Data represent the mean ± SEM. The significant results are shown as *P < 0.05, **P < 0.01, ***P < 0.001, and ****P < 0.0001
Bild vergrößern

The impact of live and CFS forms of A. muciniphila and F. prausnitzii on mRNA levels of Tlr4, Hamp, Dmt1, and Slc40a1 in brain tissue of mice with CCl₄-induced liver fibrosis

Given the importance of the gut–liver–brain axis in the context of liver fibrosis, we investigated the effects of live and CFS derived forms of A. muciniphila and F. prausnitzii on the expression of Tlr4, Hamp, Dmt1, and Slc40a1 transcripts in the brain tissue of mice with CCl₄-induced liver fibrosis.
Although Hamp expression was significantly downregulated in the PBS group compared to the CNT group, its mRNA level was significantly increased in the brain tissue of mice with liver fibrosis treated with F. prausnitzii CFS (Fp-CFS group) compared to the PBS group. In contrast, Hamp transcript levels remained unchanged in the brain tissue of mice receiving live A. muciniphila, A. muciniphila CFS, or live F. prausnitzii compared to the PBS group (Fig. 8A).
Fig. 8
Effect of Akkermansia muciniphila, Faecalibacterium prausnitzii, and their CFS on the mRNA levels of Hamp, Tlr4, Dmt1 and, Slc40a1 genes in the brain tissue of mice with liver fibrosis by RT-qPCR. Mice were pre-treated with A. muciniphila, F. prausnitzii, or their CFS starting 10 days before CCl₄ IP injection and continued until the end of experiment. Total RNA was extracted from brain tissues, and mRNA expression level of (A) Hamp, (B) Slc40a1, (C) Dmt1 and (D) Tlr4 were assessed by RT-qPCR and normalized to Rpl19 as the internal control. Results are shown as fold change relative to CNT group. Healthy mice (CNT), phosphate-buffered saline (PBS), A. muciniphila (Am), A. muciniphila CFS (Am-CFS), F. prausnitzii (Fp), and F. prausnitzii CFS (Fp-CFS). Data represent the mean ± SEM. The significant results are shown as *P < 0.05, **P < 0.01, ***P < 0.001, and ****P < 0.0001
Bild vergrößern
In the brain tissue of mice receiving A. muciniphila CFS (Am-CFS), a significant reduction in Slc40a1 mRNA levels was observed compared to the PBS group, which showed significantly elevated Slc40a1 expression relative to the healthy control (CNT) group. No significant changes in Slc40a1 mRNA levels were observed in the other treatment groups (Fig. 8B). Although the PBS group showed significantly elevated Dmt1 mRNA levels in brain tissue compared to the CNT group, a significant downregulation of Dmt1 relative expression was observed in mice orally treated with F. prausnitzii CFS and A. muciniphila CFS (Fp-CFS and Am-CFS groups). In contrast, no significant changes in Dmt1 expression were observed in the brain tissue of mice with liver fibrosis receiving live A. muciniphila or F. prausnitzii compared to the PBS group (Fig. 8C). The transcription of the Tlr4 gene was significantly increased in the brain tissue of PBS-treated mice compared to the CNT group. A significant reduction in Tlr4 mRNA levels was observed in mice orally treated with live A. muciniphila and F. prausnitzii (Am and Fp groups) relative to the PBS group. In contrast, no significant changes in Tlr4 expression were detected in mice treated with the CFS forms of A. muciniphila and F. prausnitzii (Am-CFS and Fp-CFS groups) compared to the PBS group (Fig. 8D).

The impact of live and CFS forms of A. muciniphila and F. prausnitzii on the relative abundance of gut microbiota members in fecal samples of mice with CCl₄-induced liver fibrosis

To investigate whether A. muciniphila, F. prausnitzii, and their derived CFS can modulate the dysbiotic gut microbiota composition associated with CCl₄-induced liver fibrosis, we assessed the relative abundance of the target bacteria and the ratio of the two dominant bacterial phyla, Firmicutes and Bacteroidetes, in fecal samples. Quantification was performed using 16 S rRNA gene-targeted phylum- and species-specific primers via qPCR.
The relative abundance of A. muciniphila was significantly reduced in the PBS and CCl₄ groups compared to the CNT group. However, its abundance was significantly increased following administration of live A. muciniphila, A. muciniphila CFS, and F. prausnitzii CFS in the Am, Am-CFS, and Fp-CFS groups, respectively. A significant decrease in the relative abundance of F. prausnitzii was observed in the PBS and CCl₄ groups compared to the CNT group. Mice receiving A. muciniphila CFS (Am-CFS group) showed a significant increase in F. prausnitzii abundance compared to the PBS group. There was a significant elevation of E. coli in PBS mice group in comparison by CNT. A reduced abundance of E. coli was observed in mice with liver fibrosis receiving A. muciniphila CFS (Am-CFS group), F. prausnitzii CFS (Fp-CFS group) and live F. prausnitzii (Fp group) compared to the PBS group (Fig. 9). An elevated Firmicutes/Bacteroidetes ratio was observed in mice receiving F. prausnitzii (Fp group) and live and CFS forms of A. muciniphila (Am and Am-CFS groups), respectively. The highest and most significant increase in this ratio was found in the group receiving F. prausnitzii (Fp group) Fig. 9).
Fig. 9
Relative abundance of gut microbiota members assessed by qPCR in mice with CCl₄-induced liver fibrosis. Mice were pre-treated with A. muciniphila, F. prausnitzii, or their CFS starting 10 days before CCl₄ IP injection and continued until the end of experiment. Total DNA was extracted from fecal samples, and the relative abundance of A. muciniphila, F. prausnitzii, E. coli, Firmicutes, and Bacteroidetes was determined by qPCR using 16 S rRNA gene-specific primers. Data were normalized to the control group (CNT) and are presented as Z-score normalized values. A yellow-to-blue color gradient represents abundance levels (yellow indicates lower abundance; blue indicates higher abundance). Healthy mice (CNT), phosphate-buffered saline (PBS), A. muciniphila (Am), A. muciniphila CFS (Am-CFS), F. prausnitzii (Fp), and F. prausnitzii CFS (Fp-CFS)
Bild vergrößern

Significant alterations in gut microbiota composition in liver fibrosis patients compared to healthy subjects identified via bioinformatics analysis

Using publicly available NGS data from the GMrepo database, we examined gut microbiota composition in patients with liver fibrosis compared to healthy controls. The analysis revealed that patients with liver fibrosis exhibited a higher relative abundance of several bacterial species, including Bacteroides thetaiotaomicron, Streptococcus salivarius, Haemophilus parainfluenzae, Veillonella parvula, Lactobacillus salivarius, Klebsiella pneumoniae, and Clostridium perfringens. In contrast, a significant reduction was observed in beneficial commensals such as Bacteroides eggerthii, Bacteroides massiliensis, Alistipes putredinis, Bacteroides plebeius, Bacteroides uniformis, Roseburia spp., and Faecalibacterium prausnitzii in liver fibrosis patients compared to healthy subjects.

Discussion

Pathologic liver fibrosis is associated with deficient hepcidin expression and dysbiosis of the gut microbiota. Furthermore, there is an association between iron homeostasis, which is mainly regulated by hepcidin, gut microbiota composition, and its metabolic activity [15, 27, 43]. Although the hepatoprotective roles of A. muciniphila and F. prausnitzii, attributed to their immunomodulatory potential, have been reported [21, 4446], their effects on liver fibrosis pathology specifically via modulation of the hepcidin-ferroportin axis and a comparative study of their hepatoprotective efficacy have not been previously investigated. In this study, we aimed to comparatively investigate the preventive and ameliorative effects of both live and CFS forms of A. muciniphila and F. prausnitzii on CCl₄-induced liver fibrosis in C57BL/6 mice for the first time. Our findings revealed that while both bacteria and their CFS forms exhibited hepatoprotective effects, F. prausnitzii and its CFS demonstrated significantly greater potential in improving liver fibrosis compared to A. muciniphila and its CFS, as evidenced by histopathological assessments and serum liver markers.
Liver fibrosis is driven by iron deposition in hepatocytes, which is followed by the Fenton reaction, inflammation, and activation of HSCs. Transdifferentiation of quiescent HSCs to activated cells occurs by chronic hepatocellular injuries, followed by the production of TGFβ by macrophages as one of the most potent profibrogenic cytokine. Activated HSCs produce α-SMA and other ECM microfilaments, including COL1A1, whose excessive production and accumulation contribute to the formation of fibrous scars during liver fibrosis [37, 47]. In line with our in vitro findings, treatment with both live and CFS forms of A. muciniphila and F. prausnitzii led to the downregulation of COL1A1 in TGFβ-activated LX-2 cells. Interestingly, despite testing multiple MOIs, no clear dose-dependent effects were observed, suggesting that bacterial-TGFβ-activated LX-2 cells interactions may reach a saturation point at lower MOIs. Furthermore, it is possible that secreted bioactive factors concentrated in the CFS could play a dominant role in mediating the observed ant fibrotic effects, as CFS treatment showed a more pronounced effect than bacterial treatment. Consistently, the in vivo analysis demonstrated significant reductions in α-SMA mRNA (Acta2 gene) and protein levels in liver tissues of mice treated with A. muciniphila, F. prausnitzii and their CFS, with F. prausnitzii and its CFS showing a superior antifibrotic effect compared to A. muciniphila and its CFS.
The pathologic effect of downregulated or abolished hepcidin expression on liver injuries (fibrosis, cirrhosis, HCC, ALD, and fatty liver diseases) due to dysregulated iron homeostasis has been reported in animal models and human studies through lacking the hindering effect of hepcidin on ferroportin activity for iron entry into the circulation [2, 4851]. Based on both IHC staining and gene expression analysis, we identified a significant reduction in hepcidin and ferroportin expression in the PBS group compared to the healthy control mice. This downregulation of hepcidin and ferroportin was improved following intervention with F. prausnitzii, F. prausnitzii CFS, A. muciniphila, and A. muciniphila CFS, respectively.
Hepcidin expression is regulated by several mechanisms, including immune -related pathways such as pro-inflammatory cytokines derived from macrophages (IL-6-STAT3) and the induction of TLR4 expressed on hepatocytes via bacterial LPS [5254]. We identified the downregulated mRNA levels of Stat3, Il6, and Tlr4 in liver tissue in the PBS-treated mice compared with the control group. Interestingly, although F. prausnitzii, F. prausnitzii CFS, and A. muciniphila (unlike A. muciniphila CFS) mice demonstrated the reduction of hepatic Stat3, Il-6, and Tlr4 compared with PBS groups, these genes were elevated in comparison with the healthy control. Our results support the hepatoprotective effect by presenting the immunomodulatory potential of F. prausnitzii and A. muciniphila. Munukka E et al. reported the beneficial effects of oral administration of F. prausnitzii in high-fat diet (HFD)-fed mice to improve hepatic damage and reduction of adipose tissue inflammation via decreased infiltration of inflammatory CD45-positive leukocytes [45]. Similarly, oral administration of A. muciniphila exhibited damping of hepatic and systemic pro-inflammatory cytokines, which mediated hepatoprotection in HFD-fed mice, HFD/CCl₄-induced liver fibrosis, and acute liver injury induced by concanavalin A (Con A) mice model [21, 44, 45, 55]. Furthermore, the importance of restoring the expression and localization of tight junction proteins, such as ZO-1, to maintain hepatic and gut barrier and desirable gut-liver axis has been demonstrated. Gut microbiota members beneficially control the putative gene expression and localization for reinforcement of gut and hepatic barriers in in-vitro and in-vivo studies [5658]. Here, we reported that F. prausnitzii and its CFS significantly upregulated hepatic and colonic Zo-1 expression in mice with liver fibrosis.
Furthermore, hepcidin (Hamp) expression is regulated by iron overload status through BMPs/ SMAD signaling pathway. We identified the relatively beneficial effect of F. prausnitzii on hepatic Bmp6 transcripts, unlike its downregulation in other groups compared with healthy mice. In an interesting study by Yeob Han C et al., the importance of restoration of hepcidin expression via adenoviral delivery of hepcidin in liver fibrosis progression in mice treated with CCl₄ or bile duct ligation was reported. They also emphasized the effect of hepcidin on the regulation of the crosstalk between hepatocytes and HSCs, which is dysregulated in liver disease [9]. By this, we revealed the potential of F. prausnitzii and A. muciniphila by the dominant effect from F. prausnitzii and its CFS for restoration of hepcidin levels and attenuation of liver injury markers.
There is a direct correlation between iron status and liver-expressed ferroportin, which is considered a protective response against iron accumulation in hepatocytes [59, 60]. In the present study, we identified the upregulatory effect of F. prausnitzii, F. prausnitzii CFS, and A. muciniphila administrated mice on ferroportin in the liver tissue, respectively. In addition to the regulatory role of hepcidin to control iron accumulation on hepatocytes, which targets ferroportin-expressed cells, especially hepatocytes, the function of cytosolic and membrane DMT-1 is involved in hepatic iron uptake. Since iron in circulation is mainly as saturated transferrin with di-ferric iron, the main hepatocyte iron uptake occurs by internalization of the TF-TF receptor (TFR) complex followed by acidification, iron STEAP3-mediated reduction, and DMT-1 function to release ferrous iron from the endosome to hepatocyte cytosol. Furthermore, membrane DMT-1 uptake non-transferrin iron binding (NTBI) forms from circulation to hepatocytes to provide an iron transient pool on hepatocytes [61]. Skripynk K et al. reported the induction effect of Lactobacillus plantarum and Lactobacillus curvatus as probiotic supplementation on hepatic expression of type 1 Tfrc and DMT-1 and also serum ferroportin without affecting hepcidin levels with and without iron supply in rats on high-fat iron-deficient diets [62]. In contrast, our results showed that hepatic Dmt1 transcripts were reduced by all treatments despite F. prausnitzii group.
It has been demonstrated that intestinal absorption of dietary iron, mediated by key proteins involved in iron uptake and export, significantly influences circulating iron levels [63]. Furthermore, GIT hosts the microbiota, which can be altered by disrupted iron levels. For instance, reduction in short chain fatty acids (SCFAs) producing bacteria such as Roseburia spp. and Bacteroides spp. and Firmicutes has been reported in iron deficiency [64]. On the other hand, gut microbiota influences iron homeostasis by altering environmental factors such as colonic pH by releasing SCFAs and siderophore production and affecting the expression of related genes. Das N et al. identified the suppressor effect of gut microbiota metabolites,1,3-diaminopropane (DAP) and reuterin on hypoxia-inducible factor 2a (HIF-2a), which regulates gene expression of DMT1, Dcytb, and FPN in GIT [65]. In the present study, the mRNA levels of Dmt1 and Slc40a1 were assessed in liver fibrotic mice groups. We reported decreased Dmt1 and Slc40a1 colonic transcripts in the PBS mice group than the control mice. Oral administration of F. prausnitzii, A. muciniphila, and their CFS elevated and reduced the mRNAs level of Dmt1 and Slc40a1, respectively. Our results are similar to those of Deschemin GC et al., who reported higher and lower Dmt1 and Slc40a1, respectively, in germ-free mice than mice colonized with microbiota. These data reinforce the correlation between iron intestinal absorption/exportation profile and gut microbiota composition.
Animal and human studies revealed the existence of hepcidin in the brain, which may have originated from the liver or in situ production [11]. There are several strategies to protect against neuron damage during iron overload, including increased ferritin, decreased iron importers such as DMT1, and increased FPN in neurons, besides increased iron importers and hepcidin production by astrocytes [66, 67]. Inflammation is considered an important factor in producing brain hepcidin, which is mediated by TLR4 [68]. It has been demonstrated that chronic liver injuries by different etiological factors, such as viral infection and metabolic syndrome, can adversely affect the function of extrahepatic organs, including the brain, through the liver-brain axis. Disrupted liver function leads to the accumulation of neurotoxic compounds, inflammatory factors, and bile acids, which may cause HE as an end-stage complication of liver disease [10]. Furthermore, the impact of microbiota on the modulation of the gut-liver-brain axis has been documented [10]. In this regard, we examined the Hamp, Dmt1, Slc40a1, and Tlr4 genes’ expression in the brain tissue of liver fibrotic mice induced by CCl₄ for the first time. Our results showed downregulation of Hamp expression and upregulation of Dmt1, Slc40a1, and Tlr4 expression in the brain tissue of the PBS mice group compared to the control mice. The significant induction of Hamp (parallel to the elevation of Tlr4 expression) and reduction of dmt1 were identified in the brain tissue of the mice receiving CFS derived from F. prausnitzii. These data revealed a more beneficial potential of F. prausnitzii CFS in brain tissue during iron disruption due to liver fibrosis.
Alterations in gut microbiota composition are closely linked to the progression of liver fibrosis through the gut-liver axis. In our study, we demonstrated that CCl₄-induced liver fibrosis was associated with a significant depletion of relative abundance of A. muciniphila and F. prausnitzii, alongside an overgrowth of E. coli, consistent with gut dysbiosis typically observed during liver injury [20, 69]. Our interventions with live and CFS forms of A. muciniphila and F. prausnitzii increased the relative abundance of beneficial gut microbiota members (A. muciniphila and F. prausnitzii), particularly in the groups receiving F. prausnitzii CFS, which showed the most notable recovery. The beneficial relative alteration of A. muciniphila and F. prausnitzii abundance, along with the reduction of E. coli, observed following our interventions, particularly with F. prausnitzii CFS, may have contributed to the protective effects against liver injury, emphasizing the crucial role of the gut-liver axis in the protection and amelioration of liver fibrosis. Consistent with our experimental findings, bioinformatics analysis of available NGS data from the GMrepo database revealed that Faecalibacterium prausnitzii exhibited one of the highest LDA scores among the significantly depleted bacterial taxa in liver fibrosis patients compared to healthy controls, supporting its critical role in gut-liver axis disruption during liver disease.
Study limitations
Despite the promising findings, this study has several limitations that should be considered. First, the use of a single experimental model, CCl₄-induced liver fibrosis in male mice, may not fully represent the complexity or heterogeneity of liver fibrosis in human patients and the exclusion of female mice limits the generalizability of the results across sexes. Second, while we demonstrated the potential protective role of live and CFS forms of F. prausnitzii and A. muciniphila, the precise bioactive compounds in the CFS responsible for modulating the hepcidin-ferroportin axis remain to be identified. Third, our microbiota analysis was limited to targeted taxa of interest, and while this approach was hypothesis-driven, future studies using whole-community metagenomic sequencing may provide broader insights into microbial dynamics and interactions during liver fibrosis. Finally, the translation of these findings into clinical applications require further evaluation by clinical trials.

Conclusions

In conclusion, our results revealed that oral administration of live and CFS forms of A. muciniphila and F. prausnitzii could protect liver injury in CCl₄-induced liver fibrosis mice by the dominant effect of F. prausnitzii and its CFS. Liver fibrosis amelioration by live and CFS forms of A. muciniphila and F. prausnitzii was mediated through the regulation of genes involved in the hepcidin-ferroportin axis including those related to iron level, intestinal iron absorption/export and hepatic and gut barrier function in mice, as well as the suppression of activated HSC marker in the cell line model. Furthermore, F. prausnitzii-derived CFS demonstrated beneficial potential on brain hepcidin induction and related genes. Overall, F. prausnitzii and its CFS are considered as potential protective candidates for the development of new therapeutic interventions against liver fibrosis by targeting the hepcidin-ferroportin axis.

Acknowledgements

The authors would like to thank the Department of Mycobacteriology and Pulmonary Research and Department of Biochemistry, Pasteur Institute of Iran, Tehran, Iran.

Declarations

The study protocol was approved by the Animal Experiment Committee Pasteur Institute of Iran (IR.PII.REC.1399.029).
Not applicable.

Competing interests

The authors declare no competing interests.
Open Access This article is licensed under a Creative Commons Attribution-NonCommercial-NoDerivatives 4.0 International License, which permits any non-commercial use, sharing, distribution and reproduction in any medium or format, as long as you give appropriate credit to the original author(s) and the source, provide a link to the Creative Commons licence, and indicate if you modified the licensed material. You do not have permission under this licence to share adapted material derived from this article or parts of it. The images or other third party material in this article are included in the article’s Creative Commons licence, unless indicated otherwise in a credit line to the material. If material is not included in the article’s Creative Commons licence and your intended use is not permitted by statutory regulation or exceeds the permitted use, you will need to obtain permission directly from the copyright holder. To view a copy of this licence, visit http://creativecommons.org/licenses/by-nc-nd/4.0/.

Publisher’s note

Springer Nature remains neutral with regard to jurisdictional claims in published maps and institutional affiliations.
Download
Titel
Comparative study of liver injury protection by Akkermansia muciniphila and Faecalibacterium prausnitzii interventions in live and cell-free supernatant forms via targeting the hepcidin – ferroportin axis in mice with CCl₄-induced liver fibrosis
Verfasst von
Sara Ahmadi Badi
Hananeh Tavakoli Aval
Hamid Reza Moradi
Amin Malek
Seyed Amirhesam Seyedi
Mehdi Davari
Ahmad Bereimipour
Soghra Khani
Shohreh Khatami
Seyed Davar Siadat
Publikationsdatum
01.12.2025
Verlag
BioMed Central
Erschienen in
Gut Pathogens / Ausgabe 1/2025
Elektronische ISSN: 1757-4749
DOI
https://doi.org/10.1186/s13099-025-00728-x
1.
Zurück zum Zitat Kawabata H. The mechanisms of systemic iron homeostasis and etiology, diagnosis, and treatment of hereditary hemochromatosis. Int J Hematol. 2018;107(1):31–43.PubMedCrossRef
2.
Zurück zum Zitat Vela D. Low Hepcidin in liver fibrosis and cirrhosis; a Tale of progressive disorder and a case for a new biochemical marker. Mol Med. 2018;24(1):5.PubMedPubMedCentralCrossRef
3.
Zurück zum Zitat Lu S, Bennett RG, Kharbanda KK, Harrison-Findik DD. Lack of Hepcidin expression attenuates steatosis and causes fibrosis in the liver. World J Hepatol. 2016;8(4):211.PubMedPubMedCentralCrossRef
4.
Zurück zum Zitat De Domenico I, Ward DM, Langelier C, Vaughn MB, Nemeth E, Sundquist WI, et al. The molecular mechanism of hepcidin-mediated Ferroportin down-regulation. Mol Biol Cell. 2007;18(7):2569–78.PubMedPubMedCentralCrossRef
5.
Zurück zum Zitat Puche JE, Saiman Y, Friedman SL. Hepatic stellate cells and liver fibrosis. Compr Physiol. 2013;3(4):1473–92.PubMedCrossRef
6.
Zurück zum Zitat Ginzburg YZ. Hepcidin-ferroportin axis in health and disease. Vitam Horm. 2019;110:17–45.PubMedPubMedCentralCrossRef
7.
Zurück zum Zitat Roth M-P, Meynard D, Coppin H. Regulators of Hepcidin expression. Vitam Horm. 2019;110:101–29.PubMedCrossRef
8.
Zurück zum Zitat Kowdley KV, Gochanour EM, Sundaram V, Shah RA, Handa P. Hepcidin signaling in health and disease: ironing out the details. Hepatol Commun. 2021;5(5):723–35.PubMedPubMedCentralCrossRef
9.
Zurück zum Zitat Han CY, Koo JH, Kim SH, Gardenghi S, Rivella S, Strnad P, et al. Hepcidin inhibits Smad3 phosphorylation in hepatic stellate cells by impeding ferroportin-mediated regulation of Akt. Nat Commun. 2016;7(1):13817.PubMedPubMedCentralCrossRef
10.
Zurück zum Zitat Nguyen HH, Swain MG. Avenues within the gut-liver-brain axis linking chronic liver disease and symptoms. Front NeuroSci. 2023;17.
11.
Zurück zum Zitat Qian ZM, Ke Y. Hepcidin and its therapeutic potential in neurodegenerative disorders. Med Res Rev. 2020;40(2):633–53.PubMedCrossRef
12.
Zurück zum Zitat Vela D. Hepcidin, an emerging and important player in brain iron homeostasis. J Translational Med. 2018;16(1):1–18.CrossRef
13.
Zurück zum Zitat Albillos A, De Gottardi A, Rescigno M. The gut-liver axis in liver disease: pathophysiological basis for therapy. J Hepatol. 2020;72(3):558–77.PubMedCrossRef
14.
Zurück zum Zitat Bajaj JS. Alcohol, liver disease and the gut microbiota. Nat Reviews Gastroenterol Hepatol. 2019;16(4):235–46.CrossRef
15.
Zurück zum Zitat Ohtani N, Kawada N. Role of the gut–liver axis in liver inflammation, fibrosis, and cancer: a special focus on the gut microbiota relationship. Hepatol Commun. 2019;3(4):456–70.PubMedPubMedCentralCrossRef
16.
Zurück zum Zitat Delzenne NM, Knudsen C, Beaumont M, Rodriguez J, Neyrinck AM, Bindels LB. Contribution of the gut microbiota to the regulation of host metabolism and energy balance: A focus on the gut–liver axis. Proceedings of the Nutrition Society. 2019;78(3):319– 28.
17.
Zurück zum Zitat He X, Zhao S, Li Y. Faecalibacterium prausnitzii: A Next-Generation probiotic in gut disease improvement. Can J Infect Dis Med Microbiol. 2021;2021(1):6666114.
18.
Zurück zum Zitat Jian H, Liu Y, Wang X, Dong X, Zou X. Akkermansia muciniphila as a next-generation probiotic in modulating human metabolic homeostasis and disease progression: a role mediated by gut–liver–brain axes? Int J Mol Sci. 2023;24(4):3900.PubMedPubMedCentralCrossRef
19.
Zurück zum Zitat Xia J, Lv L, Liu B, Wang S, Zhang S, Wu Z, et al. Akkermansia muciniphila ameliorates acetaminophen-induced liver injury by regulating gut microbial composition and metabolism. Microbiol Spectr. 2022;10(1):e01596–21.PubMedPubMedCentralCrossRef
20.
Zurück zum Zitat Keshavarz Azizi Raftar S, Ashrafian F, Yadegar A, Lari A, Moradi HR, Shahriary A, et al. The protective effects of live and pasteurized Akkermansia muciniphila and its extracellular vesicles against HFD/CCl4-induced liver injury. Microbiol Spectr. 2021;9(2):e00484–21.PubMedPubMedCentralCrossRef
21.
Zurück zum Zitat Wu W, Lv L, Shi D, Ye J, Fang D, Guo F, et al. Protective effect of Akkermansia muciniphila against immune-mediated liver injury in a mouse model. Front Microbiol. 2017;8:1804.PubMedPubMedCentralCrossRef
22.
Zurück zum Zitat Rodriguez-Diaz C, Taminiau B, García-García A, Cueto A, Robles-Díaz M, Ortega-Alonso A, et al. Microbiota diversity in nonalcoholic fatty liver disease and in drug-induced liver injury. Pharmacol Res. 2022;182:106348.PubMedCrossRef
23.
Zurück zum Zitat Hu W, Gao W, Liu Z, Fang Z, Wang H, Zhao J, et al. Specific strains of faecalibacterium prausnitzii ameliorate nonalcoholic fatty liver disease in mice in association with gut microbiota regulation. Nutrients. 2022;14(14):2945.PubMedPubMedCentralCrossRef
24.
Zurück zum Zitat Shin J-H, Lee Y, Song E-J, Lee D, Jang S-Y, Byeon HR, et al. Faecalibacterium prausnitzii prevents hepatic damage in a mouse model of NASH induced by a high-fructose high-fat diet. Front Microbiol. 2023;14:1123547.PubMedPubMedCentralCrossRef
25.
Zurück zum Zitat Grander C, Adolph TE, Wieser V, Lowe P, Wrzosek L, Gyongyosi B, et al. Recovery of ethanol-induced Akkermansia muciniphila depletion ameliorates alcoholic liver disease. Gut. 2018;67(5):891–901.PubMedCrossRef
26.
Zurück zum Zitat Qin N, Yang F, Li A, Prifti E, Chen Y, Shao L, et al. Alterations of the human gut Microbiome in liver cirrhosis. Nature. 2014;513(7516):59–64.PubMedCrossRef
27.
Zurück zum Zitat Yilmaz B, Li H. Gut microbiota and iron: the crucial actors in health and disease. Pharmaceuticals. 2018;11(4):98.PubMedPubMedCentralCrossRef
28.
Zurück zum Zitat Xiong Q, Zhao J, Tian C, Ma W, Miao L, Liang L, et al. Regulation of a high-iron diet on lipid metabolism and gut microbiota in mice. Animals. 2022;12(16):2063.PubMedPubMedCentralCrossRef
29.
Zurück zum Zitat Badi SA, Bereimipour A, Rohani P, Khatami S, Siadat SD. Interplay between gut microbiota and the master iron regulator, hepcidin, in the pathogenesis of liver fibrosis. Pathogens Disease. 2024:ftae005.
30.
Zurück zum Zitat Ahmadi Badi S, Malek A, Seyedi SA, Bereimipour A, Irian S, Shojaie S, et al. Direct and macrophage stimulation mediated effects of active, inactive, and cell-free supernatant forms of Akkermansia muciniphila and Faecalibacterium Duncaniae on Hepcidin gene expression in HepG2 cells. Arch Microbiol. 2024;206(7):1–14.CrossRef
31.
Zurück zum Zitat Xu L, Hui A, Albanis E, Arthur M, O’byrne S, Blaner W, et al. Human hepatic stellate cell lines, LX-1 and LX-2: new tools for analysis of hepatic fibrosis. Gut. 2005;54(1):142–51.PubMedPubMedCentralCrossRef
32.
Zurück zum Zitat Xi Y, LaCanna R, Ma H-Y, N’Diaye E-N, Gierke S, Caplazi P, et al. A WISP1 antibody inhibits MRTF signaling to prevent the progression of established liver fibrosis. Cell Metabol. 2022;34(9):1377–93. e8.CrossRef
33.
Zurück zum Zitat Nguyen Q. Hands-on application development with pycharm: accelerate your Python applications using practical coding techniques in PyCharm. Packt Publishing Ltd; 2019.
34.
Zurück zum Zitat Badi SA, Malek A, Paolini A, Masoumi MR, Seyedi SA, Amanzadeh A, et al. Downregulation of ACE, AGTR1, and ACE2 genes mediating SARS-CoV-2 pathogenesis by gut microbiota members and their postbiotics on Caco-2 cells. Microb Pathog. 2022;173:105798.CrossRef
35.
Zurück zum Zitat Shakerian E, Afarin R, Akbari R, Mohammadtaghvaei N. Effect of Quercetin on the fructose-activated human hepatic stellate cells, LX-2, an in-vitro study. Mol Biol Rep. 2022;49(4):2839–45.PubMedCrossRef
36.
Zurück zum Zitat Shakerian E, Akbari R, Mohammadtaghvaei N, Gahrooie MM, Afarin R. Quercetin reduces hepatic fibrogenesis by inhibiting TGF-β/Smad3 signaling pathway in LX-2 cell line. Jundishapur J Nat Pharm Prod. 2022;17(1).
37.
Zurück zum Zitat Mehta KJ, Farnaud SJ, Sharp PA. Iron and liver fibrosis: mechanistic and clinical aspects. World J Gastroenterol. 2019;25(5):521.PubMedPubMedCentralCrossRef
38.
Zurück zum Zitat Naz N, Malik IA, Sheikh N, Ahmad S, Khan S, Blaschke M, et al. Ferroportin-1 is a ‘nuclear’-negative acute-phase protein in rat liver: a comparison with other iron-transport proteins. Lab Invest. 2012;92(6):842–56.PubMedCrossRef
39.
Zurück zum Zitat D’anna MC, Giorgi G, Roque ME. Immunohistochemical studies on duodenum, spleen and liver in mice: distribution of Ferroportin and prohepcidin in an inflammation model. 2011.
40.
Zurück zum Zitat Schmittgen TD, Livak KJ. Analyzing real-time PCR data by the comparative CT method. Nat Protoc. 2008;3(6):1101–8.PubMedCrossRef
41.
Zurück zum Zitat Dai D, Zhu J, Sun C, Li M, Liu J, Wu S, et al. GMrepo v2: a curated human gut Microbiome database with special focus on disease markers and cross-dataset comparison. Nucleic Acids Res. 2022;50(D1):D777–84.PubMedCrossRef
42.
Zurück zum Zitat Zhou Y-J, Liu J-M, Liu B, Wang Z-X, Fan X-Y, Huang P-Z, et al. Significance of high expression of C5orf46 in gastric cancer and potential intervention of tarditional Chinese medicine based on bioinformatics, molecular docking, and cell experiments. Zhongguo Zhong Yao Za zhi = zhongguo Zhongyao zazhi = china. J Chin Materia Med. 2023;48(9):2368–78.
43.
Zurück zum Zitat Bloomer SA, Brown KE. Hepcidin and iron metabolism in experimental liver injury. Am J Pathol. 2021;191(7):1165–79.PubMedCrossRef
44.
Zurück zum Zitat Raftar SKA, Ashrafian F, Abdollahiyan S, Yadegar A, Moradi HR, Masoumi M, et al. The anti-inflammatory effects of Akkermansia muciniphila and its derivates in HFD/CCL4-induced murine model of liver injury. Sci Rep. 2022;12(1):2453.PubMedPubMedCentralCrossRef
45.
Zurück zum Zitat Munukka E, Rintala A, Toivonen R, Nylund M, Yang B, Takanen A, et al. Faecalibacterium prausnitzii treatment improves hepatic health and reduces adipose tissue inflammation in high-fat fed mice. ISME J. 2017;11(7):1667–79.PubMedPubMedCentralCrossRef
46.
Zurück zum Zitat Li D, Zheng J, Hu Y, Hou H, Hao S, Liu N, et al. Amelioration of intestinal barrier dysfunction by Berberine in the treatment of nonalcoholic fatty liver disease in rats. Pharmacognosy Magazine. 2017;13(52):677.PubMedPubMedCentralCrossRef
47.
Zurück zum Zitat Kisseleva T, Brenner D. Molecular and cellular mechanisms of liver fibrosis and its regression. Nat Reviews Gastroenterol Hepatol. 2021;18(3):151–66.CrossRef
48.
Zurück zum Zitat Lunova M, Goehring C, Kuscuoglu D, Mueller K, Chen Y, Walther P, et al. Hepcidin knockout mice fed with iron-rich diet develop chronic liver injury and liver fibrosis due to lysosomal iron overload. J Hepatol. 2014;61(3):633–41.PubMedCrossRef
49.
Zurück zum Zitat Harrison-Findik DD, Klein E, Crist C, Evans J, Timchenko N, Gollan J. Iron‐mediated regulation of liver Hepcidin expression in rats and mice is abolished by alcohol. Hepatology. 2007;46(6):1979–85.PubMedCrossRef
50.
Zurück zum Zitat Chen H, Zhao W, Yan X, Huang T, Yang A. Overexpression of Hepcidin alleviates steatohepatitis and fibrosis in a diet-induced nonalcoholic steatohepatitis. J Clin Translational Hepatol. 2022;10(4):577.CrossRef
51.
Zurück zum Zitat Tsutsumi N, Nishimata S, Shimura M, Kashiwagi Y, Kawashima H. Hepcidin levels and pathological characteristics in children with fatty liver disease. Pediatr Gastroenterol Hepatol Nutr. 2021;24(3):295.PubMedPubMedCentralCrossRef
52.
Zurück zum Zitat Lee Y-S, Kim Y-H, Jung YS, Kim K-S, Kim D-K, Na S-Y, et al. Hepatocyte toll-like receptor 4 mediates lipopolysaccharide-induced Hepcidin expression. Exp Mol Med. 2017;49(12):e408–e.PubMedPubMedCentralCrossRef
53.
Zurück zum Zitat Verga Falzacappa MV, Casanovas G, Hentze MW, Muckenthaler MU. A bone morphogenetic protein (BMP)-responsive element in the Hepcidin promoter controls HFE2-mediated hepatic Hepcidin expression and its response to IL-6 in cultured cells. J Mol Med. 2008;86:531–40.PubMedCrossRef
54.
Zurück zum Zitat Pietrangelo A, Dierssen U, Valli L, Garuti C, Rump A, Corradini E, et al. STAT3 is required for IL-6-gp130–dependent activation of Hepcidin in vivo. Gastroenterology. 2007;132(1):294–300.PubMedCrossRef
55.
Zurück zum Zitat Kim S, Lee Y, Kim Y, Seo Y, Lee H, Ha J, et al. Akkermansia muciniphila prevents fatty liver disease, decreases serum triglycerides, and maintains gut homeostasis. Appl Environ Microbiol. 2020;86(7):e03004–19.PubMedPubMedCentralCrossRef
56.
Zurück zum Zitat Kalo E, Read S, Ahlenstiel G. Targeting gut–liver axis for treatment of liver fibrosis and portal hypertension. Livers. 2021;1(3):147–79.CrossRef
57.
Zurück zum Zitat Zhao Z, Chen L, Zhao Y, Wang C, Duan C, Yang G, et al. Lactobacillus plantarum NA136 ameliorates nonalcoholic fatty liver disease by modulating gut microbiota, improving intestinal barrier integrity, and attenuating inflammation. Appl Microbiol Biotechnol. 2020;104:5273–82.PubMedCrossRef
58.
Zurück zum Zitat An L, Wirth U, Koch D, Schirren M, Drefs M, Koliogiannis D et al. The role of gut-derived lipopolysaccharides and the intestinal barrier in fatty liver diseases. J Gastrointest Surg. 2022:1–13.
59.
Zurück zum Zitat De Domenico I, Ward DM, Nemeth E, Ganz T, Corradini E, Ferrara F, et al. Molecular and clinical correlates in iron overload associated with mutations in Ferroportin. Haematologica. 2006;91(8):1092.PubMed
60.
Zurück zum Zitat Link C, Knopf JD, Marques O, Lemberg MK, Muckenthaler MU. The role of cellular iron deficiency in controlling iron export. Biochim Et Biophys Acta (BBA)-General Subj. 2021;1865(3):129829.CrossRef
61.
Zurück zum Zitat Bogdan AR, Miyazawa M, Hashimoto K, Tsuji Y. Regulators of iron homeostasis: new players in metabolism, cell death, and disease. Trends Biochem Sci. 2016;41(3):274–86.PubMedCrossRef
62.
Zurück zum Zitat Skrypnik K, Olejnik-Schmidt A, Mikołajczyk-Stecyna J, Schmidt M, Suliburska J. Influence of supplementation of probiotic bacteria Lactobacillus plantarum and Lactobacillus curvatus on selected parameters of liver iron metabolism in rats on high-fat iron-deficient diet. J Funct Foods. 2022;96:105205.CrossRef
63.
Zurück zum Zitat Silva B, Faustino P. An overview of molecular basis of iron metabolism regulation and the associated pathologies. Biochim Et Biophys Acta (BBA)-Molecular Basis Disease. 2015;1852(7):1347–59.
64.
Zurück zum Zitat Dostal A, Fehlbaum S, Chassard C, Zimmermann MB, Lacroix C. Low iron availability in continuous in vitro colonic fermentations induces strong dysbiosis of the child gut microbial consortium and a decrease in main metabolites. FEMS Microbiol Ecol. 2013;83(1):161–75.PubMedCrossRef
65.
Zurück zum Zitat Das NK, Schwartz AJ, Barthel G, Inohara N, Liu Q, Sankar A, et al. Microbial metabolite signaling is required for systemic iron homeostasis. Cell Metabol. 2020;31(1):115–30. e6.CrossRef
66.
Zurück zum Zitat Aguirre P, Mena N, Tapia V, Arredondo M, Núñez MT. Iron homeostasis in neuronal cells: a role for IREG1. BMC Neurosci. 2005;6(1):1–11.CrossRef
67.
Zurück zum Zitat Pelizzoni I, Zacchetti D, Campanella A, Grohovaz F, Codazzi F. Iron uptake in quiescent and inflammation-activated astrocytes: a potentially neuroprotective control of iron burden. Biochim Et Biophys Acta (BBA)-Molecular Basis Disease. 2013;1832(8):1326–33.
68.
Zurück zum Zitat Lieblein-Boff JC, McKim DB, Shea DT, Wei P, Deng Z, Sawicki C, et al. Neonatal E. coli infection causes neuro-behavioral deficits associated with hypomyelination and neuronal sequestration of iron. J Neurosci. 2013;33(41):16334–45.PubMedPubMedCentralCrossRef
69.
Zurück zum Zitat Fukui H. Role of gut dysbiosis in liver diseases: what have we learned so far? Diseases. 2019;7(4):58.PubMedPubMedCentralCrossRef

Kompaktes Leitlinien-Wissen Innere Medizin (Link öffnet in neuem Fenster)

Mit medbee Pocketcards schnell und sicher entscheiden.
Leitlinien-Wissen kostenlos und immer griffbereit auf ihrem Desktop, Handy oder Tablet.

Neu im Fachgebiet Innere Medizin

„Bei KHK routinemäßig auf Niereninsuffizienz screenen!“

Ein internationales Forschungsteam drängt, Menschen mit koronarer Herzkrankheit routinemäßig auf eine chronische Nierenerkrankung zu screenen, um so ein stark erhöhtes kardiovaskuläres Risiko rechtzeitig zu erkennen. Dafür soll nicht nur die eGFR, sondern auch der Albumin-Kreatinin-Quotient im Urin herangezogen werden.

Wie „digitale Zwillinge“ die Arrhythmie-Therapie optimieren können

Mithilfe sogenannter „digitaler Zwillinge“ konnten in einer kleinen Studie zur Ablationstherapie bei Patienten mit ventrikulären Tachykardien sehr gute Behandlungsergebnisse erzielt werden.

Süßungsmittel Erythritol könnte Thromboserisiko erhöhen

Weniger Zuckerkonsum ist ein großer Hebel für die Prävention kardiovaskulärer Erkrankungen. Stattdessen auf Süßstoffe zu setzen, scheint aber nicht der richtige Weg zu sein.

ASS als Option zur Thromboseprophylaxe nach Gelenkersatz

Zur medikamentösen Thromboseprophylaxe nach Gelenkersatz kann in bestimmten Fällen die Einnahme von Azetylsalizylsäure (ASS) als kostengünstige Alternative zu Heparinspritzen oder DOAK (direkten oralen Antikoagulanzien) erwogen werden. Dazu müssen allerdings bestimmte Voraussetzungen erfüllt sein.

Update Innere Medizin

Bestellen Sie unseren Fach-Newsletter und bleiben Sie gut informiert.

Bildnachweise
Die Leitlinien für Ärztinnen und Ärzte, Blutprobe wird bei Patient abgenommen/© Tashi-Delek / Getty Images / iStock (Symbolbild mit Fotomodellen), Medizinisches Personal untersucht das Bein eines Erkankten/© Stratocaster / Stock.adobe.com (Symbolbild mit Fotomodellen), Patientin im Klinikbett spricht mit Arzt/© © sturti / Getty Images / iStock (Symbolbild mit Fotomodellen)