Zum Inhalt

Correction to: Osimertinib resistance prognostic gene signature: STRIP2 is associated with immune infiltration and tumor progression in lung adenocarcinoma

  • Open Access
  • 01.07.2024
  • Correction
Erschienen in:
download
DOWNLOAD
print
DRUCKEN
insite
SUCHEN
The original article can be found online at https://doi.org/10.1007/s00432-023-05294-w.

Publisher's Note

Springer Nature remains neutral with regard to jurisdictional claims in published maps and institutional affiliations.
Correction to: Journal of Cancer Research and Clinical Oncology (2023) 149:15573–15588 https://doi.org/10.1007/s00432-023-05294-w
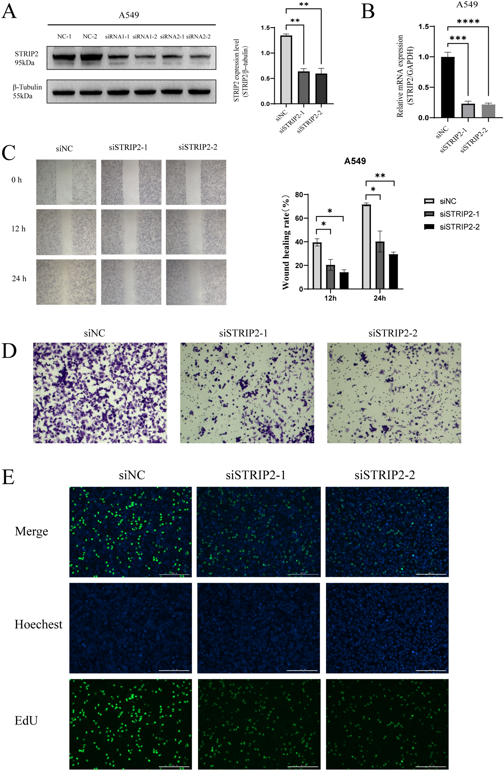
In this article, the errors were discovered in Fig. 8; specifically:
Figure 8c:
Error: The authors examined the effects of STRIP2 gene silencing on cell migration capacity using scratch assays. The findings are illustrated in Fig. 8C of the original manuscript. Incorrect images for the NC group and siRNA group were originally used.
Correction: The authors have uploaded the correct images, and have conducted statistical analysis using Image J based on the latest images. The results of the analysis have also been updated accordingly. The revised results are consistent with the previous findings, and the updated conclusions remain unchanged.
Figure 8e:
Error: In order to assess the effect of STRIP2 knockdown on cell proliferation, the authors performed EdU assays using three different siRNAs. The results are presented in Fig. 8E of the original manuscript. Two sets of merged images were mistakenly used.
Correction: The authors have redrawn Fig. 8E and included the images of EdU-positive cells and Hoechst-positive cells within the same field of view for the same group. This change has no impact on other components in Fig. 8, and the results and overall conclusions of this section remain unchanged.
Fig. 8
To verify the function of STRIP2 in LUAD progression. A Western blot demonstrating the knockdown efficiency of siRNA. B qRT-PCR of STRIP2 levels in response to siRNA transfection. C The migration ability of A549 cells after STRIP2 knockdown was detected by scratch assay. D The invasion ability of A549 cells after STRIP2 knockdown was detected by Transwell assay. E The proliferation ability of A549 cells after STRIP2 knockdown was detected by Edu assay. *p < 0.05, **p < 0.01, ***p < 0.001, asterisks (*) stand for significance levels
Bild vergrößern
The authors provided the journal with the original data. This correction does not change the results or conclusion of this study.
The original article has been updated.
Open Access This article is licensed under a Creative Commons Attribution 4.0 International License, which permits use, sharing, adaptation, distribution and reproduction in any medium or format, as long as you give appropriate credit to the original author(s) and the source, provide a link to the Creative Commons licence, and indicate if changes were made. The images or other third party material in this article are included in the article's Creative Commons licence, unless indicated otherwise in a credit line to the material. If material is not included in the article's Creative Commons licence and your intended use is not permitted by statutory regulation or exceeds the permitted use, you will need to obtain permission directly from the copyright holder. To view a copy of this licence, visit http://creativecommons.org/licenses/by/4.0/.

Publisher's Note

Springer Nature remains neutral with regard to jurisdictional claims in published maps and institutional affiliations.
download
DOWNLOAD
print
DRUCKEN
Titel
Correction to: Osimertinib resistance prognostic gene signature: STRIP2 is associated with immune infiltration and tumor progression in lung adenocarcinoma
Verfasst von
Guixing Zhang
Huiting Guan
Yi-Le Ning
Kainan Yao
Hao Tang
Gulizeba Muhetaer
Hang Li
Jihong Zhou
Publikationsdatum
01.07.2024
Verlag
Springer Berlin Heidelberg
Erschienen in
Journal of Cancer Research and Clinical Oncology / Ausgabe 7/2024
Print ISSN: 0171-5216
Elektronische ISSN: 1432-1335
DOI
https://doi.org/10.1007/s00432-024-05883-3

Neu im Fachgebiet Onkologie

Massiv erhöhtes CA 19-9 weckt falschen Krebsverdacht

Massiver Gewichtsverlust, erhöhte Cholestaseparameter und ein extrem hoher Wert des Tumormarkers CA-19-9 bei einem Diabetiker werden als Zeichen eines Pankreaskarzinoms gedeutet. Doch Krebsangst und Tumorsuche hätten dem Mann erspart werden können.

Erhöht Reflux auch das Risiko für Larynxtumoren?

Gastroösophagealer Reflux ist womöglich auch mit einem erhöhten Risiko für Kehlkopftumoren assoziiert. Dafür sprechen zumindest Teilergebnisse einer aktuellen Metaanalyse. Im Detail ist der Zusammenhang indes weniger klar.

Viel Konservierungsstoffe in der Nahrung – erhöhtes Krebsrisiko

Wer viel Konservierungsstoffe über die Nahrung aufnimmt, muss mit einem erhöhten Krebsrisiko rechnen. Ein solcher Zusammenhang lässt sich primär für nicht antioxidativ wirkende Zusatzstoffe wie Nitrit und Nitrat, aber auch Sorbat und Acetat berechnen.

CAR-T-Zell-Infusion bei B-Zell-Lymphom möglichst am Vormittag?

Bei Menschen mit rezidivierendem großzelligem B-Zell-Lymphom ist das zirkadiane Timing einer CAR-T-Zell-Infusion möglicherweise entscheidend. In einer US-Studie wurde 22 Monate nachbeobachtet, wie sich die Tageszeit der Therapiegabe auf das progressionsfreie Überleben auswirkte.

Update Onkologie

Bestellen Sie unseren Fach-Newsletter und bleiben Sie gut informiert.

Bildnachweise
Blutabnahme /© © Chutipon / Stock.adobe.com (Symbolbild mit Fotomodell), Würste und Spieße auf einem Grill/© NDABCREATIVITY / stock.adobe.com (Symbolbild mit Fotomodellen), Diffus großzelliges B-Zell-Lymphom/© David A Litman / stock.adobe.com