Zum Inhalt

Efficacy and Safety of Quantum Molecular Resonance Electrotherapy in Dry Eye Disease: A Systematic Review with Meta-analysis

  • Open Access
  • 01.04.2025
  • ORIGINAL RESEARCH
Erschienen in:

Abstract

Introduction

This study aimed to investigate the efficacy and safety of quantum molecular resonance (QMR) electrotherapy in patients with dry eye disease (DED).

Methods

A systematic review with meta-analysis, reporting the effects of QMR electrotherapy in three databases, PubMed, Scopus and Web of Science, was performed according to the PRISMA statement with a search period ending on December 24, 2024.

Results

Seven studies, including four open-label, non-comparative trials and three randomized controlled studies (RCTs), were included. Although all studies reported significant improvements in most outcome measures after QMR electrotherapy, the meta-analysis indicated that overall efficacy did not significantly favor either group when comparing QMR electrotherapy to controls (SMD 0.40; 95% CI − 0.06 to 0.86; P = 0.09; I2 = 85%). However, only the change in DED symptoms was significantly favorable for QMR electrotherapy compared to controls (SMD 0.69; 95% CI 0.30–1.08; P = 0.0005; I2 = 28%). In sensitivity analyses, overall efficacy remained non-significant when comparing QMR electrotherapy to placebo QMR electrotherapy (SMD 0.14; 95% CI − 0.24 to 0.52; P = 0.46; I2 = 65%). Additionally, changes in DED symptoms, TBUT, ST, and CFS also showed no statistically significant differences between both groups. Regarding safety, most studies reported no AEs, with a satisfactory tolerability profile for QMR electrotherapy. However, a meta-analysis could not be performed.

Conclusions

With the current scientific literature available to date, QMR electrotherapy seems to show some evidence of alleviating DED symptoms. However, evidence supporting its efficacy in improving DED signs and safety remains limited. Therefore, further RCTs with robust designs are needed to confirm these findings.
Key Summary Points
Why carry out this study?
Given the high prevalence and significant impact of dry eye disease (DED) on patients’ quality of life, developing effective treatments is crucial. Quantum molecular resonance (QMR) electrotherapy represents a novel therapeutic approach for DED, which has shown promising results in several studies.
This study aims to synthesize the available evidence on the efficacy and safety of QMR electrotherapy in patients with DED.
What was learned from the study?
QMR electrotherapy has demonstrated effectiveness in alleviating the symptoms of DED. However, current evidence remains insufficient to confirm its impact on improving clinical signs of DED.
Further well-designed RCTs are needed to determine the efficacy and safety of QMR electrotherapy in patients with DED, while simultaneously stratifying populations by DED symptom severity and exploring the mechanisms underlying differential responses to elucidate the conditions in which QMR electrotherapy should be recommended.

Introduction

Dry eye disease (DED) is a multifactorial and chronic condition of the ocular surface that is characterized by a loss of homeostasis of the tear film, which results in tear film instability, hyperosmolarity, and inflammation [13]. These pathological changes are often accompanied by corneal and conjunctival epithelial cell apoptosis [35], leading to various ocular symptoms, such as foreign body sensation, burning, and visual disturbances, affecting patients’ quality of life [610].
DED may be classified in aqueous-deficient, evaporative, or mixed dry eye [1, 11]. However, evidence suggests that most forms of DED include an evaporative component, often associated with meibomian gland dysfunction (MGD), the most common cause of evaporative dry eye (EDE) [3, 12]. Traditional management of DED typically includes eyelid hygiene, artificial tears, warm compress, and anti-inflammatory agents [13, 14]. However, these therapies often provide only symptomatic relief and require continuous use, sometimes accompanied by adverse events (AEs) [1518]. Emerging devices and pharmacotherapies targeting the underlying mechanisms of DED such as microblepharoexfoliation, vectored thermal pulsation, intense pulsed light and low-level light therapy as well as ophthalmic solutions like cyclosporine, perfluorohexyloctane, and lotilaner have shown promise in recent studies [1925].
Quantum molecular resonance (QMR) electrotherapy (Resono Ophthalmic Inc., Italy) represents a novel therapeutic approach for DED. This technology has received CE marking approval and is distributed worldwide, highlighting its compliance with European safety and efficacy standards and its growing adoption in clinical practice. QMR electrotherapy employs low-intensity, high-frequency electrical currents (4 MHz) delivered through contact electrodes. This technology exerts a significant anti-inflammatory effect [26], and promotes cellular metabolism [27] and natural regeneration [28, 29]. QMR electrotherapy has been shown to inhibit COX-2 expression, reduce NF-κB activity, and promote the polarization of macrophages from the pro-inflammatory M1 phenotype to the anti-inflammatory M2 phenotype in an in vitro model of osteoarthritis-related inflammation [26]. These signaling pathways are also known to play a critical role in the pathophysiology of DED, where they contribute to the release of pro-inflammatory cytokines, chemokines, and adhesion molecules by innate immune cells onto the tear film, ultimately leading to ocular surface damage [3032]. Beyond its anti-inflammatory effects, QMR electrotherapy also influences cellular dynamics by modulating intra- and extracellular ion fluxes in chronic wounds [29], thereby altering the transmembrane potential of both stem cells and macrophages. This process enhances stem cell replication, generating a “mother cell” that retains its stemness and a “daughter cell” that undergoes differentiation [27]. The immune system subsequently directs the differentiated cells to repair non-functional ocular structures, restoring their physiological function [28, 29]. The therapeutic potential of stem cells in the treatment of DED has also been highlighted in several in vivo studies [3335]. Therefore, QMR electrotherapy might exert all these beneficial effects on the tear film and ocular surface, potentially contributing to the alleviation of signs and symptoms of DED.
Several studies have shown that four 20-min sessions of QMR electrotherapy, administered at 1-week intervals, lead to significant improvements in the signs and symptoms of different DED subtypes, including aqueous-deficient, evaporative, and mixed forms [3642]. Moreover, QMR electrotherapy has been reported to have a satisfactory tolerability profile [3642]. Despite these promising findings, no systematic review with meta-analysis has been conducted to comprehensively evaluate the efficacy and safety of QMR therapy in DED management. Therefore, this study aims to address this gap by synthesizing the available evidence on the efficacy and safety of QMR electrotherapy, offering evidence-based data to inform clinical practice and identify areas for future research.

Methods

Data Sources and Search Strategy

This systematic review with meta-analysis (PROSPERO ID: CRD42024627640) was performed according to the Preferred Reporting Items for Systematic Reviews and Meta-Analyses (PRISMA) [43, 44]. A total of 65 articles published before December 25, 2024 were identified through the following databases: PubMed, Scopus, and Web of Science. The data search strategy with Boolean operators was as follows: (Quantum molecular resonance OR QMR OR Rexon eye) AND (Dry eye disease OR DED OR Evaporative dry eye OR EDE OR Meibomian gland dysfunction OR MGD OR aqueous-deficient dry eye OR ADDE OR Mixed dry eye OR MDE). The references of the retrieved articles were reviewed to identify other related studies if they met the inclusion criteria.

Study Selection

All 65 articles identified through the search strategy were considered and analyzed. Duplicate studies were removed by Mendeley Reference Manager, version 2.127.1 (Elsevier Ltd., Amsterdam, Netherlands) [45]. The remaining studies underwent additional stages of screening, including title screening, abstract screening, and full-text screening. Studies unrelated to the topic were excluded during the title and abstract screenings. Full-text screening was conducted by a single investigator (ABS), who selected studies on the basis of the inclusion and exclusion criteria. The inclusion criteria were as follows: full-length prospective clinical studies, including single-arm trials and randomized controlled trials (RCTs). The inclusion criteria were as follows: full-length prospective clinical studies, including open-label, non-comparative trials and RCTs conducted in humans, that reported on the efficacy and safety of QMR electrotherapy in the treatment of DED. Exclusion criteria included publications in languages other than English and/or non-indexed journals. There were no restrictions placed on the country in which the study was performed, the follow-up period, the sample size, or results of the studies. The study selection process of this systematic review is summarized in Fig. 1.
Fig. 1
Flowchart study selection process according to the PRISMA statement
Bild vergrößern

Data Extraction and Quality Assessment

The data from each study were independently collected and summarized in tables created by one researcher (DB). The following information was extracted from each article: (1) author and publication year; (2) study design; (3) mean follow-up duration of all patients throughout the procedure (reported in months); (4) total number of patients; (5) mean age of the patients (reported in years); (6) sex distribution (male/female); (7) number of eyes involved; (8) study inclusion criteria; (9) intervention applied to the study group; (10) intervention applied to the control group (for RCTs only); and (11) conflicts of interest. Regarding the results, the following data were gathered: (1) DED symptoms (reported in points); (2) tear film breakup time (TBUT, reported in seconds); (3) Schirmer test (ST, reported in millimeters) and (4) corneal fluorescein staining (CFS, reported in points).
The literature that remained after full-text screening was examined to assess the quality of the studies. To assess the risk of bias, two authors (CRDL and GRT) created a synopsis using either the methodological index for non-randomized studies (MINORS) tool [46] or the Cochrane risk of bias for randomized trials (RoB) tool [47]. The MINORS tool evaluates the methodological quality of non-randomized trials across the following domains: (1) a clearly stated aim, (2) inclusion of consecutive patients, (3) prospective collection of data, (4) endpoints appropriate to the aim of the study, (5) unbiased assessment of the study endpoint, (6) follow-up period appropriate to the aim of the study, (7) loss to follow-up less than 5%, and (8) prospective calculation of the study size. Each domain is scored as 0 (not reported), 1 (reported but inadequate), or 2 (reported and adequate), with a total score of 16 points indicating optimal methodological quality. The RoB tool evaluates the methodological quality of RCTs across the following domains: (1) random sequence generation, (2) allocation concealment, (3) masking of participants and personnel, (4) masking of outcome assessment, (5) incomplete outcome data, (6) selective reporting, and (7) other sources of bias. Each domain includes one or more signaling questions, which guide judgments categorized as “Low risk of bias”, “Unclear risk of bias”, or “High risk of bias”. A third non-masked assessor (JMSG) decided the quality of the studies when disagreements occurred between the two assessors.

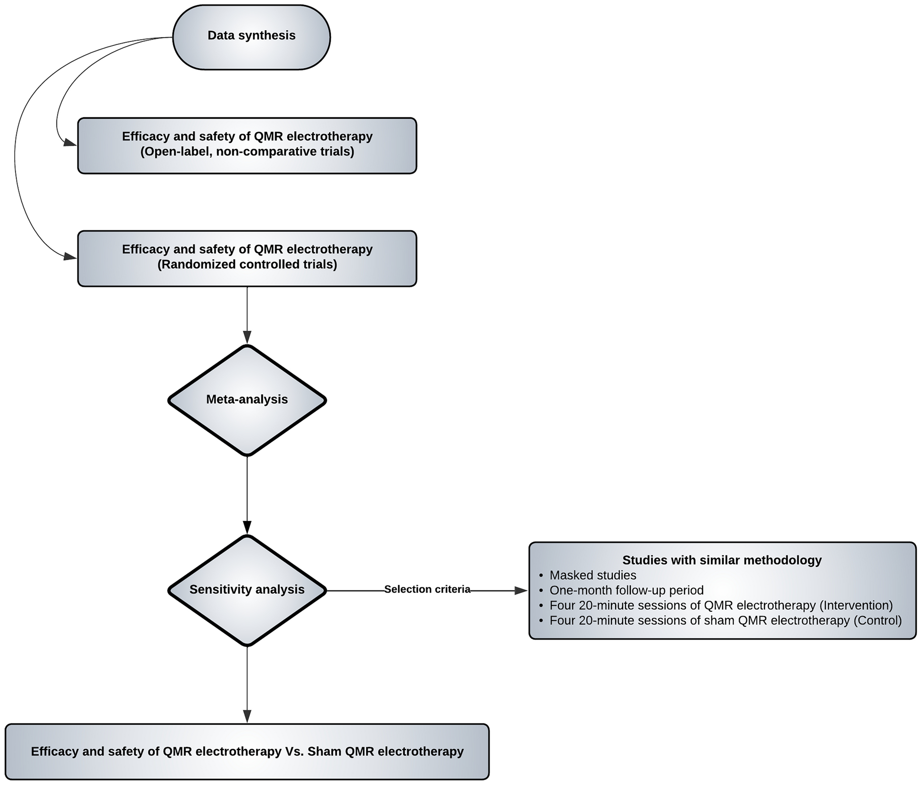
Data Synthesis and Analysis

The data were categorized into two sections: (1) open-label, non-comparative trials evaluating the efficacy and safety of QMR electrotherapy; and (2) RCTs comparing the efficacy and safety of QMR electrotherapy versus controls. In terms of study outcome measures, intragroup outcome measures were reported within each section, while intergroup outcome measures were exclusively reported in Sect. “QMR Electrotherapy in Randomized Controlled Trials”. It was indicated whether both intragroup and intergroup differences were statistically significant based on the statistical analysis performed by the authors of each study. Intragroup outcome measures were presented as “Last visit − Baseline differences”, while intergroup outcome measures were reported as “QMR electrotherapy (Last visit − Baseline) − Control (Last visit − Baseline)”.
Additionally, a meta-analysis was performed to synthesize the intergroup outcome measures of the RCTs included in this systematic review using RevMan Web, version 5.7 (The Cochrane Collaboration, Oxford, UK) [48]. This meta-analysis was conducted with the aim of synthesizing the available evidence on the efficacy and safety of QMR electrotherapy in DED. In cases where different data measurement methods were employed across studies, standardized mean differences (SMD) were calculated to analyze continuous parameters such as DED symptoms, TBUT, ST, and CFS [49]. The SMD quantifies the magnitude of the intervention effect in each study relative to the within-study variability, enabling the results to be compared on a standardized scale [49]. In cases where no differences in data measurement methods existed across studies, the mean difference (MD) was calculated [49]. The absolute value of the MD was interpreted alongside the P value and 95% confidence intervals (CI) presented in the forest plots. A P value < 0.05 was considered statistically significant. Heterogeneity among the studies was evaluated using the Cochrane Q-statistics chi-square (χ2) test and the I-square (I2) test, with values below 50% considered low heterogeneity [50]. In the presence of significant heterogeneity (I2 ≥ 50% or χ2 test P < 0.1), a random effects model was employed to pool the data, while a fixed effects model was used when heterogeneity was low [51, 52]. A sensitivity analysis was conducted to assess the robustness and stability of the results, as well as to account for potential heterogeneity [53]. Given that the intervention protocol was consistent across all RCTs, this analysis included exclusively the RCTs with similar methodology, specifically (1) masked studies; (2) 1-month follow-up period; (3) four 20-min sessions of QMR electrotherapy (intervention); and (4) four 20-min sessions of sham QMR electrotherapy (control). The sensitivity analysis was applied in meta-analyses that included at least two studies, ensuring that the exclusion of any single study or adjustment of assumptions did not compromise the reliability of the overall results [54]. More detailed information on the data synthesis and analysis is provided in Fig. 2.
Fig. 2
Scheme of data synthesis and analysis
Bild vergrößern

Ethical Approval

The study was registered in PROSPERO (ID: CRD42024627640) to promote transparency, help reduce potential for bias, and avoid unintended duplication of reviews. This article is based on previously conducted studies and does not contain any new studies with human participants or animals performed by any of the author.

Results

Study Characteristics

The main DED questionnaires and tests performed in the included studies are presented Table 1.
Table 1
Main DED questionnaires and tests performed in the studies included
Authors (date)
DED symptomsa
(points)
TBUTb
(s)
STc
(mm)
CFSd
(points)
Open-label, non-comparative trials
Pedrotti et al. [36]
2016
OSDI
TBUT with fluorescein
ST without anesthesia
Modified Oxford grading scale
Ferrari et al. [37]
2019
OSDI
TBUT with fluorescein
ST without anesthesia
Modified Oxford grading scale
Trivli et al. [38]
2022
OSDI
TBUT with fluorescein
ST without anesthesia
Modified Oxford grading scale
Kavroulaki et al. [39]
2023
OSDI
TBUT with fluorescein
NR
NR
Randomized controlled trials
Foo et al. [40]
2023
SPEED
NIBUT
ST without anesthesia
CCRLU system
Ballesteros-Sánchez et al. [41]
2023
OSDI
TBUT with fluorescein
ST without anesthesia
Modified Oxford grading scale
Shemer et al. [42]
2024
OSDI
TBUT with fluorescein
ST without anesthesia
Scale based on the dots of staining
CCRLU: Center for Contact Lens Research Unit, DED: dry eye disease, NIBUT: non-invasive tear film breakup time, NR: not reported, OSDI: Ocular Surface Disease Index, TBUT: tear film breakup time, SPEED: Standard Patient Evaluation of Eye Dryness, ST: Schirmer test, CFS: corneal fluorescein staining
aOSDI (0–100 points); SPEED (0–28 points)
bTBUT with fluorescein was assessed using a slit lamp, while NIBUT was evaluated with an Oculus Keratograph 5M (Oculus, Wetzlar, Germany)
cThe ST strip was placed into the lower temporal lid margin of each eye of the participant. Subjects were instructed to close their eyes. After 5 min, the Schirmer strip was removed. The length of the moistened area was recorded in millimeters for each eye separately
dModified Oxford grading scale (0–5 points); CCLRU system (0–20 points); and scale based on the dots of staining (0–6 points): 0 points = 0 dots, 1 point = 1–5 dots, 2 points = 6–30 dots, and 3 points 30 dots. Additional extra points are collected for patches of confluent staining (+ 1 point), staining in the pupillary area (+ 1 point), and the presence of one or more filaments (+ 1 point)

Open-Label, Non-comparative Trials

This systematic review included four open-label, non-comparative trials [3639] published between 2016 and 2023, involving 148 eyes from 121 patients with a mean age of 57.0 ± 14.3 years. The sex distribution was 97 female patients (80.2%) and 24 male patients (19.8%). Patient follow-up, expressed in months, ranged from 1 to 12 months, with a mean follow-up of 3.8 ± 5.5 months. Regarding the study group interventions, all studies applied QMR electrotherapy using the settings recommended by the manufacturer. Specifically, three studies performed four 20-min sessions, using the following settings: an average power of 12 W, with a voltage of 60 V and a current of 200 mA between the mask electrodes and the neutral plate electrode. In contrast, one study conducted twelve 20-min sessions, applying a voltage of 80 V. Two studies reported conflicts of interest as they were supported by the device’s manufacturer [37, 38]. A more detailed description of the study characteristics is listed in Table 2.
Table 2
Characteristics of the clinical studies
Author (date)
Country
Design
FUa
Patients
Ageb
Sex (M/F)
Eyes
Inclusion criteria
Intervention
CoI
Pedrotti et al. [36]
2016
Italy
• Prospective
• Open-label
• Single-arm
• Monocenter
12
27
57.0 ± 14.9
6/21
54
• OSDI > 12 points
• TBUT < 10 s
• ST < 10 mm/5 min
Twelve 20-min sessions of QMR
(Two per week in first month and one per week in second month)
No
Ferrari et al. [37]
2019
Italy
• Prospective
• Open-label
• Single-arm
• Monocenter
1
25
54.0 ± 13.4
5/20
25
• OSDI > 12 points
• TBUT < 10 s
• CFS ≥ 1 and ≤ 10 points
• MG quantity ≥ 1 and ≤ 2 points
• MG quality ≥ 4 and ≤ 13 points
Four 20-min sessions of QMR
(One per week)
Yes
Trivli et al. [38]
2022
Greece
• Prospective
• Open-label
• Single-arm
• Monocenter
1
18
59.7 ± 13
1/17
18
• OSDI ≥ 13 points
• NIBUT < 10 s
• CFS ≥ 1 points
Four 20-min sessions of QMR
(One per week)
Yes
Kavroulaki et al. [39] 2023
Greece
• Prospective
• Open-label
• Single-arm
• Monocenter
1
51
57.4 ± 15.7
12/39
51
• OSDI > 18 points
Four 20-min sessions of QMR
(One per week)
No
CFS: corneal fluorescein staining, CoI: conflict of interest, FU: follow-up, M/F: male/female, MG: meibomian gland, NIBUT: non-invasive tear film breakup time, OSDI: Ocular Surface Disease Index, QMR: quantum molecular resonance, ST: Schirmer test, TBUT: tear film breakup time
aExpressed in months
bExpressed as mean ± standard deviation

Randomized Controlled Trials

This systematic review included three RCTs [4042] published between 2023 and 2024, involving 201 eyes from 161 patients with a mean age of 63.6 ± 11.2 years. The sex distribution was 121 female patients (75.2%) and 40 male patients (24.8%). Patient follow-up, expressed in months, ranged from 1 to 3 months, with a mean follow-up of 1.7 ± 1.2 months. Regarding the study group interventions, all studies performed four 20-min sessions of QMR electrotherapy, using the following settings recommended by the manufacturer: an average power of 12 W, with a voltage of 60 V and a current of 200 mA between the mask electrodes and the neutral plate electrode. However, the control group received four 20-min sessions of placebo QMR, with the device set to zero power during the treatment or tear substitute containing 0.15% sodium hyaluronate and 3% trehalose (Thealoz Duo, Thea Pharma, France) four times daily. All studies reported no conflicts of interest. A more detailed description of the study characteristics is listed in Table 3.
Table 3
Summary of included RCTs comparing QMR electrotherapy vs. control
Author (date)
Country
Design
FUa
Patients
Ageb
Sex (M/F)
Eyes
Inclusion criteria
Intervention
Control
CoI
Foo et al. [40]
2023
Singapore
• Single-masked
• Monocenter
1
40
66.5 ± 10.5
4/36
80
• CFS ≥ 2 points
Four 20-min sessions of QMR
(One per week)
Four 20-min sessions of sham QMR
(One per week)
No
Ballesteros-Sánchez et al. [41]
2023
Italy
• Unmasked
• Monocenter
3
81
60.7 ± 7.9
23/58
81
• OSDI ≥ 33 points
• TBUT < 10 s
• CFS ≥ 1 and ≤ 10 points
• MG quantity ≥ 1 and ≤ 2 points
• MG quality ≥ 4 and ≤ 13 points
Four 20-min sessions of QMR
(One per week)
Thealoz Duo
(0.15% HA and 3% TH)
No
Shemer et al. [42]
2024
Israel
• Double-masked
• Monocenter
1
40
63.5 ± 15.3
13/27
40
• OSDI ≥ 13 points
• TBUT ≤ 10 s
• CFS ≥ 1 points
Four 20-min sessions of QMR
(One per week)
Four 20-min sessions of Sham QMR
(One per week)
No
CFS: corneal fluorescein staining, CoI: conflict of interest, FU: follow-up, HA: hyaluronic acid, M/F: male/female, MG: meibomian gland, OSDI: Ocular Surface Disease Index, QMR: quantum molecular resonance, RCTs: randomized controlled trials, ST: Schirmer test, TBUT: tear film breakup time, TH: trehalose, UM: unmasked
aExpressed in months
bExpressed as mean ± SD (standard deviation)

Efficacy and Safety of QMR Electrotherapy

QMR Electrotherapy in Open-Label, Non-comparative Trials

Efficacy outcome measures are shown in Table 4. Overall, the studies reported significant improvements in most outcome measures after QMR electrotherapy. Pedrotti et al. [36] reported significant reduction in DED symptoms (− 13.1 ± 17.6 points, P = 0.001) and CFS (− 0.5 ± 0.5 points, P = 0.014), as well as significant increases in TBUT (2.2 ± 3.4 s, P = 0.007) and ST (4.0 ± 5.8 mm, P < 0.050). Similar trends were observed by Ferrari et al. [37], with significant decrease in DED symptoms (− 15.3 ± 22.2 points, P < 0.001) and CFS (− 0.8 ± 0.5 points, P < 0.001), along with significant improvements in TBUT (1.8 ± 1.1 s, P < 0.001) and ST (1.5 ± 5.0 mm, P = 0.010). Trivli et al. [38] also reported significant reduction in DED symptoms (− 11 ± 22.9 points, P = 0.013). and CFS (− 0.8 ± 0.8 points, P = 0.002), alongside significant increase in TBUT (2.8 ± 3.7 s, P < 0.001). However, no significant changes were observed in ST (0.4 ± 5.3 mm, P = 0.675). Kavroulaki et al. [39] reported the smallest reduction in DED symptoms (− 3.2 ± 0.6 points, P < 0.010) and did not report significant changes in TBUT (0.0 ± 0.2 s, P = 0.891).
Table 4
Baseline, last visit, and difference in dry eye outcomes following QMR electrotherapy in open-label, non-comparative trials
Author (date)
 
QMR electrotherapy
DED symptomsb
(points)
TBUT
(s)
ST
(mm)
CFSc
(points)
Pedrotti et al. [36]
2016
Baseline
43.0 ± 19.2
4.6 ± 2.1
6.3 ± 3.1
1.2 ± 0.8
Last visit
29.9 ± 22.1
6.8 ± 2.9
10.3 ± 7.5
0.7 ± 1
Differencea
− 13.1 ± 17.6*
2.2 ± 3.4*
4.0 ± 5.8*
− 0.5 ± 0.5*
Ferrari et al. [37]
2019
Baseline
47.2 ± 20.2
5.9 ± 1
12.4 ± 4.9
1.3 ± 0.4
Last visit
31.9 ± 24.2
7.7 ± 1.2
13.9 ± 5
0.5 ± 0.5
Differencea
− 15.3 ± 22.2*
1.8 ± 1.1*
1.5 ± 5.0*
0.8 ± 0.5*
Trivli et al. [38]
2022
Baseline
45.5 ± 21.9
6.7 ± 1.4
8.8 ± 4.9
1.4 ± 0.9
Last visit
34.5 ± 23.8
9.5 ± 2.3
9.2 ± 5.6
0.6 ± 0.7
Differencea
− 11 ± 22.9*
2.8 ± 3.7*
0.4 ± 5.3
− 0.8 ± 0.8*
Kavroulaki et al. [39]
2023
Baseline
10.8 ± 0.6
7.5 ± 0.2
NR
NR
Last visit
7.6 ± 0.6
7.5 ± 0.2
NR
NR
Differencea
− 3.2 ± 0.6*
0.0 ± 0.2
CFS: corneal fluorescein staining, DED: dry eye disease, TBUT: tear film breakup time, NR: not reported, QMR: quantum molecular resonance, ST: Schirmer test
aDefined as “Last visit − Baseline”
bOcular Surface Disease Index (OSDI, 0–100 points)
cModified Oxford grading scale (0–5 points)
*Statistical significance with a P value < 0.05
Regarding QMR electrotherapy safety, Pedrotti et al. [36] reported that two patients experienced transient erythema following the first application of treatment, while one patient reported general discomfort during the first session of treatment. In contrast, Trivli et al. [38] observed that all patients showed a high tolerability profile for QMR electrotherapy and no AEs were reported. Similarly, Ferrari et al. [37] and Kavroulaki et al. [39] reported no AEs after QMR electrotherapy.

QMR Electrotherapy in Randomized Controlled Trials

Intragroup and intergroup efficacy outcome measures are shown in Table 5. Regarding intragroup outcome measures, Ballesteros-Sánchez et al. [41] reported that QMR electrotherapy led to significant reduction in DED symptoms (− 23.3 ± 16.5 points, P = 0.020) and CFS (− 1.6 ± 0.6 points, P = 0.010), as well as an increase in TBUT (1.7 ± 1.5 s, P = 0.010). In the control group, significant improvements were observed in TBUT (3.0 ± 1.6 s, P = 0.010) and CFS (− 0.4 ± 0.5 points, P = 0.040), whereas changes in DED symptoms (− 10.9 ± 10.8 points, P > 0.060) were not significant. Shemer et al. [42] also reported significant reductions in DED symptoms (− 8.7 ± 7.8 points, P < 0.001) and CFS (− 1.2 ± 2.3 points, P = 0.045) after QMR electrotherapy, while non-significant changes were observed in TBUT (1.6 ± 4.1 s, P = 0.112) and ST (0.9 ± 5.0 mm, P = 0.433). However, the control group reported non-significant changes in DED symptoms (1.1 ± 9.4 points, P = 0.830), TBUT (− 0.5 ± 3.3 s, P = 0.549), ST (1.7 ± 6.7 mm, P = 0.289), and CFS (0.3 ± 1.9 points, P = 0.500). Foo et al. [40] also observed significant improvements after QMR electrotherapy, with a reduction in DED symptoms (− 1.7 ± 4.2 points, P = 0.031). However, non-significant changes were observed in non-invasive tear film breakup time (NIBUT) (1.1 ± 4.3 s, P = 0.259), ST (− 0.2 ± 5.5 mm, P = 0.789), and CFS (− 0.1 ± 2.7 points, P = 0.703). Similarly, the control group reported significant reduction in DED symptoms (− 0.3 ± 7.4 points, P = 0.008), while non-significant changes were observed in NIBUT (0.7 ± 2.3 s, P = 0.353), ST (0.8 ± 5.5 mm, P = 0.407), and CFS (− 0.2 ± 1.3 points, P = 0.551). Regarding intergroup outcome measures, Foo et al. [40] and Shemer et al. [42] found favorable results for QMR electrotherapy in reducing DED symptoms, with values of − 1.4 points (P = 0.040) and − 9.8 points (P = 0.002), respectively. Additionally, Shemer et al. [42] reported that QMR electrotherapy was more effective than the control in reducing CFS, with a value of − 1.5 points (P < 0.044).
In terms of QMR electrotherapy safety, Ballesteros-Sánchez et al. [41] observed no significant changes in best-corrected visual acuity, intraocular pressure, slit-lamp biomicroscopy, or dilated funduscopy following QMR electrotherapy. Moreover, no AEs were documented during the study. Similarly, Foo [40] and Shemer et al. [42] reported the absence of AEs, as well as no significant changes in best-corrected visual acuity during the follow-up period (Table 5).
Table 5
Intragroup and intergroup differences in dry eye outcomes of QMR electrotherapy vs. control
Author (date)
 
QMR electrotherapy
Control
Intergroup differencesb
DED symptomsc (points)
TBUTd
(s)
ST
(mm)
CFSe
(points)
DED symptomsc
(points)
TBUTd
(s)
ST
(mm)
CFSe
(Points)
DED symptomsc
(points)
TBUTd
(s)
ST
(mm)
CFSe
(points)
Foo et al. [40]
2023
Baseline
7.7 ± 4.1
5.4 ± 3.5
3.4 ± 5.8
1.5 ± 1.2
10.3 ± 8.3
4.5 ± 2.2
3.2 ± 5.3
1.3 ± 1.4
    
Last visit
6.0 ± 4.2
6.5 ± 5.0
3.2 ± 5.2
1.4 ± 1.5
10.0 ± 6.4
5.2 ± 2.4
4.0 ± 5.6
1.1 ± 1.3
    
Differencea
− 1.7 ± 4.2*
1.1 ± 4.3
− 0.2 ± 5.5
− 0.1 ± 2.7
− 0.3 ± 7.4*
0.7 ± 2.3
0.8 ± 5.5
− 0.2 ± 1.3
− 1.4*
0.4
− 1
0.1
Ballesteros-Sánchez et al. [41]
2023
Baseline
55.8 ± 18.7
3.4 ± 1.4
NR
3.1 ± 0.8
53.2 ± 21.4
3.2 ± 1.5
NR
3.2 ± 0.6
    
Last visit
32.5 ± 14.3
5.1 ± 1.6
NR
1.5 ± 0.4
42.3 ± 16.1
6.2 ± 1.7
NR
2.8 ± 0.5
    
Differencea
− 23.3 ± 16.5*
1.7 ± 1.5*
− 1.6 ± 0.6*
− 10.9 ± 10.8
3 ± 1.6*
− 0.4 ± 0.5*
− 12.4
− 1.3
− 1.2
Shemer et al. [42]
2024
Baseline
19.2 ± 10.3
6.6 ± 3.1
8.5 ± 7.5
2.3 ± 2.3
14.4 ± 8.4
6.7 ± 2.9
10.6 ± 7.7
2.3 ± 2.1
    
Last visit
10.5 ± 7.0
8.2 ± 2.4
9.4 ± 5.3
1.1 ± 1.4
15.5 ± 8.6
6.2 ± 2.2
12.3 ± 6.7
2.6 ± 2.1
    
Differencea
− 8.7 ± 7.8*
1.6 ± 4.1
0.9 ± 5.0
−1.2 ± 2.3*
1.1 ± 9.4
− 0.5 ± 3.3
1.7 ± 6.7
0.3 ± 1.9
− 9.8*
2.1
− 0.8
− 1.5*
CFS: corneal fluorescein staining, DED: dry eye disease, QMR: quantum molecular resonance, ST Schirmer test, TBUT: tear film breakup time
aDefined as “Last visit − Baseline”
bDefined as “QMR electrotherapy(Last visit − Baseline) − Control(Last visit − Baseline)
cFoo et al. [40] used the Standard Patient Evaluation of Eye Dryness questionnaire (SPEED, 0–28 points), while Ballesteros-Sánchez et al. [41] and Shemer et al. [42] used the Ocular Surface Disease Index (OSDI, 0–100 points).
dFoo et al. [40] used the non-invasive tear film breakup time (NIBUT), while Ballesteros-Sánchez et al. [41] and Shemer et al. [42] used TBUT with fluorescein
eFoo et al. [40] used the Center for Contact Lens Research Unit (CCLRU) system (0–20 points), Ballesteros-Sánchez et al. [41] used the modified Oxford grading scale (0–5 points), and Shemer et al. [42] used a scale based on the dots of staining (0–6 points): 0 points = 0 dots, 1 point = 1–5 dots, 2 points = 6–30 dots, and 3 points 30 dots. Additional extra points are collected for patches of confluent staining (+ 1 point), staining in the pupillary area (+ 1 point), and the presence of one or more filaments (+ 1 point)
*Statistical significance with a P value < 0.05

Meta-analysis

Forest plot showing the results of the meta-analysis is presented in Fig. 3. Three studies were included in the meta-analysis. The overall efficacy did not favor either group (SMD 0.40; 95% CI − 0.06 to 0.86; P = 0.090; I2 = 85%). However, only the change in DED symptoms (SMD 0.69; 95% CI 0.30–1.08; P < 0.001; I2 = 28%) indicated that QMR electrotherapy had significantly better outcome than the control groups. In the sensitivity analysis, overall efficacy was also not in favor of either group (SMD 0.14; 95% CI − 0.24 to 0.52; P = 0.460; I2 = 65%). In addition, the change in DED symptoms (SMD 0.55; 95% CI − 0.06 to 1.16; P = 0.080; I2 = 44%), TBUT (SMD − 0.13; 95% CI − 1.49 to 1.22; P = 0.850; I2 = 89%), ST (SMD − 0.17; 95% CI − 0.61 to 0.28; P = 0.460; I2 = 0%), and CFS (SMD 0.33; 95% CI − 0.40 to 1.05; P = 0.380; I2 = 62%) showed no statistical significance between the two groups.
Fig. 3
Overall efficacy of quantum molecular resonance (QMR) electrotherapy compared to the control groups. Forest plot showing the standardized mean difference (SMD), 95% confidence intervals (CI), and P value for the change in DED symptoms (points), tear film breakup time (TBUT, seconds), Schirmer test (ST, millimeters), and corneal fluorescein staining (CFS, points). A random effects model was performed, revealing no statistically significant difference between QMR electrotherapy and the control group. To assess DED symptoms, Foo et al. [40] used the Standard Patient Evaluation of Eye Dryness (SPEED) questionnaire (0–28 points), while Ballesteros-Sánchez et al. [41] and Shemer et al. [42] used the Ocular Surface Disease Index (0–100 points). To assess TBUT, Foo et al. [40] used the non-invasive tear film breakup time, while Ballesteros-Sánchez et al. [41] and Shemer et al. [42] used TBUT with fluorescein. To assess CFS, Foo et al. [40] used the Center for Contact Lens Research Unit (CCLRU) system (0–20 points), Ballesteros-Sánchez et al. [41] used the modified Oxford grading scale (0–5 points), and Shemer et al. [42] used a scale based on the dots of staining (0–6 points): 0 points = 0 dots, 1 point = 1–5 dots, 2 points = 6–30 dots, and 3 points 30 dots. Additional extra points are collected for patches of confluent staining (+ 1 point), staining in the pupillary area (+ 1 point), and the presence of one or more filaments (+ 1 point)
Bild vergrößern

Risk of Bias

Open-Label, Non-comparative Trials

The risk of bias summary for the open-label, non-comparative trials is presented in Table 6. All studies, except Kavroulaki et al. [39], achieved a MINORS score greater than 8 points. In addition, the average MINORS score for the included studies was 10.8 ± 2.9 points.
Table 6
Quality assessment of the clinical studies
Authors (date)
D1
D2
D3
D4
D5
D6
D7
D8
Total
Pedrotti et al. [36]
2016
2
2
2
2
0
2
2
2
14
Ferrari et al. [37]
2019
2
2
2
2
0
1
2
2
13
Trivli et al. [38]
2022
2
2
2
2
0
1
0
0
9
Kavroulaki et al. [39]
2023
2
1
2
1
0
1
0
0
7
Each domain is scored as 0 (not reported), 1 (reported but inadequate), or 2 (reported and adequate), with a total score of 16 points indicating optimal methodological quality
D domain, D1 a clearly stated aim, D2 inclusion of consecutive patients, D3 prospective collection of data, D4 endpoints appropriate to the aim of the study, D5 unbiased assessment of the study endpoint, D6 follow-up period appropriate to the aim of the study, D7 loss to follow-up less than 5%, D8 prospective calculation of the study size

Randomized Controlled Trials

The risk of bias summary for the RCTs is presented in Fig. 4a. The risk of bias assessment was categorized into three evidence levels: (1) studies with a low risk of bias (Shemer et al. [42]), (2) studies with an unclear risk of bias (Foo et al. [40] and Ballesteros-Sánchez et al. [41]), and (3) studies with a high risk of bias (none). The overall summary of the risk of bias across the domains assessed in each study is shown in Fig. 4b. The items used to evaluate the risk of bias indicated that more than 50% of the overall risk of bias was unclear.
Fig. 4
Risk of bias assessment. a) Risk of bias summary of the included studies with traffic light plot. The traffic lights represent the authors’ risk of bias judgment in each domain (D) used to assess the quality of the studies. b) Overall risk of bias summary of the domains with bar plot. Bars represent the overall authors’ risk of bias judgment in each domain presented as percentages
Bild vergrößern

Discussion

DED is a multifactorial disease of the ocular surface that affects up to 30% of adults over 50, especially women, and its prevalence increases with age [1, 2]. In recent years, novel in-office treatments targeting the underlying mechanisms of DED have emerged, showing promising results in improving both symptoms and signs of DED [1922]. Among these, QMR electrotherapy represents an innovative approach. Therefore, this systematic review with meta-analysis aimed to investigate the efficacy and safety of eyelid QMR electrotherapy in patients with DED.
Regarding QMR electrotherapy efficacy, the meta-analysis showed that overall efficacy did not favor either group when comparing QMR electrotherapy to controls. This result may be explained by the variability in the severity of DED symptoms among the included RCTs, suggesting that QMR electrotherapy could be more effective in patients with severe DED symptoms. Consistent with this hypothesis, Ballesteros-Sánchez et al. [41] was the only to include patients with severe DED symptoms (OSDI score between 33 and 100 points), reporting the most favorable outcome measures. In contrast, Shemer et al. [42] and Foo et al. [40] focused on patients with mild (OSDI score between 13 and 22 points) and moderate (SPEED score between 5 and 8 points) DED symptoms, respectively. Further insights were obtained from the sensitivity analysis, which was restricted to studies with similar methodologies to address heterogeneity. Specifically, Foo et al. [40] and Shemer et al. [42] conducted masked studies evaluating the same intervention (QMR electrotherapy) with a negative control (sham QMR electrotherapy) over a 1-month follow-up period. Although Ballesteros-Sánchez et al. [41] investigated the same intervention (QMR electrotherapy), their study followed an open-label design, included a positive control group (artificial tears), and extended the follow-up period to 3 months. As a result of these methodological differences, this study was excluded from the sensitivity analysis. This analysis revealed a reduction in overall efficacy, with the effect size decreasing from 1.96 (P = 0.090; I2 = 85%) to 0.75 (P = 0.460; I2 = 65%). Additionally, improvements in DED symptoms that initially favored QMR electrotherapy lost statistical significance, with the effect size also decreasing from 3.49 (P < 0.001; I2 < 50%) to 1.76 (P = 0.080; I2 < 50%). Open-label, non-comparative trials reinforce this trend. Pedrotti et al. [36], Ferrari et al. [37], and Trivli et al. [38] included patients with severe DED symptoms (OSDI score between 33 and 100 points), reporting significant improvements in most of the outcome measures. In contrast, Kavroulaki et al. [39] included patients with no DED symptoms (OSDI score between 0 and 12 points), showing the smallest outcomes measures. Overall, these findings indicate that QMR electrotherapy could be potentially effective in patients with severe DED symptoms, emphasizing the importance of tailoring treatment approaches to DED symptoms severity. Therefore, future research should aim to stratify patient populations by symptom severity and further investigate the mechanisms driving these differential responses to elucidate the contexts in which QMR electrotherapy should be recommended.
It is also important to mention some aspects regarding the design of the RCTs included in this review. The study by Ballesteros-Sánchez et al. [41] used a positive control group (artificial tears). Therefore, it is expected to have an effect on the signs and symptoms of DED [55]. However, patients who received QMR electrotherapy reported greater improvements in the signs and symptoms of DED compared to this control group. Artificial tears are the first-line treatment for DED [13]. However, they provide only temporary relief of DED symptoms in most case [16]. The lack of blinding in this study may have influenced the results, as patients receiving QMR electrotherapy might have expected greater improvements as they were receiving a novel treatment. Similarly, patients who received artificial tear might have felt that they would not experience as much improvement compared to those receiving QMR electrotherapy. To avoid such patient suggestions and potential biases in the results, it is crucial to implement blinding in clinical trials [56]. This could be achieved by ensuring both groups receive similar treatments, such as comparing QMR electrotherapy vs. sham QMR electrotherapy combined with artificial tears. In line with this, Foo et al. [40] and Shemer et al. [42] included a negative control group (sham QMR electrotherapy). Therefore, no effects on the signs and symptoms of DED would be expected [55]. However, the sensitivity analysis did not reveal statistically significant results favoring either treatment. This raises questions about the potential placebo effect of sham QMR electrotherapy. Nevertheless, these studies reported that patients who received QMR electrotherapy experienced greater improvements in DED symptoms and TBUT compared to those receiving sham QMR electrotherapy. Therefore, the lack of statistical significance is more likely due to the limited number of studies rather than a placebo effect.
Despite the low overall efficacy observed in the meta-analysis, the benefits of QMR electrotherapy reported in the studies included in this systematic review may be explained by its mechanism of action. It is hypothesized that electrical stimulation of the ethmoidal nerve by QMR electrotherapy could modulate the activity of the meibomian glands, leading to improved tear film stability [20, 41]. Aligned with this hypothesis, Ferrari et al. [37] reported a significant improvement in meibomian gland expressibility and quality, with increases of 12.5% (P < 0.001) and 35.7% (P < 0.001), respectively. Similar results were observed by Trivli et al. [38], who found a significant improvement of 33% (P = 0.001) and 50% (P < 0.001) in MG expressibility and quality, respectively. These findings are further supported by the results of Kavroulaki et al. [39] and Ballesteros-Sánchez et al. [41], which demonstrated a significant increase in the lipid layer thickness of 4.8 ± 2 nm (P = 0.021), and 10.8 ± 2.4 nm (P = 0.002), respectively. However, the effects of QMR electrotherapy on the morphology of the meibomian glands remain unclear, as no significant changes were reported in the studies included in this systematic review [38, 39]. On the other hand, it is also theorized that QMR electrotherapy may exert anti-inflammatory effects by decreasing leukocyte infiltration in tissues and regulating the expression of metalloproteinases. These enzymes are widely recognized as potential biomarkers for tear film osmolarity [57]. Recent Trivli et al. [38] reported a significant reduction of 75% in metalloproteinases levels (P = 0.003). Additionally, Ballesteros-Sánchez et al. [41] observed a significant decrease in osmolarity of − 17.4 ± 2.5 mOsm/L (P < 0.001), resulting in a mean value below the 308 mOsm/L threshold, which is the diagnostic cutoff value for DED [58, 59].
Regarding QMR electrotherapy safety, most studies reported no AEs, and the treatment tolerability profile was satisfactory. Pedrotti et al. [36] was the only study to report mild cutaneous transitory erythema following the first application of QMR electrotherapy. This AE may be explained by the use of a voltage of 80 V in their study, whereas the other studies employed a voltage of 60 V. However, erythema resolved spontaneously, without recurrences during the following sessions of treatment. Despite its safety profile, special caution should be exercised when it is applied in patients with implanted medical devices, oncological conditions, or during pregnancy [3642]. Furthermore, it is important to mention that most studies did not provide detailed data on AEs, best-corrected visual acuity, intraocular pressure, corneal sensitivity, slit-lamp biomicroscopy, or dilated funduscopy. Consequently, a meta-analysis could not be performed. This highlights the need for future studies to rigorously evaluate safety parameters, such as ocular and non-ocular treatment-emergent AEs, as well as treatment-related AEs, reporting the results as frequencies (n) and percentages (%) [60]. This information will allow for a more precise determination of its benefit–risk profile.

Strengths and Limitations

To the best of our knowledge, this is the first systematic review and meta-analysis to evaluate the efficacy of QMR electrotherapy in patients with DED. However, this study has certain limitations that should be acknowledged. Differences in inclusion and exclusion criteria between the included studies, as well as the variability in study designs and intervention protocols, may have influenced the overall findings. This lack of standardized selection criteria, treatment regimens, and follow-up periods, combined with the inclusion of only three studies in the meta-analysis and an overall risk of bias that remained unclear in more than 50%, may significantly affect the results and limit the reliability of the comparative analysis. Moreover, although the studies included 201 eyes from 161 patients, the high prevalence of DED in the general population and the distribution of eyes among the study groups reduced the sample size in each group, potentially diminishing the statistical power. Nevertheless, this study included patients from diverse countries and ethnicities, such as Italy, Greece, Israel, and Singapore. Moreover, none of the included studies were funded or supported by the device manufacturer, reducing the potential for bias related to financial conflicts of interest. It is also important to mention that the meta-analysis did not include variables related to meibomian gland function, as RCTs primarily assessed MGD grade, which was reported as an ordinal variable. Therefore, future research should include meibum-related continuous variables, such as meibomian gland yielding secretion score, meibomian gland yielding liquid secretion, and meibomian gland yielding clear secretion [61]. Given these limitations, the results should be interpreted with caution. Therefore, further RCTs that rigorously adhered to the Consolidated Standards of Reporting Trials guidelines are needed to better evaluate the long-term efficacy and safety of QMR electrotherapy in patients with DED [62].

Conclusion

On the basis of the data included in the meta-analysis, QMR electrotherapy is an effective treatment to reduce DED symptoms. However, there is still insufficient evidence to suggest that this treatment option is able to improve DED signs, such as TBUT, ST, and CFS. Despite these findings, the results should be approached with consideration due to the heterogeneity of the RCTs regarding DED symptom severity and the overall unclear risk of bias. Therefore, further well-designed RCTs are needed to determine the efficacy and safety of QMR electrotherapy in patients with DED, while simultaneously stratifying populations by DED symptom severity and exploring the mechanisms underlying differential responses to elucidate the conditions in which QMR electrotherapy should be recommended.

Medical writing/Editorial Assistance

The authors declare that no medical writing or editorial assistance, including AI tools, was employed in the preparation of this manuscript.

Declarations

Conflict of Interest

Antonio Ballesteros-Sánchez is an Editorial Board member of Ophthalmology and Therapy. Antonio Ballesteros-Sánchez was not involved in the selection of peer reviewers for the manuscript nor any of the subsequent editorial decisions. The authors, Carlos Rocha-de-Lossada, José-María Sánchez-González, Giovanni Roberto Tedesco and Davide Borroni declare that they have no conflict of interest relevant to the content of this article.

Ethical Approval

The study was registered in PROSPERO (ID: CRD42024627640) to promote transparency, help reduce potential for bias, and avoid unintended duplication of reviews. This article is based on previously conducted studies and does not contain any new studies with human participants or animals performed by any of the author.
Open Access This article is licensed under a Creative Commons Attribution-NonCommercial 4.0 International License, which permits any non-commercial use, sharing, adaptation, distribution and reproduction in any medium or format, as long as you give appropriate credit to the original author(s) and the source, provide a link to the Creative Commons licence, and indicate if changes were made. The images or other third party material in this article are included in the article's Creative Commons licence, unless indicated otherwise in a credit line to the material. If material is not included in the article's Creative Commons licence and your intended use is not permitted by statutory regulation or exceeds the permitted use, you will need to obtain permission directly from the copyright holder. To view a copy of this licence, visit http://creativecommons.org/licenses/by-nc/4.0/.
Download
Titel
Efficacy and Safety of Quantum Molecular Resonance Electrotherapy in Dry Eye Disease: A Systematic Review with Meta-analysis
Verfasst von
Antonio Ballesteros-Sánchez
Carlos Rocha-de-Lossada
José-María Sánchez-González
Giovanni Roberto Tedesco
Davide Borroni
Publikationsdatum
01.04.2025
Verlag
Springer Healthcare
Erschienen in
Ophthalmology and Therapy / Ausgabe 5/2025
Print ISSN: 2193-8245
Elektronische ISSN: 2193-6528
DOI
https://doi.org/10.1007/s40123-025-01133-y
1.
Zurück zum Zitat Craig JP, Nichols KK, Akpek EK, et al. TFOS DEWS II definition and classification report. Ocul Surf. 2017;15:276–83.PubMedCrossRef
2.
Zurück zum Zitat Stapleton F, Alves M, Bunya VY, et al. TFOS DEWS II epidemiology report. Ocul Surf. 2017;15:334–65.PubMedCrossRef
3.
Zurück zum Zitat Bron AJ, de Paiva CS, Chauhan SK, et al. TFOS DEWS II pathophysiology report. Ocul Surf. 2017;15:438–510.PubMedCrossRef
4.
Zurück zum Zitat Pflugfelder SC, de Paiva CS. The pathophysiology of dry eye disease: what we know and future directions for research. Ophthalmology. 2017;124:S4-13.PubMedCrossRef
5.
Zurück zum Zitat Stern ME, Beuerman RW, Fox RI, Gao J, Mircheff AK, Pflugfelder SC. The pathology of dry eye: the interaction between the ocular surface and lacrimal glands. Cornea. 1998;17:584–9.PubMedCrossRef
6.
Zurück zum Zitat Uchino M, Schaumberg DA. Dry eye disease: impact on quality of life and vision. Curr Ophthalmol Rep. 2013;1:51–7.PubMedPubMedCentralCrossRef
7.
Zurück zum Zitat Gomes JAP, Santo RM. The impact of dry eye disease treatment on patient satisfaction and quality of life: a review. Ocul Surf. 2019;17:9–19.PubMedCrossRef
8.
Zurück zum Zitat Friedman NJ. Impact of dry eye disease and treatment on quality of life. Curr Opin Ophthalmol. 2010;21:310–6.PubMedCrossRef
9.
Zurück zum Zitat Barabino S, Labetoulle M, Rolando M, Messmer EM. Understanding symptoms and quality of life in patients with dry eye syndrome. Ocul Surf. 2016;14:365–76.PubMedCrossRef
10.
Zurück zum Zitat Sayegh RR, Yu Y, Farrar JT, et al. Ocular discomfort and quality of life among patients in the dry eye assessment and management study. Cornea. 2021;40:869–76.PubMedPubMedCentralCrossRef
11.
Zurück zum Zitat Daniel Nelson J, Shimazaki J, Benitez-del-Castillo JM, et al. The international workshop on meibomian gland dysfunction: report of the definition and classification subcommittee. Investig Ophthalmol Vis Sci. 2011;52:1930–7.CrossRef
12.
Zurück zum Zitat Knop E, Knop N, Millar T, Obata H, Sullivan DA. The international workshop on meibomian gland dysfunction: report of the subcommittee on anatomy, physiology, and pathophysiology of the meibomian gland. Investig Ophthalmol Vis Sci. 2011;52:1938–78.CrossRef
13.
Zurück zum Zitat Jones L, Downie LE, Korb D, et al. TFOS DEWS II management and therapy report. Ocul Surf. 2017;15:575–628.PubMedCrossRef
14.
Zurück zum Zitat Geerling G, Tauber J, Baudouin C, et al. The international workshop on meibomian gland dysfunction: report of the subcommittee on management and treatment of meibomian gland dysfunction. Investig Ophthalmol Vis Sci. 2011;52:2050–64.CrossRef
15.
Zurück zum Zitat Craig JP, Bitton E, Dantam J, Jones L, Ngo W, Wang MTM. Short-term tolerability of commercial eyelid cleansers: a randomised crossover study. Cont Lens Anterior Eye. 2022;45:101733.PubMedCrossRef
16.
Zurück zum Zitat Pucker AD, Ng SM, Nichols JJ. Over the counter (OTC) artificial tear drops for dry eye syndrome. Cochrane Database Syst Rev. 2016;2016:CD009729.PubMedCentral
17.
Zurück zum Zitat Blackie CA, McMonnies CW, Korb DR. Warm compresses and the risks of elevated corneal temperature with massage. Cornea. 2013;32:e146–9.PubMedCrossRef
18.
Zurück zum Zitat Liu SH, Saldanha IJ, Abraham AG, et al. Topical corticosteroids for dry eye. Cochrane Database Syst Rev. 2022;2022:CD015070.PubMedCentral
19.
Zurück zum Zitat Ballesteros-Sánchez A, Gargallo-Martínez B, Gutiérrez-Ortega R, Sánchez-González JM. Eyelid exfoliation treatment efficacy and safety in dry eye disease, blepharitis, and contact lens discomfort patients: a systematic review. Asia Pac J Ophthalmol (Phila). 2023;12:315–25.PubMedCrossRef
20.
Zurück zum Zitat Hu J, Zhu S, Liu X. Efficacy and safety of a vectored thermal pulsation system (Lipiflow®) in the treatment of meibomian gland dysfunction: a systematic review and meta-analysis. Graefes Arch Clin Exp Ophthalmol. 2022;260:25–39.PubMedCrossRef
21.
Zurück zum Zitat Leng X, Shi M, Liu X, Cui J, Sun H, Lu X. Intense pulsed light for meibomian gland dysfunction: a systematic review and meta-analysis. Graefes Arch Clin Exp Ophthalmol. 2021;259:1–10.PubMedCrossRef
22.
Zurück zum Zitat Ballesteros-Sánchez A, Gargallo-Martínez B, Sánchez-González MC, Sánchez-González JM. Intense pulse light combined with low-level light therapy in dry eye disease: a systematic review. Eye Contact Lens. 2023;49:8–13.PubMedCrossRef
23.
Zurück zum Zitat Akpek EK, Wirta DL, Downing JE, et al. Efficacy and safety of a water-free topical cyclosporine, 0.1%, solution for the treatment of moderate to severe dry eye disease: the ESSENCE-2 randomized clinical trial. JAMA Ophthalmol. 2023;141:459–66.PubMedPubMedCentralCrossRef
24.
Zurück zum Zitat Tian L, Gao Z, Zhu L, et al. Perfluorohexyloctane eye drops for dry eye disease associated with meibomian gland dysfunction in chinese patients: a randomized clinical trial. JAMA Ophthalmol. 2023;141:385–92.PubMedPubMedCentralCrossRef
25.
Zurück zum Zitat Gaddie IB, Donnenfeld ED, Karpecki P, et al. Lotilaner ophthalmic solution 0.25% for demodex blepharitis: randomized, vehicle-controlled, multicenter, phase 3 trial (Saturn-2). Ophthalmology. 2023;130:1015–23.PubMedCrossRef
26.
Zurück zum Zitat Paolucci T, Pino V, Elsallabi O, et al. Quantum molecular resonance inhibits NLRP3 inflammasome/nitrosative stress and promotes M1 to M2 macrophage polarization: potential therapeutic effect in osteoarthritis model in vitro. Antioxidants. 2023;12:1358.PubMedPubMedCentralCrossRef
27.
Zurück zum Zitat Sella S, Adami V, Amati E, et al. In-vitro analysis of quantum molecular resonance effects on human mesenchymal stromal cells. PLoS One. 2018;13:e0190082.PubMedPubMedCentralCrossRef
28.
Zurück zum Zitat Schiavon M, Calabrese F, Nicotra S, et al. Favorable tissue effects of quantum molecular resonance device (Vesalius) compared with standard electrocautery. A novel paradigm in lung surgery. Eur Surg Res. 2007;39:222–8.PubMedCrossRef
29.
Zurück zum Zitat Fraccalvieri M, Salomone M, Di Santo C, Ruka E, Morozzo U, Bruschi S. Quantum molecular resonance technology in hard-to-heal extremity wounds: histological and clinical results. Int Wound J. 2017;14:1313–22.PubMedPubMedCentralCrossRef
30.
Zurück zum Zitat Chistyakov DV, Gancharova OS, Baksheeva VE, et al. Inflammation in dry eye syndrome: identification and targeting of oxylipin-mediated mechanisms. Biomedicines. 2020;8:344.PubMedPubMedCentralCrossRef
31.
Zurück zum Zitat Ouyang W, Wang S, Hu J, Liu Z. Can the cGAS-STING pathway play a role in the dry eye? Front Immunol. 2022. https://doi.org/10.3389/fimmu.2022.929230.CrossRefPubMedPubMedCentral
32.
Zurück zum Zitat You IC, Coursey TG, Bian F, Barbosa FL, de Paiva CS, Pflugfelder SC. Macrophage phenotype in the ocular surface of experimental murine dry eye disease. Arch Immunol Ther Exp (Warsz). 2015;63:299.PubMedCrossRef
33.
Zurück zum Zitat Wang G, Li H, Long H, Gong X, Hu S, Gong C. Exosomes derived from mouse adipose-derived mesenchymal stem cells alleviate benzalkonium chloride-induced mouse dry eye model via inhibiting NLRP3 inflammasome. Ophthalmic Res. 2022;65:40–51.PubMedCrossRef
34.
Zurück zum Zitat Beyazyildiz E, Pinarli FA, Beyazyildiz Ö, et al. Efficacy of topical mesenchymal stem cell therapy in the treatment of experimental dry eye syndrome model. Stem Cells Int. 2014;2014:1–9.CrossRef
35.
Zurück zum Zitat Shin S, Yoon SG, Kim M, et al. The effect of mesenchymal stem cells on dry eye in Sjogren syndrome mouse model. Int J Mol Sci. 2023;24:1039.PubMedPubMedCentralCrossRef
36.
Zurück zum Zitat Pedrotti E, Bosello F, Fasolo A, et al. Transcutaneous periorbital electrical stimulation in the treatment of dry eye. Br J Ophthalmol. 2017;101:814–9.PubMedCrossRef
37.
Zurück zum Zitat Ferrari G, Colucci A, Barbariga M, Ruggeri A, Rama P. High frequency electrotherapy for the treatment of meibomian gland dysfunction. Cornea. 2019;38:1424–9.PubMedCrossRef
38.
Zurück zum Zitat Trivli A, Karmiris E, Dalianis G, Ruggeri A, Terzidou C. Evaluating the efficacy of quantum molecular resonance (QMR) electrotherapy in mixed-type dry eye patients. J Optom. 2023;16:128–34.PubMedCrossRef
39.
Zurück zum Zitat Kavroulaki D, Konstantinidou E, Tsiogka A, Rallis K, Mavrikakis E. Quantum molecular resonance electrical stimulation as a beneficial and safe treatment for multifactorial dry eye disease. Cureus. 2023. https://doi.org/10.7759/cureus.39695.CrossRefPubMedPubMedCentral
40.
Zurück zum Zitat Foo VHX, Liu YC, Tho B, Tong L. Quantum molecular resonance electrotherapy (Rexon-Eye) for recalcitrant dry eye in an Asian population. Front Med (Lausanne). 2023. https://doi.org/10.3389/fmed.2023.1209886.CrossRefPubMed
41.
Zurück zum Zitat Ballesteros-Sánchez A, Sánchez-González JM, Tedesco GR, et al. Efficacy and safety of quantum molecular resonance electrotherapy in patients with aqueous-deficient, evaporative and mixed-type dry eye: a randomized interventional study. Ophthalmol Ther. 2024;13:495–507.PubMedCrossRef
42.
Zurück zum Zitat Shemer A, Altarescu A, Nusbaum L, et al. Quantum molecular resonance effects on patients with dry eye disease: a randomized controlled trial. Cornea. 2024;43:1144–9.PubMedCrossRef
43.
Zurück zum Zitat Page MJ, McKenzie JE, Bossuyt PM, et al. The PRISMA 2020 statement: an updated guideline for reporting systematic reviews. Syst Rev. 2021;10(1):89.
44.
Zurück zum Zitat Page MJ, Moher D, Bossuyt PM, et al. PRISMA 2020 explanation and elaboration: updated guidance and exemplars for reporting systematic reviews. BMJ. 2021;372:n160.
45.
Zurück zum Zitat Singh J. Mendeley: a free research management tool for desktop and web. J Pharmacol Pharmacother. 2010;1:62.PubMedPubMedCentralCrossRef
46.
Zurück zum Zitat Slim K, Nini E, Forestier D, Kwiatkowski F, Panis Y, Chipponi J. Methodological index for non-randomized studies (MINORS): development and validation of a new instrument. ANZ J Surg. 2003;73:712–6.PubMedCrossRef
47.
Zurück zum Zitat Higgins JPT, Altman DG, Gøtzsche PC, et al. The Cochrane Collaboration’s tool for assessing risk of bias in randomised trials. BMJ. 2011;343:d5928.PubMedPubMedCentralCrossRef
48.
Zurück zum Zitat RevMan Web. Version 5.7. The Cochrane Collaboration. https://revman.cochrane.org/#/847423080620311942/analyses. Accessed 11 Aug 2023.
49.
Zurück zum Zitat Andrade C. Mean difference, standardized mean difference (SMD), and their use in meta-analysis: as simple as it gets. J Clin Psychiatry. 2020. https://doi.org/10.4088/JCP.20f13681.CrossRefPubMed
50.
Zurück zum Zitat Higgins JPT, Thompson SG. Quantifying heterogeneity in a meta-analysis. Stat Med. 2002;21:1539–58.PubMedCrossRef
51.
Zurück zum Zitat Barili F, Parolari A, Kappetein PA, Freemantle N. Statistical Primer: heterogeneity, random- or fixed-effects model analyses? Interact Cardiovasc Thorac Surg. 2018;27:317–21.PubMedCrossRef
52.
Zurück zum Zitat Thabane L, Mbuagbaw L, Zhang S, et al. A tutorial on sensitivity analyses in clinical trials: the what, why, when and how. BMC Med Res Methodol. 2013. https://doi.org/10.1186/1471-2288-13-92.CrossRefPubMedPubMedCentral
53.
Zurück zum Zitat Thabane L, Mbuagbaw L, Zhang S, et al. A tutorial on sensitivity analyses in clinical trials: the what, why, when and how. BMC Med Res Methodol. 2013. https://doi.org/10.1186/1471-2288-13-92.CrossRefPubMedPubMedCentral
54.
Zurück zum Zitat Myung SK. How to review and assess a systematic review and meta-analysis article: a methodological study (secondary publication). J Educ Eval Health Prof. 2023;20:24.PubMedPubMedCentralCrossRef
55.
Zurück zum Zitat Foulks GN. Challenges and pitfalls in clinical trials of treatments for dry eye. Ocul Surf. 2003;1:20–30.PubMedCrossRef
56.
Zurück zum Zitat Tsubota K, Ashell P, Dogru M, et al. Design and conduct of clinical trials: report of the Clinical Trials Subcommittee of the International Dry Eye WorkShop (2007). Ocul Surf. 2007;5:153–62.CrossRef
57.
Zurück zum Zitat Kang M-J, Kim HS, Kim MS, Kim EC. The correlation between matrix metalloproteinase-9 point-of-care immunoassay, tear film osmolarity, and ocular surface parameters. J Ophthalmol. 2022;2022:6132016.PubMedPubMedCentralCrossRef
58.
Zurück zum Zitat Tomlinson A, Khanal S, Ramaesh K, Diaper C, McFadyen A. Tear film osmolarity: determination of a referent for dry eye diagnosis. Investig Ophthalmol Vis Sci. 2006;47:4309–15.CrossRef
59.
Zurück zum Zitat Willcox MDP, Argüeso P, Georgiev GA, et al. TFOS DEWS II tear film report. Ocul Surf. 2017;15:366–403.PubMedPubMedCentralCrossRef
60.
Zurück zum Zitat Gliklich RE, Dreyer NA, Leavy MB. Adverse event detection, processing, and reporting. 2014. https://www.ncbi.nlm.nih.gov/books/NBK208615/. Accessed 14 Dec 2024.
61.
Zurück zum Zitat Deng Y, Wang Q, Luo Z, et al. Quantitative analysis of morphological and functional features in meibography for meibomian gland dysfunction: diagnosis and grading. EClinicalMedicine. 2021;40:101132.PubMedPubMedCentralCrossRef
62.
Zurück zum Zitat Butcher NJ, Monsour A, Mew EJ, et al. Guidelines for reporting outcomes in trial reports: the CONSORT-outcomes 2022 extension. JAMA. 2022;328:2252–64.PubMedCrossRef

Kompaktes Leitlinien-Wissen Innere Medizin (Link öffnet in neuem Fenster)

Mit medbee Pocketcards schnell und sicher entscheiden.
Leitlinien-Wissen kostenlos und immer griffbereit auf ihrem Desktop, Handy oder Tablet.

Neu im Fachgebiet Innere Medizin

Fremdkörperentfernung allein reicht nicht

Wenn ein Speiserest die Atemwege blockiert, zählt jede Minute. Um gravierende neurologische Schäden zu vermeiden, sollten vor allem ältere Menschen in die Notaufnahme gebracht werden – selbst wenn der Übeltäter bereits entfernt wurde. Das verdeutlicht eine Studie aus Japan.

Podcast

Schlüsselfaktoren für eine erfolgreiche Darmkrebsvorsorge

Deutschland ist ein Koloskopieland. Doch ist das eine gute Idee? Oder würde der Stuhltest ausreichen, um Darmkrebs im frühen Stadium zu erkennen? Prof. Markus M. Lerch und Prof. Ulrike Denzer diskutieren die Vor- und Nachteile der Screening-Verfahren. Außerdem gibt die Endoskopie-Expertin Prof. Denzer Tipps, wie suspekte Darmpolypen effektiv erkannt und abgetragen werden können.

Deutsche Gesellschaft für Innere Medizin

Jede zehnte tödliche Verlauf einer Infektion durch Adipositas bedingt

Je höher der BMI, umso höher ist das Risiko, bei einer Infektion zu sterben. Das gilt nicht nur für Covid-19, sondern für Infektionen allgemein. Bei einer Grad-III-Adipositas ist die Mortalität während einer Infektion sogar verdreifacht. Darauf deuten Daten aus Finnland und Großbritannien.

Fazialisparese in der Liquordiagnostik aufgeklärt

Periphere Fazialisparesen sollten nicht vorschnell als idiopathisch klassifiziert werden. Vor allem bei atypischen Manifestationen gilt es, auf dem Quivive zu sein. Der Fall einer 73-Jährigen zeigt, warum.

Update Innere Medizin

Bestellen Sie unseren Fach-Newsletter und bleiben Sie gut informiert.

Bildnachweise
Die Leitlinien für Ärztinnen und Ärzte, DGIM Podcast-Reihe - Koloskopie/© (M)Kzenon / stock.adobe.com (Symbolbild mit Fotomodellen)Logo: Springer Medizin Verlag GmbH, Lumbalpunktion/© Felipe Caparrós / stock.adobe.com