Zum Inhalt

Handlungsalgorithmus: Augenpflege bei kritisch kranken Patienten

Erschienen in:

Auszug

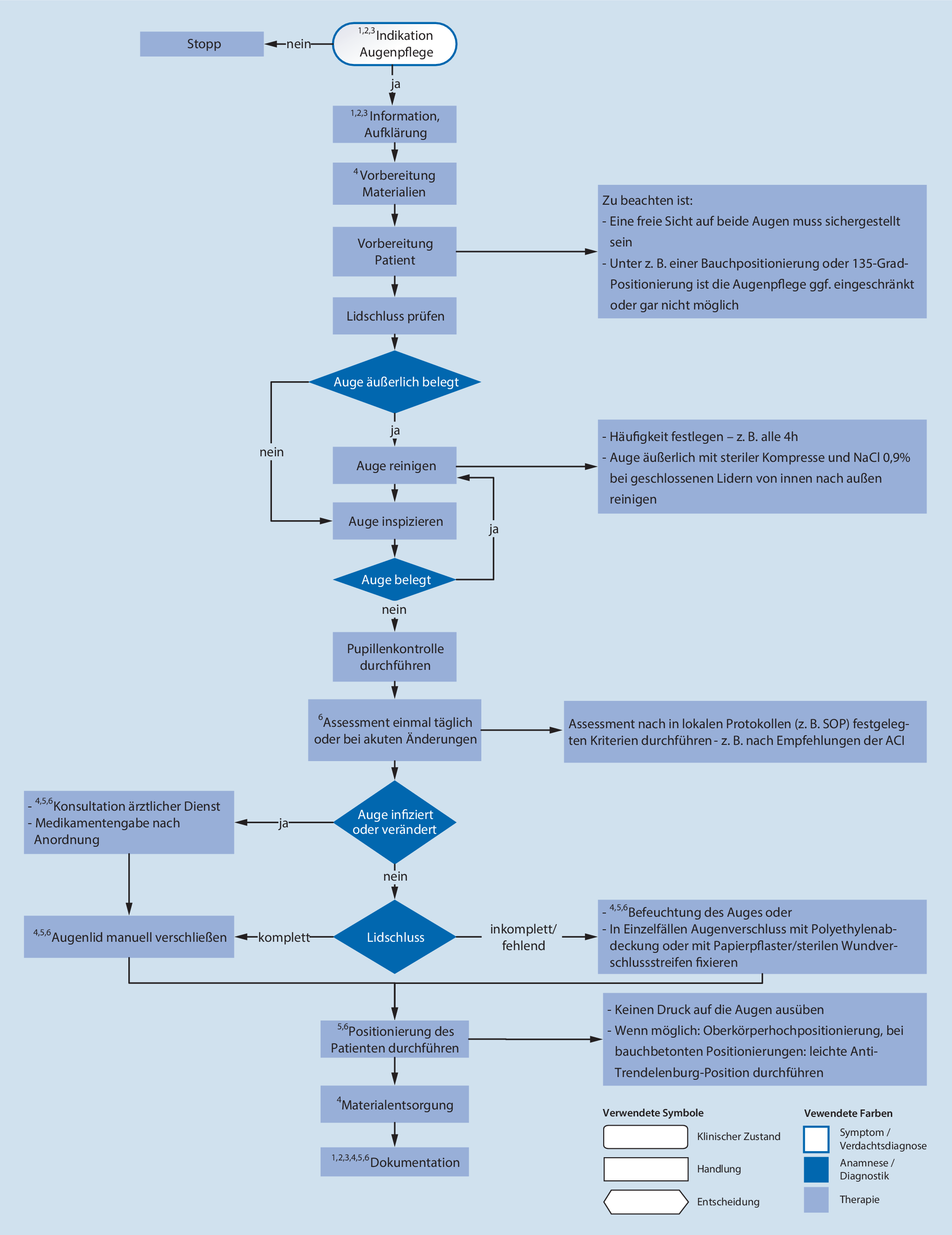
Bei Patienten, die intensivmedizinisch behandelt werden, kommt es unter anderem aufgrund der Unfähigkeit, das Augenlid zu schließen (Lagophthalmus) häufig zu entzündlichen Veränderungen der Augen. Das kann zu Erkrankungen der Hornhaut (Keratopathie), Unterbrechung der Epithelauskleidung der Hornhaut, Erosionen, Infektionen wie z. B. Hornhautentzündung (Keratitis), Geschwürbildung, Narbenbildung, Ruptur oder sogar Erblindung führen. Die Inzidenz von ophtalmologischen Komplikationen bei kritisch kranken Patienten liegt zwischen 3 und 60 % [13]. Die Augenpflege auf der Intensivstation ist somit eine wichtige pflegerische Handlung. Der nachfolgend entwickelte Handlungsalgorithmus (Abb. 1) bildet das Vorgehen bei der Augenpflege von kritisch kranken erwachsenen Patienten unter Berücksichtigung aktueller Evidenz ab (siehe Onlinezusatzmaterial).
Abb. 1
Flussdiagramm zur Augenpflege bei kritisch kranken Patienten
Bild vergrößern
Titel
Handlungsalgorithmus: Augenpflege bei kritisch kranken Patienten
Verfasst von
Lars Krüger
Claudia Weiss
Carsten Hermes
Franziska Dierkes
Anne Oldag
Lisa Peper
Jenny Tropmann
Sarah Vogt
Franziska Wefer
Publikationsdatum
15.06.2023
Verlag
Springer Medizin
Erschienen in
Medizinische Klinik - Intensivmedizin und Notfallmedizin / Ausgabe 6/2023
Print ISSN: 2193-6218
Elektronische ISSN: 2193-6226
DOI
https://doi.org/10.1007/s00063-023-01025-8
Dieser Inhalt ist nur sichtbar, wenn du eingeloggt bist und die entsprechende Berechtigung hast.
Dieser Inhalt ist nur sichtbar, wenn du eingeloggt bist und die entsprechende Berechtigung hast.

Neu im Fachgebiet AINS

Drei Tipps, um maschinell zu beatmen, ohne zu schädigen

Für die künstliche Beatmung lassen sich prinzipiell einfache Grundregeln formulieren. Dennoch ist viel Fachexpertise gefragt, um ventilatorinduzierte Lungenschäden möglichst zu vermeiden. Drei pragmatische Handlungsempfehlungen helfen dabei in der klinischen Praxis weiter.

Hypothermie nach Herzstillstand? Pro und Kontra

Bringt die gezielte Senkung der Körpertemperatur nach Reanimation einen Überlebensvorteil oder nicht? Pro und Kontra wurden von zwei Fachleuten auf dem DIVI 2025 diskutiert – mit jeweils überzeugenden Argumenten auf Basis aktueller Studien.

Blutverlust bei Geburt oft um die Hälfte unterschätzt

Was gibt es Neues vom peripartalen Schock? Aktuelle Empfehlungen zum Management der mütterlichen Kardiomyopathie, der Fruchtwasserembolie und der postpartalen Hämorrhagie wurden auf dem DIVI-Kongress in Hamburg zusammengefasst.

Kurze Strapazen für den Rücken schaden auf lange Sicht wahrscheinlich nicht

Soll man aus Angst vor Rückenschmerzen darauf verzichten, den Enkel auf den Arm zu nehmen? In einer US-Studie konnten Aktivitäten wie Heben, Bücken oder In-die-Hocke-Gehen zwar kurzfristig Schmerzen triggern; zu langfristigen Funktionseinbußen kam es dadurch aber nicht.

Update AINS

Bestellen Sie unseren Fach-Newsletter und bleiben Sie gut informiert.

Bildnachweise
Maschinelle Beatmung/© Carmen Ruiz alonso / Getty Images / iStock (Symbolbild mit Fotomodellen), Kardiopulmonale Reanimation im Rettungswagen/© Gorodenkoff / stock.adobe.com (Symbolbild mit Fotomodellen), Schwangere mit Wehenschreiber/© globalmoments / stock.adobe.com (Symbolbild mit Fotomodell), Enkel hilft seinen Großeltern im Garten/© eclipse_images / Getty Images / iStock (Symbolbild mit Fotomodellen)