Harnessing network pharmacology in drug discovery: an integrated approach
- 02.12.2024
- Review
- Verfasst von
- Chandra Prakash Joshi
- Ashish Baldi
- Neeraj Kumar
- Joohee Pradhan
- Erschienen in
- Naunyn-Schmiedeberg's Archives of Pharmacology | Ausgabe 5/2025
Abstract
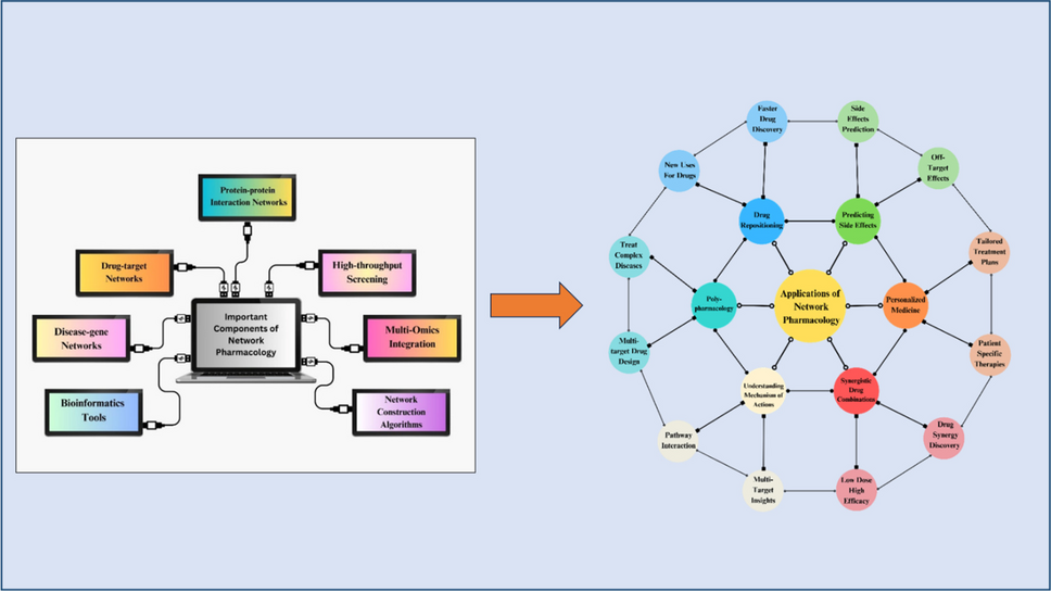
Traditional drug discovery approach is based on one drug-one target, that is associated with very lengthy timelines, high costs and very low success rates. Network pharmacology (NP) is a novel method of drug designing, that is based on a multiple-target approach. NP integrates systems such as biology, pharmacology and computational techniques to address the limitations of traditional methods of drug discovery. With help of mapping biological networks, it provides deep insights into biological molecules’ interactions and enhances our understanding to the mechanism of drugs, polypharmacology and disease etiology. This review explores the theoretical framework of network pharmacology, discussing the principles and methodologies that enable the construction of drug-target and disease-gene networks. It highlights how data mining, bioinformatics tools and computational models are utilised to predict drug behaviour, repurpose existing drugs and identify novel therapeutic targets. Applications of network pharmacology in the treatment of complex diseases—such as cancer, neurodegenerative disorders, cardiovascular diseases and infectious diseases—are extensively covered, demonstrating its potential to identify multi-target drugs for multifaceted disease mechanisms. Despite the promising results, NP faces challenges due to incomplete and quality of biological data, computational complexities and biological system redundancy. It also faces regulatory challenges in drug approval, demanding revision in regulatory guidelines towards multi-target therapies. Advancements in AI and machine learning, dynamic network modelling and global collaboration can further enhance the efficacy of network pharmacology. This integrative approach has the potential to revolutionise drug discovery, offering new solutions for personalised medicine, drug repurposing and tackling the complexities of modern diseases.
Graphical Abstract
Anzeige
- Titel
- Harnessing network pharmacology in drug discovery: an integrated approach
- Verfasst von
-
Chandra Prakash Joshi
Ashish Baldi
Neeraj Kumar
Joohee Pradhan
- Publikationsdatum
- 02.12.2024
- Verlag
- Springer Berlin Heidelberg
- Erschienen in
-
Naunyn-Schmiedeberg's Archives of Pharmacology / Ausgabe 5/2025
Print ISSN: 0028-1298
Elektronische ISSN: 1432-1912 - DOI
- https://doi.org/10.1007/s00210-024-03625-3
Dieser Inhalt ist nur sichtbar, wenn du eingeloggt bist und die entsprechende Berechtigung hast.