Zum Inhalt

Influence of different durations of lower limb static stretching on the performance of long jump athletes: a randomized controlled trial

  • Open Access
  • 13.04.2023
  • Research
Erschienen in:

Abstract

Purpose

To evaluate the influence of different durations of lower limb static stretching (SS) on the performance of long jump (LJ) athletes.

Methods

A crossover randomized controlled trial was conducted with 20 athletes, submitted to 4 conditions: 3 experimental conditions, performing the usual warm-up plus SS of quadriceps, hamstrings, gastrocnemius and tibialis anterior during 30 s, 1 min or 3 min; and a control condition, of only the usual warm-up. LJ performance was assessed before and immediately after the interventions/control.

Results

There was a significant change after the 3 min SS, with an improvement in the distance achieved (p = 0.012). However, there were no differences between the 4 conditions (p = 0.154).

Conclusion

Results suggest that SS performed for 30 s, 1 min or 3 min, seem not to influence the LJ performance, since despite an improvement in the distance reached after the 3 min SS, there were no significant differences between conditions.

Publisher's Note

Springer Nature remains neutral with regard to jurisdictional claims in published maps and institutional affiliations.

Introduction

Long Jump is an athletic (track and field) event that combines speed, strength and agility in an attempt to land as far away from the take-off point [1], being performed in 4 different phases: the run-up, take-off, flight and landing [2]. The athlete starts by sprinting, jumps up from a take-off board, and flies through the air before landing in a box of sand [2]. Previous research describing the biomechanics and electromyographic analysis of the long jump has shown the contribution of lower limb muscles during the different phases, especially the quadriceps muscles, the hamstrings, the gastrocnemius and the tibialis anterior [3, 4].
Warm-up prior to athletic events is considered essential to optimize performance. Traditional warm-up programs are typically composed of aerobic activity, sport-specific exercises and stretching. Specifically stretching, is considered an essential component of warm-up routines in athletic settings, as an increased flexibility has been linked to an increased range of motion and decreased incidence of injury, particularly of muscle injuries [58]. This might be related to the viscoelastic effects of stretching. Indeed, previous investigations describe that an increase in joint range of motion is associated with a decrease in passive resistance to stretch, as a result of a reduction in muscle stiffness or an increase in muscle compliance [5, 9].
Static stretching (SS) involves lengthening a muscle until a stretch sensation or point of discomfort is reached, holding the muscle in a lengthened position for a period of time [7]. Despite the evidence regarding the effect of stretching on muscle injury prevention, several studies have been investigating the potential harms of SS on the performance of many athletes, with controversial results [57, 1013]. On one hand, several adverse effects of SS have been pointed, such as a decrease in maximal strength, torque production and muscle activation [11, 14, 15]; and impaired sprint [6] and jump height performance [16]. On the other hand, other studies have described no detrimental effects on sprint or jump performance associated with prior SS in trained healthy athletes [12, 17]. However, the lack of impairment may be related to different factors like possible short durations of the SS, and stretches performed with an intensity less than the point of discomfort [10].
The effects of SS have been largely investigated in many sports and in different types of vertical jumps. Nevertheless, to date, no studies have described neither the effects of lower limb SS specifically on long jump athletes’ performance nor assessed the effects of different durations of SS. In this sense, this study aims to evaluate the influence of different durations of lower limb SS on the performance of long jump athletes.

Methods

Participants

In this crossover randomized controlled trial, a convenience sample of 20 professional track and field athletes (11 male and 9 female) participated in the study. A block randomization was performed using an online platform, to assure equal sample sizes across the study conditions. Participants were included if they were track and field athletes for at least 1 year, and excluded if any injury in the lower limbs or trunk occurred in the previous 6 months. Furthermore, the eligible participants were asked not to consume alcohol or coffee in the 48 h prior to the assessments of the study. The study was approved by the Ethical Committee of Fernando Pessoa’s University. All athletes gave their written consent to participate in the study and all procedures were according to the Declaration of Helsinki.

Experimental design and procedures

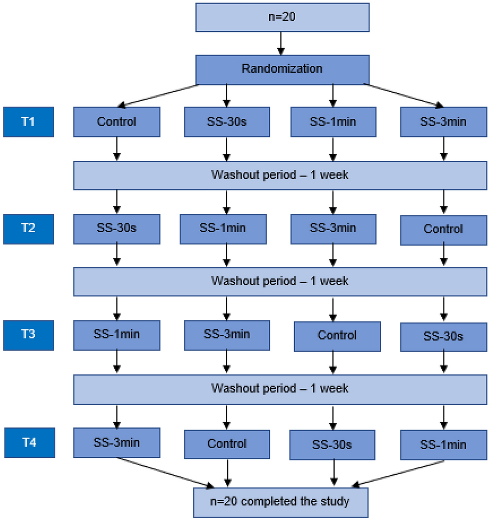
Participants were all submitted to the following 4 conditions, whose order was randomized, and with one week of the interval between them [6]. The flowchart describing the experimental design of the study is illustrated in Fig. 1:
  • Experimental condition 1 (SS-30 s): usual warm-up + 30-s static stretching [18];
  • Experimental condition 2 (SS-1 min): usual warm-up + 1-min static stretching [19];
  • Experimental condition 3 (SS-3 min): usual warm-up + 3-min static stretching [20];
  • Control condition (CON): usual warm-up.
Fig. 1
Flowchart of the experimental design
Bild vergrößern
The usual warm-up performed in all conditions consisted of 10 min of continuously controlled running and general mobility exercises.
For each condition, 3 jump attempts were measured before and immediately after the warm-up and the stretching protocol inherent to the defined condition. In the control condition, only the 3 jump attempts were measured before and immediately after the warm-up. According to the specifications of the modality, the best jump attempt (the one in which the greatest distance has been reached) was considered.
During the interval period until the next condition to be performed, the athletes maintained their usual routine and training plans.
For the four conditions, all participants were assessed in the afternoon period, and in the same time points.

Stretching protocols

In the 3 experimental conditions, athletes were submitted to a static stretching protocol that involved the following 4 muscle groups:
1.
Quadriceps: in a prone position, the athletes flexed the knee, holding the foot, to reach the limit of the range of motion [21];
 
2.
Hamstrings: athletes sat on the floor with one leg extended forward and the other leg to the side. Then, the arms were extended to try to reach the foot of the extended leg [22]
 
3.
Gastrocnemius: with the hands on the wall, the leg to be stretched took a step back holding the heel on the floor, and maintaining extension at the knee [23];
 
4.
Tibialis anterior: participants were facing the wall, with the entire foot flat on the ground and toes pointed forward. Then, they secured themselves to a handrail and then projected their hips back [24].
 
All stretches were maintained during the stipulated time of the conditions under study, and were performed bilaterally.

Statistical analysis

Data analysis was performed using the Statistical Package for the Social Sciences Software v. 26 for Windows, considering a significance level of 5%. A new variable was computed (Diff_jump), calculated as the difference in the long jump after intervention (measurement after – measurement before). Descriptive analysis of the variables was described in Median and Interquartile Range (Mdn; IQR). Shapiro–Wilk test was used to assess the normality of the distribution of variables. Non-parametric test of Wilcoxon was used for intragroup comparisons regarding the analysis of the distance achieved in the long jump before and after the interventions or control. Effect size of the interventions was assessed through the rank-biserial correlation, which represents the difference between the proportion of favourable and unfavourable pairs [25]. In this test, values range between -1 (the totality of the values of the second sample are larger than the values of the first sample) and + 1 (the totality of the values of the second sample are smaller than the values of the first sample). The Friedman test was used for intergroup comparisons to verify differences between conditions in the long jump performance before and after the intervention.

Results

The sample characterization regarding the variables age, weight, height, body mass index (BMI), years of track and field practice and the number of weekly training is described in Table 1.
Table 1
Sample characterization
Variable
Mdn; IQR
Age (years)
21; 8
Weight (kg)
64.5; 20
Height (m)
1.70; 0.17
BMI (kg/m2)
22.7; 2.4
Years of practice
5; 2
Weekly trainings
5; 2
Table 2 describes the intra- and inter-group comparisons of the athletes' performance in the long jump (in meters) before and after the 4 conditions of the study.
Table 2
Intra- (p) and intergroup (p) comparisons
Condition
Before
After
Effect size¥ (95% CI)
p
Diff_jump
Mdn; IQR
Mdn; IQR
Mdn; IQR
Control
3.95; 0.80
3.74; 0.98
− 0.400 (− 0.728; 0.076)
0.117
0.09; 0.45
SS-30 s
3.98; 1.05
3.88; 0.91
− 0.090 (− 0.530; 0.388)
0.737
− 0.03; 0.37
SS-1 min
4.05; 0.93
4.08; 1.21
− 0.390 (− 0.722; − 0.087)
0.121
0.23; 0.69
SS-3 min
4.18; 0.79
4.44; 0.92
− 0.633 (-0.847; − 0.242)
0.012*
0.24; 0.33
p
0.202
0.286
  
0.410
*p < 0.05; ¥: Rank-biserial correlation, CI confidence Interval, Diff_jump difference in the long jump performance between the assessment before and after conditions, IQR interquartile range, Mdn median, SS-30 s static stretching 30 s, SS-1 min static stretching 1 min, SS-3 min static stretching 3 min
A significant change was observed only in the SS-3 min condition, showing an improvement in the distance achieved in the long jump (p = 0.012) between the two assessments. However, there were no significant differences between conditions both before (p = 0.284) and after the intervention (p = 0.154).
A raincloud plot illustrating the distribution of the differences in long jump performance can be seen in Fig. 2. It is possible to note that the group of SS-3 min was the only where most of the subjects had a positive influence after stretching. In the other groups, several subjects evidenced mostly a decrease in jump performance.
Fig. 2
Differences in long jump performance in the study groups
Bild vergrößern

Discussion

The aim of this study was to evaluate the influence of different durations of lower limb SS on the performance of long jump athletes, with 3 different durations being studied (30 s, 1 min and 3 min).
Some mechanical and viscoelastic properties of muscles can be affected by SS. In a previous investigation with track and field athletes, it was demonstrated that after hamstrings SS, muscle elasticity worsened [26]. The authors suggested that the changes in elasticity caused a disturbance in the optimal distance between actin and myosin chains, affecting the ability to generate strength, speed and explosive power [26], which may justify the decreased performance in jump height described in the study. Indeed, an adequate muscle elasticity plays an important role in stretch–shortening cycle activities such as jumping, as it results in better energy conservation and in an enhanced released propulsive force [27]. Muscle stiffness also seems to be relevant in jump performance. Previous research has shown that higher stiffness favors fast stretch–shortening cycle activities and enhances explosive athletic performance in trained individuals [28], as muscle stiffness is positively related to the vertical ground reaction force [28]. Evidence from the investigations of Nakamura, Ikezoe [29] and Caliskan, Akkoc [30] shows a decrease in muscle stiffness after 5 min of SS of the gastrocnemius and rectus femoris, respectively, proposing that SS may impair jumping performance by also decreasing muscle stiffness.
The results of the present study are not in line with the previous evidence since it was revealed that in the conditions of SS of 30 s and 1 min there were no significant changes in performance. On the contrary, in the 3-min SS condition, there was even a significant improvement in the distance achieved in the long jump. However, considering the final assessment and the difference between the final and initial assessments, there were no differences between the 4 conditions of the study, including the control condition where no stretching was performed. These findings suggest that the improvement in performance after SS of lower limbs muscle groups for 3 min, may not be attributed to the stretching intervention. More likely, this improvement in performance can be attributed to the effect of warm-up. Indeed, the investigations of Holt and Lambourne [31] and Pagaduan, Pojskić [32] registered an improvement in jump performance after general warm-ups aiming to increase blood flow, heart rate and temperature in the muscles. In fact, previous evidence suggests that an increase in temperature can induce lower viscous resistance improving muscle contractility, and consequently, performance [33, 34].
A review from Behm and Chaouachi [10] aimed to investigate the negative, null or positive responses to stretching on performance. The authors reported impairments in studies who performed SS for different moderate durations, such as 90 s, 2 min, 3 min and over 5 min, whereas the mean percentage of impairments in strength and force was − 6.9%, exceeding the jump (− 2.7%) and sprint (− 2.4%) performance decrements. Specifically in vertical jump height, significantly higher impairments were also detected when performing SS for more than 90 s when compared to less than 90 s. In that sense, most of the included studies in this review let the authors to conclude that, in general, shorter durations of SS within a warm-up may not negatively impact performance in highly trained individuals, while durations longer than 90 s seem to introduce impairments.
Regarding the 30 s and 1 min SS, the conclusions of the review of Behm and Chaouachi [10] are in line with the results of the present study where, similarly, no detrimental effects on jump performance were detected for these conditions. On the other hand, conflicting results were found for the condition of 3 min of SS, since there was no loss of performance, and there was even an improvement in the jump distance, which is contradictory to the conclusions of Behm and Chaouachi [10] that SS longer than 90 s impairs jump performance. However, it should be noted that in this review, the focus was on vertical jumps and not on long jump performance, therefore, the factors or mechanisms that may contribute to the decrease in performance after SS in the vertical jump may be different from those for the long jump. Furthermore, most of the studies involved in the revision perform the SS in one muscle group, while the present study involved four lower limb’s muscle groups, which may also produce distinct effects. Nevertheless, as previously indicated, the improvement achieved after the 3-min SS, may not be attributed to SS, since no differences between conditions were noted.
The study of de Oliveira and Rama [12] used a wider stretching protocol with more muscle groups (triceps surae, quadriceps, hamstrings, gluteus maximus and quadratus lumborum). Although countermovement jumps were performed in this study, similar to our results, the authors reported no impairments in jump performance in healthy trained athletes after 30 s of SS.
The findings of the present study suggest no potential harms of SS when applied to the proposed lower limb muscles for 30 s, 1 min or 3 min to each muscle group. Nevertheless, some limitations should be recognized. First, the reduced sample size. Second, the fact that only the acute effects of SS on performance were assessed. Since the available literature is scarce, future research with more robust samples, and with more than one intervention session, should address the effects of more SS durations on long jump performance, and measure for how long possible changes in performance are maintained. Likewise, additional electromyographic analysis of the muscles submitted to SS would be important to understand which mechanisms or muscle changes SS cause.

Conclusion

The results of the present study suggest that SS performed for 30 s, 1 min or 3 min seem not to significantly influence the long jump performance in track and field athletes, since despite an improvement in the distance reached after the 3 min SS, there were no significant differences between conditions, including compared to control.

Acknowledgments

This research did not receive any specific grant from funding agencies in the public, commercial, or not-for-profit sectors.

Declarations

Conflict of interest

Authors state no conflict of interest.

Ethical approval and Informed consent

The study was approved by the Ethical Committee of Fernando Pessoa’s University. All athletes gave their written consent to participate in the study and all procedures were according to the Declaration of Helsinki.
Open AccessThis article is licensed under a Creative Commons Attribution 4.0 International License, which permits use, sharing, adaptation, distribution and reproduction in any medium or format, as long as you give appropriate credit to the original author(s) and the source, provide a link to the Creative Commons licence, and indicate if changes were made. The images or other third party material in this article are included in the article's Creative Commons licence, unless indicated otherwise in a credit line to the material. If material is not included in the article's Creative Commons licence and your intended use is not permitted by statutory regulation or exceeds the permitted use, you will need to obtain permission directly from the copyright holder. To view a copy of this licence, visit http://creativecommons.org/licenses/by/4.0/.

Publisher's Note

Springer Nature remains neutral with regard to jurisdictional claims in published maps and institutional affiliations.

Unsere Produktempfehlungen

e.Med Interdisziplinär

Kombi-Abonnement

Für Ihren Erfolg in Klinik und Praxis - Die beste Hilfe in Ihrem Arbeitsalltag

Mit e.Med Interdisziplinär erhalten Sie Zugang zu allen CME-Fortbildungen und Fachzeitschriften auf SpringerMedizin.de.

e.Med Orthopädie & Unfallchirurgie

Kombi-Abonnement

Mit e.Med Orthopädie & Unfallchirurgie erhalten Sie Zugang zu CME-Fortbildungen der Fachgebiete, den Premium-Inhalten der dazugehörigen Fachzeitschriften, inklusive einer gedruckten Zeitschrift Ihrer Wahl.

download
DOWNLOAD
print
DRUCKEN
Titel
Influence of different durations of lower limb static stretching on the performance of long jump athletes: a randomized controlled trial
Verfasst von
Sofia Rêma
Adérito Seixas
Isabel Moreira-Silvam
Ricardo Cardoso
Nuno Ventura
Joana Azevedo
Publikationsdatum
13.04.2023
Verlag
Springer Milan
Erschienen in
Sport Sciences for Health / Ausgabe 1/2024
Print ISSN: 1824-7490
Elektronische ISSN: 1825-1234
DOI
https://doi.org/10.1007/s11332-023-01066-8
1.
Zurück zum Zitat Yadav M, Saroj M (2015) Biomechanical analysis of long jump: the hitch Kick. Inter J Phys Education, Sports Health 1(6):164–166
2.
Zurück zum Zitat Linthorne NP (2008) Biomechanics of the long jump. In: Hong Y, Bartlett R (eds) Routledge handbook of biomechanics and human movement science. Routledge, London, pp 352–365
3.
Zurück zum Zitat Kakihana W, Suzuki S (2001) The EMG activity and mechanics of the running jump as a function of takeoff angle. J Electromyogr Kinesiol 11(5):365–372CrossRefPubMed
4.
Zurück zum Zitat Mackala K, Stodólka J, Siemienski A, Coh M (2013) Biomechanical analysis of standing long jump from varying starting positions. J Strength Conditioning Res 27(10):2674–2684CrossRef
5.
Zurück zum Zitat McHugh MP, Cosgrave C (2010) To stretch or not to stretch: the role of stretching in injury prevention and performance. Scand J Med Sci Sports 20(2):169–181PubMed
6.
Zurück zum Zitat Winchester JB, Nelson AG, Landin D, Young MA, Schexnayder IC (2008) Static stretching impairs sprint performance in collegiate track and field athletes. J Strength Conditioning Res 22(1):13–19CrossRef
7.
Zurück zum Zitat Behm DG, Blazevich AJ, Kay AD, McHugh M (2016) Acute effects of muscle stretching on physical performance, range of motion, and injury incidence in healthy active individuals: a systematic review. Appl Physiol Nutr Metab 41(1):1–11CrossRefPubMed
8.
Zurück zum Zitat Rahman MH, Islam MS (2020) Stretching and flexibility: a range of motion for games and sports. Eur J Physical Edu Sport Scie 6(8):22–36
9.
Zurück zum Zitat McHugh MP, Nesse M (2008) Effect of stretching on strength loss and pain after eccentric exercise. Med Sci Sports Exerc 40(3):566–573CrossRefPubMed
10.
Zurück zum Zitat Behm DG, Chaouachi A (2011) A review of the acute effects of static and dynamic stretching on performance. Eur J Appl Physiol 111(11):2633–2651CrossRefPubMed
11.
Zurück zum Zitat Costa EC, dos Santos CM, Prestes J, da Silva JB, Knackfuss MI (2009) Acute effect of static stretching on the strength performance of jiu-jitsu athletes in horizontal bench press. Fitness Performance J 8(3):212–217
12.
Zurück zum Zitat de Oliveira FCL, Rama LMPL (2016) Static stretching does not reduce variability, jump and speed performance. Int J Sports Phys Ther 11(2):237–246PubMedPubMedCentral
13.
Zurück zum Zitat Behm DG, Kay AD, Trajano GS, Blazevich AJ (2021) Mechanisms underlying performance impairments following prolonged static stretching without a comprehensive warm-up. Eur J Appl Physiol 121(1):67–94CrossRefPubMed
14.
Zurück zum Zitat Cramer J, Housh T, Weir J, Johnson G, Coburn J, Beck T (2005) The acute effects of static stretching on peak torque, mean power output, electromyography, and mechanomyography. Eur J Appl Physiol 93(5):530–539CrossRefPubMed
15.
Zurück zum Zitat Nelson AG, Allen JD, Cornwell A, Kokkonen J (2001) Inhibition of maximal voluntary isometric torque production by acute stretching is joint-angle specific. Res Q Exerc Sport 72(1):68–70CrossRefPubMed
16.
Zurück zum Zitat Behm DG, Kibele A (2007) Effects of differing intensities of static stretching on jump performance. Eur J Appl Physiol 101(5):587–594CrossRefPubMed
17.
Zurück zum Zitat Stafilidis S, Tilp M (2015) Effects of short duration static stretching on jump performance, maximum voluntary contraction, and various mechanical and morphological parameters of the muscle–tendon unit of the lower extremities. Eur J Appl Physiol 115(3):607–617CrossRefPubMed
18.
Zurück zum Zitat Brandenburg J (2006) Duration of stretch does not influence the degree of force loss following static stretching. J Sports Med Phys Fitness 46(4):526–534PubMed
19.
Zurück zum Zitat Mohr AR, Long BC, Goad CL (2014) Effect of foam rolling and static stretching on passive hip-flexion range of motion. J Sport Rehabil 23(4):296–299CrossRefPubMed
20.
Zurück zum Zitat Hobara H, Inoue K, Kato E, Kanosue K (2011) Acute effects of static stretching on leg-spring behavior during hopping. Eur J Appl Physiol 111(9):2115–2121CrossRefPubMed
21.
Zurück zum Zitat Lee JH, Jang K-M, Kim E, Rhim HC, Kim H-D (2021) Static and Dynamic quadriceps stretching exercises in patients with patellofemoral pain: a randomized controlled trial. Sports Health 13(5):482–489CrossRefPubMedPubMedCentral
22.
Zurück zum Zitat Chan S, Hong Y, Robinson P (2001) Flexibility and passive resistance of the hamstrings of young adults using two different static stretching protocols. Scand J Med Sci Sports 11(2):81–86CrossRefPubMed
23.
Zurück zum Zitat Takeuchi K, Tsukuda F (2019) Comparison of the effects of static stretching on range of motion and jump height between quadriceps, hamstrings and triceps surae in collegiate basketball players. BMJ Open Sport Exerc Med 5(1):e000631CrossRefPubMedPubMedCentral
24.
Zurück zum Zitat Kearney R, Hunter I (1984) System identification of human stretch reflex dynamics: Tibialis anterior. Exp Brain Res 56(1):40–49CrossRefPubMed
25.
Zurück zum Zitat Kerby DS (2014) The simple difference formula: an approach to teaching nonparametric correlation. Comprehensive Psychology 3(1):11
26.
Zurück zum Zitat Meerits T, Bacchieri S, Pääsuke M, Ereline J, Cicchella A, Gapeyeva H (2014) Acute effect of static and dynamic stretching on tone and elasticity of hamstring muscle and on vertical jump performance in track-and-field athletes. Acta Kinesiologiae Universitatis Tartuensis 20:48–59CrossRef
27.
Zurück zum Zitat Turner AN, Jeffreys I (2010) The stretch-shortening cycle: proposed mechanisms and methods for enhancement. Strength Conditioning J 32(4):87–99CrossRef
28.
Zurück zum Zitat Ando R, Sato S, Hirata N, Tanimoto H, Imaizumi N, Suzuki Y et al (2021) Relationship between resting medial gastrocnemius stiffness and drop jump performance. J Electromyogr Kinesiol 58:102549CrossRefPubMed
29.
Zurück zum Zitat Nakamura M, Ikezoe T, Takeno Y, Ichihashi N (2011) Acute and prolonged effect of static stretching on the passive stiffness of the human gastrocnemius muscle tendon unit in vivo. J Orthop Res 29(11):1759–1763CrossRefPubMed
30.
Zurück zum Zitat Caliskan E, Akkoc O, Bayramoglu Z, Gozubuyuk OB, Kural D, Azamat S et al (2019) Effects of static stretching duration on muscle stiffness and blood flow in the rectus femoris in adolescents. Med Ultrason 21(2):136–143CrossRefPubMed
31.
Zurück zum Zitat Holt BW, Lambourne K (2008) The impact of different warm-Up protocols on vertical jump performance in male collegiate athletes. J Strength Conditioning Res 22(1):226–229CrossRef
32.
Zurück zum Zitat Pagaduan JC, Pojskić H, Užičanin E, Babajić F (2012) Effect of various warm-up protocols on jump performance in college football players. J Hum Kinet 35(1):127–132CrossRefPubMedPubMedCentral
33.
Zurück zum Zitat Bishop D (2003) Warm up I: potential mechanisms and the effects of passive warm up on exercise performance. Sports Medicine (Auckland, NZ) 33(6):439–454CrossRef
34.
Zurück zum Zitat Herda TJ, Herda ND, Costa PB, Walter-Herda AA, Valdez AM, Cramer JT (2013) The effects of dynamic stretching on the passive properties of the muscle-tendon unit. J Sports Sci 31(5):479–487CrossRefPubMed

Arthropedia

Grundlagenwissen der Arthroskopie und Gelenkchirurgie erweitert durch Fallbeispiele, Videos und Abbildungen. Zur Fortbildung und Wissenserweiterung, verfasst und geprüft von Expertinnen und Experten der Gesellschaft für Arthroskopie und Gelenkchirurgie (AGA).


Jetzt entdecken!

Neu im Fachgebiet Orthopädie und Unfallchirurgie

Video

S2e-Leitlinie Hallux valgus

Mehr als eine Million Menschen in Deutschland leiden unter Hallux valgus – eine Fehlstellung des Großzehs, die je nach Schweregrad und Symptomen behandelt wird. Welche neuen Empfehlungen die aktualisierte S2e-Leitlinie bietet, erklärt der Orthopäde Prof. Sebastian Baumbach im MedTalk Leitlinie KOMPAKT der Zeitschrift Orthopädie und Unfallchirurgie.

MedTalk Leitlinie KOMPAKT

Zwei auf einen Streich: Wie sicher ist der simultane bilaterale Gelenkersatz?

Ein französisch-belgisches Team hat Komplikationsrisiko und Transfusionsraten nach simultanem bilateralem Hüft- bzw. Kniegelenkersatz in mehr als 280 Fällen untersucht. Die Ergebnisse sind vielversprechend, vor allem beim beidseitigen Teilersatz des Kniegelenks.

Krankenkassen erklären sich bereit, therapeutische Wundprodukte weiterhin zu erstatten

  • 05.12.2025
  • EBM
  • Nachrichten

Aktuell gesteigertes Regressrisiko bei der Verordnung therapeutischer Wundauflagen? Vielerorts signalisieren Kassen und KVen schon Entwarnung.

Gelenkinfektion: Datenlage spricht für frühen Wechsel auf orales Antibiotikum

Im Fall einer periprothetischen Gelenkinfektion kann die antibiotische Behandlung wohl frühzeitig von intravenös auf oral umgestellt werden, ohne dass der Therapieerfolg darunter leidet. Das zeigen die Ergebnisse einer neuen Metaanalyse.

Update Orthopädie und Unfallchirurgie

Bestellen Sie unseren Fach-Newsletter und bleiben Sie gut informiert.

Bildnachweise
Arthropedia, Operation an der Hand/© karegg / stock.adobe.com (Symbolbild mit Fotomodellen), Knochensäge im Einsatz bei Knie-TEP/© Issara / stock.adobe.com (Symbolbild mit Fotomodellen), Versorgung einer infizierten Wunde bei diabetischem Fuß/© kirov1969 / Stock.adobe.com (Symbolbild mit Fotomodellen), Älterer Mann schaut kritisch auf Tabletten/© Mediteraneo / stock.adobe.com (Symbolbild mit Fotomodell)