Zum Inhalt

Molecular characterisation of a novel citrus-infecting emaravirus, citrus emaravirus 1

  • Open Access
  • 01.11.2025
  • Annotated Sequence Record
Erschienen in:
Download

Abstract

The application of high-throughput sequencing (HTS) has accelerated the discovery of novel viruses and the genome sequencing of poorly characterised viruses in fruit crops, revealing a greater complexity of plant viromes than previously understood. Here, we report the identification and genomic characterisation of a novel emaravirus, tentatively named "citrus emaravirus 1" (CiEV1), from Citrus limon leaves collected in the North West Province of South Africa. HTS analysis identified contigs corresponding to the four conserved emaravirus genomic segments (RNA1-RNA4), each encoding characteristic proteins: RNA-dependent RNA polymerase, glycoprotein, nucleocapsid, and movement protein. Comparison of terminal sequences and phylogenetic analysis suggest placing CiEV1 within clade D of the genus Emaravirus (family Fimoviridae). To date, no association with symptoms has been identified. This is the first report of an emaravirus detected in citrus, expanding the known host range of the genus and contributing to the growing evidence of viral diversity in citrus. Further investigation is required to determine the epidemiological significance of CiEV1 in citrus orchards.
Handling Editor: Massimo Turina

Supplementary Information

The online version contains supplementary material available at https://doi.org/10.1007/s00705-025-06424-0.

Publisher’s note

Springer Nature remains neutral with regard to jurisdictional claims in published maps and institutional affiliations.
Citrus is one of the most economically important fruit crops globally, cultivated across subtropical and tropical regions for fresh consumption and juice production [1]. Genomes of citrus viruses with economic impact, such as citrus tristeza virus [2, 3] and citrus yellow vein clearing virus [4, 5] have been characterised using high-throughput sequencing (HTS) technologies. HTS has additionally enabled the discovery of citrus viruses as aetiological agents of disorders that were unresolved for decades, such as concave gum [6] and impiertratura [7]. More broadly, HTS has accelerated the discovery of previously undetected viruses, particularly those with atypical genome structures or low titres. One such virus group is the genus Emaravirus (family Fimoviridae) [8, 9], a lineage of negative-sense RNA viruses primarily known to infect woody perennials and ornamentals, often associated with unique symptoms including leaf deformation, ringspots, and chlorosis. To date, only a limited number of emaravirus species have been reported in fruit trees, and none have been associated with citrus infections. The latest report of the International Committee on Taxonomy of Viruses (ICTV) (August 2024) includes 33 species in the genus Emaravirus (https://ictv.global/taxonomy). Emaraviruses have segmented genomes, usually with between four and ten distinct RNA segments [8, 10, 11]. The first four core segments include RNA1 to RNA4, which code for an RNA-dependent RNA polymerase (RdRp), a glycoprotein precursor (GP), a nucleocapsid protein (NP), and a movement protein (MP), respectively. A characteristic feature of these viruses is the presence of complementary sequences at the 5′ and 3′ ends of each RNA segment that are potentially capable of forming a panhandle structure [9, 11, 12]. Some fimoviruses can also be transmitted naturally by eriophyid mites [1215]. Here, we report the identification and genomic characterization of a putative new emaravirus, tentatively named "citrus emaravirus 1" (CiEV1), isolated from citrus.
Concentric ring blotch (CRB) of citrus occurs sporadically in some parts of southern Africa, including South Africa, and is associated with the presence of citrus grey mites (Calacarus citrifolii Keiffer) in Citrus limon (lemon), Citrus reticulata (mandarin) hybrids, and Citrus sinensis (sweet orange) [16], but no aetiology has been ascribed to CRB. It is not a disease of commercial importance; however, identification of a pathogen would enable development of diagnostic assays to distinguish CRB from other diseases that might display similar symptomatology. In November 2022, citrus leaves displaying irregular, chlorotic ring-shaped patterns typical for CRB (Fig. 1) were collected from orchards in the North West Province of South Africa. Similar symptoms were observed on lemon, mandarin, and navel orange leaves. No fruit symptoms were observed or reported from the sampled orchards. Total RNA was extracted using a CTAB extraction protocol [17, 18] from symptomatic and asymptomatic leaf material from representative trees of each citrus type. Total RNA from seven symptomatic leaf samples (five from lemon and two from mandarin) were analysed using Illumina high-throughput sequencing (HTS) as described previously [19]. Analysis of the HTS data revealed contigs with sequence similarity to members of the genus Emaravirus in all five of the lemon samples. Only four different emaravirus-like contigs with sequence similarity to the four core segments of emaraviruses (RNA1-RNA4) were identified in the samples. The closest match in the NCBI GenBank database was camellia chlorotic ringspot virus (MT040095.1; 68% identity and 44% query coverage for RNA1). De novo-assembled contigs were analysed using BLASTn and BLASTx against a local GenBank nt database, a custom virus database, and an emaravirus-specific database, with reads also mapped to emaravirus references, but no additional emaravirus-related sequences were detected beyond the four contigs with similarity to RNA1-4 of camellia chlorotic ringspot virus. The sample with the highest number of reads associated with the emaravirus-like contigs was selected for genome sequence assembly and sequence validation through the design of primers to produce overlapping amplicons (Supplementary Information S1).
Fig. 1
Lemon (Citrus limon) leaves displaying irregular chlorotic ring-shaped patterns
Bild vergrößern
Complementary DNA (cDNA) was synthesized from total RNA from sample ER1S, using random hexamer primers (Promega) and Maxima Reverse Transcriptase (Thermo Fisher Scientific), following the manufacturer’s instructions. Complementary DNA was amplified using genome-specific forward and reverse primers (IDT) (primer sets 1–10, Supplementary Information S1) and KAPA Taq DNA Polymerase (Kapa Biosystems, Roche) with KAPA Taq Buffer A, following the manufacturer’s instructions. DNA from the amplicons of interest were sent to the Central Analytical Facility (CAF) of Stellenbosch University for bidirectional Sanger sequencing using the primers used for amplification. To amplify the 5’ and 3’ ends of the RNA segments, an initial attempt was made to amplify the full-length sequences by RT-PCR using the primer pair 5H/3C [20]. This was, however, unsuccessful, providing the first indication that this citrus emaravirus might not belong to clades A, B, or C [8]. Subsequently, the 5’ and 3’ end sequences were obtained by polyadenylation of total RNA using E. coli poly(A) polymerase (New England Biolabs) according to manufacturer’s instructions, followed by reverse transcription to generate cDNA using an oligo d(T) primer (primer 27, Supplementary Information S1). The cDNA was subjected to thermal cycling as mentioned above, using the oligo d(T) primer and genome-specific reverse and forward primers for the amplification of the 5’ and 3’ end, respectively (primers 11–25, Supplementary Information S1). DNA from the amplicon of interest was cloned into pGEM-T Easy Vector (Promega), and plasmid DNA was sent to CAF at Stellenbosch University for Sanger sequencing using T7 and SP6 primers. The final sequences of the genome segments of the CiEV-1 segments of isolate ER1S were assembled from the overlapping amplicons using CLC Main Workbench 7 (QIAGEN) and were deposited in the GenBank database under the accession numbers PV823284-PV823287. ORFfinder (https://www.ncbi.nlm.nih.gov/orffinder/) was used to predict open reading frames (ORFs).
A modified version of primer PDA213 [21] (primer 26, Supplementary Information S1) was used for cDNA synthesis using Maxima Reverse Transcriptase and PCR using PrimeSTAR GXL DNA Polymerase (Takara) to amplify additional sequences in the sample. Only amplicons corresponding to the lengths of RNA2-4 were obtained. Primer 26 (Supplementary Information S1) was also used in combination with primers 11–25 (Supplementary Information S1) to confirm the 5’ and 3’ ends of the four genome segments.
The CiEV1 genome was found to consist of at least four negative-sense RNAs, each containing a single ORF. RNA1 is 7175 nt in length (PV823284) and contains a large ORF (nt positions 7118 to 129) with similarity to the RdRps of other emaraviruses. All seven conserved motifs (Pre-A, F, and A-E) that have been identified in other members of the family Fimoviridae [22, 23] are present in RNA1 of CiEV1. RNA2 is 1595 nt in length (PV823285), with an ORF that encodes a glycoprotein (nt positions 1514 to 114). RNA3 is 1291 nt in length (PV823286) and contains one ORF from nt positions 1143 to 265 that encodes a protein with similarity to the putative nucleocapsid proteins of other emaraviruses. RNA4 is 1408 nt in length (PV823287) and has an ORF from nt positions 1318 to 278 that encodes a putative movement protein. The 5′ (AGTAGTT-) and 3′ termini (-TCATCAA) of CiEV1 RNAs are conserved and are similar to those found in members of phylogenetic clade D of emaraviruses [8].
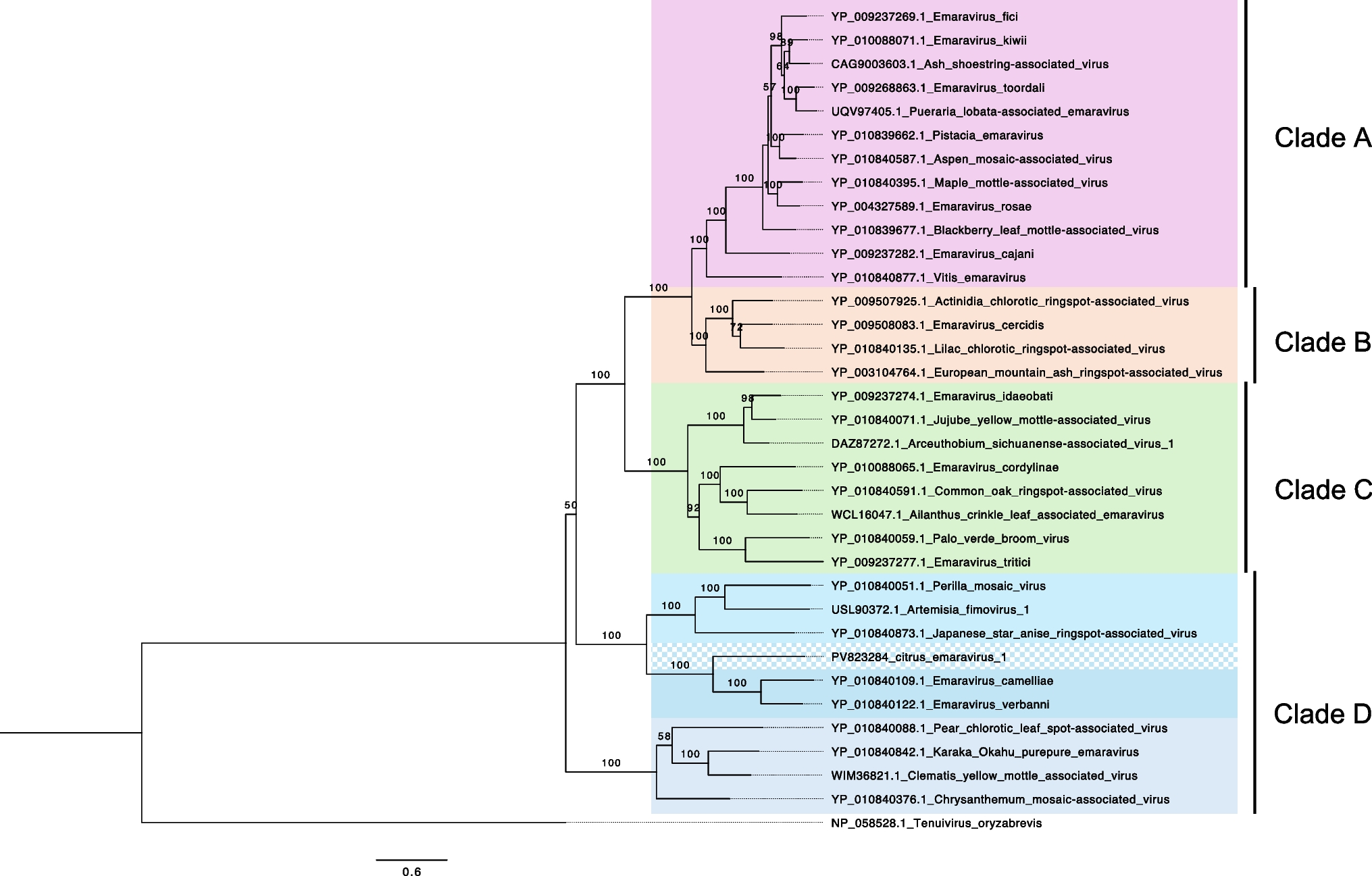
To determine the phylogenetic position of CiEV1 within the order Elliovirales, a multiple sequence alignment of the amino acid sequences of the RdRp was performed using MAFFT version 7 [24], and a maximum-likelihood (ML) tree was constructed using IQ-Tree [25] with automatic model selection and 1000 ultra-fast bootstrap replicates. The tree was visualized using FigTree v1.4.4. Phylogenetic analysis based on RdRp amino acid sequences (Fig. 2) showed CiEV1 clustering in the previously described clade D of the genus Emaravirus, and it is most closely related to members of the species Emaravirus verbanni and Emaravirus camelliae. Based on the sequence diversity of the genome segments and the differences in the conservation in their 5’ and 3’ ends [8], it can be proposed that clade D should be subdivided (Fig. 2).
Fig. 2
A maximum-likelihood (ML) tree inferred from a multiple sequence alignment of the RNA-dependent RNA polymerase (RdRp) amino acid sequence of citrus emaravirus 1 (CiEV1) and RdRp sequences of members of the genus Emaravirus obtained from the GenBank database. The substitution model was selected automatically (LG+F+I+G4), and 1000 ultra-fast bootstrap replicates were performed. The final tree was visualised using FigTree, and a representative of the species Tenuivirus oryzabrevis was included as an outgroup. Branch lengths represent the number of substitutions per site. Bootstrap values of 50 and higher are displayed. The position of CiEV1 is highlighted with a patterned block, and the diversity observed in clade D is indicated with different shades of blue.
Bild vergrößern
According to the species demarcation criterion for the genus Emaravirus, two out of the four amino acid sequences of the RdRp, GP, NP, and MP should differ by >20% (https://ictv.global/report/chapter/fimoviridae/fimoviridae/emaravirus. Because CiEV1 has the highest sequence identity of 42%, 24%, 29%, and 58% to the RdRp, GP, NP, and MP, respectively, of a representative of the species Emaravirus camelliae (YP_010840109.1, YP_010840111.1, YP_010840113.1, YP_010840110.1), CiEV1 should be considered a member of a new species in the genus Emaravirus, or even a new genus of the family Fimoviridae, as proposed previously [8].
To investigate the association between the irregular chlorotic ring-shaped patterns observed on leaves and the presence of CiEV1, eight symptomatic and eight asymptomatic lemon leaf samples from eight different trees were screened for the presence of CiEV1 using RT-PCR (primer set 1, Supplementary Information S1). Leaves from six mandarin trees and one navel orange tree were also sampled to obtain a symptomatic sample and an asymptomatic sample from each tree, and these were screened using primer set 1. Symptomatic and asymptomatic areas on the same leaf were also sampled. Only the eight symptomatic samples and the samples containing the symptomatic lesions from the lemon trees tested positive for CiEV1 while the symptomatic mandarin orange hybrid and navel orange samples tested negative, including the asymptomatic parts of the leaves with lesions. The sampled leaves had concentric ring blotches, but no associated fruit symptoms were observed. Symptomatic leaves from the same lemon orchards and mandarin hybrid orchard as well as an additional orchard were sampled in 2023 and tested for CiEV1 by RT-PCR. The results confirmed that CiEV1 was only detected in lemon lesions. The detection of CiEV1 only in foliar ring blotches of lemon and not in similar lesions sampled from the other citrus types suggests that the presence of the virus might be an incidental association, contained as a local lesion-infection, and that the chlorotic ring patterns observed are not necessarily associated with the presence of CiEV1. Whether CiEV1 can induce chlorotic ring patterns in lemon still needs to be assessed.
In summary, a novel virus, tentatively named "citrus emaravirus 1" (CiEV1), was identified in lemon trees, using HTS. Analysis of the validated genome sequences showed typical features of members of the genus Emaravirus (family Fimoviridae), but according to the demarcation criterion for the genus Emaravirus it was concluded that CiEV1 is a member of a distinct species. This finding expands the known host range of emaraviruses and adds to the growing body of evidence that citrus viromes are more diverse than previously recognised.

Acknowledgments

The authors acknowledge the landowners for allowing access to their premises. Computations were performed using Stellenbosch University’s HPC2 (http://www.sun.ac.za/hpc).

Declarations

Competing interests

The authors have not disclosed any competing interests.
Open Access This article is licensed under a Creative Commons Attribution 4.0 International License, which permits use, sharing, adaptation, distribution and reproduction in any medium or format, as long as you give appropriate credit to the original author(s) and the source, provide a link to the Creative Commons licence, and indicate if changes were made. The images or other third party material in this article are included in the article’s Creative Commons licence, unless indicated otherwise in a credit line to the material. If material is not included in the article’s Creative Commons licence and your intended use is not permitted by statutory regulation or exceeds the permitted use, you will need to obtain permission directly from the copyright holder. To view a copy of this licence, visit http://creativecommons.org/licenses/by/4.0/.

Publisher’s note

Springer Nature remains neutral with regard to jurisdictional claims in published maps and institutional affiliations.
Download
Titel
Molecular characterisation of a novel citrus-infecting emaravirus, citrus emaravirus 1
Verfasst von
R. Bester
C. Gill
J.H.J Breytenbach
C. Steyn
H.J. Maree
G. Cook
Publikationsdatum
01.11.2025
Verlag
Springer Vienna
Erschienen in
Archives of Virology / Ausgabe 11/2025
Print ISSN: 0304-8608
Elektronische ISSN: 1432-8798
DOI
https://doi.org/10.1007/s00705-025-06424-0

Supplementary Information

1.
Zurück zum Zitat Citrus, Markets and Trade, Food and Agriculture Organization of the United Nations In: MarketsAndTrade. https://www.fao.org/markets-and-trade/commodities-overview/food-and-agriculture-market-analysis-(FAMA)/citrus/en. Accessed 20 May 2025
2.
Zurück zum Zitat Harper SJ (2013) Citrus tristeza virus: Evolution of complex and varied genotypic groups. Front Microbiol 4:93. https://doi.org/10.3389/fmicb.2013.00093CrossRefPubMedPubMedCentral
3.
Zurück zum Zitat Yokomi R, Selvaraj V, Maheshwari Y et al (2018) Molecular and biological characterization of a novel mild strain of citrus tristeza virus in California. Arch Virol 163:1795–1804. https://doi.org/10.1007/s00705-018-3799-5CrossRefPubMed
4.
Zurück zum Zitat Loconsole G, Önelge N, Potere O et al (2012) Identification and characterization of Citrus yellow vein clearing virus, A putative new member of the genus Mandarivirus. Phytopathology® 102:1168–1175. https://doi.org/10.1094/PHYTO-06-12-0140-RCrossRefPubMed
5.
Zurück zum Zitat Sun Y-D, Yokomi R (2024) Genotype sequencing and phylogenetic analysis revealed the origins of citrus yellow vein clearing virus california isolates. Viruses 16:188. https://doi.org/10.3390/v16020188CrossRefPubMedPubMedCentral
6.
Zurück zum Zitat Navarro B, Minutolo M, De Stradis A et al (2018) The first phlebo-like virus infecting plants: A case study on the adaptation of negative-stranded RNA viruses to new hosts: Citrus concave gum-associated virus. Mol Plant Pathol 19:1075–1089. https://doi.org/10.1111/mpp.12587CrossRefPubMed
7.
Zurück zum Zitat Beris D, Ioanna M, Vassilakos N et al (2021) Association of citrus virus a to citrus impietratura disease symptoms. Phytopathology® 111:1782–1789. https://doi.org/10.1094/PHYTO-01-21-0027-RCrossRefPubMed
8.
Zurück zum Zitat Rehanek M, Karlin DG, Bandte M et al (2022) The complex world of emaraviruses—challenges, insights, and prospects. Forests 13:1868. https://doi.org/10.3390/f13111868CrossRef
9.
Zurück zum Zitat Mielke-Ehret N, Mühlbach H-P (2012) Emaravirus: A novel genus of multipartite, negative strand RNA plant viruses. Viruses 4:1515–1536. https://doi.org/10.3390/v4091515CrossRefPubMedPubMedCentral
10.
Zurück zum Zitat Kubota K, Usugi T, Tomitaka Y et al (2020) Perilla mosaic virus is a highly divergent emaravirus transmitted by Shevtchenkella sp. (Acari: Eriophyidae). Phytopathology® 110:1352–1361. https://doi.org/10.1094/PHYTO-01-20-0013-RCrossRefPubMed
11.
Zurück zum Zitat Elbeaino T, Digiaro M, Martelli GP (2009) Complete nucleotide sequence of four RNA segments of fig mosaic virus. Arch Virol 154:1719–1727. https://doi.org/10.1007/s00705-009-0509-3CrossRefPubMed
12.
Zurück zum Zitat Digiaro M, Elbeaino T, Kubota K (2024) Ochoa-corona fm ictv virus taxonomy profile: Fimoviridae. J Gen Virol 105(5):001943PubMedPubMedCentral
13.
Zurück zum Zitat Tatineni S, McMechan AJ, Wosula EN et al (2014) An eriophyid mite-transmitted plant virus contains eight genomic rna segments with unusual heterogeneity in the nucleocapsid protein. J Virol 88:11834–11845. https://doi.org/10.1128/JVI.01901-14CrossRefPubMedPubMedCentral
14.
Zurück zum Zitat Kubota K, Yanagisawa H, Chiaki Y et al (2021) Complete nucleotide sequence of chrysanthemum mosaic-associated virus, a novel emaravirus infecting chrysanthemum. Arch Virol 166:1241–1245. https://doi.org/10.1007/s00705-021-04979-2CrossRefPubMed
15.
Zurück zum Zitat Rehanek M, von Bargen S, Bandte M et al (2021) A novel emaravirus comprising five RNA segments is associated with ringspot disease in oak. Arch Virol 166:987–990. https://doi.org/10.1007/s00705-021-04955-wCrossRefPubMedPubMedCentral
16.
Zurück zum Zitat Dippenaar BJD (1958) Concentric ring blotch of citrus - its cause and control. S Afr J Agric Sci 1:83–106
17.
Zurück zum Zitat Ruiz-García AB, Bester R, Olmos A, Maree HJ (2019) Bioinformatic tools and genome analysis of citrus tristeza virus. In: Catara AF, Bar-Joseph M, Licciardello G (eds) Citrus tristeza virus: Methods and protocols. Springer, New York, New York, NY, pp 163–178CrossRef
18.
Zurück zum Zitat Bester R, Maree HJ (2024) Validation of High-Throughput Sequencing (HTS) for Routine Detection of Citrus Viruses and Viroids. In: Viral metagenomics: Methods and protocols. Springer US, New York, NY, pp 199–219CrossRef
19.
Zurück zum Zitat Bester R, Van Niekerk C, Maree HJ (2023) Analyses of fig (Ficus carica L.) leaves for virome profiling of mosaic diseased trees from the Western Cape Province (South Africa). J Plant Pathol. https://doi.org/10.1007/s42161-023-01405-1
20.
Zurück zum Zitat Zheng Y, Navarro B, Wang G et al (2017) Actinidia chlorotic ringspot-associated virus: A novel emaravirus infecting kiwifruit plants: Characterization of a novel emaravirus. Molecular Plant Pathology 18:569–581. https://doi.org/10.1111/mpp.12421CrossRefPubMed
21.
Zurück zum Zitat Di Bello PL, Ho T, Tzanetakis IE (2015) The evolution of emaraviruses is becoming more complex: Seven segments identified in the causal agent of Rose rosette disease. Virus Research 210:241–244. https://doi.org/10.1016/j.virusres.2015.08.009CrossRefPubMed
22.
Zurück zum Zitat Amroun A, Priet S, De Lamballerie X, Quérat G (2017) Bunyaviridae RdRps: Structure, motifs, and RNA synthesis machinery. Crit Rev Microbiol 43:753–778. https://doi.org/10.1080/1040841X.2017.1307805CrossRefPubMed
23.
Zurück zum Zitat Kubota K, Chiaki Y, Yanagisawa H et al (2021) Novel degenerate primer sets for the detection and identification of emaraviruses reveal new chrysanthemum species. J Virol Methods 288:113992. https://doi.org/10.1016/j.jviromet.2020.113992CrossRefPubMed
24.
Zurück zum Zitat Katoh K, Rozewicki J, Yamada KD (2019) MAFFT online service: Multiple sequence alignment, interactive sequence choice and visualization. Brief Bioinform 20:1160–1166. https://doi.org/10.1093/bib/bbx108CrossRefPubMed
25.
Zurück zum Zitat Trifinopoulos J, Nguyen L-T, von Haeseler A, Minh BQ (2016) W-IQ-TREE: A fast online phylogenetic tool for maximum likelihood analysis. Nucleic Acids Res 44:W232–W235. https://doi.org/10.1093/nar/gkw256CrossRefPubMedPubMedCentral

Kompaktes Leitlinien-Wissen Innere Medizin (Link öffnet in neuem Fenster)

Mit medbee Pocketcards schnell und sicher entscheiden.
Leitlinien-Wissen kostenlos und immer griffbereit auf ihrem Desktop, Handy oder Tablet.

Neu im Fachgebiet Innere Medizin

Podcast

„Für gute rheumatologische Diagnostik braucht es nicht viel“

Von Cortison über Biologika zu CAR‑T‑Zellen: Was ändert sich aktuell in der Rheumatologie? Prof. Elisabeth Märker-Hermann wirft gemeinsam mit Moderator Prof. Markus M. Lerch einen Blick auf die Behandlung von Polymyalgia rheumatica, rheumatoider Arthritis oder Lupus erythematodes. Einige Paradigmenwechsel sind hier im Gange. Die Rheumatologin betont außerdem: Einfache Fragen und wenige Basisuntersuchungen geben erste wichtige diagnostische Hinweise.

Deutsche Gesellschaft für Innere Medizin

Arbeitsvertrag für angestellte Ärztinnen und Ärzte: Das gilt bei Fortbildungen, Überstunden und Boni

Immer mehr Ärztinnen und Ärzte arbeiten angestellt in Praxen bzw. MVZ. Was im Arbeitsvertrag geklärt werden kann und sollte und wo Risiken liegen, erklärt Medizin- und Arbeitsrechtlerin Gabriele Leucht.

Fokale Salvage-Therapie bei lokalem Prostatakrebsrezidiv langfristig wirksam

Bei einem nach Radiotherapie lokal rezidivierten Prostatakarzinom sind fokale Salvage-Therapien mit einer guten Prognose verbunden: Das krebsspezifische Zehn-Jahres-Überleben ist einem retrospektiven Vergleich zufolge ebenso hoch wie nach Salvage-Prostatektomie.

Relacorilant verlängert Überleben bei platinresistentem Ovarialkarzinom

Durch Hinzunahme des Glukokortikoid-Rezeptor-Antagonisten Relacorilant zu nab-Paclitaxel wird bei Frauen mit platinresistentem Ovarialkarzinom nicht nur das progressionsfreie, sondern auch das Gesamtüberleben verlängert. Laut finaler Analyse der ROSELLA-Studie gewinnen sie vier Monate an Lebenszeit.

Update Innere Medizin

Bestellen Sie unseren Fach-Newsletter und bleiben Sie gut informiert.

Bildnachweise
Die Leitlinien für Ärztinnen und Ärzte, DGIM Podcast-Reihe - Rheumatologie/© (M) Laura Dittmann; Logo: Springer Medizin Verlag GmbH