Zum Inhalt

Effiziente Therapie des leichten Morbus Crohn und der leichten Colitis ulcerosa

  • Open Access
  • 23.12.2024
  • Morbus Crohn
  • Schwerpunkt: Chronisch-entzündliche Darmerkrankungen
Erschienen in:

Zusammenfassung

Grundstein der Behandlung der leichten Colitis ulcerosa ist nach wie vor die perorale oder topische (rektale) Anwendung von 5‑Aminosalicylaten (5-ASA). Häufig werden bei der leichten Colitis ulcerosa 5‑ASA-Präparate nur peroral verabreicht. Dabei zeigen Studiendaten, dass bei der Proctitis ulcerosa und der linksseitigen Kolitis rektale 5‑ASA-Applikationen sogar wirksamer sind als die orale Verabreichung. In einem nächsten Schritt sollten steroidhaltige topische Therapien eingesetzt werden. Beim leichten Morbus Crohn kommen primär topische Steroide wie Budesonid zum Einsatz. Bei symptomfreien Patienten ist aber umstritten, ob eine Therapie notwendig ist. Es fehlt nach wie vor die Evidenz, die nachweisen würde, dass die aggressivere Behandlung (mit Immunsuppressiva, Biologika oder „small molecules“) bei diesen Patienten einen Vorteil für den Langzeitverlauf hat. In den meisten Leitlinien wird der Einsatz von 5‑ASA bei leichtem Morbus Crohn kritisch gesehen. Dennoch existiert eine gewisse Evidenz für eine ausreichend hoch dosierte Therapie mit 5‑ASA, wobei man sich der limitierten Wirksamkeit bewusst sein muss. Für den postoperativen Einsatz von 5‑ASA bei einem leichten Rezidiv gibt es dagegen klare Evidenz.

Redaktion

Julia Mayerle, München
Benjamin Misselwitz, München
Helga Török, München
QR-Code scannen & Beitrag online lesen

Hinweis des Verlags

Der Verlag bleibt in Hinblick auf geografische Zuordnungen und Gebietsbezeichnungen in veröffentlichten Karten und Institutsadressen neutral.
Die Definition des leichten Morbus Crohn oder der leichten Colitis ulcerosa bzw. die Abgrenzung von schwereren Formen ist umstritten. In unterschiedlichen klinischen Therapiestudien, aber auch in epidemiologischen Arbeiten wurden unterschiedliche Indizes zur Abgrenzung von mittelschweren oder schweren Verlaufsformen verwendet. Solche Aktivitätsindizes können in Einzelfällen klinische Hilfsmittel zur Aktivitätsbeurteilung chronisch-entzündlicher Darmerkrankungen (CED) darstellen [34]. Viele der Indizes, die zur Aktivitätsbeurteilung von CED herangezogen werden, sind jedoch recht kompliziert und werden daher häufig nur in klinischen Studien genutzt, um den Effekt einer therapeutischen Intervention möglichst klar quantifizieren zu können. Trotz allem besteht meist durchaus eine Übereinkunft darüber, ob eine CED eher leicht oder schon mittelschwer ist. Um die Schwere der CED einzuschätzen, reichen im Allgemeinen klinische Symptome sowie Calprotectin als Biomarker und gegebenenfalls eine Bildgebung mittels Ultraschall oder Endoskopie [34].
Entgegen dem, was man auf dem Boden aktueller Diskussionen über das „window of opportunity“ sowie über das Hit-hard-and-early- oder Top-down-Konzept erwarten könnte, zeigt ein signifikanter Anteil der Patienten mit CED eine leichte Verlaufsform [4]. Die Studienevidenz für die Behandlung dieser Patienten ist lückenhaft, in Bezug auf Biologika oder „small molecules“ fehlt sie sogar gänzlich, da meist mindestens eine mittelschwere oder schwere Erkrankung vorhanden sein muss, damit Patienten in eine klinische (Zulassungs‑)Studie für neue Medikamente eingeschlossen werden können [16]. Im Falle der Colitis ulcerosa hat – zumindest zu Beginn der Erkrankung – mehr als die Hälfte der Patienten eine leichte Aktivität [3]. Die Behandlung insbesondere des leichten Morbus Crohn, aber auch der leichten Colitis ulcerosa ist eine der wichtigsten offenen Fragen in diesem Feld.

Therapie des leichten Morbus Crohn

Bei einem leichten Morbus Crohn ohne signifikante klinische Symptome stellt sich die Grundsatzfrage, ob überhaupt eine Therapie notwendig ist. Immer wieder wird eine Ileitis zufällig bei einer (Vorsorge‑)Koloskopie oder bei einer Ultraschalluntersuchung aus anderen Gründen entdeckt. Unklar ist dabei immer, wann der Beginn der Ileitis war, da sie ja symptomlos ist. Würde man den Hit-hard-and-early- oder den Window-of-opportunity-Postulaten folgen, müsste man in dieser Situation eine Behandlung empfehlen. Aber auch mit den momentan effektivsten Medikamenten wird eine mukosale Heilung nur bei etwa einem Drittel der Patienten erreicht, wobei diese Zahlen aus Studien mit Patienten stammen, die eine moderate bis schwere Entzündung aufweisen. Daher ist die Evidenz für eine Behandlung in einer solchen Situation sehr schwach. Es gibt in einer solchen Situation keine klinischen Kriterien für den Behandlungserfolg. Aus den genannten Gründen erscheint es völlig vertretbar, bei symptomlosen Patienten mit leichter Ileitis nicht zu behandeln. Hier ist selbstverständlich zu berücksichtigen, wie der/die Betroffene zu einer Behandlung eingestellt ist. Ohne dies durch entsprechende Studien belegen zu können, erscheinen beispielsweise sonographische Follow-ups sinnvoll, um frühzeitig mögliche Komplikationen wie Strikturen erkennen zu können.
Als Erstlinientherapie bei leichtem Morbus Crohn ist eine Gabe von 5‑Aminosalicylaten (5-ASA) möglich. Aktuelle Leitlinien, wie die Leitlinien der European Crohn’s and Colitis Organisation (ECCO), sprechen sich gegen die Anwendung von 5‑ASA bei leichtem Morbus Crohn aus [10]: „5-Aminosalicylate spielt in der modernen Behandlung von Morbus Crohn, unabhängig von der Krankheitslokalisation, keine Rolle, da es durchgehend keine Belege für ihre Wirksamkeit gibt“ [10]. Hierzu seien folgende Anmerkungen erlaubt: Als Bestätigung wird eine Cochrane-Metaanalyse angeführt, die im Gegensatz zur plakativen Aussage der Leitlinie zu einem differenzierteren Bild kommt [21]. In diese Metaanalyse wurden zehn Studien eingeschlossen. Die Autoren fanden einen (nichtsignifikanten) Trend zugunsten von Sulfasalazin gegenüber Placebo bei der Remissionsinduktion, wobei der Nutzen hauptsächlich auf Patienten mit Crohn-Kolitis beschränkt war [21]. Ein Anteil von 45 % der Patienten mit Sulfasalazin erreichte nach 17–18 Wochen eine Remission, verglichen mit 29 % der Patienten mit Placebo. Eine Remissionsrate von 45 % ist sicher nicht überragend, aber auch nicht desaströs. Es gab keinen Unterschied zwischen Sulfasalazin und Placebo in Bezug auf die Nebenwirkungen, sodass die Therapie als sehr sicher angesehen werden kann. Sulfasalazin war deutlich weniger wirksam als Steroide (60 % mit Remission nach 17–18 Wochen). Allerdings zeigten die mit Sulfasalazin behandelten Patienten signifikant weniger Nebenwirkungen als die Patienten, die Kortikosteroide erhielten (relatives Risiko [RR] 0,43; [21]).
In der Erstlinientherapie bei leichtem Morbus Crohn ist die Gabe von 5‑Aminosalicylaten möglich
Eine Netzwerkmetaanalyse aus dem Jahr 2017 fand einen kleinen, aber statistisch signifikanten Behandlungsvorteil für 5‑ASA gegenüber Placebo hinsichtlich der Remissionsinduktion bei Patienten mit Morbus Crohn, wenn Dosen > 2,4 g/Tag verwendet wurden [5]. Eine weitere Netzwerkmetaanalyse war jedoch negativ [24]. Eine gepoolte Analyse von drei doppelt verblindeten, placebokontrollierten Studien mit einem langsam freisetzenden 5‑ASA-Präparat in einer Dosierung von 4 g fand eine signifikant bessere Verringerung des Crohn’s Disease Activity Index (CDAI) im Vergleich zu Placebo [15]. Die absolute Verringerung des CDAI war jedoch niedrig. Eine Cochrane-Analyse von Therapien zur postoperativen Rezidivprophylaxe bei Patienten mit Morbus Crohn kommt zu dem Schluss, dass Adalimumab (Hazard Ratio [HR] 0,11, 95 %-Konfidenzintervall [KI] 0,02–0,33; „Evidenz mit niedriger Sicherheit“) und 5‑ASA (HR 0,69, 95 %-KI 0,53–0,87; „Evidenz mit mittlerer Sicherheit“) die Wahrscheinlichkeit eines klinischen Rezidivs im Vergleich zu Placebo verringern können [17].
Wie können nun diese teilweise widersprüchlichen Befunde interpretiert werden? Ist 5‑ASA oder Sulfasalazin bei leichtem Morbus Crohn wirksam? Im Gegensatz zu den ECCO-Leitlinien kann man die vorliegenden Daten auch dahingehend interpretieren, dass ein Therapieversuch sinnvoll sein kann – dies allerdings nur, wenn die Morbus-Crohn-Läsionen oberflächlich sind und die Dosierung ausreichend hoch gewählt wird (3 g und mehr). 5‑ASA wird von intestinalen Epithelzellen rasch resorbiert und durch das Enzym N‑Acetyltransferase im Darmepithel und der Leber umfassend zu N‑Acetyl-5-ASA acetyliert [7, 32, 33]. Klinische Studien deuten auf eine erhebliche interindividuelle Variabilität in Bezug auf den raschen Abbau von 5‑ASA hin [28]. Wenn bei schnellerer Acetylierung kein intaktes und damit wirksames 5‑ASA mehr in tieferen Darmwandschichten ankommt, kann es auch keine antientzündlichen Effekte haben [28]. Hingegen kann 5‑ASA bei auf die Mukosa beschränkten Läsionen ebenso wie bei der Colitis ulcerosa wirksam sein. Leider gibt es derzeit keinerlei klinische Standardverfahren, mit denen ermittelt werden könnte, ob bei einem Patienten eine schnelle oder langsame Acetylierung gegeben ist. Daher kann man einen Therapieversuch mit ausreichend dosiertem 5‑ASA bei leichtem Morbus Crohn mit oberflächlichen Läsionen (typischen Aphthen) unternehmen, muss aber bereit sein, bei mangelnder Wirkung, die Therapie rasch zu eskalieren.
Die nächste Therapiestufe besteht in der Applikation topisch wirksamer Steroide wie Budesonid. In den aktuellen ECCO-Leitlinien (Empfehlung 1.2) wird empfohlen, Budesonid zur Remissionsinduktion bei Patienten mit aktivem leichtem bis mittelschwerem Morbus Crohn zu verwenden, wenn die Entzündung auf das Ileum und/oder Colon ascendens beschränkt ist [10]. Entsprechende Präparationen sind für Morbus Crohn zugelassen. Allerdings gibt es natürlich auch Präparationen, die höhere Konzentrationen im linksseitigen Kolon erreichen, für die Colitis ulcerosa zugelassen sind und durchaus „off label“ hier eingesetzt werden können. Eine systematische Cochrane-Metaanalyse fasste drei Studien mit einer Dosierung von 9 mg Budesonid/Tag zusammen: Budesonid war Placebo hinsichtlich des Erreichens eines klinischen Ansprechens und einer klinischen Remission (RR 1,93) bei Patienten mit leicht aktivem Morbus Crohn im Dünn- und/oder Dickdarm überlegen [19, 31]. Im Vergleich zu herkömmlichen Steroiden, wie Prednisolon oder Methylprednisolon, die normalerweise mit vielen systemischen Nebenwirkungen verbunden sind, zeigte Budesonid eine gute topische entzündungshemmende Wirkung, jedoch nur eine geringe systemische Bioverfügbarkeit und daher ein deutlich besseres Sicherheitsprofil [31].
Mit 6 mg Budesonid kann über einen gewissen Zeitraum einem erneuten Schub vorgebeugt werden
Welche Strategien sollte man zur Remissionserhaltung verfolgen, wenn mit Budesonid eine Remission erreicht werden konnte? Der Versuch einer Remissionserhaltung mit 3‑mal 1 mg Budesonid täglich war hinsichtlich der Rezidivraten Placebo nicht überlegen [11, 12]. In einer Metaanalyse kamen Sandborn u. Hanauer zu dem Schluss, dass die Dosis von 6 mg Budesonid/Tag bei Patienten mit leichtem Morbus Crohn und medikamentös induzierter Remission die Zeit bis zu einem Rezidiv verlängern kann und die Rezidivrate nach 3 und 6 Monaten (jedoch nicht nach 12 Monaten) signifikant senkt [13, 36]. Mit 6 mg Budesonid kann also über einen gewissen Zeitraum einem erneuten Schub vorgebeugt werden. Allerdings bewirken auch 6 mg gerade bei älteren Patienten vermehrt Steroidnebenwirkungen, sodass der Einsatz über längere Zeiträume wie beispielsweise die oben erwähnten 6 Monate sorgfältig abgewogen werden sollte.
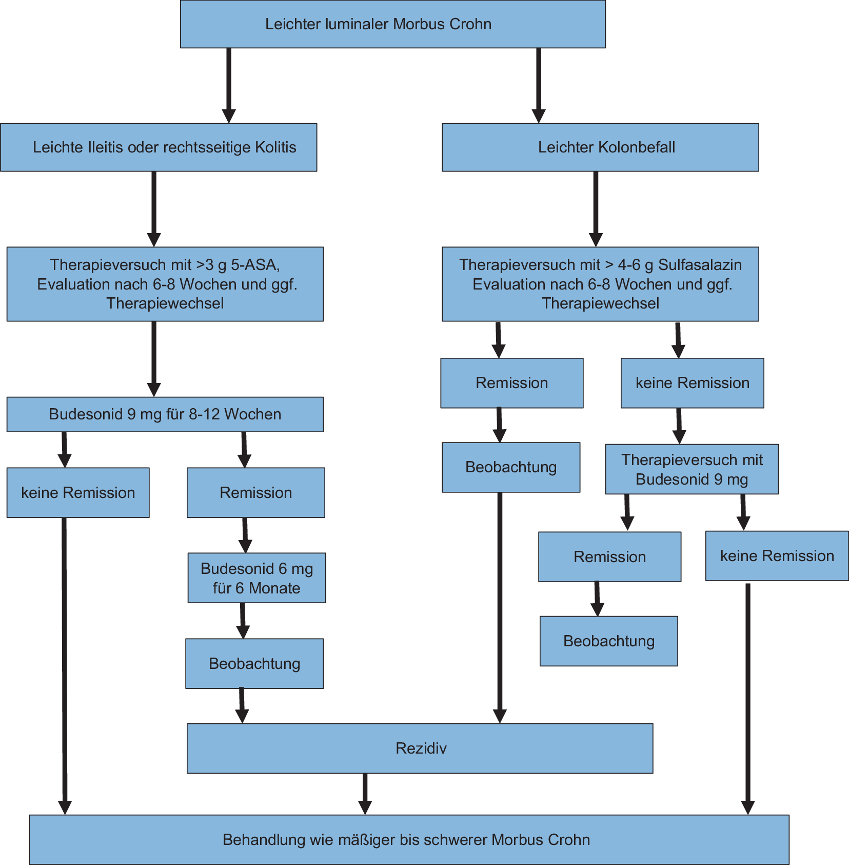
Bei einem Versagen dieser Ansätze sollte der leichte Morbus Crohn wie eine mittelschwere oder schwere Erkrankung behandelt werden (Abb. 1).
Abb. 1
Therapiealgorithmus für die Behandlung des leichten Morbus Crohn. 5‑ASA 5‑Aminosalicylate. (Modifiziert nach [39])
Bild vergrößern

Therapie der leichten Colitis ulcerosa

Bei der Colitis ulcerosa erscheint auch im Falle einer leichten Ausprägung eine Therapie sinnvoll (Abb. 2). Sie reduziert das Risiko eines kolitisassoziierten Karzinoms. Zudem kann eine mukosale Heilung bei der Colitis ulcerosa mit einer deutlich höheren Wahrscheinlichkeit als beim Morbus Crohn erreicht und damit die Langzeitprognose verbessert werden. Da eine Colitis ulcerosa normalerweise im Rektum am schwersten ausgeprägt ist, ist eine Symptomfreiheit auch bei leichter Entzündung wesentlich seltener. Die Anwendung von 5‑ASA kann weiterhin als die Erstlinientherapie und Standardbehandlung zur Einleitung einer Remission bei leichter Colitis ulcerosa angesehen werden, insbesondere wenn die Patienten bisher noch keine Therapie erhalten haben [20, 30, 38]. Dies wurde in zahlreichen Metaanalysen (unter anderem auch in einer Cochrane-Metaanalyse [25]) bestätigt [1, 8, 26]. Es besteht zudem eine klare Evidenz, dass die Kombination von oraler und rektaler 5‑ASA-Applikation der alleinigen oralen Therapie deutlich überlegen ist [1, 29]. Eine Studie von Safdi et al. [35] zeigte dies 1997 sehr eindrücklich: Bereits nach 3 Wochen führte die Kombinationstherapie zu einer deutlich besseren Reduktion der Entzündung als die alleinige Behandlung mit 5‑ASA-Einläufen oder 5‑ASA-Tabletten. Im Vergleich zu Patienten, die 5‑ASA-Einläufe oder 5‑ASA-Tabletten erhielten, berichteten Patienten mit der Kombinationstherapie signifikant früher über das Fehlen von Blut im Stuhl [35]. Ford et al. [8] zeigten in einer Metaanalyse, dass die intermittierende topische (rektale) 5‑ASA-Behandlung der kontinuierlichen oralen 5‑ASA-Therapie hinsichtlich der Remissionserhaltung überlegen ist.
Abb. 2
Therapiealgorithmus für die leichte Colitis ulcerosa. 5‑ASA 5‑Aminosalicylate
Bild vergrößern
Warum ist dies so? Für 5‑ASA existiert eine klare Dosis-Wirkungs-Beziehung. Je höher die lokalen Konzentrationen an der Darmschleimhaut sind, umso besser ist die Wirkung [9]. Daher ergibt die Kombination von rektaler und oraler Therapie auch sehr viel Sinn. Dadurch können insbesondere im Rektum und Sigma an der Mukosa besonders hohe Konzentrationen erreicht werden. Auch die Einnahme einer oralen Therapie mit 4,8 g 5‑ASA/Tag zeigt bessere Ergebnisse als eine Therapie mit 2,4 g [14].
Mit 5‑ASA wird so bei einer signifikanten Anzahl von Patienten eine mukosale Heilung erzielt [18, 22]. Kann durch 5‑ASA eine mukosale Heilung erreicht werden, schützt dies vor Entzündungsschüben [23]. Die kumulative Rezidivrate nach einem Jahr betrug 23 % bei Patienten mit klinischer und endoskopischer Remission und 80 % bei Patienten mit ausschließlich klinischer Remission [23]. Höhere Dosen erzielen dabei wiederum höhere Raten an mukosaler Heilung [27].
Zur Remissionseinleitung sollten laut Therapieleitlinien orales und rektales 5‑ASA kombiniert werden
Daher empfehlen die gültigen Therapieleitlinien für die leichte Colitis ulcerosa zur Einleitung einer Remission eine Kombination aus oralem 5‑ASA (2,0–4,8 g/Tag) und rektalem 5‑ASA (Zäpfchen 1 g/Tag bei Proktitis und Einlauf ≥ 1 g/Tag bei linksseitiger Kolitis/Pankolitis) über 8 Wochen [6, 30].
Leider wird diese Empfehlung nur sehr eingeschränkt umgesetzt [37]. In einer Untersuchung der Swiss IBD Cohort Study erhielten nur 26 % der Patienten mit Proktitis eine rektale Therapie mit 5‑ASA und 13 % eine kombinierte systemische und rektale Behandlung, während 29 % eine systemische Behandlung mit 5‑ASA ohne rektale Behandlung erhielten [37]. Es ist offensichtlich, dass mit diesem Ansatz nicht die optimalen Wirkstoffkonzentrationen erreicht werden können. Der Anteil der rektalen Arzneimittelanwendung sank von 39 % bei Proktitis auf 13,1 % bei Pankolitis trotz der klaren Empfehlung, auch bei leichter Pankolitis eine rektale Therapie einzusetzen [37]. Bei fehlendem Ansprechen auf orales 5‑ASA sollte daher zunächst daran gedacht werden, Dosis und Verabreichungsweg zu optimieren. Nach rektaler 5‑ASA-Applikation sollte der Patient auf dem Bauch oder auf der linken Seite liegen. Das Präparat sollte für mindestens 20–30 min im Intestinaltrakt verbleiben. Dies kann (bei leichter Erkrankung) durch Gabe von 1 bis 2 Tabletten Loperamid 20–30 min vor 5‑ASA-Applikation unterstützt werden.
5‑ASA ist ein sehr sicheres Präparat und Nebenwirkungen sind sehr selten. Einmal jährlich sollte die sehr seltene interstitielle Nephritis (1:2000 bis 1:5000) durch eine Untersuchung des Urinsediments ausgeschlossen werden. Eine Messung des Kreatinins ist zur Überwachung der Nierenfunktion weniger geeignet, da sich eine Kreatininerhöhung erst nach erheblicher und möglicherweise irreversibler Schädigung der Niere einstellt.
Wird mit 5‑ASA – in optimaler Dosierung und Applikationsform – kein ausreichender Therapieerfolg erzielt, sollte im nächsten Schritt Budesonid eingesetzt werden. In einer Metaanalyse von 15 Studien mit 4083 Teilnehmern wurden Budesonid-Multimatrix (MMX) 9 mg/Tag und 5‑ASA > 2,4 g/Tag verglichen. Sie zeigten eine ähnliche Wirksamkeit für das Erreichen einer klinischen und endoskopischen Remission und waren beide Placebo deutlich überlegen [2]. Bei linksseitiger, distaler Kolitis kann auch Budesonidschaum erfolgreich eingesetzt werden, bei Proktitis Budesonidsuppositorien [40]. Auch bei Colitis ulcerosa gilt, dass der Langzeiteinsatz von Budesonid 9 mg über einen Zeitraum von 8 bis 12 Wochen hinaus zu Steroidnebenwirkungen führen kann, insbesondere bei älteren Patienten. Eine steroidabhängige Situation (Wiederauftreten von Symptomen nach Absetzen oder Reduktion von Budesonid) erfordert immer eine Therapieanpassung mit Immunsuppression, Biologika oder „small molecules“. Das Gleiche gilt, wenn die leichte Colitis ulcerosa mit 5‑ASA oder Budesonid nicht erfolgreich behandelt werden kann. Die Behandlungsschwelle ist dabei individuell. Bei leichten Symptomen und weiter bestehender Kolitis sowie mangelndem Therapieansprechen können entsprechend den Leitlinien beispielsweise Vedolizumab oder auch Sphingosin-1-Phosphat-Rezeptor-Modulatoren (Ozanimod, Etrasimod) verabreicht werden. Nutzen und Behandlungsrisiken sind hier sorgfältig abzuwägen. Wird eine Remission der Colitis ulcerosa erreicht, kann statt 5‑ASA zur Remissionserhaltung auch Escherichia coli Stamm Nissle (Mutaflor®) eingesetzt werden. Das Präparat hat sich als gleichwertig („non-inferior“) erwiesen.
Diäten haben sich bei der Colitis ulcerosa nicht als wirksam erwiesen. Sicherlich kann aber eine gesunde Lebensweise zu einem insgesamt günstigen Verlauf beitragen.

Fazit für die Praxis

  • Bei leichter Colitis ulcerosa ist eine Therapie grundsätzlich empfohlen (auch zur Malignomprävention), während die Therapieindikation bei Morbus Crohn von Beschwerden, Befunden und Patientenpräferenz abhängig ist.
  • 5‑Aminosalicylate (5-ASA) in rektaler und oraler Form ist das Medikament der Wahl zur Behandlung einer leichten Colitis ulcerosa. Die rektale 5‑ASA-Anwendung ist die wirksamste Applikationsart und kann durch orale Gabe unterstützt werden.
  • Die Gabe von 5‑ASA wird bei leichtem Morbus Crohn nicht von den Leitlinien unterstützt, ein Therapieversuch ist vor allem bei oberflächlichem Befall und Crohn-Kolitis sinnvoll.
  • Die Gabe lokal wirksamer Steroide (Budesonid) ist bei leichter chronisch-entzündlicher Darmerkrankung (CED) ebenfalls kurzzeitig wirksam, wobei die Effizienz bei Langzeitgabe abnimmt.
  • Spricht eine leichte CED nicht auf die vorhandenen Therapieoptionen an, sollte sie wie eine mittelschwere bis schwere Erkrankung behandelt werden.
  • Leichte CED wurden bisher nur unzureichend untersucht, und die Wirksamkeit moderner Biologika und „small molecules“ ist unbekannt. Diese Wissenslücke sollte durch weitere Studien geschlossen werden.

Einhaltung ethischer Richtlinien

Interessenkonflikt

G. Rogler gibt Beratung für AbbVie, Arena, Augurix, BMS, Boehringer, Calypso, Celgene, FALK, Ferring, Fisher, Genentech, Gilead, Janssen, Lilly, MSD, Novartis, Pfizer, Phadia, Roche, UCB, Takeda, Tillots, Vifor, Vital Solutions und Zeller an; Vortragshonorare von AbbVie, AstraZeneca, BMS, Celgene, FALK, Janssen, MSD, Pfizer, Phadia, Takeda, Tillots, UCB, Vifor und Zeller; Forschungsunterstützung von AbbVie, Ardeypharm, Augurix, Calypso, FALK, Flamentera, MSD, Novartis, Pfizer, Roche, Takeda, Tillots, UCB and Zeller. G. Rogler ist Mitgründer und Miteigentümer von PharmaBiome.
Für diesen Beitrag wurden von den Autor/-innen keine Studien an Menschen oder Tieren durchgeführt. Für die aufgeführten Studien gelten die jeweils dort angegebenen ethischen Richtlinien.
Open Access Dieser Artikel wird unter der Creative Commons Namensnennung 4.0 International Lizenz veröffentlicht, welche die Nutzung, Vervielfältigung, Bearbeitung, Verbreitung und Wiedergabe in jeglichem Medium und Format erlaubt, sofern Sie den/die ursprünglichen Autor(en) und die Quelle ordnungsgemäß nennen, einen Link zur Creative Commons Lizenz beifügen und angeben, ob Änderungen vorgenommen wurden. Die in diesem Artikel enthaltenen Bilder und sonstiges Drittmaterial unterliegen ebenfalls der genannten Creative Commons Lizenz, sofern sich aus der Abbildungslegende nichts anderes ergibt. Sofern das betreffende Material nicht unter der genannten Creative Commons Lizenz steht und die betreffende Handlung nicht nach gesetzlichen Vorschriften erlaubt ist, ist für die oben aufgeführten Weiterverwendungen des Materials die Einwilligung des jeweiligen Rechteinhabers einzuholen. Weitere Details zur Lizenz entnehmen Sie bitte der Lizenzinformation auf http://creativecommons.org/licenses/by/4.0/deed.de.

Hinweis des Verlags

Der Verlag bleibt in Hinblick auf geografische Zuordnungen und Gebietsbezeichnungen in veröffentlichten Karten und Institutsadressen neutral.
download
DOWNLOAD
print
DRUCKEN
Titel
Effiziente Therapie des leichten Morbus Crohn und der leichten Colitis ulcerosa
Verfasst von
Prof. Dr. med. Dr. phil. Gerhard Rogler
Publikationsdatum
23.12.2024
Verlag
Springer Medizin
Erschienen in
Die Innere Medizin / Ausgabe 1/2025
Print ISSN: 2731-7080
Elektronische ISSN: 2731-7099
DOI
https://doi.org/10.1007/s00108-024-01840-x
1.
Zurück zum Zitat Barberio B, Segal JP, Quraishi MN et al (2021) Efficacy of Oral, Topical, or Combined Oral and Topical 5‑Aminosalicylates, in Ulcerative Colitis: Systematic Review and Network Meta-analysis. J Crohns Colitis 15:1184–1196CrossRefPubMed
2.
Zurück zum Zitat Bonovas S, Nikolopoulos GK, Piovani D et al (2019) Comparative assessment of budesonide-MMX and mesalamine in active, mild-to-moderate ulcerative colitis: A systematic review and network meta-analysis. Br J Clin Pharmacol 85:2244–2254CrossRefPubMedPubMedCentral
3.
Zurück zum Zitat Burisch J, Katsanos KH, Christodoulou DK et al (2019) Natural disease course of ulcerative colitis during the first five years of follow-up in a European population-based inception cohort-an Epi-IBD study. J Crohns Colitis 13:198–208CrossRefPubMed
4.
Zurück zum Zitat Burisch J, Kiudelis G, Kupcinskas L et al (2019) Natural disease course of Crohn’s disease during the first 5 years after diagnosis in a European population-based inception cohort: an Epi-IBD study. Gut 68:423–433CrossRefPubMed
5.
Zurück zum Zitat Coward S, Kuenzig ME, Hazlewood G et al (2017) Comparative Effectiveness of Mesalamine, Sulfasalazine, Corticosteroids, and Budesonide for the Induction of Remission in Crohn’s Disease: A Bayesian Network Meta-analysis: Republished. Inflamm Bowel Dis 23:E26–E37CrossRefPubMed
6.
Zurück zum Zitat D’Amico F, Magro F, Dignass A et al (2024) Practical management of mild-to-moderate ulcerative colitis: an international expert consensus. Expert Rev Gastroenterol Hepatol 18:421–430CrossRefPubMed
7.
Zurück zum Zitat Fischer C, Maier K, Stumpf E et al (1983) Disposition of 5‑aminosalicylic acid, the active metabolite of sulphasalazine, in man. Eur J Clin Pharmacol 25:511–515CrossRefPubMed
8.
Zurück zum Zitat Ford AC, Khan KJ, Achkar JP, Moayyedi P (2012) Efficacy of oral vs. topical, or combined oral and topical 5‑aminosalicylates, in Ulcerative Colitis: systematic review and meta-analysis. Am J Gastroenterol 107:167–176CrossRefPubMed
9.
Zurück zum Zitat Frieri G, Giacomelli R, Pimpo M et al (2000) Mucosal 5‑aminosalicylic acid concentration inversely correlates with severity of colonic inflammation in patients with ulcerative colitis. Gut 47:410–414CrossRefPubMedPubMedCentral
10.
Zurück zum Zitat Gordon H, Minozzi S, Kopylov U et al (2024) ECCO Guidelines on Therapeutics in Crohn’s Disease: Medical Treatment. J Crohns Colitis
11.
Zurück zum Zitat Gross V (2008) Oral pH-modified release budesonide for treatment of inflammatory bowel disease, collagenous and lymphocytic colitis. Pharmacother, Bd. 9. Expert, Opin, S 1257–1265
12.
Zurück zum Zitat Gross V, Andus T, Ecker KW et al (1998) Low dose oral pH modified release budesonide for maintenance of steroid induced remission in Crohn’s disease. The Budesonide Study Group. Gut 42:493–496CrossRefPubMedPubMedCentral
13.
Zurück zum Zitat Hanauer S, Sandborn WJ, Persson A, Persson T (2005) Budesonide as maintenance treatment in Crohn’s disease: a placebo-controlled trial. Aliment Pharmacol Ther 21:363–371CrossRefPubMed
14.
Zurück zum Zitat Hanauer SB, Sandborn WJ, Kornbluth A et al (2005) Delayed-release oral mesalamine at 4.8 g/day (800 mg tablet) for the treatment of moderately active ulcerative colitis: the ASCEND II trial. Am J Gastroenterol 100:2478–2485CrossRefPubMed
15.
Zurück zum Zitat Hanauer SB, Stromberg U (2004) Oral Pentasa in the treatment of active Crohn’s disease: A meta-analysis of double-blind, placebo-controlled trials. Clin Gastroenterol Hepatol 2:379–388CrossRefPubMed
16.
Zurück zum Zitat Hanzel J, Ma C, Jairath V, Group IBDTD (2022) Design of Clinical Trials for Mild to Moderate Crohn’s Disease. Gastroenterology 162:1800–1814CrossRefPubMed
17.
Zurück zum Zitat Iheozor-Ejiofor Z, Gordon M, Clegg A et al (2019) Interventions for maintenance of surgically induced remission in Crohn’s disease: a network meta-analysis. Cochrane Database Syst Rev 9:CD13210PubMed
18.
Zurück zum Zitat Kamm MA, Sandborn WJ, Gassull M et al (2007) Once-daily, high-concentration MMX mesalamine in active ulcerative colitis. Gastroenterology 132:66–75CrossRefPubMed
19.
Zurück zum Zitat Kuenzig ME, Rezaie A, Kaplan GG et al (2018) Budesonide for the Induction and Maintenance of Remission in Crohn’s Disease: Systematic Review and Meta-Analysis for the Cochrane Collaboration. J Can Assoc Gastroenterol 1:159–173CrossRefPubMedPubMedCentral
20.
Zurück zum Zitat Lamb CA, Kennedy NA, Raine T et al (2019) British society of gastroenterology consensus guidelines on the management of inflammatory bowel disease in adults. Gut 68:s1–s106CrossRefPubMed
21.
Zurück zum Zitat Lim WC, Wang Y, MacDonald JK, Hanauer S (2016) Aminosalicylates for induction of remission or response in Crohn’s disease. Cochrane Database Syst Rev 7:CD8870PubMed
22.
Zurück zum Zitat Marshall JK, Irvine EJ (2000) Putting rectal 5‑aminosalicylic acid in its place: the role in distal ulcerative colitis. Am J Gastroenterol 95:1628–1636CrossRefPubMed
23.
Zurück zum Zitat Meucci G, Fasoli R, Saibeni S et al (2012) Prognostic significance of endoscopic remission in patients with active ulcerative colitis treated with oral and topical mesalazine: a prospective, multicenter study. Inflamm Bowel Dis 18:1006–1010CrossRefPubMed
24.
Zurück zum Zitat Moja L, Danese S, Fiorino G et al (2015) Systematic review with network meta-analysis: comparative efficacy and safety of budesonide and mesalazine (mesalamine) for Crohn’s disease. Aliment Pharmacol Ther 41:1055–1065CrossRefPubMed
25.
Zurück zum Zitat Murray A, Nguyen TM, Parker CE et al (2020) Oral 5‑aminosalicylic acid for induction of remission in ulcerative colitis. Cochrane Database Syst Rev 8:CD543PubMed
26.
Zurück zum Zitat Nguyen NH, Fumery M, Dulai PS et al (2018) Comparative efficacy and tolerability of pharmacological agents for management of mild to moderate ulcerative colitis: a systematic review and network meta-analyses. Lancet Gastroenterol Hepatol 3:742–753CrossRefPubMedPubMedCentral
27.
Zurück zum Zitat Papi C, Fasci-Spurio F, Rogai F et al (2013) Mucosal healing in inflammatory bowel disease: treatment efficacy and predictive factors. Dig Liver Dis 45:978–985CrossRefPubMed
28.
Zurück zum Zitat Perrotta C, Pellegrino P, Moroni E et al (2015) Five-aminosalicylic Acid: an update for the reappraisal of an old drug. Gastroenterol Res Pract 2015:456895CrossRefPubMedPubMedCentral
29.
Zurück zum Zitat Probert CS, Dignass AU, Lindgren S et al (2014) Combined oral and rectal mesalazine for the treatment of mild-to-moderately active ulcerative colitis: rapid symptom resolution and improvements in quality of life. J Crohns Colitis 8:200–207CrossRefPubMed
30.
Zurück zum Zitat Raine T, Bonovas S, Burisch J et al (2022) ECCO Guidelines on Therapeutics in Ulcerative Colitis: Medical Treatment. J Crohns Colitis 16:2–17CrossRefPubMed
31.
Zurück zum Zitat Rezaie A, Kuenzig ME, Benchimol EI et al (2015) Budesonide for induction of remission in Crohn’s disease. Cochrane Database Syst Rev 2015:CD296PubMedPubMedCentral
32.
Zurück zum Zitat Rijk MC, van Hogezand RA, van Schaik A, van Tongeren JH (1989) Disposition of 5‑aminosalicylic acid from 5‑aminosalicylic acid-delivering drugs during accelerated intestinal transit in healthy volunteers. Scand J Gastroenterol 24:1179–1185CrossRefPubMed
33.
Zurück zum Zitat Rijk MC, van Schaik A, van Tongeren JH (1988) Disposition of 5‑aminosalicylic acid by 5‑aminosalicylic acid-delivering compounds. Scand J Gastroenterol 23:107–112CrossRefPubMed
34.
Zurück zum Zitat Rogler G, Biedermann L (2020) Klassifikationen, Indizes, Aktivitätsbeurteilung. In: Hoffmann JC et al (Hrsg) Chronisch-entzündliche Darmerkrankungen. Springer, Heidelberg
35.
Zurück zum Zitat Safdi M, DeMicco M, Sninsky C et al (1997) A double-blind comparison of oral versus rectal mesalamine versus combination therapy in the treatment of distal ulcerative colitis. Am J Gastroenterol 92:1867–1871PubMed
36.
Zurück zum Zitat Sandborn WJ, Lofberg R, Feagan BG et al (2005) Budesonide for maintenance of remission in patients with Crohn’s disease in medically induced remission: a predetermined pooled analysis of four randomized, double-blind, placebo-controlled trials. Am J Gastroenterol 100:1780–1787CrossRefPubMed
37.
Zurück zum Zitat Seibold F, Fournier N, Beglinger C et al (2014) Topical therapy is underused in patients with ulcerative colitis. J Crohns Colitis 8:56–63CrossRefPubMed
38.
Zurück zum Zitat Singh S, Feuerstein JD, Binion DG, Tremaine WJ (2019) AGA Technical Review on the Management of Mild-to-Moderate Ulcerative Colitis. Gastroenterology 156:769–808CrossRefPubMed
39.
Zurück zum Zitat Wong K, Bressler B (2008) Mild to moderate Crohn’s disease: an evidence-based treatment algorithm. Drugs 68:2419–2425CrossRefPubMed
40.
Zurück zum Zitat Zeng J, Lv L, Mei ZC (2017) Budesonide foam for mild to moderate distal ulcerative colitis: A systematic review and meta-analysis. J Gastroenterol Hepatol 32:558–566CrossRefPubMed
Webinar

Magen-Darm-Erkrankungen in der Hausarztpraxis

Häufige gastrointestinale Krankheiten in der niedergelassenen Praxis sind Thema in diesem aufgezeichneten MMW-Webinar. Welche Differenzialdiagnosen bei Oberbauchbeschwerden sollten Sie kennen? Wie gelingt eine erfolgreiche probiotische Behandlung bei Reizdarm? Welche neuen Entwicklungen und praktischen Aspekte gibt es bei Diagnostik und Behandlung der chronisch entzündlichen Darmerkrankungen?

Passend zum Thema

ANZEIGE

ENDO 2025: Starker Fokus auf Hypoparathyreoidismus

Auf dem ENDO 2025 und dem Hypoparathyroidism 2025 Summit wurden unter anderem die kardiovaskulären und nephrologischen Langzeitfolgen und Risiken bei HypoPT sowie dessen Auswirkungen auf die Lebensqualität thematisiert. Neue 3-Jahres-Daten einer PTH-Ersatztherapie zeigen eindrucksvoll, wie all diese Aspekte adressiert werden können.

ANZEIGE

PTH und seine Relevanz für die Niere

Beim DGE 2025 erläuterte PD Dr. Schanz, wie chronischer HypoPT die Organe und die Nieren im Besonderen belasten kann. Während die konventionelle Therapie mit hoher Calcium-Zufuhr das Risiko für nephrologische Folgen steigert, hat die PTH-Ersatztherapie das Potenzial, Nierenerkrankungen vorzubeugen.

ANZEIGE

Mehr als Laborwerte – wie PTH bei HypoPT den Unterschied macht

Hypoparathyreoidismus wird häufig unterschätzt, obwohl Symptome wie Muskelkrämpfe, Müdigkeit und kognitive Beeinträchtigungen den Alltag erheblich einschränken können. Konventionelle Therapie bietet oft nur begrenzte Linderung und birgt zusätzliche Risiken. Eine PTH-Ersatztherapie kann dies ändern.

ANZEIGE

Hypoparathyreoidismus verstehen

Hypoparathyreoidismus (HypoPT) ist eine seltene endokrine Erkrankung, die durch reduziertes oder fehlendes Parathormon (PTH), einem Hormon aus den Nebenschilddrüsen, gekennzeichnet. Ein zu niedriger PTH-Spiegel kann negative Auswirkungen auf die Organe haben und zahlreiche Symptome hervorrufen

Ascendis Pharma
Bildnachweise
3D-Rendering aller Stufen der Colitis ulcerosa/© crevis / stock.adobe.com, Ärztin tastet Bauch eines Patienten ab/© (M) qunica.com / Stock.adobe.com (Symbolbild mit Fotomodellen), Ärztin mit Nierenhologramm/© Ascendis Pharma, Zwei Sonnenschirme vor blauem Hintergrund/© MicroStockHub | iStock, Paar spaziert am Strand/© kate_sept2004 | iStock (Symbolbild mit Fotomodellen), Schematische Darstellung der Schilddrüse/© Dr_Microbe | iStock