Zum Inhalt

MYC networks associate with decreased CD8 T-cell presence in diffuse large B-cell lymphoma and may be addressed by the synergistic combination of AZD4573 and Selinexor – a preliminary analysis

  • Open Access
  • 11.03.2025
  • Research
Erschienen in:
download
DOWNLOAD
print
DRUCKEN
insite
SUCHEN

Abstract

Diffuse Large B-cell Lymphoma (DLBCL) is a genomically-heterogenous disease affecting over 70,000 patients per year that presents a clinical challenge despite the success of frontline regimens and second-line Chimeric Antigen receptor T-cell (CAR-T) therapy. Recently, genomic alterations and tumor microenvironment features associated with poor CAR-T response have been identified, with MYC amplification emerging in new analyses. This retrospective analysis aimed to integrate various data to identify genomic partnerships capable of providing added clarity and actionable treatment targets within this population. Publicly-available data were analyzed for differential expression based on MYC, 24-month event-free survival (EFS24) status, and CAR-T response. Notable T-cell partner genes such as IL7R (FDR = 0.00150) and CD58 (FDR = 5.375E-06) and cell death mediators such as PDCD1LG2 (FDR = 4.061E-06) were significantly lost in patients with High/Altered MYC that also failed EFS24. CD8 T-cell presence was also significantly lower in High/Altered MYC de-novo patients (p = 0.00112) and CAR-T non-responders (p = 0.00835). De-novo patients with both High/Altered MYC and CD8 T-cell absence faced a significantly inferior survival compared to counterparts with only one factor or neither (p = 0.0226). rrDLBCL patients reflected similar oncogenic pathways associated with greater scRNA MYC expression. In vitro application of the CDK9 inhibitor AZD4573 and XPO1 inhibitor Selinexor significantly reduced DLBCL cell line viability as single agents and produced synergistic results when applied in combination. Our analysis presents key associations between the MYC oncogene and depleted TME presence capable of providing clarity within the evolving precision CAR-T treatment landscape.

Supplementary Information

The online version contains supplementary material available at https://​doi.​org/​10.​1007/​s00277-025-06298-x.
Alison C. Rutz and Kennedee S. Weber are Co-authors.

Publisher’s note

Springer Nature remains neutral with regard to jurisdictional claims in published maps and institutional affiliations.

Introduction

Diffuse Large B-cell Lymphoma (DLBCL) is the most common lymphoma, presenting as a highly heterogenous disease with diverse clinical outcomes and features [1, 2]. The standard-of-care R-CHOP (rituximab with cyclophosphamide, vincristine, doxorubicin, and prednisone) immunochemotherapy or the emerging Polatuzumab Vedotin combination result in long-term remission in more than 60% of patients [3, 4]. However, patients with refractory or relapsing disease (rrDLBCL) face a particularly dismal outlook, specifically those experiencing an event within the first 24 months after diagnosis, despite the success of autologous stem cell transplant (ASCT) [57]. The extremely promising advent of tumor-targeting Chimeric Antigen Receptor Cells (CAR-T) has vastly improved the prospects of this population, significantly increasing rates of progression-free survival [813]. Nevertheless, genomic identification of patients that would not benefit from CAR-T therapy remains a crucial need given the substantial biological and financial toxicity associated with the procedure, allowing clinicians to explore personalized treatment avenues for these patients [14, 15].
A multitude of studies have explored the genomic landscape of DLBCL, each highlighting specific gene expression, DNA, or tumor microenvironment (TME) features. DLBCL was originally classified on the basis of the Cell of Origin (COO) classification, designating two groups: Germinal Center B-cell (GCB) and Activated B-cell (ABC), with the latter presenting more aggressively [16, 17]. Next, studies used DNA alterations to classify distinct groups of DLBCL [1821]. Future DNA-focused studies were able to elucidate the rrDLBCL landscape, providing further clarity towards disease evolution [2226]. Notable DNA alterations predictive of CAR-T response include those to TP53, SMARCA4, TMEM30A, and MYC, among others [2732]. Intrinsic gene expression and characteristics of CAR-T products serve as another determinant of success [33, 34]. Lastly, gene expression and single-cell-RNA-seq were utilized to explore and classify DLBCL tumors on the basis of their TME “Ecotype” [3537]. These highlighted the inferior outlooks faced by patients with a “depleted” or “cold” TME devoid of helpful immune activity, even when treated with CAR-T [38]. The absence of native CD8 T-cells specifically portends poor CAR-T response, alongside the infiltration of M2 macrophages and T-regs [3944]. The loss of CD19 itself represents a viable resistance pathway, but alterations to key T-cell modulators such as ILR7, CD58, and the IFR1-STAT1 are also suspected to interfere [4548]. Applying these classification components to better forecast patient CAR-T response may improve precision approaches when combined with established predictive clinical data such as age, staging, and previous treatment [49, 50].
DNA alterations to the MYC oncogene, notably mutations or translocation events capable of boosting gene expression, have long been predictive of inferior de-novo DLBCL survival and have been implicated with CD19-directed CAR-T failure in early studies [2932, 5154]. MYC activation engineers a wide array of cellular responses that promote proliferation, survival, and notably immune evasion [5557]. MYC activation is often designated as a key event in most DNA classification or risk clusters within DLBCL, specifically GCB/EZB/C3 [18, 20, 21, 58]. MYC’s association or facilitation with poor TME landscapes that favor the tumor represent an additional barrier of successful CAR-T application [59, 60]. Further exploration of these networks, notably within the scRNA (single-cell RNA) landscape in rrDLBCL, is warranted to continue improving our understanding of CAR-T biology and interactions.
Identification of biological landscapes predictive of poor CAR-T response demands the application of genomically-targeted drug therapies to corner deleterious pathways within patients that would not be expected to have successful CAR-T outcomes. Direct inhibition of MYC remains elusive, but emerging therapeutics target its precursors and after-effects. Inhibition of the XPO1 exportin gene responsible for MYC RNA export from the nucleus has established itself as an exciting avenue, with its expression alone a poor sign for clinical outcomes [6163]. Equally exciting is the recent development of the efficacious CDK9 inhibitor AZD4573, which aggressively mutes many of the downstream proliferation effects of MYC gain [64, 65]. Critically, few studies have examined the associations between inferior genomic CAR-T determinants, how they interact de-novo and then in rrDLBCL, and how they may be addressed. Patients with a poor CAR-T and ASCT response phenotype may represent excellent candidates for targeted therapy combinations if these molecular partnerships were better understood.
Herein, we present integrative analyses detailing the partnerships between MYC alterations, subsequent loss of CD8 T-cell presence, and an examination of a novel targeted therapeutic combination. This research provides valuable insights into the molecular pathogenesis of DLCBL and rrDLBCL and provides preliminary evidence for exploration of potentially effective personalized treatments.

Materials and methods

De-novo DLBCL dataset assemblies

A pooled dataset from 4 publicly-available studies was assembled to measure CAR-T progression vs. MYC status. One study (Sworder et al.) relied on ctDNA sequencing while the others utilized biopsies [27, 29, 30, 32, 66]. Next, A publicly-available de-novo DLBCL dataset containing 418 patient profiles complete with COO, Overall Survival (OS), and Progression-free Survival (PFS) was integrated alongside matched data for 70 DNA alterations and 1397 genes with expression values (Xu-Monette 2020) [67]. This approach mirrors that of our previous work [68]. Within the cohort, 121 patients experienced EFS24 failure (28.95%), 109 were absent CD8 T-cell deconvolution signals (26.08%), 202 were classified as GCB COO (48.33%), and 49 harbored MYC alterations or had high expression (+ 1 standard deviation; 11.72%). Gene expression targets were filtered out if they did not contain at least 3 non-zero values. Gene expression values were normalized based on UHR FPKM NS and UHR MS values. CAR-T positivity scores and gene expression changes based on response were assembled from publicly-available supplemental material [39, 69].

ScRNA DLBCL dataset assemblies and processing

To further investigate the relationships between high MYC expression and biological pathways of both the malignant B-cells and the immune cells of the tumor microenvironment, we analyzed single-cell RNA (scRNA) data of seven DLBCL patients from two publicly available datasets. Four patients were taken from Steen et al. (GEO: GSE182436) and three were from Roider et al. (Table 1) [36, 70].
Table 1
Statistics for datasets included in ScRNA analyses
https://static-content.springer.com/image/art%3A10.1007%2Fs00277-025-06298-x/MediaObjects/277_2025_6298_Tab1_HTML.png
Cells from both datasets were filtered based on total counts, total number of genes per cell, percent counts ribosomal, and percent counts mitochondrial. The filtering was conducted by patient. A given cell was excluded if it fell outside the range of the median ± 5 standard deviations for total counts, total number of genes per cell, percent ribosomal counts, or percent mitochondrial counts. This pre-processing was performed to remove potential doublets and dead cells. From seven total patients, we filtered out 1,511 cells, leaving us with 26,938 cells to analyze. After filtering, any cells that were without a cell type annotation were annotated by K-Nearest Neighbors (KNN) labeling.

ScRNA gene set analyses

To evaluate which biological pathways/functions were active in our scRNA data, we employed a rank-based gene set scoring method. In total, we computed scores for 7,608 gene sets from the GO (C5) collection of the Molecular Signatures Database (MSigDB) [71, 72]. Scores for all gene sets were computed for each cell in our analyzed dataset. For a cell containing N expressed genes, ranked from 1 (lowest) to N (highest) based on total counts, the enrichment score for a given gene set S was computed as.
$$\eqalign{& {\rm{Enrichment}}\,{\rm{Score}} \cr & {\rm{ = }}\,{{\sum\limits_{i \in S} {rank\,(i)} } \over {\sum\limits_{j = 1}^{|S|} {(N -|S| + j)} }} \cr} $$
where rank(i) is the rank of gene i within the particular cell, and |S| is the total number of genes in the gene set. This methodology is similar to single-sample gene set enrichment analysis (ssGSEA) [73], but is simplified to be self-contained (independent of comparisons to a background genes outside the gene set or other gene sets) and more interpretable. Under this method, enrichment scores are guaranteed to fall within the range of 0 to 1. Finally, for all analyzed gene sets, we computed the spearman correlation coefficient between the gene set and MYC expression in the malignant B cells across all seven patients.

Differential expression, gene ontology, immune Deconvolution analyses, and ecotyping

Differential gene expression was performed using the Broad Institute’s GenePattern suite, specifically Morpheus [74, 75]. Marker Selection analysis was performed across the 1397-gene panel vs. specific annotations to obtain FDR significance and t-values for each. FDR values below 0.05 were considered significant. Nearest Neighbor analysis was utilized to obtain gene-specific Pearson values and create similarity matrices. Gene pathway ontology and gene-gene interaction network analyses were completed using ToppFunn functional enrichment tools [76]. UCLA’s Gene Expression Deconvolution Interactive Tool (GEDIT) was utilized to infer and display the relative presence of 22 immune components from the de-novo 418-patient Xu-Monette et al. cohort and the CAR-T-treated Scholler et al. cohort [77]. Next, the Lymphoma Ecotyper tool developed from the Steen et al. study was utilized to designate patient cell state and ecotype in the Xu-Monette cohort [36].

Cell lines

The DHL16 (CVCL_1890), Karpas-422 (CVCL_1325), Ly3 (CVCL_8800), and U2932 (CVCL_1896) cell lines were gifted by Dr. Javed Iqbal and Dr. Alyssa Bouska from the University of Nebraska Medical Center. The DHL6 (CVCL_2206) cell line was gifted by Dr. Anne Novak from the Mayo Clinic, Rochester. The DHL4 (CVCL_0539) cell line was obtained from ATCC (CRL-295). All cell lines were known to be STR-authenticated. Cells were incubated at 37˚ (C) with 5% CO2. DHL4, DHL6, DHL16, Karpas-422, and U2932 cell lines were maintained in RPMI-1640 media with 10% FBS and 1% penicillin/streptomycin. Ly3 was maintained in IMDM media with 20% FBS and 1% penicillin/streptomycin. Known DNA variants were confirmed via DepMap. Cell Line RNA expression values were acquired from the Hardee et al. 2013 study (GSE50721) [78].

Small molecule treatments

The XPO1 inhibitor Selinexor (KPT-330) was obtained from SelleckChem. The CDK9 inhibitor AZD4573 was obtained from Aobious. Single-molecule ED50 assays were conducted across 3 triplicate wells in a 96-well plate for each of the following treatments (in nM): 20,000, 10,000, 5000, 2500, 1250, 625, 313, 156, 78, and 0.4% DMSO control. Each well contained approximately 10,000 tumor cells, at a concentration of 200,000 cells/mL. Plates were incubated for 96 h. Alamar Blue viability reagent was added to each well at 10% concentrations and allowed to incubate for 3 h. Fluorescence results were read using a SpectraMax iD5 multi-mode microplate reader. Each cell vs. treatment value has between 3 and 9 replicates across all assays. Synergy combination assays were performed using a similar protocol but adjusted for customized 4 × 4 dose grids. Synergy results were averaged among 2 replicates on each plate.

Microscopy

Cells treated with specific control, single, and combination doses were visualized using a Leica Brightfield Stereoscope. Z-layer images were stacked to create 3D representations.

Statistical analyses and figure creation

GraphPad Prism was utilized for the following analyses: Fisher’s Exact test, Kaplan-Meier survival analysis, Welch’s t-tests, and multiple-comparison-corrected t-tests and One-way ANOVAs. FDR and p values were considered statistically significant below 0.05. Cell viability results were normalized to average blank Alamar Blue border wells and then to the DMSO control averages. Single-molecule treatment assay ED50 values were calculated using GraphPad Prism, constraining values between 1.0 and 0. Bliss synergy combination values were calculated using the Synergy Finder tool [79]. GraphPad Prism and Adobe Illustrator software were used to create and annotate figures, respectively.

Results

High/Altered MYC is associated with inferior CAR-T response and loss of immune regulatory genes

A 246-patient cohort was assembled from 4 studies to examine if MYC alterations were predictive of CD19-targeting CAR-T treatment failure (Supplemental Table 1) [27, 29, 30, 66]. In contrast to the 61/93 (65.59%) of patients with altered MYC that experienced progressive disease, only 77/153 (50.33%) patients with normal MYC experienced progression (p = 0.0242) (Fig. 1a). Next, a 418-patient de-novo DLBCL dataset complete with Clinical, DNA, and gene expression data was curated from a study by Xu-Monette and colleagues (Supplemental Table 2) [67]. The first of two differential gene expression analyses were performed to identify drivers of aggressive disease: normal MYC (N = 369) vs. High/Altered MYC patients (N = 49). Genes that were significantly upregulated and downregulated were each analyzed for pathway ontology, divided into 4 classes (Fig. 1b) (Supplemental Table 3). All 1397 genes were assigned a differential t-value association. These gene values were integrated with the log2 fold change values from the Scholler et al. study examining gene expression change in CAR-T responders vs. non-responders. (Fig. 1c) [39]. A second differential gene expression analysis measuring 24-month Event Free Survival (EFS24) achieving patients (N = 297) vs. those experiencing failure (N = 121) was performed and paired with these results. Notable immune regulatory genes were lost in both High/Altered MYC and CAR-T non-responders while also showcasing loss in the EFS24 group. These trends agree with the significantly inferior de-novo survival associated with High/Altered MYC and its association with the Depleted phenotype identified by Kotlov et al. (Supplemental Fig. 1) [35]. Notable co-occurring alterations with High/Altered MYC included BCL7A (r = 0.17), CCND3 (r = 0.12), ARID1A (r = 0.10), and CUX1 (r = 0.10), indicating that MYC aberrations don’t act alone within this landscape (Supplemental Fig. 1). Significant losses in key T-cell activation and regulation genes such as CD8A, CD28, IL7R, STAT1, CD58, and IRF1 were associated with the High/Altered MYC group (Fig. 1d). Interestingly, differential gene expression was performed within the 49-patient High/Altered MYC cohort on the basis of EFS24 achievement (N = 32) or failure (N = 17) revealed that MYC patients that fail sustain heavy losses in genes associated with programmed cell death (FDR = 3.198E-24), the extrinsic apoptotic signaling pathway (FDR = 9.43E-18), and T-cell activation (FDR = 1.67E-15), with all 6 previously noted T-cell partner genes significantly lower in expression within this subpopulation (Supplemental Table 4). Perhaps unsurprisingly, the highest expressed gene in the High/Altered MYC patients that failed EFS24 was MYC itself (FDR = 0.000418), with the cell cycle G1/S phase transition as the most significant ontological feature of the gained genes (FDR = 1.68E-05).
Fig. 1
High/Altered MYC is associated with inferior CAR-T response and loss of immune regulatory genes. (a) The presence of MYC alterations or translocation is associated with inferior responses to CD19-directed CAR-T treatments. Pooled data from the Shouval, Sworder, Jaeger, and Jain cohorts is analyzed. Patients were categorized by response vs. non-response and by the presence of alterations to MYC. Significance was determined using Fisher’s test contingency analysis. (b) High expression or alteration of MYC is associated with intracellular and microenvironment changes. Patients with DNA alterations to MYC or expression greater than 1.0 standard deviations above the average within the Xu-Monette et al. 2020 were analyzed (N = 49 of the 418 total patients). Genes with FDR < 0.05 were analyzed for gains (94 genes) and losses (178 genes). -log10 B&H FDR values were oriented as a negative value if the pathway was lost or positive if gained and were restricted to Biological Function ontologies with a minimum 5.0 value. (c) Genes promoting CD8 T-cell response are lost in both patients expressing high/altered MYC and those that fail to respond to CAR-T. Data from Scholler et al. 2022 are integrated alongside those from Xu-Monette et al. 2020 and Dufva et al. 2020 CAR-T necessity scores (noted by size). Color designates expression association with patients failing EFS24 (N = 121) (d) Greater MYC is associated with the loss of key immunoregulation genes. The top 5% values in either direction are displayed individually. Significance was determined using a Welch’s t test
Bild vergrößern

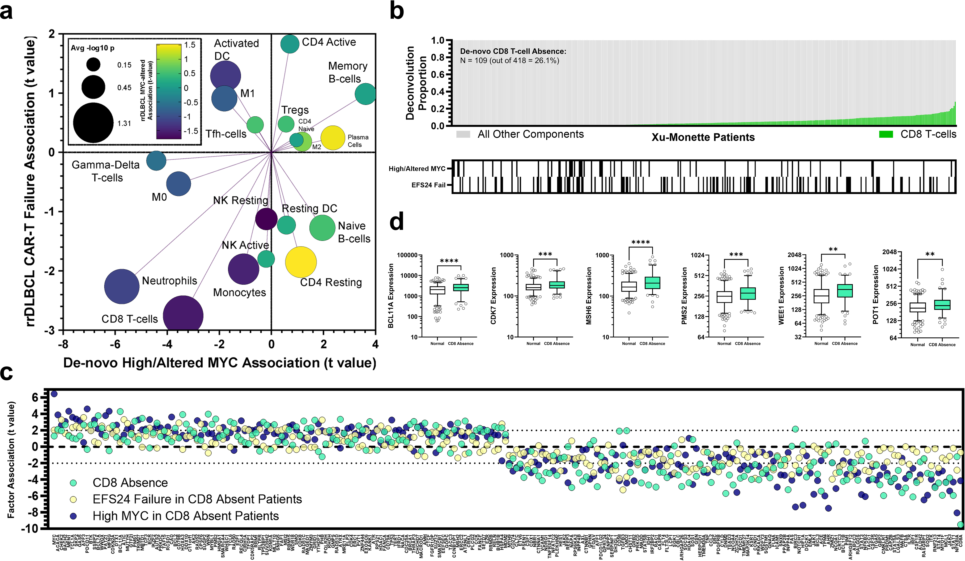
CD8 T-cell absence is associated with CAR-T failure and high MYC expression

Further exploration of lower CD8 T-cell presence was warranted given the shared losses of immunoregulatory genes in High/Altered de-novo MYC patients and CAR-T non-responders. Immune deconvolution was applied to the 418-patient de-novo population and 60 post-CAR-T rrDLBCL samples (Supplemental Table 5) [39, 67]. CD8 T-cell presence was significantly lower in High/Altered MYC de-novo patients (p = 0.00112) and CAR-T non-responders (p = 0.00835) (Fig. 2a). CD8 loss also trended towards MYC presence in the rrDLBCL patients but was not significant (p = 0.13901). Other immune components showcased losses within all three populations as well, such as M0 macrophages, monocytes, and notably neutrophils. CD8 T-cell absence was prevalent among de-novo DLBCL patients, with 26.1% of the population bearing no deconvolution value (Fig. 2b). CD8 absence was positively correlated with High/Altered MYC (r = 0.11) and EFS24 failure (r = 0.04), among varied DNA alterations (Supplemental Table 6). MYC and CD8A expression were not significantly associated with COO though (Supplemental Fig. 2). We further examined differential gene expression profiles between de-novo DLBCL patients with and without a CD8 T-cell presence (Fig. 2c). Two additional differential analyses on the same genes in the CD8-Absence populations were performed, one examining EFS24 failure and the other High/Altered MYC association for the top 125 genes in each direction. These genes were arranged based on collective association among the three. All 1397 genes were displayed in a separate figure (Supplemental Fig. 3). Among typical gene losses critical for T-cell development and function, we also observed significant gains of oncogenes and DNA repair components within the CD8-Absence populations that included BCL11A (FDR = 0.00132), CDK7 (FDR = 0.00867), WEE1 (FDR = 0.0292), POT1 (FDR = 0.0386), MSH6 (FDR = 0.00208), and PMS2 (FDR = 0.0142) (Fig. 2d).
Fig. 2
CD8 T-cell Absence is Associated with CAR-T failure and High MYC expression. (a) Immune deconvolution reveals significant losses of CD8 T-cells within patients expressing greater MYC and experiencing CAR-T failure. Gene Expression Deconvolution Interactive Tool (GEDIT) results display the relative presence of immune components. Size indicates the average–log10 P significance values between MYC-High/Altered and CAR-T failure (SD, PD, N = 12/59) patient profiles and color displays association with rrDLBCL MYC-altered patients (N = 10/24 with data). (b) Substantial proportions of de-novo DLBCL lack CD8 T-cell presence. Presence of High MYC or EFS24 failure is displayed with black bars. (c) Differential genes based on CD8 absence, EFS24 failure, and High/Altered MYC. The top 125 genes in each direction are displayed and arranged based on the average t value between the three differential analyses. (d) CD8 absence is associated with gains of key growth and DNA repair oncogenes. The top 5% values in either direction are displayed individually. Significance was determined using a Welch’s t test
Bild vergrößern

De-novo DLBCL tumors presenting combined absence of CD8 T-cells and high/altered MYC are associated with increased oncogene interactions, T-cell pathway losses, and inferior de-novo survival

With CD8 absence and High/Altered MYC linked to poor CAR-T response, we isolated the 109 patients lacking CD8 presence, noting if they were High/Altered MYC (N = 19) or typical (N = 90). Differential gene expression analysis between CD8-Absence/High-MYC patients and counterparts revealed 11 genes with increased expression and 72 with lower expression (FDR < 0.05). (Supplemental Table 7). Gene ontology analyses of the 11 increased genes revealed significant gains in oncogene interactions with notable therapeutic targets among them highlighted (Fig. 3a). Analysis of the 72 lost genes were significantly associated with T-cell development pathways and gene interactions. (Fig. 3b). We observed significantly inferior de-novo DLBCL overall survival within the CD8-Absence/High-MYC population (p = 0.0226) (Fig. 3c). This significance holds when only measuring the 49 High/Altered MYC patients with CD8 absence vs. presence (p = 0.0011) or when measuring the CD8-Absence/High-MYC group against all patients (p = 0.0064) (Supplemental Fig. 4). Furthermore, comparing MYC expression to 3 of the key T-cell activation genes lost in this group (CD8A, IL7R, and CD58) showcased significantly negative correlation among all patients and among the CD8-Absence/High-MYC group (Supplemental Fig. 5) (Fig. 3d). Patients were designated for their Cell State and Ecotype based on Steen et al. genomic classifications, with S1 cell type trending towards the CD8-Absence/High-MYC group. Differential expression of CD8A and MYC based on Cell State and Ecotype showcased varied significance when compared (Supplemental Fig. 6).
Fig. 3
De-novo DLBCL tumors presenting combined absence of CD8 T-cells and high/altered MYC are associated with increased oncogene interactions, T-cell pathway losses, and inferior de-novo survival. (a) Significant gains of oncogene and TGFB interactions are associated with greater differentially expressed genes (FDR < 0.05) within High MYC and CD8 absent de-novo DLBCL patients. Gained interaction gene targets with approved targeted therapeutics are highlighted in yellow. (b) Significant loss of T-cell development interactions and pathways observed in High MYC and CD8 absence tumors. (c) Patients with High MYC and the absence of CD8 T-cells face an inferior de-novo survival prognosis. Significance was determined using Logrank Kaplan-Meier survival analysis. Dotted lines represent 95% confidence intervals. P values for the High-MYC/CD8-Absent group are as follows: 0.0064 vs. all other patients and 0.0110 vs. High-MYC/CD8-Present patients, and Logrank Hazard Ratios were 2.287 and 3.156, respectively. (d) MYC expression inversely correlates with key T-cell regulation genes. The first plot column (left) display all 418 patients, and the second plot column (right) displays the 19 High/Altered MYC and CD8 absence tumors
Bild vergrößern

ScRNA MYC expression associated with oncogenic and inflammatory pathways in RrDLBCL B cells and T-cells

From the correlation analysis of MYC expression in the malignant B cells (n = 13, 898), we found that MYC was positively correlated with several pathways related to cell proliferation and survival (Fig. 4a). These included B Cell Proliferation (GO:0042100, r = 0.46), Positive Regulation of NF KappaB Transcription Factor Activity (GO:0051092, r = 0.48), Positive Regulation of Mitotic Cell Cycle (GO:0045931, r = 0.52), and Regulation of Cellular Response to Oxidative Stress (GO:1900407, r = 0.57). Additionally, MYC was associated with growth factor-related pathways, such as Positive Regulation of Vascular Endothelial Growth Factor Production (GO:0010575, r = 0.46) and Transforming Growth Factor Beta Production (GO:0071604, r = 0.48). MYC expression in malignant B cells was also linked to key cytokine production pathways. Specifically, MYC expression was correlated with the production of pro-tumor interleukins, such as Positive Regulation of Interleukin 8 Production (GO:0032757, r = 0.49), Positive Regulation of Interleukin 1 Production (GO:0032732, r = 0.47), Positive Regulation Of Interleukin 6 Production (GO:0032755, r = 0.45). Furthermore, MYC was associated with other pro-inflammatory cytokines such as Tumor Necrosis Factor Superfamily Cytokine Production (GO:0071706, r = 0.46), Positive Regulation of Type I Interferon Production (GO:0032481 r = 0.43), Positive Regulation of Type II Interferon Production (GO:0032729 r = 0.46), and Positive Regulation of Chemokine C X C Motif Ligand 2 Production (GO:2000343 r = 0.46). Finally, we note that MYC was correlated with Antigen Processing and Presentation (GO:0019882, r = 0.39), and more specifically Antigen Processing And Presentation of Exogenous Peptide Antigen via MHC Class II (GO:0019886, r = 0.36). Additionally, MYC expression was linked to various anti-tumor interleukins as well, such as Positive Regulation of Interleukin 12 Production (GO:0032735, r = 0.39) and Positive Regulation of Interleukin 2 Production (GO:0032743, r = 0.37). Notably, two patients with the lowest average MYC counts in their malignant B cells (DLBCL111 and DLBCL2) also bore the lowest average enrichment scores for key immune response pathways Activation of Immune Response (GO:0002253), Inflammatory Response to Antigenic Stimulus (GO:0002437), and Positive Regulation of Cytokine Production (GO:0001819) in their T cell distributions (Fig. 4b). The highest MYC expressor (patient DLBCL1) was observed to have the fewest T-cells present as well.
Fig. 4
scRNA MYC expression is associated with oncogenic and inflammatory pathways in rrDLBCL B cells and T-cells. (a) MYC associates with oncogenic and inflammatory pathways in rrDLBCL. Single-cell RNA data across seven DLBCL patients were combined to investigate the relationships between MYC expression and various biological pathways. Each subplot represents a selected Gene Ontology Biological Process (GO: BP) gene set. In total, 13,898 B cells were analyzed. (b) MYC correlates with T-cell presence and activation in rrDLBCL across 9 available scRNA patients. Box plots represent the IQR, and bars represent the bottom 5% to top 95% of data
Bild vergrößern

The CDK9 inhibitor AZD4573 and XPO1 inhibitor Selinexor are effective as single agents and in combination vs. DLBCL cell lines

Given the close relationship between MYC status towards de-novo outcome and CAR-T efficacy, we sought to translate a genomically-targeted therapy combination capable of addressing the oncogenic gains. With CDK9 (FDR = 7.79E-04) and XPO1 (FDR = 5.01E-03) interactions significantly associated with the greater-expressed genes in the CD8-Absence/High-MYC group, we sought to apply AZD4573 (CDK9 inhibitor) and Selinexor (XPO1 inhibitor) to curb their accompanying pathways against 4 GCB and 2 non-GCB DLBCL cell lines across 9 treatments (Fig. 5a). ED50 (effective dose of treatment) values were calculated for each treatment and cell line, resulting in a median ED50 value of 0.903 µM for AZD4573 and 1.108 µM for Selinexor (Fig. 5b) (Supplemental Table 8). Cell line sensitivity was compared vs. pathway-relevant gene expression levels from selected cell lines available in the Hardee et al. study (Fig. 5c) (GSE50721). We next assayed AZD4573 and Selinexor in combination, with all 6 cell lines displaying a synergistic reaction (Bliss > 5.00) (Fig. 5d). Bliss synergy scores spanned 5.04 to 33.76 after being assayed across 16 combinations, each in duplicate and averaged. The most synergistic area scores for each cell line were 7.20, 11.89, 17.98, 22.59, 23.14, and 46.81 in the order as shown in Fig. 5d. Microscopy displayed the stark reduction in DHL-6 DLBCL cells treated with the combination vs. those treated with DMSO or single agents (Fig. 5e).
Fig. 5
The CDK9 inhibitor AZD4573 and XPO1 inhibitor Selinexor are effective as single agents and in combination vs. DLBCL cell lines. (a) AZD4375 (red) and Selinexor (white) reduce DLBCL cell line viability. A total of 9 treatments ranging from 20,000 to 78 nM are displayed across 6 cell lines. Results were measured after 96 h using Alamar Blue cell viability reagent. Standard deviation values for each treatment are displayed as error bars for each replicate population. (b) AZD4573 and Selinexor ED50 values range between 1nM to 7µM. (c) Key gene expression values in available cell lines. Data from Hardee et al. 2013 are displayed. The study performed RNA seq with 8 DLBCL cell lines across 22,156 genes. Z-scores were calculated for relevant genes across all cell lines. Four cell lines from this study matched Z-scores were calculated for relevant genes across all 8 cell lines in the study. (d) Combined treatment with AZD4375 and Selinexor results in synergistic losses of cell viability within 6 DLBCL cell lines. Bliss synergy scores were calculated using the Synergy Finder tool. (e) Combined treatment of the DHL6 cell line displays synergistic rates of cellular disruption
Bild vergrößern

Discussion

The advent of CAR-T therapeutics represents a paradigm shift in the treatment of DLBCL, having ushered in dramatically improved rates of progression-free survival for those refracting or relapsing from first-line regimens. Nonetheless, the molecular and microenvironmental bases of poor CAR-T response remain unclear due to the heterogenous presentation of the disease. In particular, the assignment of targeted therapies for patients with tumor profiles predictive of failure remain a critical need. Emerging characteristics associated with treatment failure continue to emerge, such as TP53 or MYC alterations, depleted or cold TMEs, protumoral immune infiltration, and increased metabolomic potential. We sought to provide a preliminary yet substantial overview of the partnerships between MYC alteration and expression, CD8 T-cell absence, and other CAR-T-informing genomic features leveraging multiple sources of data alongside in-vitro validation and translation that may be combined with other key predictive clinical data such as age, staging, and previous treatment.
As MYC alterations within rrDLBCL patients are all but confirmed to portend inferior patient response, even against CAR-T treatment (Fig. 1a), we sought to elucidate more about this landscape, specifically the transition between de-novo presentation and CAR-T rejection [2931]. Known were the aggressive gains in proliferation and survival potential associated with greater MYC expression (Fig. 1b), but less was known about MYC’s role facilitating a “depleted” or “cold” immune phenotype within the rrDLBCL TME [60]. Upon integrating our de-novo dataset with the rrDLBCL post-CAR-T treatment dataset from Scholler et al., we observed a striking triple association between these factors and EFS24 failure shared by a wide and powerful array of immune and T-cell facilitation genes (Fig. 1c). These losses suggest that a substantial portion of the poor CAR-T rrDLBCL phenotype may be carried over from the molecular landscape at disease presentation.
With key T-cell partners such as IL7R, CD58, ITK, STAT1, and IRF1 lost in de-novo tumors bearing greater MYC and in CAR-T failures, we next sought to measure proportions of T-cells, among other immune components, and interrogate treatment failure associations. Using deconvolution of both the de-novo and rrDLBCL gene expression datasets, CD8 T-cell loss was inferred as the most substantial collective loss between de-novo patients with increased MYC and CAR-T failure patients (Fig. 2a). Unexpectedly, Neutrophils were also lost on all three fronts, representing an intriguing future direction for study. With 26.1% of the de-novo cohort absent of CD8 T-cell deconvolution signal, it would suggest that Depleted TME phenotypes could be more common at onset than assumed (Fig. 2b). CD8-absence (N = 109) partnered with increased MYC presence may provide the proliferation and survival strength needed for these tumors to escape first-line regimens, especially alongside increases with key oncogenic and DNA repair genes (Fig. 2d). Indeed, when isolating the 19 High-MYC/CD8-Absent patients, key gains in oncogenic interactions manifest alongside T-cell activation losses (Fig. 3a-b). Most importantly, truly inferior de-novo patient survival is only observed when High/Altered MYC status and CD8 T-cell absence co-occur (Fig. 3b), as patients bearing only one of the associations mirror typical survival patterns within the dataset. These results suggest that de-novo tumors presenting High/Altered MYC combined with CD8 T-cell loss essentially synergize and may carry a poor CAR-T phenotype from start, thus emerging as candidates for targeted therapies.
Our correlation analysis reinforces MYC’s well-known role as a central regulator of tumorigenesis in DLBCL by promoting both intrinsic tumor growth mechanisms and tumor microenvironment regulating factors that support disease progression (Fig. 4a). Enhanced expression of growth and inflammatory pathways indicates a more active and aggressive disease phenotype, which explains the worsened prognosis observed in high MYC patients. Moreover, the increased antigen processing and presentation by MYC expressing B cells suggests the immunosuppressive strategy of pro-tumor immune cells such as T-regs and M2 macrophages. However, this mechanism may have a dual effect in patients with competent CD8 T cell populations, and may also lead to recruitment and proliferation of these anti-tumor cells, This idea is further supported by the association between MYC and production of T cell promoting interleukins IL-2 and IL-12. And so, the notion of a dual effect in the tumor microenvironment from high MYC expression lends a possible explanation to why patients that are high MYC/CD8-present show the best prognosis compared to all other groups, whereas high MYC/CD8-absent patients fare the worst.
We also characterized patient DLBCL1 (from the Steen dataset) as a “high MYC” patient as the average MYC count of their cells (6.32) was significantly higher than the six other patients (average MYC counts ranged between 0.10 and 2.60) (Fig. 4b). Of the seven patients, only the high MYC patient showed exceptionally low T cell counts in the scRNA data (of the analyzed 3,832 cells from patient DLBCL1, only 5 were labeled as T cells) as all other patients in the dataset had at minimum 200 T cells. It is unclear whether this observation is a product of technical artifacts, such as differences in cell capture efficiency, sequencing depth, or flawed annotations, or is a true biological phenomenon, potentially reflecting an immunosuppressive tumor microenvironment unique to this patient. Nonetheless, this observation is worth mentioning, especially due to the known relationship between high MYC and CD8 absence. On final note, the two patients with the lowest average MYC counts in their malignant B cells (DLBCL111 and DLBCL2) were the two patients with the lowest average enrichment scores for key immune response pathways Activation of Immune Response (GO:0002253), Inflammatory Response to Antigenic Stimulus (GO:0002437), and Positive Regulation of Cytokine Production (GO:0001819) in their T cell distributions. Thus, there is evidence to suggest that MYC expression of the B cells may drive immune system recognition and activation, at least in the scenario of present T cell populations.
Seeking to provide a genomically-targeted second-line regimen for these patients, we applied the CDK9 inhibitor AZD4573 and XPO1 inhibitor Selinexor in cell line models (Fig. 5a). This combination was rationalized by the significantly increased CDK9 and XPO1 interactions associated with greater differentially-expressed genes in the High-MYC/CD8-Absent patients (Fig. 3a). Targeting MYC downstream and before its translation to protein were both observed to substantially diminish DLBCL cell viability as single agents, although these effects could be expected based on previous successful in-vitro applications [61, 65]. We followed these results by combining the agents with the intention of cornering the effects of this unfavorable phenotype. We observed synergistic results across all 6 cell lines (Fig. 5c-d), making us the first to report the synergistic combination of AZD4573 and Selinexor vs. DLBCL cell lines. Notably, the strongest synergy was felt by the cell line expressing the highest amount of CDK9, Ly3, a particularly aggressive cell line, and our weakest synergy was observed in cell lines with lower-than-average CDK9 (DHL4, U2932), perhaps indicating that CDK9 itself represents the best biomarker for proper application of this combination. These preliminary results support the exploration of this combination in further studies in order to provide rrDLBCL patients expressing greater MYC (and potentially a shared absence of CD8 T-cells) a personalized approach.
Forthcoming studies should address specific caveats encountered in our report. To begin, validation among other large de-novo and rrDLBCL datasets (specifically additional scRNA datasets) with integrated DNA alteration and gene expression remains an important follow up for supporting these results. That, and our data were not able to integrate key clinical factors such as patient age, staging, and if treatment differed from R-CHOP (although all cases were documented to receive it). Equally, cell line results are preliminary, and additional in-vitro studies would augment our findings, perhaps leading to in-vivo studies with animal models. Similarly, both molecules require further molecular validation of their patient safety and efficacy profiles given their unique mechanisms of action, ideally utilizing knockout and induction models. CDK9 and XPO1 inhibition may also reduce the viable T-cell populations, so this treatment could only be applied if the TME already represented a Depleted Ecotype. Next, Immune deconvolution represents a suitable tool for interrogating the presence of specific components, but single-cell RNA seq or flow cytometry of live biopsies would provide the most clarity. Lastly, these analyses are primarily integrated from other DLBCL informatics studies and sources, denying the potential for a fully in-house experiment.
In conclusion, we report a concerning network portending poor CAR-T responses between increased MYC expression and a depleted immune presence, most notably CD8 T-cell absence, that may be addressed by genomically-targeted therapeutic molecules. These results provide novel informatic insights within a genomic network of importance for CAR-T application and may therefore be used to identify high-risk phenotypes and better inform future treatment teams prior to CAR-T administration in combination with clinical prognostic factors.

Acknowledgements

This study was supported by the MNSU Faculty Research Grant (Minnesota State Colleges and Universities system), MNSU Undergraduate Research Center Foundation grants, and the Minnesota State University Mankato faculty startup fund. The funding sources were not involved in the study design, collection, analysis, interpretation of data, writing of the report, or decision to submit the article for publication. The views expressed in the submitted article are those of the authors and not an official position of the institution or funder. Dr. Javeed Iqbal and Dr. Alyssa Bouska from the University of Nebraska Medical Center kindly gifted the DHL16, Karpas-422, Ly3, and U2932 cell lines. Dr. Anne Novak from the Mayo Clinic, Rochester kindly gifted the DHL6 cell line.

Declarations

Ethical approval

This is an observational study. All de-identified patient and genomics datasets were assembled from previously-published and publicly-available analyses.

Author’s disclosures of potential conflicts of interest

No potential conflicts of interest relevant to this article were reported.
Each author has contributed to this manuscript substantially and intellectually and shares the public responsibility for its contents. Each author warrants that his/her contributions to this manuscript are original works not published wholly or partly elsewhere, except in the form of an abstract; that he/she will not submit it to other journals except in the case of editorial rejection and in the case of duplicate publication that was approved by both editors-in-chief of the first and second journals; and that the manuscript contains nothing unlawful, invading the right of privacy, or infringing a proprietary right, so that the journal should not be responsible for such legal affairs. Each author warrants the transfer of the copyright, interest, authorship, and all rights regarding this manuscript to the publisher, in case of publication. The copyright agreement has been agreed upon by all parties at the time of May 2023.

Competing interests

The authors declare no competing interests.
Open Access This article is licensed under a Creative Commons Attribution-NonCommercial-NoDerivatives 4.0 International License, which permits any non-commercial use, sharing, distribution and reproduction in any medium or format, as long as you give appropriate credit to the original author(s) and the source, provide a link to the Creative Commons licence, and indicate if you modified the licensed material. You do not have permission under this licence to share adapted material derived from this article or parts of it. The images or other third party material in this article are included in the article’s Creative Commons licence, unless indicated otherwise in a credit line to the material. If material is not included in the article’s Creative Commons licence and your intended use is not permitted by statutory regulation or exceeds the permitted use, you will need to obtain permission directly from the copyright holder. To view a copy of this licence, visit http://​creativecommons.​org/​licenses/​by-nc-nd/​4.​0/​.

Publisher’s note

Springer Nature remains neutral with regard to jurisdictional claims in published maps and institutional affiliations.

Unsere Produktempfehlungen

e.Med Interdisziplinär

Kombi-Abonnement

Für Ihren Erfolg in Klinik und Praxis - Die beste Hilfe in Ihrem Arbeitsalltag

Mit e.Med Interdisziplinär erhalten Sie Zugang zu allen CME-Fortbildungen und Fachzeitschriften auf SpringerMedizin.de.

e.Med Innere Medizin

Kombi-Abonnement

Mit e.Med Innere Medizin erhalten Sie Zugang zu CME-Fortbildungen des Fachgebietes Innere Medizin, den Premium-Inhalten der internistischen Fachzeitschriften, inklusive einer gedruckten internistischen Zeitschrift Ihrer Wahl.

download
DOWNLOAD
print
DRUCKEN
Titel
MYC networks associate with decreased CD8 T-cell presence in diffuse large B-cell lymphoma and may be addressed by the synergistic combination of AZD4573 and Selinexor – a preliminary analysis
Verfasst von
Alison C. Rutz
Kennedee S. Weber
Aidan L. Forberg
Adam Nik
Jordan Unrau
Ainslee J. Hemmen
Michael Minicozzi
Keenan T. Hartert
Publikationsdatum
11.03.2025
Verlag
Springer Berlin Heidelberg
Erschienen in
Annals of Hematology / Ausgabe 4/2025
Print ISSN: 0939-5555
Elektronische ISSN: 1432-0584
DOI
https://doi.org/10.1007/s00277-025-06298-x

Electronic supplementary material

Below is the link to the electronic supplementary material.
1.
Zurück zum Zitat Siegel RL, Miller KD, Wagle NS, Jemal A (2023) Cancer statistics, 2023. CA Cancer J Clin 73. https://​doi.​org/​10.​3322/​caac.​21763
2.
Zurück zum Zitat Sehn LH, Salles G (2021) Diffuse large B-Cell lymphoma. 384:842–858. https://​doi.​org/​10.​1056/​NEJMra2027612. Diffuse
3.
Zurück zum Zitat Fisher RI, Gaynor ER, Dahlberg S, Oken MM, Grogan TM, Mize EM et al (1993) Comparison of a standard regimen (CHOP) with three intensive chemotherapy regimens for advanced Non-Hodgkin’s lymphoma. N Engl J Med 328:1002–1006. https://​doi.​org/​10.​1056/​NEJM199304083281​404CrossRefPubMed
4.
Zurück zum Zitat Tilly H, Morschhauser F, Sehn LH, Friedberg JW, Trněný M, Sharman JP et al (2022) Polatuzumab Vedotin in previously untreated diffuse large B-Cell lymphoma. N Engl J Med 386. https://​doi.​org/​10.​1056/​nejmoa2115304
5.
Zurück zum Zitat Crump M, Neelapu SS, Farooq U, Van Den Neste E, Kuruvilla J, Westin J et al (2017) Outcomes in refractory diffuse large B-cell lymphoma: results from the international SCHOLAR-1 study. Blood 130:1800–1808. https://​doi.​org/​10.​1182/​blood-2017-03-769620CrossRefPubMedPubMedCentral
6.
Zurück zum Zitat Ekstroem Smedby KE, Ekberg S, Eloranta S, Enblad G, Jerkeman M, Andersson P-O et al Treatment intensity, timing of relapse and outcome of 713 relapsed/Refractory diffuse large B-Cell lymphoma (DLBCL) in a Population-Based setting in Sweden. Blood 2019;134. https://​doi.​org/​10.​1182/​blood-2019-123785
7.
Zurück zum Zitat Maurer MJ, Ghesquières H, Jais JP, Witzig TE, Haioun C, Thompson CA et al (2014) Event-free survival at 24 months is a robust end point for disease-related outcome in diffuse large B-cell lymphoma treated with immunochemotherapy. J Clin Oncol. https://​doi.​org/​10.​1200/​JCO.​2013.​51.​5866CrossRefPubMedPubMedCentral
8.
Zurück zum Zitat June CH, O’Connor RS, Kawalekar OU, Ghassemi S, Milone MC (2018) CAR T cell immunotherapy for human cancer. Science (80-). https://​doi.​org/​10.​1126/​science.​aar6711CrossRefPubMed
9.
Zurück zum Zitat Buecklein V, Blumenberg V, Ackermann J, Schmidt C, Rejeski K, Mueller N et al Single-Center experience with Axicabtagene-Ciloleucel (Axi-cel) and tisagenlecleucel (Tisa-cel) for relapsed/refractory diffuse large B-Cell lymphoma: comparable response rates and manageable toxicity. Blood 2020;136. https://​doi.​org/​10.​1182/​blood-2020-142932
10.
Zurück zum Zitat Sermer D, Batlevi C, Lia Palomba M, Shah G, Lin RJ, Perales MA et al (2020) Outcomes in patients with DLBCL treated with commercial CAR T cells compared with alternate therapies. Blood Adv 4. https://​doi.​org/​10.​1182/​bloodadvances.​2020002118
11.
Zurück zum Zitat Neelapu SS, Locke FL, Bartlett NL, Lekakis L, Miklos D, Jacobson CA et al Kte-C19 (anti-CD19 CAR T Cells) induces complete remissions in patients with refractory diffuse large B-Cell lymphoma (DLBCL): results from the pivotal phase 2 Zuma-1. Blood 2016;128:LBA-6 LP-LBA-6.
12.
Zurück zum Zitat Brudno JN, Kochenderfer JN (2018) Chimeric antigen receptor T-cell therapies for lymphoma. Nat Rev Clin Oncol 15. https://​doi.​org/​10.​1038/​nrclinonc.​2017.​128
13.
Zurück zum Zitat Neelapu SS, Jacobson CA, Ghobadi A, Miklos DB, Lekakis LJ, Oluwole OO et al Five-year follow-up of ZUMA-1 supports the curative potential of Axicabtagene Ciloleucel in refractory large B-cell lymphoma. Blood 2023;141. https://​doi.​org/​10.​1182/​blood.​2022018893
14.
Zurück zum Zitat Chong EA, Ruella M, Schuster SJ (2021) Five-Year outcomes for refractory B-Cell lymphomas with CAR T-Cell therapy. N Engl J Med 384. https://​doi.​org/​10.​1056/​nejmc2030164
15.
Zurück zum Zitat Faramand R, Kotani H, Morrissey D, Yu B, Locke FL, Jain M et al (2019) Prediction of CAR T-Related toxicities in R/R DLBCL patients treated with Axicabtagene Ciloleucel using point of care cytokine measurements. Biol Blood Marrow Transpl 25. https://​doi.​org/​10.​1016/​j.​bbmt.​2018.​12.​827
16.
Zurück zum Zitat Alizadeh aa, Eisen MB, Davis RE, Ma C, Lossos IS, Rosenwald a et al (2000) Distinct types of diffuse large B-cell lymphoma identified by gene expression profiling. Nature 403:503–511. https://​doi.​org/​10.​1038/​35000501CrossRefPubMed
17.
Zurück zum Zitat Scott DW, Wright GW, Williams PM, Lih CJ, Walsh W, Jaffe ES et al (2014) Determining cell-of-origin subtypes of diffuse large B-cell lymphoma using gene expression in formalin-fixed paraffin-embedded tissue. Blood. https://​doi.​org/​10.​1182/​blood-2013-11-536433CrossRefPubMedPubMedCentral
18.
Zurück zum Zitat Reddy A, Zhang J, Davis NS, Moffitt AB, Love CL, Waldrop A et al Genetic and functional drivers of diffuse large B cell lymphoma. Cell 2017. https://​doi.​org/​10.​1016/​j.​cell.​2017.​09.​027
19.
Zurück zum Zitat Chapuy B, Stewart C, Dunford A, Kim J, Kamburov A, Redd R et al (2018) Molecular subtypes of diffuse large B cell lymphoma are associated with distinct pathogenic mechanisms and outcomes. Nat Med. https://​doi.​org/​10.​1038/​s41591-018-0016-8CrossRefPubMedPubMedCentral
20.
Zurück zum Zitat Schmitz R, Wright GW, Huang DW, Johnson CA, Phelan JD, Wang JQ et al (2018) Genetics and pathogenesis of diffuse large B-Cell lymphoma. N Engl J Med. https://​doi.​org/​10.​1056/​NEJMoa1801445CrossRefPubMedPubMedCentral
21.
Zurück zum Zitat Lacy SE, Barrans SL, Beer PA, Painter D, Smith AG, Roman E et al (2020) Targeted sequencing in DLBCL, molecular subtypes, and outcomes: a Haematological Malignancy Research Network report. Blood. https://​doi.​org/​10.​1182/​blood.​2019003535
22.
Zurück zum Zitat Rushton C, Arthur SE, Alcaide M, Cheung M, Thomas N, Hilton LK et al (2019) Recurrent patterns of clonal evolution in Relapsed-Refractory DLBCL following treatment with R-CHOP. Blood 134:921–921. https://​doi.​org/​10.​1182/​blood-2019-127399CrossRef
23.
Zurück zum Zitat Rushton CK, Arthur SE, Alcaide M, Cheung M, Jiang A, Coyle KM et al (2020) Genetic and evolutionary patterns of treatment resistance in relapsed B-cell lymphoma. Blood Adv 4. https://​doi.​org/​10.​1182/​bloodadvances.​2020001696
24.
Zurück zum Zitat Rushton C, Alcaide M, Cheung M, Michaud NR, Daigle S, Rys RN et al The copy number landscape of relapsed and refractory diffuse large B-Cell lymphoma. Blood 2020;136. https://​doi.​org/​10.​1182/​blood-2020-142871
25.
Zurück zum Zitat Morin RD, Assouline S, Alcaide M, Mohajeri A, Johnston RL, Chong L et al (2016) Genetic landscapes of relapsed and refractory diffuse large B-Cell lymphomas. Clin Cancer Res 22:2290–2300. https://​doi.​org/​10.​1158/​1078-0432.​CCR-15-2123CrossRefPubMed
26.
Zurück zum Zitat Hilton LK, Ngu HS, Collinge B, Dreval K, Ben-Neriah S, Rushton CK et al Relapse timing is associated with distinct evolutionary dynamics and response to salvage therapy in DLBCL. Blood 2022;140. https://​doi.​org/​10.​1182/​blood-2022-160187
27.
Zurück zum Zitat Shouval R, Alarcon Tomas A, Fein JA, Flynn JR, Markovits E, Mayer S et al (2021) Impact of TP53 genomic alterations in large B-Cell lymphoma treated with CD19-Chimeric antigen receptor T-Cell therapy. J Clin Oncol. https://​doi.​org/​10.​1200/​jco.​21.​02143CrossRefPubMedPubMedCentral
28.
Zurück zum Zitat Deng Q, Lakra P, Gou P, Yang H, Meydan C, Teater M et al (2024) SMARCA4 is a haploinsufficient B cell lymphoma tumor suppressor that fine-tunes centrocyte cell fate decisions. Cancer Cell 42. https://​doi.​org/​10.​1016/​j.​ccell.​2024.​02.​011
29.
Zurück zum Zitat Jaeger U, Bishop MR, Salles G, Schuster SJ, Maziarz RT, Han X et al Myc expression and Tumor-Infiltrating T cells are associated with response in patients (Pts) with relapsed/refractory diffuse large B-Cell lymphoma (r/r DLBCL) treated with tisagenlecleucel in the Juliet trial. Blood 2020;136. https://​doi.​org/​10.​1182/​blood-2020-137045
30.
Zurück zum Zitat Jain MD, Ziccheddu B, Coughlin CA, Faramand R, Griswold AJ, Reid KM et al Genomic drivers of large B-Cell lymphoma resistance to CD19 CAR-T therapy. Blood 2021;138. https://​doi.​org/​10.​1182/​blood-2021-148605
31.
Zurück zum Zitat Hill BT, Roth CJ, Kositsky R, Dave T, Love C, McKinney M et al Impact of molecular features of diffuse large B-Cell lymphoma on treatment outcomes with Anti-CD19 chimeric antigen receptor (CAR) T-Cell therapy. Blood 2021;138. https://​doi.​org/​10.​1182/​blood-2021-145764
32.
Zurück zum Zitat Sworder BJ, Kurtz DM, Alig SK, Frank MJ, Shukla N, Garofalo A et al Determinants of resistance to engineered T cell therapies targeting CD19 in large B cell lymphomas. Cancer Cell 2023;41. https://​doi.​org/​10.​1016/​j.​ccell.​2022.​12.​005
33.
Zurück zum Zitat Wang Y, Tong C, Lu Y, Wu Z, Guo Y, Liu Y et al (2023) Characteristics of premanufacture CD8 + T cells determine CAR-T efficacy in patients with diffuse large B-cell lymphoma. Signal Transduct Target Ther 8. https://​doi.​org/​10.​1038/​s41392-023-01659-2
34.
Zurück zum Zitat Deng Q, Han G, Puebla-Osorio N, Ma MCJ, Strati P, Chasen B et al (2020) Characteristics of anti-CD19 CAR T cell infusion products associated with efficacy and toxicity in patients with large B cell lymphomas. Nat Med 26. https://​doi.​org/​10.​1038/​s41591-020-1061-7
35.
Zurück zum Zitat Kotlov N, Bagaev A, Revuelta MV, Phillip JM, Cacciapuoti MT, Antysheva Z et al Clinical and biological subtypes of b-cell lymphoma revealed by microenvironmental signatures. Cancer Discov 2021;11. https://​doi.​org/​10.​1158/​2159-8290.​CD-20-0839
36.
Zurück zum Zitat Steen CB, Luca BA, Esfahani MS, Azizi A, Sworder BJ, Nabet BY et al The landscape of tumor cell States and ecosystems in diffuse large B cell lymphoma. Cancer Cell 2021;39. https://​doi.​org/​10.​1016/​j.​ccell.​2021.​08.​011
37.
Zurück zum Zitat Ye X, Wang L, Nie M, Wang Y, Dong S, Ren W et al (2022) A single-cell atlas of diffuse large B cell lymphoma. Cell Rep 39. https://​doi.​org/​10.​1016/​j.​celrep.​2022.​110713
38.
Zurück zum Zitat Locke FL, Filosto S, Chou J, Vardhanabhuti S, Perbost R, Dreger P et al (2024) Impact of tumor microenvironment on efficacy of anti-CD19 CAR T cell therapy or chemotherapy and transplant in large B cell lymphoma. Nat Med. https://​doi.​org/​10.​1038/​s41591-023-02754-1CrossRefPubMedPubMedCentral
39.
Zurück zum Zitat Scholler N, Perbost R, Locke FL, Jain MD, Turcan S, Danan C et al (2022) Tumor immune contexture is a determinant of anti-CD19 CAR T cell efficacy in large B cell lymphoma. Nat Med 28. https://​doi.​org/​10.​1038/​s41591-022-01916-x
40.
Zurück zum Zitat Haradhvala NJ, Leick MB, Maurer K, Gohil SH, Larson RC, Yao N et al (2022) Distinct cellular dynamics associated with response to CAR-T therapy for refractory B cell lymphoma. Nat Med 28. https://​doi.​org/​10.​1038/​s41591-022-01959-0
41.
Zurück zum Zitat Kurtz DM, Soo J, Alig S, Keh LCT, Macaulay C, Jin MC et al Phased variant enrichment for enhanced minimal residual disease detection from Cell-Free DNA. Blood 2019;134. https://​doi.​org/​10.​1182/​blood-2019-131267
42.
Zurück zum Zitat Good Z, Spiegel JY, Sahaf B, Malipatlolla MB, Ehlinger ZJ, Kurra S et al Post-infusion CAR TReg cells identify patients resistant to CD19-CAR therapy. Nat Med 2022;28. https://​doi.​org/​10.​1038/​s41591-022-01960-7
43.
Zurück zum Zitat Yan Z, Li L, Fu D, Wu W, Qiao N, Huang Y et al (2023) Immunosuppressive tumor microenvironment contributes to tumor progression in diffuse large B-cell lymphoma upon anti-CD19 chimeric antigen receptor T therapy. Front Med 17. https://​doi.​org/​10.​1007/​s11684-022-0972-8
44.
Zurück zum Zitat Dhodapkar KM, Cohen AD, Kaushal A, Garfall AL, Manalo RJ, Carr AR et al Changes in bone marrow tumor and immune cells correlate with durability of remissions following BCMA CAR T therapy in myeloma. Blood Cancer Discov 2022;3. https://​doi.​org/​10.​1158/​2643-3230.​BCD-22-0018
45.
Zurück zum Zitat Yan X, Chen D, Ma X, Wang Y, Guo Y, Wei J et al (2022) CD58 loss in tumor cells confers functional impairment of CAR T cells. Blood Adv 6. https://​doi.​org/​10.​1182/​bloodadvances.​2022007891
46.
Zurück zum Zitat Majzner RG, Frank MJ, Mount C, Tousley A, Kurtz DM, Sworder B et al CD58 aberrations limit durable responses to CD19 CAR in large B cell lymphoma patients treated with Axicabtagene Ciloleucel but can be overcome through novel CAR engineering. Blood 2020;136. https://​doi.​org/​10.​1182/​blood-2020-139605
47.
Zurück zum Zitat Shum T, Omer B, Tashiro H, Kruse RL, Wagner DL, Parikh K et al (2017) Constitutive signaling from an engineered IL7 receptor promotes durable tumor elimination by tumor-redirected T cells. Cancer Discov 7. https://​doi.​org/​10.​1158/​2159-8290.​CD-17-0538
48.
Zurück zum Zitat Labanieh L, Mackall CL (2023) CAR immune cells: design principles, resistance and the next generation. Nature. 614https://​doi.​org/​10.​1038/​s41586-023-05707-3CrossRefPubMedPubMedCentral
49.
Zurück zum Zitat Zhou Z, Sehn LH, Rademaker AW, Gordon LI, LaCasce AS, Crosby-Thompson A et al (2014) An enhanced international prognostic index (NCCN-IPI) for patients with diffuse large B-cell lymphoma treated in the rituximab era. Blood 123:837–842. https://​doi.​org/​10.​1182/​blood-2013-09-524108CrossRefPubMedPubMedCentral
50.
Zurück zum Zitat Shouse G, Kaempf A, Gordon MJ, Artz AS, Yashar D, Sigmund AM et al (2023) A validated composite comorbidity index predicts outcomes of CAR T-cell therapy in patients with diffuse large B cell lymphoma. Blood Adv. https://​doi.​org/​10.​1182/​bloodadvances.​2022009309CrossRefPubMedPubMedCentral
51.
Zurück zum Zitat Aukema SM, Siebert R, Schuuring E, Van Imhoff GW, Kluin-Nelemans HC, Boerma EJ et al (2011) Double-hit B-cell lymphomas. Blood 117:2319–2331. https://​doi.​org/​10.​1182/​blood-2010-09-297879CrossRefPubMed
52.
Zurück zum Zitat Vaidya R, Witzig TE Prognostic factors for diffuse large B-cell lymphoma in the R(X)CHOP era. Ann Oncol 2014. https://​doi.​org/​10.​1093/​annonc/​mdu109
53.
Zurück zum Zitat Kramer MH, Hermans J, Wijburg E, Philippo K, Geelen E, van Krieken JH et al (1998) Clinical relevance of BCL2, BCL6, and MYC rearrangements in diffuse large B-cell lymphoma. Blood 92:3152–3162CrossRefPubMed
54.
Zurück zum Zitat Nie Z, Hu G, Wei G, Cui K, Yamane A, Resch W et al (2012) c-Myc is a universal amplifier of expressed genes in lymphocytes and embryonic stem cells. Cell 151:68–79. https://​doi.​org/​10.​1016/​j.​cell.​2012.​08.​033CrossRefPubMedPubMedCentral
55.
Zurück zum Zitat Calado DP, Sasaki Y, Godinho SA, Pellerin A, Köchert K, Sleckman BP et al (2012) The cell-cycle regulator c-Myc is essential for the formation and maintenance of germinal centers. Nat Immunol 13:1092–1100. https://​doi.​org/​10.​1038/​ni.​2418CrossRefPubMedPubMedCentral
56.
Zurück zum Zitat Xu-Monette ZY, Deng Q, Manyam GC, Tzankov A, Li L, Xia Y et al (2016) Clinical and biologic significance of MYC genetic mutations in de Novo diffuse large B-cell lymphoma. Clin Cancer Res 22. https://​doi.​org/​10.​1158/​1078-0432.​CCR-15-2296
57.
Zurück zum Zitat Andrieu G, Belkina AC, Denis GV (2016) Clinical trials for BET inhibitors run ahead of the science. Drug Discov Today Technol 19:45–50. https://​doi.​org/​10.​1016/​j.​ddtec.​2016.​06.​004CrossRefPubMedPubMedCentral
58.
Zurück zum Zitat Chapuy B, Stewart C, Wood T, Dunford A, Wienand K, Getz G et al Validation of the Genetically-Defined DLBCL subtypes and generation of a parsimonious probabilistic classifier. Blood 2019;134. https://​doi.​org/​10.​1182/​blood-2019-131250
59.
Zurück zum Zitat Xu-Monette ZY, Wei L, Fang X, Au Q, Nunns H, Nagy M et al (2022) Genetic subtyping and phenotypic characterization of the immune microenvironment and MYC/BCL2 double expression reveal heterogeneity in diffuse large B-cell lymphoma. Clin Cancer Res 28. https://​doi.​org/​10.​1158/​1078-0432.​CCR-21-2949
60.
Zurück zum Zitat Vera de Jonge A, Mutis T, Roemer MGM, Scheijen B, Chamuleau MED (2020) Impact of Myc on anti-tumor immune responses in aggressive B cell non-hodgkin lymphomas: consequences for cancer immunotherapy. Cancers (Basel) 12. https://​doi.​org/​10.​3390/​cancers12103052
61.
Zurück zum Zitat Kuruvilla J, Savona M, Baz R, Mau-Sorensen PM, Gabrail N, Garzon R et al Selective Inhibition of nuclear export with Selinexor in patients with non-Hodgkin lymphoma. Blood 2017;129. https://​doi.​org/​10.​1182/​blood-2016-11-750174
62.
Zurück zum Zitat Luo B, Huang L, Gu Y, Li C, Lu H, Chen G et al (2018) Expression of exportin-1 in diffuse large B-cell lymphoma: immunohistochemistry and TCGA analyses. Int J Clin Exp Pathol; 11
63.
Zurück zum Zitat Azizian NG, Azizian NG, Li Y, Li Y (2020) XPO1-dependent nuclear export as a target for cancer therapy. J Hematol Oncol 13. https://​doi.​org/​10.​1186/​s13045-020-00903-4
64.
Zurück zum Zitat Thieme E, Bruss N, Sun D, Dominguez EC, Coleman D, Liu T et al CDK9 Inhibition induces epigenetic reprogramming revealing strategies to circumvent resistance in lymphoma. Mol Cancer 2023;22. https://​doi.​org/​10.​1186/​s12943-023-01762-6
65.
Zurück zum Zitat Cidado J, Boiko S, Proia T, Ferguson D, Criscione SW, Martin MS et al (2020) AZD4573 is a highly selective CDK9 inhibitor that suppresses Mcl-1 and induces apoptosis in hematologic cancer cells. Clin Cancer Res 26. https://​doi.​org/​10.​1158/​1078-0432.​CCR-19-1853
66.
Zurück zum Zitat Sworder B, Kurtz DM, Macaulay C, Frank MJ, Alig S, Garofalo A et al Circulating DNA for molecular response prediction, characterization of resistance mechanisms and quantification of CAR T-Cells during Axicabtagene Ciloleucel therapy. Blood 2019;134. https://​doi.​org/​10.​1182/​blood-2019-129015
67.
Zurück zum Zitat Xu-Monette ZY, Zhang H, Zhu F, Tzankov A, Bhagat G, Visco C et al (2020) A refined cell-of-origin classifier with targeted NGS and artificial intelligence shows robust predictive value in DLBCL. Blood Adv 4. https://​doi.​org/​10.​1182/​bloodadvances.​2020001949
68.
Zurück zum Zitat Forberg AL, Unrau J, Weber KS, Rutz AC, Lund S, Guidinger J et al (2023) Integrative analyses reveal outcome-associated and targetable molecular partnerships between TP53, BRD4, TNFRSF10B, and CDKN1A in diffuse large B-cell lymphoma. Ann Hematol. https://​doi.​org/​10.​1007/​s00277-023-05478-xCrossRefPubMed
69.
Zurück zum Zitat Dufva O, Koski J, Maliniemi P, Ianevski A, Klievink J, Leitner J et al Integrated drug profiling and CRISPR screening identify essential pathways for CAR T-cell cytotoxicity. Blood 2020;135. https://​doi.​org/​10.​1182/​blood.​2019002121
70.
Zurück zum Zitat Roider T, Seufert J, Uvarovskii A, Frauhammer F, Bordas M, Abedpour N et al (2020) Dissecting intratumour heterogeneity of nodal B-cell lymphomas at the transcriptional, genetic and drug-response levels. Nat Cell Biol 22. https://​doi.​org/​10.​1038/​s41556-020-0532-x
71.
Zurück zum Zitat Liberzon A, Subramanian A, Pinchback R, Thorvaldsdóttir H, Tamayo P, Mesirov JP Molecular signatures database (MSigDB) 3.0. Bioinformatics 2011;27. https://​doi.​org/​10.​1093/​bioinformatics/​btr260
72.
Zurück zum Zitat Subramanian A, Tamayo P, Mootha VK, Mukherjee S, Ebert BL, Gillette MA et al (2005) Gene set enrichment analysis: A knowledge-based approach for interpreting genome-wide expression profiles. Proc Natl Acad Sci U S A 102. https://​doi.​org/​10.​1073/​pnas.​0506580102
73.
Zurück zum Zitat Barbie DA, Tamayo P, Boehm JS, Kim SY, Moody SE, Dunn IF et al (2009) Systematic RNA interference reveals that oncogenic KRAS-driven cancers require TBK1. Nature 462. https://​doi.​org/​10.​1038/​nature08460
74.
Zurück zum Zitat Reich M, Liefeld T, Gould J, Lerner J, Tamayo P, Mesirov JP (2006) GenePattern 2.0 [2]. Nat Genet 38:500–501. https://​doi.​org/​10.​1038/​ng0506-500CrossRefPubMed
75.
Zurück zum Zitat Gould J, Getz G, Monti S, Reich M, Mesirov JP (2006) Comparative gene marker selection suite. Bioinformatics. https://​doi.​org/​10.​1093/​bioinformatics/​btl196CrossRefPubMed
76.
Zurück zum Zitat Chen J, Bardes EE, Aronow BJ, Jegga AG (2009) ToppGene suite for gene list enrichment analysis and candidate gene prioritization. Nucleic Acids Res. https://​doi.​org/​10.​1093/​nar/​gkp427CrossRefPubMedPubMedCentral
77.
Zurück zum Zitat Vallania F, Tam A, Lofgren S, Schaffert S, Azad TD, Bongen E et al (2018) Leveraging heterogeneity across multiple datasets increases cell-mixture Deconvolution accuracy and reduces biological and technical biases. Nat Commun 9. https://​doi.​org/​10.​1038/​s41467-018-07242-6
78.
Zurück zum Zitat Ouyang Z, Hardee J, Kundaje A, Zhang Y, Snyder M, Lacroute P (2013) STAT3 targets suggest mechanisms of aggressive tumorigenesis in diffuse large B-Cell lymphoma. G3: Genes|Genomes|Genetics. https://​doi.​org/​10.​1534/​g3.​113.​007674CrossRefPubMedPubMedCentral
79.
Zurück zum Zitat Ianevski A, Giri AK, Aittokallio T (2021) SynergyFinder 2.0: visual analytics of multi-drug combination synergies. Nucleic Acids Res 48. https://​doi.​org/​10.​1093/​NAR/​GKAA216

Kompaktes Leitlinien-Wissen Innere Medizin (Link öffnet in neuem Fenster)

Mit medbee Pocketcards schnell und sicher entscheiden.
Leitlinien-Wissen kostenlos und immer griffbereit auf ihrem Desktop, Handy oder Tablet.

Neu im Fachgebiet Innere Medizin

Podcast

Depression: Die Zeit bis zum Therapieplatz sinnvoll nutzen

Die Zahl der diagnostizierten Depressionen steigt – gleichzeitig fehlen flächendeckend Therapieplätze. Für Betroffene ist die Hausarztpraxis eine erste Anlaufstelle. Doch wie kann dort der passende Raum entstehen? Allgemeinmedizinerin Prof. Dr. med. Anne Simmenroth und Psychologin Maike Krauthausen berichten, wie niederschwellig Hilfe angeboten werden kann.

Zeitschrift für Allgemeinmedizin, DEGAM

FLT3-Hemmung wirkt auch bei FLT3-ITD-negativer AML

Ergebnisse der Phase-II-Studie QUIWI nach längerem Follow-up sprechen weiter dafür, dass auch Personen mit neu diagnostizierter FLT3-ITD-negativer AML von einer Erweiterung der Standardchemotherapie um den zielgerichteten Wirkstoff Quizartinib profitieren.

Knoten unter der Haut bei Diabetes-Patientin – Kennen Sie die Diagnose?

Wiederholte Insulininjektionen an derselben Stelle können in eine Lipohypertrophie münden. Eine andere, ähnlich aussehende Folgekomplikation, die nicht von selbst verschwindet, ist seltener und weniger bekannt. Eine Kasuistik.

Deutliche Rezidivangst bei jeder siebten Brustkrebspatientin

Fünf Jahre nach Diagnose eines frühen Brusttumors leidet jede siebte Langzeitüberlebende unter ausgeprägter Rezidivangst. Besonders betroffen sind Frauen mit Nebenwirkungen der endokrinen Therapie oder ohne eine solche Behandlung.

Update Innere Medizin

Bestellen Sie unseren Fach-Newsletter und bleiben Sie gut informiert.

Bildnachweise
Die Leitlinien für Ärztinnen und Ärzte, ZFA TALKS - Depression/© (M) seb_ra / Getty Images / iStock (Symbolbild mit Fotomodell) Logo: Springer Medizin Verlag GmbH, Histopathologischer Befund bei akuter myeloischer Leukämie/© National Cancer Institute/cancer.gov, Frau spritzt sich Insulin per Pen/© Burcu Saritas / Stock.adobe.com (Symbolbild mit Fotomodell), Ältere Frau fasst sich an die Brust/© Jelena Stanojkovic / Stock.adobe.com (Symbolbild mit Fotomodell)