Zum Inhalt
Die Onkologie

Algorithmen zur Behandlung des Pankreaskarzinoms

Erschienen in:

Auszug

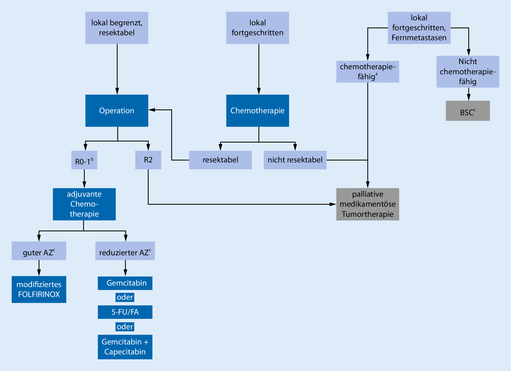
Abb. 1
Algorithmus zur Behandlung des Pankreaskarzinoms. aAZ Allgemeinzustand, bR Klassifikation des Zustands nach chirurgischer Resektion des Primärtumors, cBSC Best Supportive Care, 5-FU 5-Fluorouracil, FA Folinsäure. (Nach [1], Abb. 4)
Bild vergrößern
Abb. 2
Algorithmus für die medikamentöse Therapie des metastasierten Pankreaskarzinoms. aAZ Allgemeinzustand; bmedikamentöse Tumortherapie: BSC Best Supportive Care, FOLFIRINOX 5-Fluorouracil, Folinsäure, Irinotecan, Oxaliplatin; nab-Paclitaxel an Albumin-Nanopartikel gebundenes Paclitaxel; nal-Irinotecan nanoliposomales Irinotecan; OFF 5‑Fluorouracil, Folinsäure, Oxaliplatin; bnur bei Patienten in gutem AZ, cBSC Best Supportive Care; dSymptomlinderung möglich, keine Verlängerung der Überlebenszeit; ebei Auftreten von Rash ist die Fortsetzung einer Therapie mit Erlotinib sinnvoll. (Nach [1], Abb. 5)
Bild vergrößern
Titel
Algorithmen zur Behandlung des Pankreaskarzinoms
Verfasst von
Prof. Dr. med. V. Heinemann
Publikationsdatum
02.07.2019
Verlag
Springer Medizin
Erschienen in
Die Onkologie / Ausgabe 8/2019
Print ISSN: 2731-7226
Elektronische ISSN: 2731-7234
DOI
https://doi.org/10.1007/s00761-019-0604-3
Dieser Inhalt ist nur sichtbar, wenn du eingeloggt bist und die entsprechende Berechtigung hast.

Passend zum Thema

ANZEIGE

Ektopes Cushing-Syndrom: Lebensgefährlich und oft unerkannt

ACTH-Sekretion neuroendokriner Tumore z.B. aus Lunge oder Pankreas wird oft übersehen und hat eine drastische Folge: das ektope Cushing-Syndrom (ECS). In diesem Webinar erläutert die ENETS Expertin Prof. Pavel die diagnostischen Herausforderungen und stellt aktuelle Therapieansätze vor – von adrenostatischer Medikation bis zur Tumorbehandlung.

Passend zum Thema

Kongressdossier zum Deutschen Krebskongress 2026

18. - 21. Februar 2026 | Berlin
Auf dieser Seite werden wir Sie mit tagesaktuellen Berichten vom Deutschen Krebskongress auf dem Laufenden halten. Vor dem Start des Kongresses finden Sie hier zudem Ausblicke auf spannende Themen, die vor Ort diskutiert werden. Expertinnen und Experten erzählen, auf welche DKK-Sessions sie sich besonders freuen.

Deutsche Krebsgesellschaft e. V. und Stiftung Deutsche Krebshilfe
Bildnachweise
Teaserbild OA Cushing-Syndrom/© Recordati Rare Diseases Germany GmbH, Berlin/© amyrxa / stock.adobe.com