Zum Inhalt

Uterine mesenchymal tumours harboring the KAT6B/A::KANSL1 gene fusion represent a distinct type of uterine sarcoma based on DNA methylation profiles

  • Open Access
  • 11.10.2024
  • ORIGINAL ARTICLE
Erschienen in:

Abstract

Uterine mesenchymal tumours harboring KAT6B/A::KANSL1 gene fusions typically exhibit histological and immunophenotypic overlap with endometrial stromal and smooth muscle tumours. To date it remains uncertain whether such neoplasms should be regarded as variants of smooth muscle or endometrial stromal neoplasm, or if they constitute a distinct tumour type. In this study we investigated DNA methylation patterns and copy number variations (CNVs) in a series of uterine tumours harboring KAT6B/A::KANSL1 gene fusions in comparison to other mesenchymal neoplasms of the gynecological tract. Unsupervised hierarchical clustering and t-SNE analysis of DNA methylation data (Illumina EPIC array) identified a distinct cluster for 8/13 KAT6B/A::KANSL1 tumours (herein referred to as core cluster). The other 5 tumours (herein referred to as outliers) did not assign to the core cluster but clustered near various other tumour types. CNV analysis did not identify significant alterations in the core cluster. In contrast, various alterations, including deletions at the CDKN2A/B and NF1 loci were identified in the outlier group. Analysis of the DNA methylation clusters in relation to histological features revealed that while tumours in the core KAT6B/A::KANSL1 cluster were histologically bland, outlier tumours frequently exhibited “high-grade” histologic features in the form of significant nuclear atypia, increased mitotic activity and necrosis. Three of the five patients with outlier tumours died from their disease while clinical follow-up in the remaining two patients was limited (less than 12 months). In comparison, none of the 7 out of 8 patients with tumors in the core KAT6B/A::KANSL1 sarcoma cluster, where follow-up was available, died from disease. Furthermore, only 1 out of 7 patients recurred (mean follow-up of 30 months). In conclusion, KAT6B/A::KANSL1 uterine sarcoma is a molecularly unique type of uterine tumour that should be recognized as a distinct entity. These tumors typically exhibit low-grade histologic features but are occasionally morphologically high-grade; the latter have a DNA methylation profile different from the typical low-grade neoplasms and may be associated with aggressive behaviour.

Supplementary Information

The online version contains supplementary material available at https://​doi.​org/​10.​1007/​s00428-024-03935-0.

Publisher's Note

Springer Nature remains neutral with regard to jurisdictional claims in published maps and institutional affiliations.

Introduction

Uterine mesenchymal tumour harboring t(10;17)(q22;q23) were first reported in 2004 as cellular leiomyomas with the chromosome 10 breakpoint mapped to the gene KAT6B (formerly known as MORF) [1]. In 2015, RNA-sequencing performed on a t(10;17)(q22;q21) retroperitoneal uterine-type leiomyoma with prominent fibrous matrix demonstrated a KAT6B::KANSL1 gene fusion, which results in a putative in-frame chimeric protein encoded by exons 1 to 3 of KAT6B and exons 11 to 15 of KANSL1 [2]. This was followed by case reports describing a rapidly enlarging KAT6B::KANSL1 uterine leiomyoma in a postmenopausal woman and a uterine leiomyosarcoma harboring a KAT6B::KANSL1 gene fusion [3, 4].
Subsequently, there have been two studies describing the clinical and pathologic features of a series of KAT6B/A::KANSL1 uterine tumours, challenging the classification of these tumours as smooth muscle neoplasms. The first series included 11 KAT6B::KANSL1 and 2 KAT6A::KANSL1 tumours [5]. The original histologic diagnoses prior to molecular testing were endometrial stromal sarcoma in 9 cases (7 low-grade, 1 low-grade with progression to high-grade, and 1 uncertain grade), smooth muscle tumour in 2 cases (1 leiomyoma and 1 leiomyosarcoma), uterine tumour resembling ovarian sex cord tumour (UTROSCT) in 1 case and undifferentiated uterine sarcoma in 1 case. Upon central review, most of the tumours were found to have low-grade endometrial stromal sarcoma (LGESS)-like morphology but with “atypical” features. The second series included 12 KAT6B/A::KANSL1 uterine tumours (including 12 primary and 4 recurrent tumours) [6]. The original histologic diagnoses of the primary neoplasms were smooth muscle tumours in 7 cases (6 leiomyomas and 1 intravascular leiomyomatosis) and endometrial stromal tumours in 5 cases (4 endometrial stromal nodules [ESN] and 1 LGESS), although the diagnoses in two of the recurrent tumours initially diagnosed as leiomyomas were amended to LGESS. There was notable inter-tumoral (primary and recurrent tumour) and intra-tumoral heterogeneity with endometrial stromal tumour-like and smooth muscle tumour-like features present in several cases. RNA-sequencing-based gene expression profiling analysis showed a greater overlap of KAT6B::KANSL1 tumours with ESN and LGESS compared to leiomyomata and leiomyosarcoma. However, distinct differences in signaling pathways were noted between KAT6B::KANSL1 tumours and ESN/LGESS. Array comparative genomic hybridization did not identify significant amounts of copy number variations (CNV) in 10 tumors studied, and no pathogenic variants in selected genes were identified in their cDNA data.
Overall, studies to date have shown that KAT6B/A::KANSL1 uterine tumours can exhibit histologic and immunophenotypic features of both low-grade endometrial stromal and smooth muscle neoplasms [5, 6]. Moreover, KAT6B/A::KANSL1 uterine tumours have demonstrated malignant potential with a risk for metastasis/recurrence despite typically bland cytomorphology and often a circumscribed tumour border. The current uncertainty regarding the precise histotype categorization and clinical behaviour is troubling for pathologists; in particular, KAT6B/A::KANSL1 tumours challenge the diagnostic dogma in both uterine stromal and smooth muscle classification schema. For instance, if KAT6B/A::KANSL1 uterine tumours were to be considered a form of low-grade endometrial stromal neoplasm, the typically circumscribed tumour border would challenge our current diagnostic criteria that separate LGESS from ESN. Alternatively, if they were to be classified as smooth muscle tumours, the typically bland cytomorphology and low mitotic rate make it challenging to recognize its malignant potential based on conventional diagnostic criteria for malignancy in uterine smooth muscle tumours. As such, it is important to ascertain the nature and the precise classification of KAT6B/A::KANSL1 uterine tumours.
DNA methylation profiling has recently shown great promise in providing insights into the classification of central nervous system (CNS) neoplasms and mesenchymal tumours, including gynecologic tract mesenchymal tumours such as LGESS, high-grade endometrial stromal sarcoma (HGESS) and SMARCA4-deficient uterine sarcoma (SDUS) [710]. In this study, we employed global DNA methylation profiling and CNV analyses to gain insights into the classification of KAT6B/A::KANSL1 uterine tumour in comparison to other uterine mesenchymal tumours.

Material and methods

Study cohort

We collected a multicenter cohort of uterine tumours harbouring KAT6B/A::KANSL1 gene fusions. Cases were identified through review of pathology archives to which the authors are affiliated with, as well as the consultation files of the authors. All the tumours had previously been analysed by next generation sequencing at the submitting institutions as previously described [5] (synthesis of cDNA and downstream Illumina Truesight RNA fusion panel or TruSeq Exome sequencing followed by RT-PCR). For all cases, haematoxylin and eosin (H&E) stained slides from formalin-fixed paraffin embedded (FFPE) tissue blocks were available. Medical records were reviewed for clinical and follow-up data.

DNA extraction and array-based analysis

DNA was extracted from macrodissected FFPE tumour tissue using the Maxwell® 16 FFPE Plus LEV DNA Kit or the Maxwell® 16 Tissue DNA Purification Kit (for frozen tissue) on the automated Maxwell device (Promega, Madison, WI, USA) according to the manufacturer’s instructions. A minimum of 100 ng DNA was subjected to bisulfite conversion and processed on the Illumina Infinium EPIC (850 k) BeadChip (Illumina, San Diego, USA) according to the manufacturer’s instructions.

DNA methylation analysis

DNA methylation data analysis was performed in R using packages from Bioconductor [11]. Data were normalized by using background correction and dye bias correction (shifting of negative control probe mean intensity to zero and scaling of normalization control probe mean intensity to 20,000). Probes targeting sex chromosomes, probes containing multiple single nucleotide polymorphisms and probes that could not be uniquely mapped were removed. For subsequent DNA methylation analyses, we included a previously compiled methylation dataset of a large cohort of various uterine sarcomas with different gene fusions including LGESS (n = 18) with JAZF1::SUZ12, JAZF1::PHF1, EPC1::PHF1 and MEAF6::PHF1 gene fusions, HGESS (n = 31) with YWHAE::NUTM2A/B, ZC3H7B::BCOR, BCORL1-rearrangements, and BCOR ITD, as well as other uterine mesenchymal neoplasms such as UTROSCT (n = 23), leiomyoma (n = 27), leiomyosarcoma (n = 37), DICER1-mutant embryonal rhabdomyosarcoma (ERMS; n = 22) and SDUS (n = 6) [7, 9, 10, 12]. For unsupervised 2D representation of pairwise sample correlations, dimensionality reduction by t-distributed stochastic neighbor embedding (t-SNE) was performed using the 10,000 most variable probes, a perplexity of 10 and 3,000 iterations. The stability of methylation groups was assessed by altering the number of the most variable probes.

Copy number analysis

CNV analysis was performed by analysing methylation array data using the R-package copynumber [13]. Gene amplifications or deletions were detected by manual inspection. The Genomic Index (GI) was calculated as previously described (total number of segmental gains or losses2/number of involved chromosomes) [14]. The upper and lower thresholds for segmental gains and losses were set at 0.1 and -0.1 (log2), respectively.

Meta-analysis

We performed a literature review to identify all gynecological and soft-tissue tumours with KAT6B/A::KANSL1 gene fusion previously reported. We conducted a systematic search in most appropriate publications and in the electronic database PubMed using a combination of keywords. Furthermore, we reviewed the reference lists of identified articles manually.

Results

Clinicopathologic characteristics of KAT6B/A::KANSL1 uterine sarcoma

Our study cohort consisted of 16 tumours harboring a KAT6B/A::KANSL1 gene fusion (KAT6B::KANSL1, n = 15; KAT6A::KANSL1, n = 1). Median age at diagnosis was 50.5 years (mean age 53 years, range 32 – 83 years). Clinicopathological information on 11 of the 16 cases studied has previously been published [5]. Clinicopathological and molecular characteristics of the entire current study cohort are summarized in Table 1.
Table 1
Clinicopathological and molecular characteristics of the study cohort (n = 16). Endometrial stromal tumour (EST), highly-cellular leiomyoma (HCL), haemangiopericytoma-like (HPC-like). *sheet-like growth of epithelioid/round cells with monomorphic nuclear atypia, increased mitoses, pericellular hyalinization and multifocal necrosis
Case ID
Age
Alteration
Fusion detection method
Histology
Peripheral border
Sex cord-like changes
Necrosis
Mitoses/10 Hpf
Methylation class
GI
Deep deletion
1
47
KAT6B::KANSL1
Illumina TruSight RNA Fusion Panel
EST vs HCL
Well-circumscribed
Present
Present
22
core KAT6B/A::KANSL1
3
 
2
50
KAT6B::KANSL1
Illumina TruSight RNA Fusion Panel
EST (fibrous)
Well-circumscribed
Present
Absent
1
core KAT6B/A::KANSL1
3
 
3
32
KAT6B::KANSL1
Illumina TruSight RNA Fusion Panel
EST vs HCL
Infiltrative
Absent
Present
2
core KAT6B/A::KANSL1
9
 
4
46
KAT6B::KANSL1
Illumina TruSight RNA Fusion Panel
EST
Infiltrative
Present
Absent
12
core KAT6B/A::KANSL1
11
 
5
51
KAT6B::KANSL1
Illumina TruSight RNA Fusion Panel
EST (prominent HPC-like vasculature)
NA
Absent
Absent
3
core KAT6B/A::KANSL1
24
 
6
81
KAT6B::KANSL1
Illumina TruSight RNA Fusion Panel
EST (prominent HPC-like vasculature)
Well-circumscribed
Absent
Present
1
core KAT6B/A::KANSL1
33
 
7
40
KAT6B::KANSL1
Illumina TruSight RNA Fusion Panel
EST vs HCL
Well-circumscribed
Absent
Absent
2
core KAT6B/A::KANSL1
65
 
8
58
KAT6B::KANSL1
Illumina TruSight RNA Fusion Panel
EST (prominent HPC-like vasculature)
Well-circumscribed
Present
Present
3
core KAT6B/A::KANSL1
266
 
9
34
KAT6B::KANSL1
Illumina TruSight RNA Fusion Panel
EST vs HCL
Well-circumscribed
Present
Absent
1
Outlier (LMO/LMS)
8
NF1
10
62
KAT6A::KANSL1
TruSeq RNA Exome Kit, RT-PCR
Atypical
Well-circumscribed
Present
Present
16
Outlier (HGESS)
152
CDKN2A/B
11
50
KAT6B::KANSL1
Illumina TruSight RNA Fusion Panel
Atypical
NA
Absent
Present
 > 20
Outlier (HGESS)
272
 
12
49
KAT6B::KANSL1
TruSeq RNA Exome Kit
EST (fibromyxoid)
Well-circumscribed, focal myometrial entrapment
Present
Present
3
Outlier (ERMS)
300
CDKN2A/B, NF1
13
53
KAT6B::KANSL1
Illumina TruSight RNA Fusion Panel
Atypical
Infiltrative
Absent
Present
 > 20
Outlier (LMO/LMS)
3796
 
14
62
KAT6B::KANSL1
Illumina TruSight RNA Fusion Panel
EST
Well-circumscribed
Present
Present
3
NA
NA
 
15
54
KAT6B::KANSL1
Illumina TruSight RNA Fusion Panel
EST (prominent HPC-like vasculature)
Well-circumscribed, focal tongue-like protrusions
Absent
Absent
1
NA
NA
 
16
83
KAT6B::KANSL1
Illumina TruSight RNA Fusion Panel
EST
Well-circumscribed, focal irregularities
Absent
Present
1
NA
NA
 

DNA methylation profiling of KAT6B/A::KANSL1 uterine sarcoma

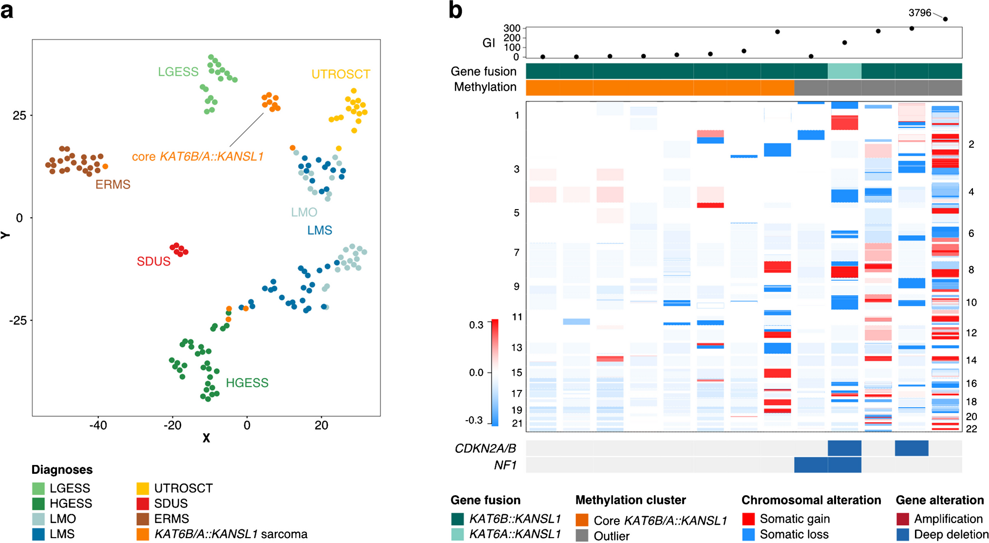
FFPE material for DNA extraction and subsequent array-based analysis was available for 13 of 16 tumours. Genome wide DNA methylation analysis of the study cohort identified a distinct cluster of tumours harbouring a KAT6B::KANSL1 gene fusion (“core KAT6B/A::KANSL1 cluster”), including 8 of 13 tumours analysed herein (Fig. 1a). This cluster was distinct from other clusters of endometrial stromal tumours (LGESS and HGESS), smooth muscle tumours (leiomyoma and leiomyosarcoma), UTROSCT, ERMS and SDUS. Interestingly, 5 tumours harboring a KAT6B/A::KANSL1 gene fusion, hereafter referred to as “outliers”, did not cluster with the core cluster. Two of the outliers clustered near the HGESS cluster, two were close to the leiomyoma/leiomyosarcoma clusters, and one was adjacent to the ERMS cluster. A review of the immunohistochemical profiles of the 5 outliers revealed that their characteristics did not align with the specific tumor groups which they clustered near (see Supplementary Table 1). Specifically, the two tumors clustering near leiomyoma/leiomyosarcoma were both negative for Desmin and H-Caldesmon. The tumors clustering near HGESS showed profiles atypical for HGESS: one was diffusely positive for Desmin, while the other was negative for Cyclin D1. Additionally, the outlier that clustered with ERMS was negative for Desmin. Furthermore, besides KAT6B/A::KANSL1 gene fusions, RNA sequencing did not identify prototypical gene fusions typically seen in HGESS or smooth muscle tumors in any of the outlier tumours. Clinically, 3 of the patients with outlier tumours died from progressive disease at 2, 10 and 47 months after the initial diagnosis. Follow-up of the remaining 2 patients was limited (10 and 32 months) and there was no evidence of disease recurrence. In comparison, none of the 7 out of 8 patients with tumors in the core KAT6B/A::KANSL1 cluster, where follow-up was available, died from disease. Furthermore, only 1 out of 7 patients had a recurrence and is alive with disease, although follow-up was limited, with a mean of 30 months (median 23 months).
Fig. 1
a 2D representation of pairwise sample correlation using the 10,000 most variable methylated probes by t-SNE dimensionality reduction. This analysis revealed a distinct “core” cluster of KAT6B/A::KANSL1 sarcoma (n = 8), while 5 tumours with a KAT6B/A::KANSL1 gene fusion did not cluster with this core group (“outliers”). Samples are coloured according to their institutional diagnoses: Low-grade endometrial stromal sarcoma (LGESS), high-grade endometrial stromal sarcoma (HGESS), leiomyoma (LMO), leiomyosarcoma (LMS), uterine tumour resembling ovarian sex cord tumour (UTROSCT), SMARCA4-deficient uterine sarcoma (SDUS), DICER1-mutant embryonal rhabdomyosarcoma (ERMS), KAT6B/A::KANSL1 uterine sarcoma (KAT6B/A::KANSL1 sarcoma). b Case-by-case copy number profiles of KAT6B/A::KANSL1 uterine sarcoma with chromosomal gains depicted in red and losses shown in blue. Above Genomic index (total number of segmental gains or losses2/number of involved chromosomes) of KAT6B/A::KANSL1 uterine sarcoma, indicative of genomic complexity (n = 13) as well as fusion transcript identified, and DNA methylation class assignment are annotated as indicated by the figure's legend
Bild vergrößern

Copy number alterations in KAT6B/A::KANSL1 uterine sarcoma

CNV analysis did not identify significant alterations in the core KAT6B/A::KANSL1 cluster tumours. In contrast, CNV analysis identified various alterations in the outlier group, including deletions at the CDKN2A/B and NF1 loci in one case, a NF1 deletion in another, and CDKN2A/B deletions in another (Fig. 1b). The median GI for the core KAT6B/A::KANSL1 cluster tumours was 17 (mean GI 51.7, range 3—266), in stark contrast to DNA methylation outlier tumours which showed a median GI of 272 (mean GI 906, range 8—3796) (Table 1).

Pathologic features of “core cluster” and “outlier” sarcoma

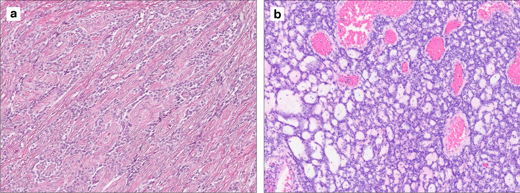
Histopathological and immunohistochemical features of a subset of cases have previously been described in detail elsewhere [5]. Histological features of all cases are detailed in Table 1. Analysis of DNA methylation cluster assignments in relation to histological features revealed that while tumours in the core KAT6B/A::KANSL1 cluster were histologically bland, outlier tumours frequently exhibited “high-grade” morphological features. In detail, core KAT6B/A::KANSL1 cluster tumours consisted of either a diffuse cellular population of ovoid cells that mimicked an endometrial stromal tumour, but contained scattered thick-walled vessels, or showed a spindle cell pattern (whorled growth pattern) with fibrous to fibromyxoid stroma and prominent capillary network (pericytoma-like) with bland cytology (Fig. 2a-d). These tumours exhibited little in the way of nuclear atypia and 4 of 8 of them displayed focal areas with a sex cord-like pattern (Fig. 3a). While most cases showed a well-circumscribed peripheral tumour border, an infiltrative growth pattern was noted in two. Areas of necrosis were present in 4 of 8 tumours and mitotic count ranged from 1 to 22 mitoses per 10 HPF.
Fig. 2
Histological features of KAT6B::KANSL1 uterine sarcoma assigned to the “core KAT6B/A::KANSL1 cluster” by DNA methylation profiling (see Fig. 1a). Tumours consisted of often well circumscribed (a) cellular proliferations of ovoid cells that mimic a low-grade endometrial stromal tumour (b) but contained scattered thick-walled vessels (c) or showed a spindle cell pattern (whorled growth pattern) with fibrous to fibromyxoid stroma and bland cytology (d)
Bild vergrößern
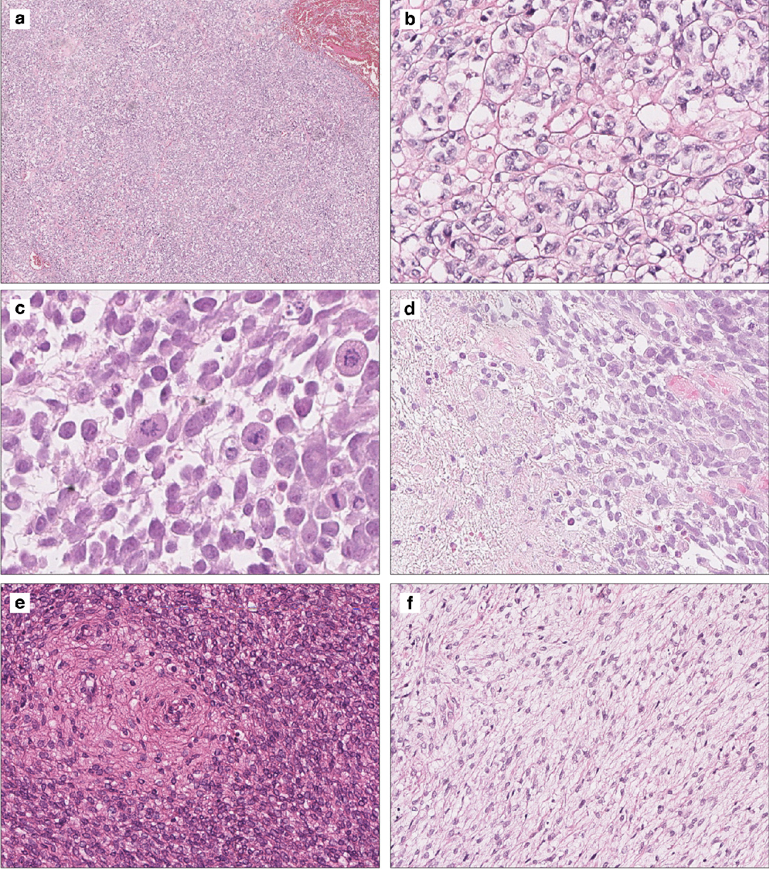
Fig. 3
Case 2 assigned to the “core KAT6B/A::KANSL1 cluster” by DNA methylation profiling shows focal sex cord elements with a nested and trabecular growth pattern (a). Case of a KAT6B::KANSL1 uterine sarcoma (case 14), which was not analysed by array-based methods, displaying focal sex cord elements with a sieve-like to follicular arrangement (b)
Bild vergrößern
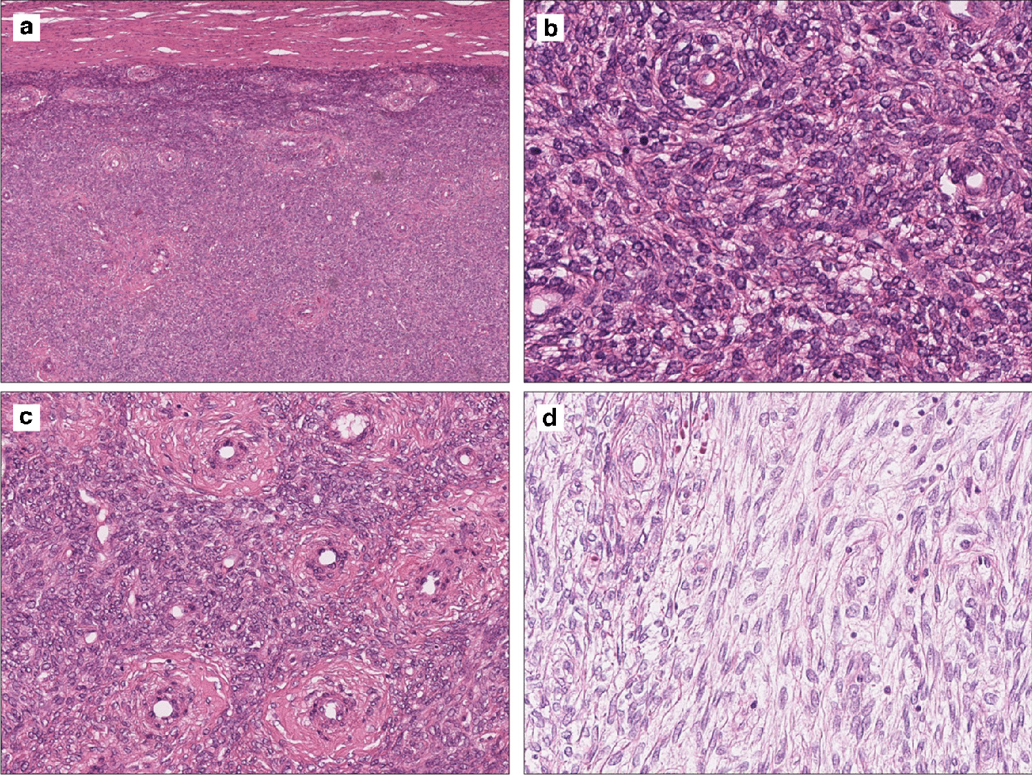
In contrast, 3 of 5 outliers showed uniform high-grade features with a diffuse cellular proliferation of epithelioid round cells exhibiting monomorphic nuclear atypia and readily identifiable mitotic activity (16 to > 20 mitoses per 10 HPF) (Fig. 4a-d). The remaining 2 outliers (cases 9 and 12) consisted of monomorphic round/ovoid cells and a fibromyxoid spindle cell proliferation, respectively (Fig. 4e and f). Focal areas with a sex cord-like pattern were present in 3 of 5 outliers. Only one outlier displayed a clear-cut myoinvasive growth pattern. Areas of necrosis were present in 4 of 5 outliers and mitotic count ranged from 1 to > 20 mitoses per 10 HPF.
Fig. 4
Histological features of KAT6B/A::KANSL1 uterine sarcoma clustering as “outliers” by DNA methylation profiling (see Fig. 1a). Three of the 5 outliers were highly cellular (a) and showed high-grade features with cellular epithelioid round cell histology showing concurrent monomorphic nuclear atypia and increased mitotic index (b and c) often with tumour cell necrosis (d). The remaining 2 outliers (cases 9 and 12) consisted of monomorphic round/ovoid cells (e) and fibromyxoid spindle cell proliferations (f), respectively
Bild vergrößern
Of note, the three cases, which did not undergo DNA methylation profiling, were histologically bland and showed a histology akin to the core KAT6B/A::KANSL1 cluster tumors. Case 14 showed focal sex cord-like elements with a sieve-like to follicular arrangement (Fig. 3b).

Meta-analysis of outcomes in KAT6B/A::KANSL1 sarcoma

Twenty-eight tumours harbouring a KAT6B/A::KANSL1 gene fusion have been reported previously [26], and with the addition of cases we report in the current study, the total is 33 (Table 2) (11 of the cases we report have also been previously documented (5)). All tumours except one retroperitoneal tumour were located in the uterus. The median age of patients with KAT6B/A::KANSL1 tumours was 50 years (mean age 53 years, range: 33 – 83 years). 24 of 28 tumours (86%) were low stage (FIGO uterine sarcoma stage IA or IB) where this information was available. The others were stage IIA/B, IIIB, or IVB (synchronous metastases to the lungs). The tumours recurred in 7 of 25 patients (28%) and 3 of 27 patients (11%) died of disease (at 2, 10 and 47 months). The mean follow-up time was 37 months (median 22 months).
Table 2
Meta analysis of clinical features of 33 reported tumours harboring the KAT6B/A::KANSL1 gene fusion. (* follow up updated since initial publication). Endometrial stromal nodule (ESN), low-grade endometrial stromal sarcoma (LGESS), leiomyoma (LMO), leiomyosarcoma (LMS), uterine tumour resembling ovarian sex cord tumour (UTROSCT); total hysterectomy (TH), bilateral salpingectomy (BS), bilateral salpingo-oophorectomy (BSO); no evidence of disease (NED), alive with disease (AWD), dead of disease (DOD)
Study ID
Study
Year
PMID
Initial diagnosis
Alteration
Site
Age
Stage
Therapy
Recurrence
Status at last follow-up
Follow-up (months)
 
Panagopoulos et al
2015
25621995
LMO
KAT6B::KANSL1
retroperitoneal
45
NA
Resection
no
NED
50
 
Ainsworth et al
2019
31027501
LMO
KAT6B::KANSL1
uterine
74
IB
TH-BSO
no
NED
6
 
Choi et al
2021
33876771
LMS
KAT6B::KANSL1
uterine
69
NA
NA
NA
NA
NA
4
Agaimy et al
2022
35575789
LGESS
KAT6B::KANSL1
uterine
46
IA
TH-BSO
no
NED
9
1
Agaimy et al
2022
35575789
LGESS
KAT6B::KANSL1
uterine
47
IB
Myomectomy, then TH-BSO
no
NED
23
6
Agaimy et al
2022
35575789
LGESS
KAT6B::KANSL1
uterine
81
IB
TH-BSO
no
NED
62*
10
Agaimy et al
2022
35575789
UUS
KAT6A::KANSL1
uterine
62
IB
TH-BSO
no
NED
32*
9
Agaimy et al
2022
35575789
LGESS
KAT6B::KANSL1
uterine
34
IB
TH
no
NED
10
3
Agaimy et al
2022
35575789
LGESS
KAT6B::KANSL1
uterine
33
IIA
Myomectomy, then TAH-BSO
no
NED
4*
7
Agaimy et al
2022
35575,789
LGESS
KAT6B::KANSL1
uterine
40
IA
Curettage
NA
NA
NA
13
Agaimy et al
2022
35575789
LMS
KAT6B::KANSL1
uterine
53
IVB
TH-BSO
NA
DOD
2
12
Agaimy et al
2022
35575789
LMO
KAT6B::KANSL1
uterine
49
IB
TAH-BSO, bilateral pelvic lymphadenectomy, omental biopsy
yes (46 months)
DOD
47
11
Agaimy et al
2022
35575,789
LGESS with progression to HGESS
KAT6B::KANSL1
uterine, broad ligament
50
NA
TH-BSO
yes (NA)
DOD
10
 
Agaimy et al
2022
35575789
LGESS
KAT6A::KANSL1
uterine
63
NA
Curettage
NA
AWD
204
 
Agaimy et al
2022
35575789
UTROSCT
KAT6B::KANSL1
uterine
39
NA
Myomectomy, TAH-BSO and debulking for recurrence
yes (84 months)
AWD
204
8
Agaimy et al
2022
35575789
LGESS
KAT6B::KANSL1
uterine
58
IB
TH
yes (NA)
AWD
60*
 
Trecourt et al
2023
37307879
IVLM
KAT6B::KANSL1
uterine
60
IA
TH-BS
no
NED
29
 
Trecourt et al
2023
37307879
LMO
KAT6B::KANSL1
uterine
42
IB
TH-BS
no
NED
22
 
Trecourt et al
2023
37307879
ESN
KAT6B::KANSL1
uterine
50
IB
TH-BS
no
NED
8
 
Trecourt et al
2023
37307879
LMO
KAT6B::KANSL1
uterine
47
IB
Myomectomy
no
NED
3
 
Trecourt et al
2023
37307879
ESN
KAT6B::KANSL1
uterine
49
IB
TH
no
NED
40
 
Trecourt et al
2023
37307879
IVLM
KAT6B::KANSL1
uterine
47
IB
TH-BS
no
NED
6
 
Trecourt et al
2023
37307879
LMO
KAT6B::KANSL1
uterine
47
IIB
Intravaginal mass resection, TH-BS
yes (26 months)
NED
28
 
Trecourt et al
2023
37307879
LMO
KAT6B::KANSL1
uterine
40
IA
Myomectomy, uterine recurrence
yes (8 months)
NED
18
 
Trecourt et al
2023
37307879
ESN
KAT6B::KANSL1
uterine
43
IA
TH
NA
NA
NA
 
Trecourt et al
2023
37307879
ESS
KAT6B::KANSL1
uterine
68
IB
TH
NA
NA
NA
 
Trecourt et al
2023
37307879
LMO
KAT6B::KANSL1
uterine
48
IB
TH
NA
NA
NA
 
Trecourt et al
2023
37307879
LGESS
KAT6B::KANSL1
uterine, prevesical nodule
70
IIIB
TH-BS, and prevesical nodule resection
yes (38 months)
AWD
38
5
Kommoss et al
2024
this study
KANSL1 sarcoma
KAT6B::KANSL1
uterine
51
IA
TH-BSO
no
NED
13
2
Kommoss et al
2024
this study
KANSL1 sarcoma
KAT6B::KANSL1
uterine
50
IB
TH-BSO, omentectomy
no
NED
38
14
Kommoss et al
2024
this study
KANSL1 sarcoma
KAT6B::KANSL1
uterine
62
IB
NA
no
NED
15
16
Kommoss et al
2024
this study
KANSL1 sarcoma
KAT6B::KANSL1
uterine
83
IB
NA
no
NED
8
15
Kommoss et al
2024
this study
KANSL1 sarcoma
KAT6B::KANSL1
uterine
54
IB
NA
NA
NA
NA

Discussion

Herein we report the clinicopathologic and molecular features of a cohort of uterine tumours harbouring the KAT6B/A::KANSL1 gene fusion. The major novel finding of our study is that KAT6B/A::KANSL1 uterine tumours are defined by a specific DNA methylation signature that is distinct from other uterine mesenchymal neoplasms, indicating they constitute a distinct type of uterine mesenchymal tumour. These findings are in line with a recent study indicating that KAT6B::KANSL1 uterine tumours are characterized by a distinct expression profile. In that study, Trecourt et al. demonstrated that, based on unsupervised clustering of RNA expression profiles, KAT6B::KANSL1 uterine tumours grouped homogeneously and were distinct from ESN/LGESS, HGESS, and uterine smooth muscle tumours [6]. In addition, KAT6B/A::KANSL1 uterine tumours lack evidence of Wnt/β-catenin pathway activation that is typically seen in LGESS [15]. It is worth noting that while a significant subset of KAT6B/A::KANSL1 uterine tumours exhibits focal sex cord differentiation, they displayed a methylation profile that was also distinct from UTROSCTs. Given the distinct global DNA methylation and gene expression profile, we advocate for KAT6B/A::KANSL1 uterine tumours to be recognized as a distinct type of uterine sarcoma—KAT6B/A::KANSL1 uterine sarcomas.
Perhaps surprisingly, in our study, KAT6B/A::KANSL1 uterine sarcomas with high-grade histological features exhibited a variable DNA methylation profile distinct from the core KAT6B/A::KANSL1 cluster tumours. These outliers clustered near other known genotypes and phenotypes of uterine mesenchymal tumours. Nevertheless, a review of the immunohistochemical profiles of the 5 outliers showed that they did not align with the specific tumor groups which they clustered near. The reason for this divergence between DNA methylation profiles and bona fide tumor differentiation remains unclear. Typically, the DNA methylation profiles of cancer cells reflect the characteristics of their cell of origin. While this could indicate that morphologically high-grade KAT6B/A::KANSL1 uterine sarcomas originate from different progenitor cells in the uterus, in the light of the divergent immunohistochemical profiles, it is perhaps more likely that high-grade histologic transformation in KAT6B/A::KANSL1 uterine sarcomas represents a shift in cellular context to either a more primitive cellular state or a transdifferentiated cellular state. This shift may coincide with an altered DNA methylation profile, the presence of a greater degree of CNVs, and genomic instability. Moreover, while uterine sarcomas with recurrent and "simple" genetic alterations, such as gene fusions, are typically considered genomically stable tumours, recent studies of various high-grade, fusion-driven uterine tumours have shown that co-occurring and likely secondary CNVs may occur in a significant number of cases. For example, in YWHAE::NUTM2A/B HGESS and inflammatory myofibroblastic tumour, CDKN2A deletions are associated with aggressive behaviour [16, 17]. In the current study, KAT6B/A::KANSL1 uterine sarcomas falling into the core DNA methylation cluster were consistently histologically bland and showed no significant CNVs. In contrast, three outlier cases showed various CNVs, including deletions at the CDKN2A/B and/or NF1 loci. This raises the question of whether secondary genomic alterations could play a role in high-grade transformation of KAT6B/A::KANSL1 uterine sarcomas, potentially correlating with an aggressive clinical course. To address these questions, it is essential to conduct studies on larger cohorts KAT6B/A::KANSL1 uterine sarcomas with low-grade and high-grade histologic features, particularly cases that contained both components synchronous or metachronously.
To gain a better understanding of the clinical behaviour of KAT6B/A::KANSL1 uterine sarcoma, we performed a meta-analysis of the cases reported herein, as well as previously published cases with available follow-up. The results highlight that approximately one-third of tumors harboring the KAT6B/A::KANSL1 gene fusion recur, and some patients ultimately die of disease. It is, however, possible that, as with other rare tumour types, initial series reported may be skewed by tertiary referral centre bias and that the actual clinical behaviour of KAT6B/A::KANSL1 uterine sarcomas may be less aggressive. Future studies looking at population-based series are needed to provide further insights.
Though preliminary, our findings suggest that histological grading of KAT6B/A::KANSL1 uterine sarcomas may result in a more meaningful diagnostic classification of these tumours. For instance, tumours showing ESN/LGESS and/or leiomyoma-like features with bland nuclei and low mitotic activity could be classified as low-grade KAT6B/A::KANSL1 uterine sarcomas, while tumours showing concurrent monomorphic nuclear atypia (large, sometimes epithelioid, nuclei) and elevated mitotic activity (readily identified mitotic figures) could be classified as high-grade KAT6B/A::KANSL1 uterine sarcomas. Future studies examining an expanded series of clinically annotated KAT6B/A::KANSL1 uterine sarcomas showing low-grade and high-grade histologic features are needed to evaluate the clinical need for histologic grading. Moreover, the value of molecular studies described herein—including DNA methylation profiling, analysis of the degree of genomic instability, and evaluation of specific secondary genomic alterations, such as CDKN2A/B deletions—in classifying KAT6B/A::KANSL1 uterine sarcoma into clinically relevant groups needs to be studied in larger cohorts.
Given the incomplete current understanding of these neoplasms, we suggest that all uterine mesenchymal neoplasms with overlapping morphology and immunophenotype between endometrial stromal and smooth muscle neoplasms undergo molecular testing to identify a KAT6B/A::KANSL1 fusion. More specifically, we recommend testing for tumors exhibiting the following histologic features, particularly in the context of a “myomectomy-type’ resection: 1) Tumours displaying histologic and immunophenotypic features intermediate between an ESN with classic histology and cellular or highly cellular leiomyoma. This includes tumors resembling ESN but containing scattered thick-walled vessels with perivascular hyalinization throughout, as well as those suspected to be a highly cellular leiomyoma primarily due of the presence of scattered thick-walled vessels. 2) Tumours showing whorled spindle cell proliferations with fibrous to fibromyxoid stroma (fibroblastic/fibromyxoid LGESS-like) and a prominent hemangiopericytomatous vascular network with scattered thick-walled vessels and perivascular hyalinization throughout. 3) Tumours with the aforementioned features that also contain a high-grade round cell component or are suspected to have recurred as a high-grade round cell malignancy. In these scenarios, molecular testing should ideally cover not only the KAT6B/A::KANSL1 fusion but also other relevant fusions associated with endometrial stromal tumors.
In terms of clinical management, despite their typically bland cytologic features, KAT6B/A::KANSL1 uterine sarcomas ideally require at least total hysterectomy and ideally bilateral salpingo-oophorectomy also in ER-positive cases for definitive surgical management. “Myomectomy-type” resection does not appear to be sufficient as the tumour can recur locally [5, 6]. When exhibiting malignant cytologic features either in the primary or recurrent tumours, KAT6B/A::KANSL1 uterine sarcomas can pursue a rapidly progressive clinical course, and there is currently no known effective systemic therapy (chemotherapy or targeted therapy) for this tumour type.
In conclusion, KAT6B/A::KANSL1 uterine sarcoma is a molecularly unique tumour that should be recognized as a distinct entity. While most tumours display low-grade histologic features, a subset have high-grade histologic features that is accompanied by a divergent methylation profile and a higher number of CNVs, which appears to correlate with a more aggressive clinical trajectory.

Declarations

Ethics approval

This study was performed in accordance with the Declaration of Helsinki and patient samples were collected according to protocols approved by the institutional ethics committees.

Conflict of interest

AvD is recipient of an Illumina research grant. All other authors state no conflict of interest.
Open Access This article is licensed under a Creative Commons Attribution 4.0 International License, which permits use, sharing, adaptation, distribution and reproduction in any medium or format, as long as you give appropriate credit to the original author(s) and the source, provide a link to the Creative Commons licence, and indicate if changes were made. The images or other third party material in this article are included in the article's Creative Commons licence, unless indicated otherwise in a credit line to the material. If material is not included in the article's Creative Commons licence and your intended use is not permitted by statutory regulation or exceeds the permitted use, you will need to obtain permission directly from the copyright holder. To view a copy of this licence, visit http://​creativecommons.​org/​licenses/​by/​4.​0/​.

Publisher's Note

Springer Nature remains neutral with regard to jurisdictional claims in published maps and institutional affiliations.

Unsere Produktempfehlungen

e.Med Interdisziplinär

Kombi-Abonnement

Für Ihren Erfolg in Klinik und Praxis - Die beste Hilfe in Ihrem Arbeitsalltag

Mit e.Med Interdisziplinär erhalten Sie Zugang zu allen CME-Fortbildungen und Fachzeitschriften auf SpringerMedizin.de.

download
DOWNLOAD
print
DRUCKEN
Titel
Uterine mesenchymal tumours harboring the KAT6B/A::KANSL1 gene fusion represent a distinct type of uterine sarcoma based on DNA methylation profiles
Verfasst von
Felix K. F. Kommoss
Alphonse Charbel
David L. Kolin
Brooke E. Howitt
Martin Köbel
Jen-Chieh Lee
W Glenn McCluggage
Abbas Agaimy
Brendan C. Dickson
Andreas von Deimling
Cheng-Han Lee
Publikationsdatum
11.10.2024
Verlag
Springer Berlin Heidelberg
Erschienen in
Virchows Archiv / Ausgabe 5/2024
Print ISSN: 0945-6317
Elektronische ISSN: 1432-2307
DOI
https://doi.org/10.1007/s00428-024-03935-0

Supplementary information

Below is the link to the electronic supplementary material.
1.
Zurück zum Zitat Moore SD, Herrick SR, Ince TA et al (2004) Uterine leiomyomata with t(10;17) disrupt the histone acetyltransferase MORF. Cancer Res 64:5570–5577CrossRefPubMed
2.
Zurück zum Zitat Panagopoulos I, Gorunova L, Bjerkehagen B et al (2015) Novel KAT6B-KANSL1 fusion gene identified by RNA sequencing in retroperitoneal leiomyoma with t(10;17)(q22;q21). PLoS One 10:e0117010CrossRefPubMedPubMedCentral
3.
Zurück zum Zitat Choi J, Manzano A, Dong W et al (2021) Integrated mutational landscape analysis of uterine leiomyosarcomas. Proc Natl Acad Sci USA 118(15):e2025182118
4.
Zurück zum Zitat Ainsworth AJ, Dashti NK, Mounajjed T et al (2019) Leiomyoma with KAT6B-KANSL1 fusion: case report of a rapidly enlarging uterine mass in a postmenopausal woman. Diagn Pathol 14:32CrossRefPubMedPubMedCentral
5.
Zurück zum Zitat Agaimy A, Clarke BA, Kolin DL et al (2022) Recurrent KAT6B/A::KANSL1 fusions characterize a potentially aggressive uterine sarcoma morphologically overlapping with low-grade endometrial stromal sarcoma. Am J Surg Pathol 46:1298–1308CrossRefPubMedPubMedCentral
6.
Zurück zum Zitat Trecourt A, Azmani R, Hostein I et al (2023) The KAT6B::KANSL1 fusion defines a new uterine sarcoma with hybrid endometrial stromal tumor and smooth muscle tumor features. Mod Pathol 36:100243CrossRefPubMed
7.
Zurück zum Zitat Kommoss FKF, Stichel D, Schrimpf D et al (2020) DNA methylation-based profiling of uterine neoplasms: a novel tool to improve gynecologic cancer diagnostics. J Cancer Res Clin Oncol 146:97–104CrossRefPubMed
8.
Zurück zum Zitat Chiang S, Vasudevaraja V, Serrano J et al (2022) TSC2-mutant uterine sarcomas with JAZF1-SUZ12 fusions demonstrate hybrid features of endometrial stromal sarcoma and PEComa and are responsive to mTOR inhibition. Mod Pathol 35:117–127CrossRefPubMed
9.
Zurück zum Zitat Kommoss FKF, Chiang S, Kobel M et al (2022) Endometrial stromal sarcomas with BCOR Internal Tandem Duplication and Variant BCOR/BCORL1 rearrangements resemble high-grade endometrial stromal sarcomas with recurrent CDK4 pathway alterations and MDM2 amplifications. Am J Surg Pathol 46:1142–1152CrossRefPubMed
10.
Zurück zum Zitat Kommoss FK, Tessier-Cloutier B, Witkowski L et al (2022) Cellular context determines DNA methylation profiles in SWI/SNF-deficient cancers of the gynecologic tract. J Pathol 257:140–145CrossRefPubMed
11.
Zurück zum Zitat Huber W, Carey VJ, Gentleman R et al (2015) Orchestrating high-throughput genomic analysis with Bioconductor. Nat Methods 12:115–121CrossRefPubMedPubMedCentral
12.
Zurück zum Zitat Kommoss FKF, Stichel D, Mora J et al (2021) Clinicopathologic and molecular analysis of embryonal rhabdomyosarcoma of the genitourinary tract: evidence for a distinct DICER1-associated subgroup. Mod Pathol 34:1558–1569CrossRefPubMedPubMedCentral
13.
Zurück zum Zitat Nilsen G, Liestol K, Van Loo P et al (2012) Copynumber: Efficient algorithms for single- and multi-track copy number segmentation. BMC Genomics 13:591CrossRefPubMedPubMedCentral
14.
Zurück zum Zitat Croce S, Ribeiro A, Brulard C et al (2015) Uterine smooth muscle tumor analysis by comparative genomic hybridization: a useful diagnostic tool in challenging lesions. Mod Pathol 28:1001–1010CrossRefPubMed
15.
Zurück zum Zitat Przybyl J, Kidzinski L, Hastie T et al (2018) Gene expression profiling of low-grade endometrial stromal sarcoma indicates fusion protein-mediated activation of the Wnt signaling pathway. Gynecol Oncol 149:388–393CrossRefPubMed
16.
Zurück zum Zitat Kommoss FKF, Mar LM, Howitt BE et al (2023) High-Grade Endometrial Stromal Sarcomas With YWHAE::NUTM2 Gene Fusion Exhibit Recurrent CDKN2A Alterations and Absence of p16 Staining is a Poor Prognostic Marker. Mod Pathol 36:100044CrossRefPubMed
17.
Zurück zum Zitat Devins KM, Ordulu Z, Mendoza RP et al (2024) Uterine inflammatory Myofibroblastic tumors: p16 as a surrogate for CDKN2A deletion and predictor of aggressive behavior. Am J Surg Pathol 48:813–824CrossRefPubMed

Neu im Fachgebiet Pathologie

Fabrizierte und/oder Induzierte Krankheit und medizinische Kindesmisshandlung

Fabrizierte und/oder Induzierte Krankheit (FII, ehemals Münchhausen-by-Proxy-Syndrom)/medizinische Kindesmisshandlung (MKM) ist eine Form der Kindesmisshandlung, bei der ein Kind oder Jugendliche*r unter 18 Jahren durch Handlungen einer …

Forensisch-medizinische körperliche Untersuchung von Mädchen und Jungen bei Verdacht auf Misshandlung und Missbrauch

1 Einleitung 2 Zielsetzung der Empfehlung 3 Grundsätze zum Umgang mit unterschiedlichen Settings/Auftraggebern und Zuweisern 3.1 Konsiliarische Mitbeurteilungen 3.2 Verletzungseinschätzungen für Jugendämter 3.3 Ermittlungsbehörden 3.4 Sonderfall …

Leibzeichen in Norddeutschland – ein (fast) vergessener Rechtsbrauch

In nordeuropäischen Kirchen werden – meistens im Rahmen von Baumaßnahmen – immer wieder menschliche Überreste entdeckt; diese befinden sich oft in mumifiziertem Zustand, und ihr Ursprung ist weitgehend unbekannt. Zu der Herkunft dieser Relikte – …

Präneoplasien des hepatozellulären Karzinoms

Das hepatozelluläre Karzinom (HCC) entsteht meist auf dem Boden einer Leberzirrhose. Häufige Risikofaktoren sind virale Hepatitiden B/C, Alkoholabusus, „metabolic dysfunction associated steatotic liver disease“ (MASLD) und genetische Erkrankungen.